2024年黑龙江省龙东地区中考化学试卷
展开考生注意:
1.考试时间90分钟
2.全卷共五道大题,总分100分
可能用到的相对原子质量:H-1 C-12 O-16 Ca-40 Mg-24 K-39 Cl-35.5 Al-27 N-14
一、选择题(本题共17小题,每小题2分,共34分。每小题只有一个正确选项)
1. 成语中蕴含着丰富的化学知识,下列成语涉及化学变化的是
A. 木已成舟B. 钻木取火C. 滴水成冰D. 沙里淘金
2. 规范的实验操作是实验成功和安全的保证。下列操作正确的是
A. 称量药品质量B. 熄灭酒精灯
C. 给液体加热D. 稀释浓硫酸
3. 下列物质的名称、俗称、化学式一致的是
A. 氢氧化钙 生石灰 B. 碳酸钠 小苏打
C. 乙醇 酒精 D. 氯化钠 食盐 NaCl
4. 下列物质按照单质、盐、混合物顺序排列正确的是
A. 碘 盐酸 铁锈
B. 金刚石 硝酸铵 冰水混合物
C. 液氧 硫酸铜 生铁
D. 稀有气体 硝酸钾 海水
5. 化学是一门以实验为基础的学科,认真观察、记录实验现象是十分必要的。下列实验现象描述正确的是
A. 用灼烧法鉴别纤维,烧纯羊毛线时闻到烧焦羽毛的气味
B. 用稀硫酸除铁锈时,铁锈逐渐溶解,同时溶液变为浅绿色
C. 硫酸铜溶液和氢氧化钠溶液反应生成氢氧化铜蓝色沉淀
D. 铁丝在空气中剧烈燃烧,火星四射,生成黑色固体,放热
6. 下列有关物质的性质和用途对应关系正确的是
A. 石墨有润滑性——制作电池电极
B. 氢氧化钠能与酸反应——治疗胃酸过多
C. 氧气有助燃性——用作火箭燃料
D. 金属铜有良好的导电性——制作导线
7. 建立宏观和微观之间的联系是化学学科独特的思维方式。对下列宏观事实的微观解释错误的是
A. AB. BC. CD. D
8. 有“锂”走遍天下,无“锂”寸步难行。科学不断进步,锂电池应用日益广泛。下图是锂元素在元素周期表中的部分信息及原子结构示意图,下列说法正确的是
A. 锂元素属于非金属元素
B. 锂元素的相对原子质量为3
C. 氯化锂的化学式为
D. 锂原子在化学反应中容易失去电子
9. 一些劣质食品中常常添加过量的“甜蜜素”,危害人体健康。环己胺(化学式:)是工业上合成“甜蜜素”的主要原料之一。下列说法错误的是
A. 环己胺中碳元素质量分数最大
B. 环己胺分子中质子数等于电子数
C. 一个环己胺分子中含有一个氢分子
D. 环己胺由三种元素组成
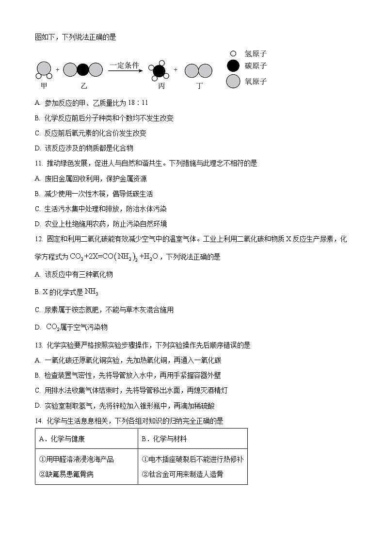
10. 科学家用“人工树叶”模拟光合作用,吸收二氧化碳并获得氧气,实现“碳中和”,其反应微观示意图如下,下列说法正确的是
A. 参加反应的甲、乙质量比为18∶11
B. 化学反应前后分子种类和个数均不发生改变
C. 反应前后氧元素的化合价发生改变
D. 该反应涉及的物质都是化合物
11. 推动绿色发展,促进人与自然和谐共生。下列措施与此理念不相符的是
A. 废旧金属回收利用,保护金属资源
B. 减少使用一次性木筷,倡导低碳生活
C. 生活污水集中处理和排放,防治水体污染
D. 农业上杜绝施用农药,防止污染自然环境
12. 固定和利用二氧化碳能有效减少空气中的温室气体。工业上利用二氧化碳和物质X反应生产尿素,化学方程式为,下列说法正确的是
A. 该反应中有三种氧化物
B. X的化学式是
C. 尿素属于铵态氮肥,不能与草木灰混合施用
D. 属于空气污染物
13. 化学实验要严格按照实验步骤操作,下列实验操作先后顺序错误的是
A. 一氧化碳还原氧化铜实验,先加热氧化铜,再通入一氧化碳
B. 检查装置气密性,先将导管放入水中,再用手紧握容器外壁
C. 用排水法收集气体结束时,先将导管移出水面,再熄灭酒精灯
D. 实验室制取氢气,先将锌粒加入锥形瓶中,再滴加稀硫酸
14. 化学与生活息息相关,下列各组对知识的归纳完全正确的是
A. AB. BC. CD. D
15. 密闭容器内有甲、乙、丙、丁四种物质,在一定条件下充分反应,测得反应前后各物质的质量分数如图所示。下列说法错误的是
A. 该反应基本反应类型为化合反应
B. 该化学反应中乙、丙质量比为3∶17
C. 物质丙可能为单质
D. 物质丁可能是该反应的催化剂
16. 下列各组离子在pH=10的溶液中能大量共存,且形成无色溶液的是
A. 、、、B. 、、、
C. 、、、D. 、、、
17. 推理是学习化学的重要思维模式。下列推理正确的是
A. 单质是由同种元素组成的物质,由同种元素组成的物质一定是单质
B. 点燃甲烷前需要检验纯度,可燃性气体在点燃前都需要检验纯度
C. 中和反应一定生成盐和水,有盐和水生成的反应一定是中和反应
D. 同种元素的粒子质子数相同,质子数相同的粒子一定属于同种元素
二、不定项选择题(本题共3小题,每小题2分,共6分。每小题有1~2个正确选项。多选、错选、不选不得分,漏选得1分)
18. 下列实验方案能达到实验目的的是
A. AB. BC. CD. D
19. 下列图像所表示对应关系错误的是
A. 足量的镁粉和铝粉分别与等量等浓度的稀盐酸反应
B. 向稀盐酸中滴加氢氧化钠溶液
C. 向一定量稀盐酸、氯化钙混合溶液中滴加碳酸钠溶液
D. 将水通电分解
20. 有一包固体样品,可能由氢氧化钠、硫酸钠、硝酸镁、硝酸铜、碳酸钙中的一种或几种物质组成。为确定该样品的成分,某兴趣小组同学取适量样品进行探究:
步骤1:取一定量的固体药品,加入足量的水充分溶解、过滤、洗涤、干燥,得到1g白色沉淀a和无色滤液b。
步骤2:向沉淀a中加入过量的稀盐酸充分反应,沉淀全部溶解,生成0.22g气体。
步骤3:向无色滤液b中加入过量的氢氧化钡溶液,生成白色沉淀c。
步骤4:向白色沉淀c中加入过量的稀盐酸,只有部分沉淀溶解。
根据以上信息判断,下列说法正确的是
A. 白色沉淀a的成分只有碳酸钙
B. 无色滤液b中溶质硫酸钠、硝酸钠、硝酸镁
C. 该样品中一定有硝酸镁、氢氧化钠、碳酸钙
D. 若步骤3用硝酸钡溶液代替氢氧化钡溶液,不进行步骤4的探究也能得出相同结论
三、填空题(本题共6小题,每空1分,共25分)
21. 化学用语是简明扼要、信息丰富、国际通用语言,请用化学用语填空。
(1)人体中含量最多的金属元素________。
(2)三个氢氧根离子________。
(3)标出过氧化氢中氧元素的化合价________。
(4)最简单的有机物________。
22. 化学满足人们对美好生活的需求,请回答下列问题:
(1)洗涤剂除油污的原理是________。
(2)使用硬水会给生活带来许多麻烦,生活中用________的方法将硬水软化。
(3)化石能源日益枯竭,世界各国都大力提倡使用新能源,请写出一种新能源的名称________。
(4)做饭时,燃气灶的火焰呈现橙色或黄色,锅底出现黑色固体,则需将灶具的进风口________(填“调大”或“调小”)。
23. 2024年4月25日,神州十八号载人飞船发射取得圆满成功,顺利进驻中国空间站。
(1)航天服中的废气处理系统能使呼吸产生的废气进入装有活性炭的装置进行净化,这是利用活性炭的________性。
(2)制造太阳能电池板需要铝合金片,铝合金属于________材料(填“合成”或“金属”)。
(3)下列航天食品中富含蛋白质的是 。
A. 脱水米饭B. 冻干水果C. 黑椒牛柳
24. 如图,依据甲、乙、丙三种物质的溶解度曲线,回答下列问题:
(1)℃时,将30g丙加入到50g水中,充分溶解后,所得溶液的质量为________。
(2)通过改变温度,将丙的饱和溶液变成不饱和溶液的方法是________(填“升温”或“降温”)。
(3)乙中含有少量甲时,最好采用的________方法提纯乙(填“降温结晶”或“蒸发结晶”)。
(4)℃时,等质量的甲、乙、丙三种物质的饱和溶液,降温至℃时,三种溶液中溶剂的质量由小到大的顺序是________。
(5)下列说法不正确的是________。
a.℃时,将甲、丙溶液恒温蒸发等质量的水,析出晶体质量一样多
b.将甲、乙、丙三种物质℃时的饱和溶液升温至℃时,所得溶液的溶质质量分数由大到小的顺序是乙>甲=丙
c.在℃~℃之间,可配制出甲、丙溶质质量分数相等的饱和溶液
25. 金属材料在人类发展的历史长河中起着非常重要的作用。
(1)高炉炼铁的过程中,石灰石的作用是________。
(2)探究Mg、Fe、Cu的金属活动性顺序,下列试剂的选择方案正确的是 。
A. Mg、Cu、溶液B. Fe、溶液、溶液
C. Mg、Fe、Cu、稀盐酸D. Cu、溶液、溶液
(3)向溶液中加入Mg、Zn、Ag三种金属,充分反应后过滤,得到无色滤液和滤渣。一定发生反应化学方程式为________。向滤渣中加入一定量的稀盐酸,有气泡产生,滤渣中一定有________(填化学式,下同),滤液中可能含有的溶质是________。
26. A~F是初中化学常见六种物质,其中B可用作食品干燥剂,A、B、C中含有相同的金属元素,C、D、E、F是氧化物、酸、碱、盐四种不同类别的化合物,E由两种元素组成,其溶液呈黄色。它们的关系如图(图中用“—”表示两种物质之间能发生化学反应,用“→”表示一种物质可以转化为另一种物质,部分反应物或生成物及反应条件已略去)。请回答下列问题:
(1)B物质的俗称是________。
(2)F的物质类别是________。
(3)C和F反应的微观实质是________。
(4)物质C和E反应的实验现象是________。
四、实验与探究(本题共4小题,每空1分,共25分)
27. 结合下列教材中的实验,按要求回答问题:
(1)测定空气中氧气含量实验,测量结果偏小的可能原因是________(答一点)。
(2)硫在氧气中燃烧实验,集气瓶内水的作用是________。
(3)过滤时玻璃棒的作用是________。
(4)根据________(填写字母)试管中的现象对照可得出铁生锈的条件之一是与水接触。
28. 根据实验装置图,回答问题:
(1)写出图中仪器①的名称________。
(2)写出实验室用A装置制取氧气的反应化学方程式________。要得到比较纯净的氧气,通常选用________(填字母)装置收集。若用此装置收集氧气,当观察到________,开始收集。
(3)实验室制取二氧化碳,所用药品是________,选择B装置作为发,生装置的优点是________,检验二氧化碳的反应原理是:________(用化学方程式表示)。请从上图选择所需实验装置,制取一瓶纯净、干燥的二氧化碳气体,所选装置的连接顺序为:________(用字母表示)。
29. 化学实验对全面发展学生的核心素养有着极为重要的作用,请回答下列问题:
(1)实验一,粗盐提纯实验蒸发操作时,当蒸发皿中出现________时,停止加热。
(2)实验二,观察到薄铜片上的乒乓球碎片先燃烧,滤纸片后燃烧,该实验现象说明燃烧的条件之一是________。
(3)实验三,测定稀盐酸的pH,结果会________(填“偏大”或“偏小”或“不变”)。
(4)用3g氯化钠固体和47mL水配制氯化钠溶液,正确操作步骤为计算、称量、量取、________、装瓶贴标签:将以上配制好的50g氯化钠溶液稀释成溶质质量分数为3%的氯化钠溶液,需要加水的质量为________g。
30. 同学们在学习碱的化学性质时,进行了如图所示的实验。
【实验探究1】
(1)实验A中酚酞的作用是________。
(2)实验B中气球的变化情况是________,理由是________(用文字表述)。
(3)实验C中发生反应的化学方程式为:________。
【实验探究2】
(4)实验结束后,将A、B、C三个实验的滤液倒入同一个干净的烧杯D中,发现烧杯底部产生白色沉淀,上层清液呈红色。
提出问题:烧杯上层清液中含有哪些溶质(指示剂除外)?
猜想与假设:小芳:NaCl、NaOH;小莉:NaCl、NaOH、;小明:________。
进行实验:为了验证小明的猜想,同学们设计以下实验方案,请你帮助他们完成探究过程。
反思与交流:你认为乙同学的结论是否正确________(填“是”或“否”),理由是________。
五、计算题(共2小题,31题3分,32题7分,共10分)
31. 奥司他韦(化学式为)是目前治疗和预防流感的药物之一。请回答:
(1)奥司他韦的相对分子质量是________。
(2)奥司他韦分子中碳、氧原子个数比为________(最简整数比)。
(3)15.6g奥司他韦中氮元素的质量为________g。
32. 某化学实验小组为测定碳酸钾和氯化钾的固体混合物组成情况,同学们取20g固体混合物,加入90g水使固体混合物全部溶解,再向该溶液中加入111g溶质质量分数为10%的氯化钙溶液,恰好完全反应形成不饱和溶液。请计算下列问题:
(1)固体混合物中碳酸钾的质量。
(2)恰好完全反应后所得溶液的溶质质量分数。
黑龙江省龙东地区2024年初中毕业学业统一考试
化学试题
考生注意:
1.考试时间90分钟
2.全卷共五道大题,总分100分
可能用到的相对原子质量:H-1 C-12 O-16 Ca-40 Mg-24 K-39 Cl-35.5 Al-27 N-14
一、选择题(本题共17小题,每小题2分,共34分。每小题只有一个正确选项)
1. 成语中蕴含着丰富的化学知识,下列成语涉及化学变化的是
A. 木已成舟B. 钻木取火C. 滴水成冰D. 沙里淘金
【答案】B
【解析】
【详解】A、木已成舟,只是形状的改变,无新物质生成,属于物理变化;
B、钻木取火,发生了燃烧,一定有新物质生成,属于化学变化;
C、滴水成冰,只是水的状态的改变,无新物质生成,属于物理变化;
D、沙里淘金,只是将金子从沙子中淘洗出来,无新物质生成,属于物理变化。
故选B。
2. 规范的实验操作是实验成功和安全的保证。下列操作正确的是
A. 称量药品质量B. 熄灭酒精灯
C. 给液体加热D. 稀释浓硫酸
【答案】D
【解析】
【详解】A、用托盘天平称量物品时,应遵循“左物右码”的原则,且氢氧化钠具有腐蚀性,应放在玻璃器皿中进行称量,图中操作错误,不符合题意;
B、熄灭酒精灯,应用灯帽盖灭,不能用嘴吹灭,防止发生火灾,不符合题意;
C、给试管中的液体加热时,应用外焰加热,且试管里的液体不能超过试管容积的,图中操作错误,不符合题意;
D、稀释浓硫酸:将浓硫酸沿器壁慢慢注入水中,并用玻璃棒不断搅拌,使热量尽快散发出去,不能将水注入浓硫酸中,图中操作正确,符合题意。
故选D。
3. 下列物质的名称、俗称、化学式一致的是
A. 氢氧化钙 生石灰 B. 碳酸钠 小苏打
C. 乙醇 酒精 D. 氯化钠 食盐 NaCl
【答案】C
【解析】
【详解】A、氢氧化钙的俗称是熟石灰或消石灰,其化学式为Ca(OH)2,生石灰是氧化钙的俗称,其名称、俗名、化学式不一致;
B、碳酸钠俗称纯碱、苏打,其化学式为Na2CO3,小苏打是碳酸氢钠的俗称,其名称、俗名、化学式不一致;
C、乙醇俗称酒精,化学式为C2H5OH,其名称、俗名、化学式一致;
D、食盐的主要成分是氯化钠,氯化钠化学式为NaCl,其名称、俗名、化学式不一致。
故选:C。
4. 下列物质按照单质、盐、混合物顺序排列正确的是
A. 碘 盐酸 铁锈
B. 金刚石 硝酸铵 冰水混合物
C. 液氧 硫酸铜 生铁
D. 稀有气体 硝酸钾 海水
【答案】C
【解析】
【详解】A、碘是碘元素组成的单质,盐酸是氯化氢的水溶液,铁锈的主要成分是氧化铁,含有其它物质,都属于混合物,不符合题意;
B、金刚石是碳元素组成的单质,硝酸铵是铵根和硝酸根构成的化合物,属于盐,冰水混合物由一种物质构成属于纯净物,不符合题意;
C、液氧是氧元素组成的单质,硫酸铜是硫酸根和铜离子构成的化合物,属于盐,生铁是一种铁碳合金,是混合物,符合题意;
D、稀有气体中含有氦、氖等多种气体,属于混合物,硝酸钾是硝酸根和钾离子构成的化合物,属于盐,海水中含有水、食盐等物质,属于混合物,不符合题意。
故选:C。
5. 化学是一门以实验为基础的学科,认真观察、记录实验现象是十分必要的。下列实验现象描述正确的是
A. 用灼烧法鉴别纤维,烧纯羊毛线时闻到烧焦羽毛的气味
B. 用稀硫酸除铁锈时,铁锈逐渐溶解,同时溶液变为浅绿色
C. 硫酸铜溶液和氢氧化钠溶液反应生成氢氧化铜蓝色沉淀
D. 铁丝在空气中剧烈燃烧,火星四射,生成黑色固体,放热
【答案】A
【解析】
【详解】A、纯羊毛线的主要成分都是蛋白质,因此灼烧纯羊毛线,会产生烧焦羽毛的气味,故A正确;
B、向铁锈中加入稀硫酸,铁锈和稀硫酸反应生成易溶于水的硫酸铁和水,硫酸铁溶液呈黄色,因此实验现象是铁锈逐渐溶解,溶液变为黄色,故B错误;
C、硫酸铜和氢氧化钠反应生成氢氧化铜,氢氧化铜呈蓝色,难溶于水,因此实验现象是生成蓝色沉淀,现象中不能出现具体物质的名称,故C错误;
D、铁丝在氧气中燃烧的现象是:剧烈燃烧,火星四射,生成黑色固体,铁丝在空气中不能燃烧,故D错误。
故选A。
6. 下列有关物质的性质和用途对应关系正确的是
A. 石墨有润滑性——制作电池电极
B. 氢氧化钠能与酸反应——治疗胃酸过多
C. 氧气有助燃性——用作火箭燃料
D. 金属铜有良好的导电性——制作导线
【答案】D
【解析】
【详解】A、石墨具有导电性,可制作电池电极,故A错误;
B、氢氧化钠具有强烈的腐蚀性,不能用于治疗胃酸过多,故B错误;
C、氧气具有助燃性,可以作助燃剂,不具有可燃性,不能作燃料,故C错误;
D、金属铜有良好的导电性,可制作导线,故D正确。
故选D。
7. 建立宏观和微观之间的联系是化学学科独特的思维方式。对下列宏观事实的微观解释错误的是
A. AB. BC. CD. D
【答案】A
【解析】
【详解】A、由于温度升高,汞原子间隔变大,所以温度计的水银柱液面上升,错误;
B、由于碳原子排列方式不同,所以金刚石和石墨物理性质差异较大,正确;
C、硫酸钠溶液中有自由移动的钠离子和硫酸根离子,所以能导电,正确;
D、因为花香中含有的分子是在不断的运动的,所以丹桂飘香,正确。
故选:A。
8. 有“锂”走遍天下,无“锂”寸步难行。科学不断进步,锂电池应用日益广泛。下图是锂元素在元素周期表中的部分信息及原子结构示意图,下列说法正确的是
A. 锂元素属于非金属元素
B. 锂元素的相对原子质量为3
C. 氯化锂的化学式为
D. 锂原子在化学反应中容易失去电子
【答案】D
【解析】
【详解】A、由“金”字旁可知,锂元素属于金属元素,不符合题意;
B、在元素周期表中,元素名称下方的数字表示相对原子质量,故锂元素的相对原子质量为6.941,不符合题意;
C、锂原子的最外层电子数为1,小于4,在化学反应中,容易失去最外层1个电子,从而带上1个单位的正电荷,故锂元素在化合物中显+1价,氯元素通常显-1价,故氯化锂的化学式为:LiCl,不符合题意;
D、锂原子的最外层电子数为1,小于4,在化学反应中,容易失去电子,符合题意。
故选D。
9. 一些劣质食品中常常添加过量的“甜蜜素”,危害人体健康。环己胺(化学式:)是工业上合成“甜蜜素”的主要原料之一。下列说法错误的是
A. 环己胺中碳元素质量分数最大
B. 环己胺分子中质子数等于电子数
C. 一个环己胺分子中含有一个氢分子
D. 环己胺由三种元素组成
【答案】C
【解析】
【详解】A、环己胺中碳、氢、氮三种元素质量比为,即环己胺中碳元素质量分数最大,故A不符合题意;
B、在原子中,质子数=核外电子数,即环己胺分子中质子数等于电子数,故B不符合题意;
C、分子由原子构成,一个环己胺分子中含有13个氢原子构成,故C符合题意;
D、环己胺是由碳、氢、氮三种元素组成,故D不符合题意。
故选C。
10. 科学家用“人工树叶”模拟光合作用,吸收二氧化碳并获得氧气,实现“碳中和”,其反应的微观示意图如下,下列说法正确的是
A. 参加反应的甲、乙质量比为18∶11
B. 化学反应前后分子种类和个数均不发生改变
C. 反应前后氧元素的化合价发生改变
D. 该反应涉及的物质都是化合物
【答案】C
【解析】
【分析】根据反应的微观示意图可写出反应的化学方程式为:;
【详解】A、根据化学方程式可知,参加反应的甲、乙质量比为(2×18):(12+16×2)=9:11,选项错误;
B、根据化学方程式可知,反应前后分子种类发生了改变,从水分子和二氧化碳分子变成了甲烷分子和氧气分子,选项错误;
C、反应前水中和二氧化碳中氧元素都为-2价,反应后氧气中氧元素化合价为0,故反应前后氧元素的化合价发生改变,选项正确;
D、该反应涉及的物质中氧气为单质,不是化合物,选项错误;
故选:C。
11. 推动绿色发展,促进人与自然和谐共生。下列措施与此理念不相符的是
A. 废旧金属回收利用,保护金属资源
B. 减少使用一次性木筷,倡导低碳生活
C. 生活污水集中处理和排放,防治水体污染
D. 农业上杜绝施用农药,防止污染自然环境
【答案】D
【解析】
【详解】A、废旧金属回收利用,可以节约金属资源,减少污染物的排放,保护环境,不符合题意;
B、减少使用一次性木筷,可以节约资源,减少森林的砍伐,增加二氧化碳的吸收,有利于实现低碳生活,不符合题意;
C、生活污水集中处理和排放,可以减少污染,保护水资源,不符合题意;
D、农药对农业生产非常重要,不能禁止使用,应合理使用,符合题意。
故选D。
12. 固定和利用二氧化碳能有效减少空气中的温室气体。工业上利用二氧化碳和物质X反应生产尿素,化学方程式为,下列说法正确的是
A. 该反应中有三种氧化物
B. X的化学式是
C. 尿素属于铵态氮肥,不能与草木灰混合施用
D. 属于空气污染物
【答案】B
【解析】
【分析】根据质量守恒定律,化学反应前后,原子的种类和数目不变,反应物中含C、O、N、H的个数分别是1、2、0、0,生成物中含C、O、N、H的个数分别是1、2、2、6,故反应物中还应含2个N、6个H,故X的化学式为:NH3。
【详解】A、该反应涉及的物质为二氧化碳、氨气、尿素和水,二氧化碳是由C、O元素组成的化合物,属于氧化物,氨气是由N、H元素组成的化合物,不属于氧化物,尿素是由C、O、N、H元素组成的化合物,不属于氧化物,水是由H、O元素组成的化合物,属于氧化物,故涉及两种氧化物,不符合题意;
B、由分析可知,X的化学式为:NH3,符合题意;
C、尿素不含铵根离子,不属于铵态氮肥,尿素和草木灰不反应,可以混合施用,不符合题意;
D、二氧化碳是空气的组成成分之一,不属于空气污染物,不符合题意。
故选B。
13. 化学实验要严格按照实验步骤操作,下列实验操作先后顺序错误的是
A 一氧化碳还原氧化铜实验,先加热氧化铜,再通入一氧化碳
B. 检查装置气密性,先将导管放入水中,再用手紧握容器外壁
C. 用排水法收集气体结束时,先将导管移出水面,再熄灭酒精灯
D. 实验室制取氢气,先将锌粒加入锥形瓶中,再滴加稀硫酸
【答案】A
【解析】
【详解】A、一氧化碳具有可燃性,混有一定量的空气,遇到明火,容易发生爆炸,故一氧化碳还原氧化铜实验,应先通入一氧化碳,将装置内空气排尽,然后加热氧化铜,防止发生爆炸,符合题意;
B、检查装置的气密性:先将导管置于水中,再用手紧握容器外壁,观察导管口是否有气泡冒出,有气泡冒出,说明装置气密性良好,不符合题意;
C、用排水法收集气体结束时,先将导管移出水面,再熄灭酒精灯,防止水倒流,炸裂试管,不符合题意;
D、制取气体加入反应物时,先加固体,再加入液体,故实验室制取氢气,先将锌粒加入锥形瓶中,再滴加稀硫酸,不符合题意。
故选A。
14. 化学与生活息息相关,下列各组对知识的归纳完全正确的是
A. AB. BC. CD. D
【答案】B
【解析】
【详解】A、①甲醛有毒,能使蛋白质变性,不能用甲醛溶液浸泡海产品,错误;
②缺氟易产生龋齿,氟过量会引起氟斑牙和氟骨病,错误。
不符合题意;
B、①电木插座属于热固性塑料,一经加工成型,受热也不再熔化,故电木插座破裂后不能进行热修补,正确;
②钛合金与人体具有良好的相容性,可用来制造人造骨,正确。
符合题意;
C、①焚烧废弃塑料会产生大量的污染物,污染空气,错误;
②pH<5.6的雨水才是酸雨,错误。
不符合题意;
D、①煤气具有可燃性,混有一定量的空气,遇到明火(或电火花),容易发生爆炸,故煤气泄漏,不能立即打开排气扇,防止发生危险,错误;
②新装修的楼房中含有甲醛等有害物质,故要开窗通风,使有害物质散发出去,正确。
不符合题意。
故选B
15. 密闭容器内有甲、乙、丙、丁四种物质,在一定条件下充分反应,测得反应前后各物质的质量分数如图所示。下列说法错误的是
A. 该反应基本反应类型为化合反应
B. 该化学反应中乙、丙质量比为3∶17
C. 物质丙可能为单质
D. 物质丁可能是该反应的催化剂
【答案】C
【解析】
【分析】由图可知,甲反应前质量分数为70%,反应后质量分数为42%,减小了28%,即甲为反应物;乙反应前质量分数为14%,反应后质量分数为8%,减小了6%,即乙为反应物;分析反应后各物质的质量分数可知,丁反应后的质量分数为,即丁反应前后质量分数保持不变,则丁可能是催化剂,也可能没有参加反应;丙反应前质量分数为6%,反应后质量分数为40%,增长了34%,即丙为生成物,该反应为:甲+乙丙。
【详解】A、由分析可知,该反应符合“多变一”的特点,属于化合反应,故A不符合题意;
B、该化学反应中乙、丙质量比为,故B不符合题意;
C、由分析可知,该反应为:甲+乙丙,属于化合反应,则丙一定是化合物,不可能是单质,故C符合题意;
D、由分析可知,丁反应前后质量分数保持不变,则丁可能是催化剂,也可能没有参加反应,故D不符合题意。
故选C。
16. 下列各组离子在pH=10的溶液中能大量共存,且形成无色溶液的是
A. 、、、B. 、、、
C. 、、、D. 、、、
【答案】D
【解析】
【分析】pH=10的溶液中含有大量的氢氧根离子。
【详解】A、亚铁离子能与氢氧根离子结合生成氢氧化亚铁沉淀,不能大量共存,且亚铁离子在溶液中显浅绿色,不符合题意;
B、镁离子能与氢氧根离子结合生成氢氧化镁沉淀,银离子能与氯离子结合生成氯化银白色沉淀,不能大量共存,不符合题意;
C、钙离子能与碳酸根离子结合生成碳酸钙,不能大量共存,不符合题意;
D、钠离子、钾离子、硝酸根离子、氯离子、氢氧根离子不能结合生成沉淀、气体或水,可以大量共存,且是无色溶液,符合题意。
故选D。
17. 推理是学习化学的重要思维模式。下列推理正确的是
A. 单质是由同种元素组成的物质,由同种元素组成的物质一定是单质
B. 点燃甲烷前需要检验纯度,可燃性气体在点燃前都需要检验纯度
C. 中和反应一定生成盐和水,有盐和水生成的反应一定是中和反应
D. 同种元素的粒子质子数相同,质子数相同的粒子一定属于同种元素
【答案】B
【解析】
【详解】A、单质是由同种元素组成的纯净物,故单质是由同种元素组成的物质,但是由同种元素组成的物质不一定是单质,如氧气和臭氧的混合物由氧元素组成,属于混合物,不符合题意;
B、甲烷具有可燃性,混有一定量的空气,遇到明火,容易发生爆炸,故点燃甲烷前需要检验纯度,可燃性气体在点燃前都需要检验纯度,符合题意;
C、中和反应是酸与碱作用生成盐和水的反应,故中和反应一定生成盐和水,但是生成盐和水的反应不一定是中和反应,如二氧化碳和氢氧化钠反应生成碳酸钠和水,不符合题意;
D、元素是质子数相同的一类原子的总称,故同种元素的粒子质子数相同,但是质子数相同的粒子不一定属于同种元素,如NH3和H2O的质子数相同,不属于同种元素,不符合题意。
故选B。
二、不定项选择题(本题共3小题,每小题2分,共6分。每小题有1~2个正确选项。多选、错选、不选不得分,漏选得1分)
18. 下列实验方案能达到实验目的的是
A. AB. BC. CD. D
【答案】A
【解析】
【详解】A、鉴别硫酸铜、碳酸钙、硝酸铵、氯化钠四种固体,加水溶解,硫酸铜可溶会看到蓝色溶液,碳酸钙难溶,会看到底部有未溶物,硝酸铵溶于水会吸热,温度降低,氯化钠溶于水温度不变,可以鉴别,正确;
B、加入过量的NaOH溶液,会与氯化镁反应生成氯化钠和氢氧化镁沉淀,过滤所得滤液中除氯化钠外会混有氢氧化钠,引入新杂质,错误;
C、在二氧化碳中除去一氧化碳不能通过点燃的方法,因为二氧化碳不支持燃烧,一氧化碳无法被点燃,错误;
D、熟石灰是氢氧化钙的俗名,生石灰加水后生成氢氧化钙,氢氧化钙能使无色酚酞溶液变红,这样无法判断生石灰中是否混有熟石灰,错误。
故选:A。
19. 下列图像所表示对应关系错误的是
A. 足量的镁粉和铝粉分别与等量等浓度的稀盐酸反应
B. 向稀盐酸中滴加氢氧化钠溶液
C. 向一定量稀盐酸、氯化钙混合溶液中滴加碳酸钠溶液
D. 将水通电分解
【答案】AD
【解析】
【详解】A、足量的镁粉和铝粉分别与等量等浓度的稀盐酸反应,则生成的氢气的质量相等,根据、可知,当生成等质量的氢气时,消耗镁的质量要多,故A符合题意;
B、稀盐酸中含有水,故开始时溶液中水的质量不是零,向稀盐酸中滴加氢氧化钠溶液,盐酸与氢氧化钠反应生成氯化钠和水,溶液中水的质量增加,当盐酸和氢氧化钠完全反应后,继续滴加氢氧化钠,此时溶液中水的来自氢氧化钠溶液,水质量增加的幅度变小,故B不符合题意;
C、向一定量稀盐酸、氯化钙混合溶液中滴加碳酸钠溶液,碳酸钠先与盐酸反应生成氯化钠、水和二氧化碳,随着反应的进行溶液的pH逐渐增大至7,此时盐酸反应完全,碳酸钠与氯化钙反应生成碳酸钙沉淀和氯化钠,溶液pH仍为7,当氯化钙完全反应后,继续加入碳酸钠(呈碱性),此时溶液pH逐渐增大,故C不符合题意;
D、电解水生成氢气和氧气,氢气和氧气的体积比为2:1,质量比为1:8,故D符合题意。
故选AD。
20. 有一包固体样品,可能由氢氧化钠、硫酸钠、硝酸镁、硝酸铜、碳酸钙中的一种或几种物质组成。为确定该样品的成分,某兴趣小组同学取适量样品进行探究:
步骤1:取一定量的固体药品,加入足量的水充分溶解、过滤、洗涤、干燥,得到1g白色沉淀a和无色滤液b。
步骤2:向沉淀a中加入过量的稀盐酸充分反应,沉淀全部溶解,生成0.22g气体。
步骤3:向无色滤液b中加入过量的氢氧化钡溶液,生成白色沉淀c。
步骤4:向白色沉淀c中加入过量的稀盐酸,只有部分沉淀溶解。
根据以上信息判断,下列说法正确的是
A. 白色沉淀a的成分只有碳酸钙
B. 无色滤液b中溶质为硫酸钠、硝酸钠、硝酸镁
C. 该样品中一定有硝酸镁、氢氧化钠、碳酸钙
D. 若步骤3用硝酸钡溶液代替氢氧化钡溶液,不进行步骤4的探究也能得出相同结论
【答案】BD
【解析】
【分析】取一定量的固体药品,加入足量的水充分溶解、过滤、洗涤、干燥,得到1g白色沉淀a和无色滤液b,说明无色滤液b不含硝酸铜,碳酸钙难溶于水,氢氧化钠和硝酸镁反应会生成氢氧化镁沉淀,则1g白色沉淀中可能含有碳酸钙和氢氧化镁;向沉淀a中加入过量的稀盐酸充分反应,沉淀全部溶解,生成0.22g气体,由方程式,100g碳酸钙能生成44g二氧化碳,故0.5g碳酸钙能生成0.22g二氧化碳,则1g白色沉淀中一定含有碳酸钙和氢氧化镁;说明固体样品中 一定含有碳酸钙、氢氧化钠和硝酸镁;向无色滤液b中加入过量的氢氧化钡溶液,生成白色沉淀c,氢氧化钡能与硫酸钠反应生成不溶于稀盐酸的硫酸钡沉淀,氢氧化钡与硝酸镁反应生成可溶于稀盐酸的氢氧化镁沉淀,向白色沉淀c中加入过量的稀盐酸,只有部分沉淀溶解,说明白色沉淀为硫酸钡和氢氧化镁,则无色滤液b中溶质为硝酸镁、硫酸钠,综上,药品中有氢氧化钠、硫酸钠、硝酸镁、碳酸钙,没有硝酸铜。
【详解】A、由分析可知,1g白色沉淀a中一定含有碳酸钙和氢氧化镁,错误;
B、由分析可知,无色滤液b中溶质一定有硝酸镁、硝酸钠、硫酸钠,正确;
C、由分析可知,药品中有氢氧化钠、硫酸钠、硝酸镁、碳酸钙,一定没有硝酸铜,错误;
D、若步骤1、2保持不变,用硝酸钡溶液代替步骤3中的氢氧化钡溶液,硝酸盐都是可溶的,溶液中无碳酸根离子,故有沉淀生成说明一定是钡离子和硫酸根离子生成的硫酸钡沉淀,故有硫酸根离子,故固体样品中一定有硫酸钠,故不需要进行步骤4的探究,也能确定该样品的组成,正确。
故选:BD。
三、填空题(本题共6小题,每空1分,共25分)
21. 化学用语是简明扼要、信息丰富、国际通用的语言,请用化学用语填空。
(1)人体中含量最多的金属元素________。
(2)三个氢氧根离子________。
(3)标出过氧化氢中氧元素的化合价________。
(4)最简单的有机物________。
【答案】(1)Ca (2)3OH-
(3)
(4)CH4
【解析】
【小问1详解】
人体中含量最多的金属元素是钙元素,故填:Ca;
【小问2详解】
离子的表示方法:在该离子元素符号的右上角标上该离子所带的正负电荷数,数字在前,正负号在后,带一个电荷时,1通常省略,多个离子,就是在元素符号前面加上相应的数字;故三个氢氧根离子表示为:3OH-;
【小问3详解】
过氧化氢中氢元素显+1价,根据化合物中,正、负化合价代数和为零,可得氧元素显-1价,元素化合价的表示方法是在化学式该元素的上方用正负号和数字表示,正负号标在数字前面。故过氧化氢中氧元素的化合价表示为:;
【小问4详解】
最简单的有机物是甲烷,化学式为:CH4。
22. 化学满足人们对美好生活的需求,请回答下列问题:
(1)洗涤剂除油污的原理是________。
(2)使用硬水会给生活带来许多麻烦,生活中用________的方法将硬水软化。
(3)化石能源日益枯竭,世界各国都大力提倡使用新能源,请写出一种新能源的名称________。
(4)做饭时,燃气灶的火焰呈现橙色或黄色,锅底出现黑色固体,则需将灶具的进风口________(填“调大”或“调小”)。
【答案】(1)乳化 (2)煮沸
(3)太阳能(合理即可)
(4)调大
【解析】
【小问1详解】
洗涤剂除油污的原理是乳化,故填:乳化;
【小问2详解】
生活中用煮沸的方法将硬水软化,故填:煮沸;
【小问3详解】
化石能源日益枯竭,世界各国都大力提倡使用新能源,新能源有太阳能、风能、潮汐能、氢能等,故填:太阳能(合理即可);
【小问4详解】
做饭时,燃气灶的火焰呈现橙色或黄色,锅底出现黑色固体,说明燃烧不充分,需要将灶具的进风口调大,增加氧气的含量,故填:调大。
23. 2024年4月25日,神州十八号载人飞船发射取得圆满成功,顺利进驻中国空间站。
(1)航天服中的废气处理系统能使呼吸产生的废气进入装有活性炭的装置进行净化,这是利用活性炭的________性。
(2)制造太阳能电池板需要铝合金片,铝合金属于________材料(填“合成”或“金属”)。
(3)下列航天食品中富含蛋白质的是 。
A. 脱水米饭B. 冻干水果C. 黑椒牛柳
【答案】(1)吸附 (2)金属 (3)C
【解析】
【小问1详解】
航天服中的废气处理系统能使呼吸产生的废气进入装有活性炭的装置进行净化,这是因为活性炭结构疏松多孔,具有吸附性,可以吸附废气;
【小问2详解】
铝合金是铝的合金,属于金属材料;
【小问3详解】
A、植物种子或块茎中富含糖类,故脱水米饭富含糖类,不符合题意;
B、蔬菜、水果富含维生素,故冻干水果富含维生素,不符合题意;
C、动物肌肉、皮肤、毛发富含蛋白质,故黑椒牛柳富含蛋白质,符合题意。
故选C。
24. 如图,依据甲、乙、丙三种物质溶解度曲线,回答下列问题:
(1)℃时,将30g丙加入到50g水中,充分溶解后,所得溶液的质量为________。
(2)通过改变温度,将丙的饱和溶液变成不饱和溶液的方法是________(填“升温”或“降温”)。
(3)乙中含有少量甲时,最好采用的________方法提纯乙(填“降温结晶”或“蒸发结晶”)。
(4)℃时,等质量的甲、乙、丙三种物质的饱和溶液,降温至℃时,三种溶液中溶剂的质量由小到大的顺序是________。
(5)下列说法不正确的是________。
a.℃时,将甲、丙溶液恒温蒸发等质量的水,析出晶体质量一样多
b.将甲、乙、丙三种物质℃时的饱和溶液升温至℃时,所得溶液的溶质质量分数由大到小的顺序是乙>甲=丙
c.在℃~℃之间,可配制出甲、丙溶质质量分数相等的饱和溶液
【答案】(1)70g (2)降温
(3)蒸发结晶 (4)乙、甲、丙
(5)ab##ba
【解析】
【小问1详解】
t2℃时,丙物质的溶解度为40g,将30g丙加入到50g水中,可溶解20g丙,所得溶液质量为50g+20g=70g,故填:70g;
【小问2详解】
丙的溶解度随温度的升高而减少,可以通过降温将丙的饱和溶液变成不饱和溶液,故填:降温;
【小问3详解】
甲物质的溶解度受温度变化影响较大,当乙中含有少量甲时,最好采用的蒸发结晶的方法提纯乙,故填:蒸发结晶;
【小问4详解】
t3℃时,溶解度大小为乙>甲>丙,等质量的甲、乙、丙三种物质的饱和溶液中溶质质量大小为乙>甲>丙,则溶剂质量大小为乙<甲<丙,降温至t1℃时,三种溶液中溶剂的质量不变,仍为乙<甲<丙,故填:乙、甲、丙;
【小问5详解】
a、未指明溶液是否饱和,无法判断析出晶体质量,错误;
b、t2℃时,溶解度大小为乙>甲=丙,将t2℃时三种物质的饱和溶液升温至t3℃,甲、乙物质的溶解度增大,不析出晶体,应该按照t2℃时的溶解度计算,丙物质的溶解度减小,析出晶体,应该按照t3℃时的溶解度计算,所以所得溶液的溶质质量分数:乙>甲>丙,错误;
c、在t1℃~t3℃之间,甲、丙的溶解度曲线有交点,说明在t1℃~t3℃之间的某温度甲丙的溶解度相同,可配制出甲、丙溶质质量分数相等的饱和溶液,正确。
故选:ab或ba。
25. 金属材料在人类发展的历史长河中起着非常重要的作用。
(1)高炉炼铁的过程中,石灰石的作用是________。
(2)探究Mg、Fe、Cu的金属活动性顺序,下列试剂的选择方案正确的是 。
A. Mg、Cu、溶液B. Fe、溶液、溶液
C. Mg、Fe、Cu、稀盐酸D. Cu、溶液、溶液
(3)向溶液中加入Mg、Zn、Ag三种金属,充分反应后过滤,得到无色滤液和滤渣。一定发生反应的化学方程式为________。向滤渣中加入一定量的稀盐酸,有气泡产生,滤渣中一定有________(填化学式,下同),滤液中可能含有的溶质是________。
【答案】(1)将矿石中的二氧化硅转变为炉渣 (2)ABC
(3) ①. ②. Zn、Cu、Ag ③. Zn(NO3)2
【解析】
【小问1详解】
高炉炼铁的过程中,石灰石的作用是将矿石中的二氧化硅转变为炉渣;
【小问2详解】
A、镁能与硫酸亚铁反应生成硫酸镁和铁,有黑色固体析出,说明镁比铁活泼,铜与硫酸亚铁不反应,无明显现象,说明铁比铜活泼,可以探究三种金属的活动性顺序,符合题意;
B、铁与硫酸镁不反应,无明显现象,说明镁比铁活泼,铁与硫酸铜反应生成硫酸亚铁和铜,有红色固体析出,说明铁比铜活泼,可以探究三种金属的活动性顺序,符合题意;
C、镁、铁均能与稀盐酸反应生成氢气,且镁与酸反应速率较快,铁与酸反应速率较慢,说明在金属活动性顺序里,镁、铁排在氢前,且镁比铁活泼,铜与稀盐酸不反应,无明显现象,说明在金属活动性顺序里,铜排在氢后,说明铁比铜活泼,可以探究三种金属的活动性顺序,符合题意;
D、铜与硫酸镁不反应,无明显现象,说明镁比铜活泼,铜与硫酸亚铁不反应,无明显现象,说明铁比铜活泼,但是无法探究镁和铁的金属活动性顺序,不符合题意。
故选ABC;
【小问3详解】
金属活动性:Mg>Zn>Cu>Ag,向硝酸铜溶液中加入镁、锌、银三种金属,镁先与硝酸铜反应生成硝酸镁和铜,待镁完全反应后,锌和硝酸铜反应生成硝酸锌和铜,银和硝酸铜不反应,充分反应后过滤,得到无色滤液和滤渣,说明硝酸铜已经完全反应。
由分析可知,一定发生的反应为镁和硝酸铜反应生成硝酸镁和铜,该反应的化学方程式为:;
向滤渣中加入一定量的稀盐酸,有气泡产生,则滤渣中一定含锌,镁一定与硝酸铜反应生成了铜,银不参与反应,则滤渣中一定有:Zn、Cu、Ag;
镁一定与硝酸铜反应生成了硝酸镁,硝酸铜完全反应,故滤液中一定含硝酸镁,一定不含硝酸铜,锌可能参与反应,也可能没有参与反应,故滤液中可能含有的溶质是:Zn(NO3)2。
26. A~F是初中化学常见的六种物质,其中B可用作食品干燥剂,A、B、C中含有相同的金属元素,C、D、E、F是氧化物、酸、碱、盐四种不同类别的化合物,E由两种元素组成,其溶液呈黄色。它们的关系如图(图中用“—”表示两种物质之间能发生化学反应,用“→”表示一种物质可以转化为另一种物质,部分反应物或生成物及反应条件已略去)。请回答下列问题:
(1)B物质的俗称是________。
(2)F的物质类别是________。
(3)C和F反应的微观实质是________。
(4)物质C和E反应的实验现象是________。
【答案】(1)生石灰 (2)酸
(3)氢离子和氢氧根离子结合生成水分子
(4)有红褐色沉淀,溶液由黄色变为无色
【解析】
【分析】B可用作食品干燥剂,B为氧化钙,A、B、C中含有相同的金属元素,说明均含有钙元素,E由两种元素组成且其溶液呈黄色,说明E为含有铁离子的盐溶液,E为氯化铁,由图可知,A→B→C→A,则有氧化钙与水反应生成氢氧化钙,氢氧化钙与二氧化碳反应生成碳酸钙和水,碳酸钙高温分解生成氧化钙和二氧化碳,即有C为氢氧化钙,A为碳酸钙,则D和F为氧化物或酸,氢氧化钙能与F反应,F能生成氯化铁,F为盐酸,为酸,盐酸能生成D,且D为能与氢氧化钙反应的氧化物,D为二氧化碳,代入验证,推理正确。
【小问1详解】
由分析可知,B为氧化钙,俗名为生石灰,故填:生石灰;
【小问2详解】
由分析可知,F为盐酸,为酸,故填:酸;
【小问3详解】
C为氢氧化钙,F为盐酸,二者反应实质为氢离子和氢氧根离子结合生成水,故填:氢离子和氢氧根离子结合生成水分子;
【小问4详解】
C为氢氧化钙,E为氯化铁,二者反应生成氢氧化铁沉淀和氯化钙,可以看到红褐色沉淀,溶液由黄色变为无色,故填:有红褐色沉淀,溶液由黄色变为无色。
四、实验与探究(本题共4小题,每空1分,共25分)
27. 结合下列教材中的实验,按要求回答问题:
(1)测定空气中氧气含量实验,测量结果偏小的可能原因是________(答一点)。
(2)硫在氧气中燃烧实验,集气瓶内水的作用是________。
(3)过滤时玻璃棒的作用是________。
(4)根据________(填写字母)试管中的现象对照可得出铁生锈的条件之一是与水接触。
【答案】(1)红磷的量不足或装置漏气或未冷却至室温就打开止水夹
(2)吸收二氧化硫,防止污染空气
(3)引流(或引流,防止液体洒出) (4)AC
【解析】
【小问1详解】
在测定空气中氧气含量实验中,实验结果偏小,可能是红磷的量不足,不能将装置内氧气耗尽,也可能是装置漏气,在冷却至室温的过程中,外界空气进入占据了一定的体积,也可能是未冷却至室温就打开止水夹,气体受热膨胀,占据了一定的体积;
【小问2详解】
硫在氧气中燃烧生成二氧化硫,二氧化硫有毒,散逸到空气中,会污染空气,二氧化硫能与水反应,故集气瓶内水的作用是:吸收二氧化硫,防止污染空气;
【小问3详解】
过滤时,玻璃棒的作用是:引流,防止液体洒出;
【小问4详解】
试管A中铁钉与氧气和水接触,生锈,试管C中铁钉只与氧气接触,不生锈,故AC试管中的现象对照可得出铁生锈需要与水接触。
28. 根据实验装置图,回答问题:
(1)写出图中仪器①的名称________。
(2)写出实验室用A装置制取氧气的反应化学方程式________。要得到比较纯净的氧气,通常选用________(填字母)装置收集。若用此装置收集氧气,当观察到________,开始收集。
(3)实验室制取二氧化碳,所用药品是________,选择B装置作为发,生装置的优点是________,检验二氧化碳的反应原理是:________(用化学方程式表示)。请从上图选择所需实验装置,制取一瓶纯净、干燥的二氧化碳气体,所选装置的连接顺序为:________(用字母表示)。
【答案】(1)集气瓶 (2) ①. ②. C ③. 气泡连续均匀冒出时
(3) ①. 大理石(或石灰石)和稀盐酸 ②. 可以控制反应的发生和停止 ③. ④. B、G、F、E
【解析】
【小问1详解】
图中仪器①的名称为集气瓶;
【小问2详解】
A装置试管口有棉花团,则该装置为高锰酸钾制氧气的发生装置,高锰酸钾为加热的条件下生成锰酸钾、二氧化锰和氧气,反应的化学方程式为,氧气的密度大于空气的密度,不易溶于水也不与水反应,故可采用向上排空气法和排水法进行收集,其中排水法收集的气体较为纯净,即装置C,用排水法收集氧气时,当观察到气泡连续均匀冒出时,开始收集,故填:;C;气泡连续均匀冒出时;
【小问3详解】
实验室采用大理石(或石灰石)和稀盐酸为原料制取二氧化碳,故填:大理石(或石灰石)和稀盐酸;
B装置可将固体置于有孔隔板上,关闭弹簧夹,通过长颈漏斗添加液体,固液接触,生成气体,装置内压强增大,将液体压入长颈漏斗中,固液分离,反应停止,打开弹簧夹,气体导出,固液接触,反应开始,故优点是:可以控制反应的发生和停止,故填:可以控制反应的发生和停止;
二氧化碳可以使澄清水灰水变浑浊,通常用澄清石灰水检验二氧化碳,澄清石灰水的主要成分是氢氧化钙,氢氧化钙与二氧化碳反应生成碳酸钙和水,反应的化学方程式为,故填:;
实验室采用大理石(主要成分是碳酸钙)和稀盐酸为原料制取二氧化碳,该反应为固-液不需要加热型,发生装置应选B,将生成的气体依次通过装置G和装置F,除去气体中混有的HCl气体和水,再用向上排空气法进行收集(二氧化碳的密度大于空气密度),则所选装置的连接顺序为B、G、F、E,故填:B、G、F、E。
29. 化学实验对全面发展学生的核心素养有着极为重要的作用,请回答下列问题:
(1)实验一,粗盐提纯实验蒸发操作时,当蒸发皿中出现________时,停止加热。
(2)实验二,观察到薄铜片上的乒乓球碎片先燃烧,滤纸片后燃烧,该实验现象说明燃烧的条件之一是________。
(3)实验三,测定稀盐酸的pH,结果会________(填“偏大”或“偏小”或“不变”)。
(4)用3g氯化钠固体和47mL水配制氯化钠溶液,正确操作步骤为计算、称量、量取、________、装瓶贴标签:将以上配制好的50g氯化钠溶液稀释成溶质质量分数为3%的氯化钠溶液,需要加水的质量为________g。
【答案】(1)较多量固体
(2)温度达到可燃物的着火点
(3)偏大 (4) ①. 溶解 ②. 50
【解析】
【小问1详解】
蒸发时,当蒸发皿中出现较多量固体时,停止加热,利用余热将水分蒸干,故填较多量固体;
【小问2详解】
乒乓球碎片先燃烧,滤纸碎片后燃烧,说明温度先达到乒乓球碎片的着火点,故填温度达到可燃物的着火点;
【小问3详解】
测盐酸的pH时,若将试纸润湿,相当于稀释了盐酸,酸性变弱,pH会偏大,故填偏大;
【小问4详解】
用氯化钠和水配制溶液的操作步骤是计算、称量、量取、溶解、装瓶贴标签,配好的溶液的溶质质量分数为,若将50g6%的氯化钠溶液稀释成3%的溶液,所得溶液的质量为。加水的质量为100g-50g=50g。
30. 同学们在学习碱的化学性质时,进行了如图所示的实验。
【实验探究1】
(1)实验A中酚酞的作用是________。
(2)实验B中气球的变化情况是________,理由是________(用文字表述)。
(3)实验C中发生反应的化学方程式为:________。
【实验探究2】
(4)实验结束后,将A、B、C三个实验的滤液倒入同一个干净的烧杯D中,发现烧杯底部产生白色沉淀,上层清液呈红色。
提出问题:烧杯上层清液中含有哪些溶质(指示剂除外)?
猜想与假设:小芳:NaCl、NaOH;小莉:NaCl、NaOH、;小明:________。
进行实验:为了验证小明的猜想,同学们设计以下实验方案,请你帮助他们完成探究过程。
反思与交流:你认为乙同学的结论是否正确________(填“是”或“否”),理由是________。
【答案】(1)作指示剂,判断反应是否发生
(2) ①. 变大 ②. 二氧化碳和氢氧化钠反应生成碳酸钠和水,二氧化碳被消耗,装置内气体减少,压强减小
(3)
(4) ①. NaCl、NaOH、Na2CO3 ②. 产生白色沉淀 ③. 否 ④. 少量的稀盐酸可能被氢氧化钠完全消耗,未与碳酸钠反应
【解析】
【小问1详解】
实验A中,氢氧化钠溶液显碱性,能使无色酚酞试液变红,加入稀盐酸,氢氧化钠和稀盐酸反应生成氯化钠和水,氯化钠显中性,稀盐酸显酸性,均不能使无色酚酞试液变红,故溶液由红色变为无色,说明氢氧化钠和稀盐酸发生了反应,故酚酞的作用是:作指示剂,判断反应是否发生;
【小问2详解】
实验B中二氧化碳和氢氧化钠反应生成碳酸钠和水,二氧化碳被消耗,装置内气体减少,压强减小,故气球变大;
【小问3详解】
实验C中发生反应为碳酸钠和氢氧化钙反应生成碳酸钙和氢氧化钠,该反应的化学方程式为:;
【小问4详解】
猜想与假设:实验A中氢氧化钠和稀盐酸反应生成氯化钠和水,实验B中二氧化碳和氢氧化钠反应生成碳酸钠和水,实验C中碳酸钠和氢氧化钙反应生成碳酸钙和氢氧化钠,实验结束后,将A、B、C三个实验的滤液倒入同一个干净的烧杯D中,发现烧杯底部产生白色沉淀,说明实验C中氢氧化钙过量,混合后,氢氧化钙和B中的碳酸钠反应生成碳酸钙和氢氧化钠,上层清液呈红色,说明溶液显碱性,则溶液中一定不含盐酸,因为盐酸能与碱性物质反应,不能共存,碳酸钠与氢氧化钙反应生成了氢氧化钠,故上层清液中一定含氢氧化钠,如果氢氧化钙和碳酸钠恰好完全反应,则上层清液中的溶质为:氯化钠、氢氧化钠,如果碳酸钠过量,则溶质为:氯化钠、氢氧化钠、碳酸钠,如果氢氧化钙过量,则溶质为:氯化钠、氢氧化钠、氢氧化钙,故小明:NaCl、NaOH、Na2CO3;
进行实验:取少量上层清液于试管中,滴加适量氢氧化钙溶液,氢氧化钙能与碳酸钠反应生成碳酸钙和氢氧化钠,产生白色沉淀,说明含碳酸钠,则小明的猜想正确;
反思与交流:由于烧杯上层清液中一定含氢氧化钠,加入稀盐酸,氢氧化钠先与稀盐酸反应生成氯化钠和水,待氢氧化钠完全反应后,碳酸钠和盐酸反应生成氯化钠、二氧化碳和水,少量的稀盐酸可能被氢氧化钠完全消耗,故滴加少量稀盐酸,无明显现象,不能得出小明的猜想不成立,故填:否,少量的稀盐酸可能被氢氧化钠完全消耗,未与碳酸钠反应。
五、计算题(共2小题,31题3分,32题7分,共10分)
31. 奥司他韦(化学式为)是目前治疗和预防流感的药物之一。请回答:
(1)奥司他韦的相对分子质量是________。
(2)奥司他韦分子中碳、氧原子个数比为________(最简整数比)。
(3)15.6g奥司他韦中氮元素的质量为________g。
【答案】(1)312 (2)4:1
(3)1.4
【解析】
【小问1详解】
奥司他韦的相对分子质量=12×16+1×28+14×2+16×4=312,故填:312;
【小问2详解】
奥司他韦分子中碳、氧原子个数比为16:4=4:1,故填:4:1;
【小问3详解】
15.6g奥司他韦中氮元素的质量为15.6g=1.4g,故填:1.4。
32. 某化学实验小组为测定碳酸钾和氯化钾的固体混合物组成情况,同学们取20g固体混合物,加入90g水使固体混合物全部溶解,再向该溶液中加入111g溶质质量分数为10%的氯化钙溶液,恰好完全反应形成不饱和溶液。请计算下列问题:
(1)固体混合物中碳酸钾的质量。
(2)恰好完全反应后所得溶液的溶质质量分数。
【答案】(1)解:设固体混合物中碳酸钾的质量为x,则
x=13.8g
答:固体混合物中碳酸钾的质量为13.8g。
(2)解:设产生的碳酸钙沉淀的质量为y,则
y=10g
则所得溶液的溶质质量为
所得溶液的质量为
所得溶液的溶质质量分数为
答:恰好完全反应后所得溶液的溶质质量分数为10%。
【解析】
【小问1详解】
氯化钙与氯化钾不反应,氯化钙与碳酸钾反应生成碳酸钙沉淀、氯化钾,化学方程式为:,由于111g溶质质量分数为10%的氯化钙溶液恰好完全反应,据此可通过化学方程式计算出固体混合物中碳酸钾的质量,详见答案。
【小问2详解】
氯化钾与氯化钙不反应,氯化钙与碳酸钾恰好完全反应,反应生成碳酸钙沉淀和氯化钾,故所得不饱和溶液的溶质只有氯化钾。由于111g溶质质量分数为10%的氯化钙溶液恰好完全反应,据此通过化学方程式可计算出产生的碳酸钙沉淀的质量。根据质量守恒定律,参与反应的物质的总质量等于反应后生成的物质的总质量,而不参与反应的物质的质量也不变,根据固体和溶质的质量守恒,有:反应前固体混合物的质量+氯化钙溶液中溶质的质量=碳酸钙沉淀的质量+反应所得溶液的溶质质量,据此可计算出反应所得溶液的溶质质量。根据所有物质的质量守恒,有:固体混合物的质量+90g水的质量+氯化钙溶液的质量=碳酸钙沉淀的质量+所得溶液的质量,据此可计算出反应所得溶液的质量,最后利用溶质质量分数的计算公式即可算出恰好完全反应后所得溶液的溶质质量分数,详见答案。选项
宏观事实
微观解释
A
量体温时,水银温度计汞柱上升
汞分子间隔变大
B
金刚石、石墨物理性质差异很大
碳原子的排列方式不同
C
硫酸钠溶液能导电
溶液中存在自由移动的离子
D
金秋时节,丹桂飘香
分子是不断运动的
A.化学与健康
B.化学与材料
①用甲醛溶液浸泡海产品
②缺氟易患氟骨病
①电木插座破裂后不能进行热修补
②钛合金可用来制造人造骨
C.化学与环境
D.化学与安全
①焚烧废弃塑料可减少白色污染
②pH=5.6的雨水为酸雨
①煤气泄露,立即打开排气扇
②新装修的楼房要开窗通风
选项
实验目的
实验方案
A
鉴别硫酸铜、碳酸钙、硝酸铵、氯化钠四种固体
分别取少量固体于试管中,加入适量水,观察实验现象
B
分离氯化钠溶液和氯化镁溶液
加入过量的NaOH溶液,过滤,再向滤渣中加入适量的稀盐酸
C
除去二氧化碳中的一氧化碳
点燃
D
检验生石灰中是否有熟石灰
取样,加水溶解,滴加酚酞溶液
实验过程
实验现象
实验结论
甲同学取少量上层清液于试管中,滴加适量溶液
________
小明的猜想成立
乙同学取少量上层清液于试管中,滴加少量稀盐酸
无明显现象
小明的猜想不成立
选项
宏观事实
微观解释
A
量体温时,水银温度计汞柱上升
汞分子间隔变大
B
金刚石、石墨物理性质差异很大
碳原子的排列方式不同
C
硫酸钠溶液能导电
溶液中存在自由移动的离子
D
金秋时节,丹桂飘香
分子是不断运动的
A.化学与健康
B.化学与材料
①用甲醛溶液浸泡海产品
②缺氟易患氟骨病
①电木插座破裂后不能进行热修补
②钛合金可用来制造人造骨
C.化学与环境
D.化学与安全
①焚烧废弃塑料可减少白色污染
②pH=5.6的雨水为酸雨
①煤气泄露,立即打开排气扇
②新装修的楼房要开窗通风
选项
实验目的
实验方案
A
鉴别硫酸铜、碳酸钙、硝酸铵、氯化钠四种固体
分别取少量固体于试管中,加入适量水,观察实验现象
B
分离氯化钠溶液和氯化镁溶液
加入过量的NaOH溶液,过滤,再向滤渣中加入适量的稀盐酸
C
除去二氧化碳中一氧化碳
点燃
D
检验生石灰中是否有熟石灰
取样,加水溶解,滴加酚酞溶液
实验过程
实验现象
实验结论
甲同学取少量上层清液于试管中,滴加适量溶液
________
小明的猜想成立
乙同学取少量上层清液于试管中,滴加少量稀盐酸
无明显现象
小明的猜想不成立
2024年黑龙江省龙东地区中考化学试卷附答案: 这是一份2024年黑龙江省龙东地区中考化学试卷附答案,共15页。试卷主要包含了选择题,不定项选择题,填空题,实验与探究,计算题等内容,欢迎下载使用。
2018年黑龙江省龙东地区中考化学试卷【含答案】: 这是一份2018年黑龙江省龙东地区中考化学试卷【含答案】,共10页。试卷主要包含了选择题,多选题,填空题,简答题.,实验题,计算题等内容,欢迎下载使用。
2022年黑龙江省龙东地区中考化学试卷解析版: 这是一份2022年黑龙江省龙东地区中考化学试卷解析版,共45页。试卷主要包含了选择题,不定项选择题等内容,欢迎下载使用。

