


























高中化学易错知识点40条精析
展开解释 :
(1)硝酸硫酸冷滴苯:意思是说浓硝酸和浓硫酸混合后,必须冷却后再滴入苯(否则,一方面两酸混合产生大量的热,使混合酸的温度升高,那么一部分浓硝酸将分解了;另一方面,苯的沸点比较低,大量的苯将蒸发掉,影响硝基苯的产率),然后在50 -60℃的水浴中反应。
(2)黄色油物杏仁味:意思是说反应完毕把试管里的混合物倒入盛着水的烧杯中,则过量的硝酸和硫酸就溶解在水里,而聚集在烧杯底的具有浓烈的苦杏仁气味的黄色油状液体就是硝基苯,硝基苯是无色的液体,由于溶解了一些杂质,所以常显黄色。
(3)温计悬浴加冷管:温计悬浴的意思是说温度计必须悬吊在水浴中,切不可与烧杯底接触;加冷管的意思是说为了防止苯的蒸发,需在试管口塞上一个起冷凝管作用的长玻璃导管。
(4)硫酸催化又脱水:意思是说硫酸在这里既做催化剂又做脱水剂。
2.线键式有机物对应分子式求算 算碳找拐点,求氢四里减。
解释:
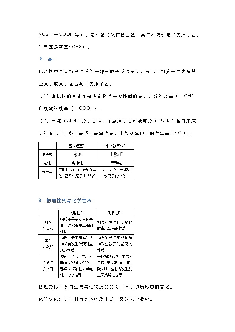
(1)算碳找拐点:有一个拐角的地方算一个碳。意思是说:一根直线两端算两个碳,如果存在一个拐角,那么另外加上一个碳,共三个碳。因为碳链一般不画成直线型的,这样便于识别。画成直线的可能有两种情况:链烃上的双键-=―,碳碳三键―≡-,这样画出来的结构也一目了然。所以,数碳的个数只要数几个拐角,再加上末端的就是总的碳个数了。
(2)求氢四里减:计算该碳上的氢原子只需要用4减去该碳上的线,如丙烷是一条折线,中间的碳有2条线,4-2=2,该碳有2个氢。比如环丙烷,它的结构简式可以画成一个三角形,它的一个拐点上连接着两条线,就用 4-2;若是连接着三条就 4-3;双键算两条(碳氧双键也一样),就像乙烯的碳上就有两个氢。
3.观察法配平化学方程式
有氢以氢作标准,无氢以氧为准绳。氢氧全无找一价,变单成双求配平。调整只能改系数,原子个等就配平。配平系数现分数,必乘最小公倍数。
4.重要实验现象
氢在氯中苍白焰,磷在氯中烟雾漫。 甲烷氢气氯相混,强光照射太危险。 二氧碳中镁条燃,两酸遇氨冒白烟。 氯化铵热象升华,碘遇淀粉即变蓝。 硫氢甲烷一氧碳,五者燃烧火焰蓝。 铜丝伸入硫气中,硫铁混热黑物生。 热铜热铁遇氯气,烟色相似皆为棕。
5.电解规律
惰性材料作电极,两极接通直流电。 含氧酸,可溶碱,活动金属含氧盐, 电解实为电解水。无氧酸电解自身解, PH变大浓度减。活动金属无氧盐, 电解得到相应碱。不活动金属无氧盐, 成盐元素两极见;不活动金属含氧盐, 电解得到相应酸。非惰性材料作电极, 既然电解又精炼;镀件金属作阴极, 镀层金属阳极连;阳粗阴纯为精炼, 电解液含相应盐。电解都有共同点, 阳极氧化阴还原。
6.有机化学知识
有机化学并不难,记准通式是关键。只含C、H称为烃,结构成链或成环。双键为烯叁键炔,单键相连便是烷。脂肪族的排成链,芳香族的带苯环。异构共用分子式,通式通用同系间。烯烃加成烷取代,衍生物看官能团。羧酸羟基连烃基,称作醇醛及羧酸。羰基醚键和氨基,衍生物是酮醚胺。苯带羟基称苯酚,萘是双苯相并联。去H加O叫氧化,去O加H叫还原。醇类氧化变酮醛,醛类氧化变羧酸。羧酸都比碳酸强,碳酸强于石碳酸。光照卤代在侧链,催化卤代在苯环。烃的卤代衍生物,卤素能被羟基换。消去一个小分子,生成稀和氢卤酸。钾钠能换醇中氢,银镜反应可辨醛。氢氧化铜多元醇,溶液混合呈绛蓝。 醇加羧酸生成酯,酯类水解变醇酸。苯酚遇溴沉淀白,淀粉遇碘色变蓝。氨基酸兼酸碱性,甲酸是酸又像醛。聚合单体变链节,断裂π键相串联。千变万化多趣味,无限风光任登攀。
7.地壳中排位前10的元素口诀 氧硅铝铁钙,钠钾镁氢钛。(养闺女贴锅盖,哪家没青菜?)
8.烷烃、烯烃和炔烃的命名
最长碳链作主链,直链烷烃定母名。主链编号定支链,支链当作取代基。中文数字表基数,一横隔开位与名。若有几个取代基,前是小基后大基。
【简化版】
选主链,定某烷,编碳位, 定支链,
取代基,写在前,注位置, 短线连,
合并算,不同基,简在前。
9.常见化学药品的贮存方法
硝酸固碘硝酸银,低温避光棕色瓶。液溴氨水易挥发,阴凉保存要密封。白磷存放需冷水,钾钠钙钡煤油中。碱瓶需用橡皮塞,塑铅存放氟化氢。易变质药放时短,易燃易爆避火源。实验室中干燥剂,蜡封保存心坦然。
10.部分易变药品保存
金属钠存煤油中,溴、碘容器石蜡封, 氢氟酸装塑料瓶,浓硝酸盛棕瓶中, 白磷放入冷水里,固体烧碱须密封。
11.原电池
两种金属作两极,浸入一定电解液, 再用导线来联接,产生电流瞬时即, 活泼金属电子失,电子流出称负极, 化学能量变电能,原始电池创奇迹。
12.电极
电池须称正负极,电解池称阴阳极。 电解接负称阴极,电子流从阴极出; 电解接正称阳极,离子氧化在阳极。 氧化还原在何极,正负阴阳均须别。
13.摩尔溶液配制“八步曲”
摩尔溶液处处用,配制八步记心中; 第一计算溶质量,固算克数液毫升; 二使计算称量准,固用天平液量筒; 三置溶液于烧杯,加水搅动促全溶; 第四注入容量瓶,杯嘴抵棒莫乱行; 五要两洗杯内壁①,洗液全部注入瓶; 第六振荡容量瓶,混合均匀要记清; 七要加水近刻度,再用滴管来定容; 第八加塞再摇动,反复倒转即成功。
注:①要用蒸馏水洗。
14.排水法收集气体要领
满水,无泡,倒立水中;放空,充气,撤管撤灯。
解释:
①收集气体用的试管或集气瓶要先充满水,充满水的标准是,当把充有水的试管或瓶子倒立着放进水槽里,试管或瓶里的水面上不再有气泡。
②应把管路中的空气排去(放空)再收集产生的气体,实验完,要先把导管撤出水面再撤酒精灯。
15.离子检验“九字诀”
辨沉淀,看气体,观颜色。
解释:
①溶液中含有不同的阴离子,可以加入某种盐溶液(AgNO3或BaCl2),使之转变成沉淀。根据沉淀物质的颜色,溶解性的不同再进行辨别。溶液中含有不同的阳离子,可以加入某种碱溶液,(NaOH或KOH),使之转变成沉淀。根据溶液的溶解性,颜色,稳定性等加以辨别。
②溶液里含有不稳定的酸的酸根高子,可以加入一种酸溶液(稀H2SO4或HCl),使之变为气体逸出。根据气体的不同性质再进行确定。溶浓里若含有NH4+,可加入NaOH溶液并微热,使被检验的离子变为气体。
③溶浓中含有碱溶液不易形成沉淀的阳离子,可用焰色反应加以检验。若在溶液里可能含有H+、OH-,Fe3+等离子时,可向溶液里加入显色剂(石蕊或酚酞或硫氰化物等)使溶液显示出一定的颜色而检验之。加入石蕊指示剂,显红色的含有H+,显蓝色的含有OH-,加入KSCN溶液显血红色的含有Fe3+。
16.有机化学催化剂
烯变醇需稀硫酸,炔变醛要硫酸汞,醇变醛来灼热铜,制酯莫忘醋酸锰。
17.烃的衍生物
烃被卤代卤代烃,卤烃水解生成醇。氧化成醛醇脱氢,醛类氧化羧酸成。酸醇脱水酯生成,酯类水解变酸醇。 羧酸加氢醛难成,醛类还原又成醇。 氢卤酸中加入醇,脱水又成卤代烃。
注:①:这里的酸是羧酸。
18.醇
卤烃水解生成醇,老二乙醇叫酒精, 羧基不呈酸碱性,与钠反应能放“氢”, 氧化成醛醇脱氢,与酸作用酯生成, 脱水反应显特性,羧基存在是内因。
19.苏打辨析
大苏打,小苏打,纯碱俗名叫苏打。苏打苏打混一沓,到底谁是真苏打?阿哥硫代硫酸钠,定影“海波”就是它, 化工制革除氯剂,它的俗名大苏打。阿弟酸式碳酸钠,重碳酸钠也是它, 灭火焙粉抑酸剂,俗名叫做小苏打。纯碱学名碳酸钠,它的译名叫苏打,纺织造纸洗涤剂,纯碱才是真苏打。化学世界三苏打,性质用途有差异,认清组成分子式,三个苏打不打架。
注:大苏打分子式:Na2S2O3,苏打分子式:Na2CO3,小苏打分子式:NaHCO3。
20.酸碱指示剂
石蕊酚酞甲基橙,指示溶液酸碱性。溶液性呈酸中碱,石蕊色变红紫蓝。溶液从碱到中酸,酚酞由红变无色, 变化范围10至8,碱性滴液它直测。从酸到碱怎知晓,甲基橙显红橙黄; 变色范围3至4,酸性滴液它可试。
注:①10和8指溶液的PH值。②“滴液”指中和滴定达到等当点的溶液。
21.卤族元素
氟氯溴碘称卤族,全是典型非金属;外层电子都是七,结构相同性活泼;化性活泼首推氟,氯次溴三碘最末;变化一三五和七,负一无正惟独氟。
22.化学反应(两则)
(1)复分解反应:根不变,双交换。
如:2NaOH+CuSO4=Na2SO4+Cu(OH)2↓
复分解,两边看;先顾头,再顾尾。 顾头先看溶解性,酸碱还须看强弱。 可以反应再看尾,生成气体沉淀水。 首尾兼顾方能行,交换物地与反应。 正确书写方程式,条件现象要记清。 区别一般和特殊,多用多想记心间。
(2)氧化—还原反应:
升氧,降还,剂性一致,其它相反。 氧化还原同发生,得失电子是关键。 失升得降价要变,得失电子数相等。 元素价升被氧化,还原剂就不用问。 价数降低被还原,氧化剂要分得清。
注:①“升氧”即化合价升高的物质被氧化,“降还”即化合价降低的物质被还原。 ②“剂性一致”即氧化剂具有氧化性。③“其它相反”:氧化剂被还原,还原剂被氧化。
实验篇
1.化学实验基本操作
固体需匙或纸槽,标签向手再倾倒。读数要与切面平,仰视偏低俯视高。试纸测液先剪小,玻棒沾液测最好。试纸测气先湿润,粘在棒上向气靠。酒灯加热用外焰,三分之二为界限。硫酸入水搅不停,慢慢注入防沸溅。实验先查气密性,隔网加热杯和瓶。排水集气完毕后,先撤导管后移灯。
解释:
1.固体需匙或纸槽:意思是说在向试管里装固体时,为了避免药品沾在管口和试管壁上,可试试管倾斜,把盛有药品的药匙(或用小纸条折叠成的纸槽)小心地送入试管的底部,然后使试管直立起来,让药品全部滑落到底部。
2.标签向手再倾倒:意思是说取液体药品时应将瓶上的标签朝着手心后再倾倒(以免倒完药品后,残留在瓶口的药液流下来腐蚀标签)。
3.读数要与切面平:仰视偏低俯视高:这句的意思是说取一定量的液体时,可用量筒或移液管(有时也可以用滴定管),在读数时,应该使视线刻度与液体凹面最低点的切线处于同一平面上。否则,如果仰视则结果偏低,俯视则结果偏高。
4.试纸测液先剪小,玻棒沾液测最好:"玻棒"指玻璃棒。意思是说在用试纸检验溶液的性质时,最好先将试纸剪下一小块放在表面皿或玻璃片上,用沾有待测液的玻璃棒点试纸的中部,试纸就会被湿润,观察是否改变颜色,由此就可以判断溶液的性质。
2.托盘天平的使用
螺母游码刻度尺,指针标尺有托盘。调节螺母达平衡,物码分居左右边。取码需用镊子夹,先大后小记心间。药品不能直接放,称量完毕要复原。
解释:
1.螺母游码刻度尺,指针标尺有托盘:这两句说了组成托盘天平的主要部件:(调节零点的)螺母、游码、刻度尺、指针、托盘(分左右两个)。
2.调节螺母达平衡:意思是说称量前应首先检查天平是否处于平衡状态。若不平衡,应调节螺母使之平衡。
3.物码分居左右边:"物"指被称量的物质;"码"指天平的砝码。意思是说被称量物要放在左盘中,砝码要放在右盘中。
4.取码需用镊子夹:这句的意思是说取砝码时,切不可用手拿取,而必须用镊子夹取。
5.先大后小记心间:意思是说在添加砝码时,应先夹质量大的砝码,然后在夹质量小的砝码(最后再移动游码)。
6.药品不能直接放:意思是说被称量的药品不能直接放在托盘上(联想:可在两个托盘上各放一张大小相同的纸片,然后把被称量的药品放在纸片上,潮湿或具有腐蚀性的药品必须放在表面皿或烧杯里称量)。
7.称量完毕要复原:意思是说称量完毕后,应把砝码放回砝码盒中,把游码移回零处,使天平恢复原来的状态。
3.过滤操作实验
斗架烧杯玻璃棒,滤纸漏斗角一样。过滤之前要静置,三靠两低不要忘。
解释:
1.斗架烧杯玻璃棒,滤纸漏斗角一样:"斗"指漏斗;"架"指漏斗架。这两句说明了过滤操作实验所需要的仪器:漏斗、漏斗架、烧杯、玻璃棒、滤纸、并且强调滤纸折叠的角度要与漏斗的角度一样(这样可以是滤纸紧贴在漏斗壁上)。
2.过滤之前要静置:意思是说在过滤之前须将液体静置一会儿,使固体和液体充分分离。
3.三靠两低不要忘:意思是说在过滤时不要忘记了三靠两低。"三靠"的意思是指漏斗颈的末端要靠在承接滤液的烧杯壁上,要使玻璃棒靠在滤纸上,盛过滤液的烧杯嘴要靠在玻璃棒上;"两低"的意思是说滤纸边缘应略低于漏斗的边缘,所倒入的滤液的液面应略低于滤纸的边缘。
4.蒸馏操作实验
隔网加热冷管倾,上缘下缘两相平。需加碎瓷防暴沸,热气冷水逆向行。
解释:
1.隔网加热冷管倾:"冷管"这冷凝管。意思是说加热蒸馏烧瓶时要隔石棉网(防止蒸馏烧瓶因受热不均匀而破裂),在安装冷凝管时要向下倾斜。
2.上缘下缘两相平:意思是说温度计的水银球的上缘要恰好与蒸馏瓶支管接口的下缘在同一水平线上。
3.热气冷水逆向行:意思是说冷却水要由下向上不断流动,与热的蒸气的流动的方向相反。
5.萃取操作实验 萃剂原液互不溶,质溶程度不相同。充分振荡再静置,下放上倒切分明。
解释:
1.萃剂原液互不溶,质溶程度不相同:“萃剂”指萃取剂;“质”指溶质。这两句的意思是说在萃取操作实验中,选萃取剂的原则是:萃取剂和溶液中的溶剂要互不相溶,溶质在萃取剂和原溶剂中的溶解度要不相同(在萃取剂中的溶解度要大于在原溶液中的溶解度)。
2.充分振荡再静置:意思是说在萃取过程中要充分震荡,使萃取充分,然后静置使溶液分层。
3.下放上倒切分明:这句的意思是说分液漏斗的下层液从漏斗脚放出,而上层液要从漏斗口倒出。
6.物质的量浓度溶液配制 算称量取步骤清,溶解转移再定容。室温洗涤莫忘记,摇匀标签便告成。
解释:
1.算称量取步骤清,溶解转移再定容:这两句的意思说明了摩尔溶液配制的步骤是:计算、称量、(或量取)、溶解、转移、定容。
2.室温洗涤莫忘记:"室温"的意思是说溶解时往往因溶解的放热而使溶液的温度升高,故必须冷至室温以后再转移定容。"洗涤"的意思是指移液后,必须用蒸馏水洗涤烧杯和玻璃棒(2-3次),并将洗涤液皆并入容量瓶中,然后再定容。
3.摇匀标签便告成:"摇匀"的意思是说定容后盖好瓶塞,用食指顶住瓶塞,用另一指手的手指托住瓶底,把容量瓶倒转和摇动多次,使溶液混合均匀;"标签"的意思是说要贴好标签,标明溶液浓度和配制的日期。
7.氧气的制取实验 实验先查气密性,受热均匀试管倾。收集常用排水法,先撤导管后移灯。
解释:
1.实验先查气密性,受热均匀试管倾。"试管倾"的意思是说,安装大试管时,应使试管略微倾斜,即要使试管口低于试管底,这样可以防止加热时药品所含有的少量水分变成水蒸气,到管口处冷凝成水滴而倒流,致使试管破裂。"受热均匀"的意思是说加热试管时必须使试管均匀受热(联想:方法是刚开始加热时,要用手拿酒精灯,来回移动,等试管受热均匀后再固定加热,这样可以防止因试管局部受热而炸裂)。
2.收集常用排水法:意思是说收集氧气时要用排水集气法收集(联想:收集某气体若既能用排水法,也能用排气法,则一般选用排水法。因为排水法比排气法收集到的气体的纯度高。氧气比空气重,虽然可以用向上排气法,但是不如用排水法好)。
3.先撤导管后移灯 : 意思是说在停止制氧气时,务必先把导气管从水槽中撤出,然后再移去酒精灯(联想:如果先撤去酒精灯,则因试管内温度降低,气压减小,水就会沿导管吸到热的试管里,致使试管因急剧冷却而破裂)。
8.氨气的制取实验 消灰铵盐热成氨,装置同氧心坦然。碱灰干燥下排气,管口需堵一团棉。
解释:
1.消灰铵盐热成氨:"消灰"指消石灰。意思是说在实验室中常用消石灰和铵盐混合加热的方法来制取氨气。
2.装置同氧心坦然:意思是说该装置与制氧气的装置雷同(言外之意有关注意事项也雷同)。
3.碱灰干燥下排气:"碱灰"指碱石灰。"碱灰干燥"的意思是说实验中干燥氨气时通常使制得的氨气通过碱石灰干燥。"下排气"的意思是说收集氨气须用向下排空气集气法(因为氨气极易溶入水,且比空气轻)。
[联想:(1)为能迅速的得到较纯的氨气,必须将导气管伸入试管的底部;(2)检验氨气是否已经充满试管的方法是:"氨遇酚酞即变红"、"两酸遇氨冒白烟"。]
4.管口需堵一团棉:意思是说收集氨气的试管口需要堵一团棉花[联想:堵棉花的作用是:(1)防止氨气吸收空气中的水分;(2)增大试管中氨气的密度。]
9.氢气还原氧化铜实验 氢气检纯试管倾,先通氢气后点灯。黑色变红水珠出,熄灭灯后再停氢。
解释:
1.氢气检纯试管倾:"氢气检纯"的意思是说通入大试管的氢气必须先检查纯度,否则有爆炸的危险;"试管倾"的意思是说为了防止生成的水蒸气在试管口冷却回流导致试管破裂必须使试管倾斜(使管口低于管底)。
2.先通氢气后点灯:意思是说做该实验时务必先通一会氢气,待试管中的空气被排出之后,再点燃酒精灯,否则氢气和空气混合在受热的条件下将可能发生爆炸。
3.黑色变红水珠出:意思是说待黑色粉末(氧化铜)全部变成光亮的红色(铜粉),同时管口有大量的水珠出现时,说明反应已完全,至此停止实验。
4.熄灭灯后再停氢:意思是说停止实验时务必先熄灭酒精灯,过一会儿待试管冷却后再停止通氢气。否则,空气将进入试管,这样还原出来的铜又和空气中的氧气在受热的条件下,发生氧化反应,重新生成氧化铜,于是导致实验失败。
10.氢气的制取实验 球斗容器导气管,酸中常加硫酸铜。关闭活塞查密性,检纯谛听爆鸣声。
解释:
1.球斗容器导气管:"球斗"指球形漏斗。这句的意思是说明了制取氢气用启普发生器的三大主要部件:球形漏斗、容器、导气管。
[联想:(1)在用启普发生器制气体时,药品的加入方法是:固体物质由插导气管的口子加入,液体物质由球形漏斗加入,废液从容器底部放出;(2)用启普发生器制取气体的条件是:不需加热,必须是一种固体同一种液体反应,反应程度要缓和且放热量少;(3)硫化氢和二氧化碳的制取也用启普发生器]。
2.酸中常加硫酸铜:意思是说在制取氢气的稀硫酸或稀盐酸中常加少量的硫酸铜溶液。
[联想:制取氢气若只用纯锌粒,则反应速度较慢,为了加快锌粒与酸液的反应速度,在制取氢气的酸液里预先加少量的硫酸铜溶液,这是因为锌能置换出硫酸铜中的铜Zn+CuSO4=ZnSO4+Cu,置换出来的铜疏松地附着在锌粒的表面上,形成了许许多多的Cu-Zn原电池,从而使反应速度大大加快。]。
3.关闭活塞查密性:意思是说在加入药品之前,应该首先检查启普发生器的气密性。方法是:关闭导气管的活塞,从球形漏斗中加入适量的水,仔细观察液面的位置,如果液面的位置保持不变,即说明启普发生器的气密性较好,然后将水从底部放出。
4.检纯谛听爆鸣声:意思是说点燃氢气之前,务必首先检验氢气的纯度(若不纯即点燃则有爆炸的危险)方法是:用小试管收集氢气,然后用拇指堵住试管口(注意管口始终要朝下),移近酒精灯的火焰,然后迅速放开手指,如果听到尖锐的爆鸣声,则说明氢气不纯,应该继续重复上面的操作,直到无爆鸣声(只听到"噗"的一声)为止[联想:点燃甲烷时也必须检验纯度,方法相同。
11.二氧化碳的制取实验 实验室制二氧碳,大理石与稀盐酸。两种苏打皆不用,速度太快控制难。不用硫酸代盐酸,钙盐不如镁盐廉。硝酸见光易分解,鉴别火柴不能燃。
解释:
1.球斗容器导气管:"球斗"指球形漏斗。这句的意思是说明了制取氢气用启普发生器的三大主要部件:球形漏斗、容器、导气管。
[联想:(1)在用启普发生器制气体时,药品的加入方法是:固体物质由插导气管的口子加入,液体物质由球形漏斗加入,废液从容器底部放出;(2)用启普发生器制取气体的条件是:不需加热,必须是一种固体同一种液体反应,反应程度要缓和且放热量少;(3)硫化氢和二氧化碳的制取也用启普发生器]。
2.酸中常加硫酸铜:意思是说在制取氢气的稀硫酸或稀盐酸中常加少量的硫酸铜溶液[联想:制取氢气若只用纯锌粒,则反应速度较慢,为了加快锌粒与酸液的反应速度,在制取氢气的酸液里预先加少量的硫酸铜溶液,这是因为锌能置换出硫酸铜中的铜Zn+CuSO4=ZnSO4+Cu,置换出来的铜疏松地附着在锌粒的表面上,形成了许许多多的Cu-Zn原电池,从而使反应速度大大加快。]。
3.关闭活塞查密性:意思是说在加入药品之前,应该首先检查启普发生器的气密性。方法是:关闭导气管的活塞,从球形漏斗中加入适量的水,仔细观察液面的位置,如果液面的位置保持不变,即说明启普发生器的气密性较好,然后将水从底部放出。
4.检纯谛听爆鸣声:意思是说点燃氢气之前,务必首先检验氢气的纯度(若不纯即点燃则有爆炸的危险)方法是:用小试管收集氢气,然后用拇指堵住试管口(注意管口始终要朝下),移近酒精灯的火焰,然后迅速放开手指,如果听到尖锐的爆鸣声,则说明氢气不纯,应该继续重复上面的操作,直到无爆鸣声(只听到"噗"的一声)为止[联想:点燃甲烷时也必须检验纯度,方法相同。]
12.氯气的制取实验 二氧化锰盐酸逢,隔网热瓶氯气生。盐水硫酸除杂质,吸收通入火碱中。
解释:
1.二氧化锰盐酸逢,隔网热瓶氯气生。这句的意思是说在实验室中是用二氧化锰与浓盐酸在烧瓶中隔石棉网的方法来制取氯气[联想:"隔网加热杯和瓶"]。
2.盐水硫酸除杂质:"盐水"指饱和食盐水,"杂质"指混在氯气中的氯化氢和水蒸气。这句的意思是说使气体依次通过饱和食盐水和浓硫酸分别除掉混在氯气中的氯化氢和水蒸气[联想:有时也用水除氯化氢,但水却溶解了一部分氯气,不如用饱和食盐水好。因为氯气在饱和食盐水中的溶解度很小]。
3.吸收通入火碱中:的意思是说多余的氯气必须通入火碱溶液中吸收掉(因为氯气有毒)。
13.乙烯的制取实验 硫酸乙醇三比一,温计入液一百七。迅速升温防碳化,碱灰除杂最合适。
解释:
1.硫酸乙醇三比一:意思是说在实验室里是用浓硫酸和乙醇在烧瓶中混合加热的方法制取乙烯的(联想:①浓硫酸的量很大,是乙醇的三倍,这是因为浓硫酸在此既做催化剂又做脱水剂;②在烧瓶中放入几片碎瓷片,是为了防止混合液受热时暴沸)。
2.温计入液一百七:"温计"指温度计,"温计入液"的意思是说温度计的水银球,必须浸入混合液中(但不能接触烧瓶底);"一百七"的意思是说此实验的温度必须控制在170℃左右[联想:温度太高则大量乙醇被碳化,若温度低于140℃则发生了分子间脱水生成了乙醚]。
3.迅速升温防碳化:意思是说加热时要将温度迅速升到170℃,否则乙醇易被浓硫酸氧化而碳化[联想:浓硫酸具有强氧化性,能把乙醇氧化成C、CO、CO2,而本身被还原为SO2。
4.碱灰除杂最合适:"碱灰"指碱石灰。意思是说通过碱石灰可除掉混在乙烯中的水蒸气和SO2。
14.甲烷的制取实验 醋钠碱灰水无影,操作收集与氧同。点燃务必检纯度,上罩烧杯水珠生。
解释:
1.醋钠碱灰水无影:"醋钠"指醋酸钠;"碱灰"之碱石灰。这句的意思是说必须用无水醋酸钠跟干燥的碱石灰反应来制取甲烷(否则若用醋酸钠晶体或石灰不干燥则均几乎不能产生甲烷气体)。
[联想:不能直接用氢氧化钠跟无水醋酸钠反应,一方面是因为氢氧化钠极易吸收空气中的水分;另一方面纯氢氧化钠受热时对玻璃试管有腐蚀作用]。
2.操作收集与氧同:意思是说该实验的操作注意事项与收集方法与氧气的完全相同。
3.点燃务必检纯度:意思是说在点燃甲烷时必须(象点燃氢气那样)首先检验其纯度[联想:若甲烷不纯,混有部分空气将有爆炸的危险]。
4.上罩烧杯水珠生:意思是说在火焰的上方罩一个烧杯,很快看到内壁上有水珠生成[联想:把烧杯倒转过来,向烧杯内注入少量澄清的石灰水,震荡,石灰水则变混浊。
15.硫化氢的制取实验 硫化亚铁稀酸逢,启普器中气体生。橱中操作上排气,氧化性酸概不用。
解释:
1.硫化亚铁稀酸逢,启普器中气体生:"稀酸"在此指稀盐酸或稀硫酸。这句的意思是说,在实验室中常用硫化亚铁(FeS)跟稀盐酸(HCI)或稀硫酸(H2SO4),在启普发生器中发生反应来制取硫化氢(H2S)[联想:"关闭活塞查密性"]。
2.橱中操作上排气:"橱中操作"的意思是说,该实验的操作过程必须在通风橱中进行[联想:因为H2S有剧毒,空气中如果含有微量的H2S,就会使人感到头痛、头晕恶心,吸入较多的H2S,会使人昏迷、甚至死亡。]。
3.氧化性酸概不用:"氧化性酸"在此指浓硫酸(H2SO4)和硝酸(HNO3)。这句的意思是说一概不用氧化性酸根硫化亚铁反应来制取硫化氢,因为硫化亚铁是强还原剂,易被氧化性酸氧化
H2S+H2SO4浓=S↓+SO2↑+2H2O
H2S+8HNO3浓=H2SO4+8NO2+4H2O
3H2S+2HNO3=3S↓+2NO↑+4H2O
16.乙炔的制取实验 电石盐水乙炔生,除杂通入硫酸铜。不拜启普意如何,吸水放热气势汹。
解释:
1.电石盐水乙炔生:"盐水"指饱和食盐水。这句的意思是说实验室中是用电石和饱和食盐水反应制取乙炔[联想:因为电石跟水反应比较剧烈,用饱和食盐水代替水可以得到较平稳的气流,而食盐不与碳化钙反应]。
2.除杂通入硫酸铜:"杂"指混在乙炔中的H2S和PH3杂质,意思是说为了除去乙炔中的H2S和PH3杂质,得到较纯净的乙炔,可以使气体通过硫酸铜溶液
H2S+CuSO4=CuS↓+H2SO4
PH3+CuSO4=H3PO4+4H2SO4+4Cu2SO4
3.不拜启普意如何?吸水放热气势汹:这句的意思是说电石和水反应也是固体和液体之间的反应,但是为什么不能用启普发生器呢?这是因为一方面电石吸水性太强,若用启普发生器控制不住电石和水的反应;另一方面该反应非常激烈,放热太多,若用启普发生器则有爆炸的危险。
17.硫酸铜晶体结晶水含量测定实验 坩埚加热隔棉网,蓝色变白无气放。干燥器中来冷却,质量变化重称量。
解释:
1.坩埚加热隔棉网,蓝色变白无气放:这句的意思是说将蓝色的硫酸铜晶体放在坩埚内隔石棉网用酒精灯加热,待蓝色的硫酸铜晶体完全变成白色粉末并且不再逸出水蒸气时立即停止加热
[联想:(1)不直接用酒精灯加热,而需要隔石棉网,是为了防止溅失,引起测得值偏高;(2)加热时间不宜过长,温度不益过高,是为了防止硫酸铜分解,引起测得值偏高;(3)晶体要在坩埚底上摊开加热,以利于失去结晶水,以免引起测得值偏低。
2.干燥器中来冷却:意思是说停止加热后,一定要放在干燥器内冷却,以保证硫酸铜不会因为从空气中吸收水分而引起测得值偏低。
3.质量变化重称量:意思是说待坩埚在干燥器里冷却后,放在天平上称量,记下坩埚和硫酸铜的质量后,再加热再冷却再称量,若质量变化较大(两次称量的误差超过0.1克),则必须再重复上述操作,直到质量变化不大为止(两次称量的误差不超过0.1克)。
18.硝酸钾的溶解度测定实验 内地外高水浴热,温度计在试管中。溶液饱和防溅失,干燥器中冷却成。
解释:
1.内地外高水浴热:意思是说配制硝酸钾的饱和溶液时,必须在水浴中加热,以利于控制温度;试管内的液面要低于热水的液面,这样使试管内的液体受热均匀和水浴的温度相同。
2.温度计在试管中:意思是说配制饱和溶液时,温度计务必放在试管内,不得放在水浴中。
3.溶液饱和防溅失:"溶液饱和"的意思是说必须使溶液达到饱和(为了保证溶液饱和,硝酸钾晶体可稍加过量搅拌,在5分钟内不溶解即可);"防溅失"的意思是说在蒸发溶液的过程中,注意不要溅失,要彻底蒸干,不要使硝酸钾粘在试管壁上。
4.干燥器中冷却成:意思是说蒸干后的晶体连同蒸发皿必须放在干燥器中冷却[联想:硫酸铜晶体结晶水含量测定实验中的"质量变化重称量"。
19.中和滴定 水液洗器切分明,查漏赶气再调零。待测液中加试剂,左手控制右手动。瓶下垫纸眼观色,读数要与切面平。酚酞示剂常相识,强酸弱碱甲基橙。使用酸式滴定管,不盛碱液切记清。
解释:
1.水液洗器切分明:"水"在此有两种含义,既表示自来水,又表示蒸馏水;"液"在此也有两种含义,既表示标准溶液,又表示待测液。这句的意思是说在做中和滴定实验时,必须先对各种仪器进行清洗,而何时用自来水,何时用蒸馏水,何时用标准液,何时用待测液一定要分清分明[联想:滴定管依次用自来水、蒸馏水、标准溶液洗涤;移液管依次用自来水、蒸馏水、待测液洗涤;锥形瓶先用自来水,然后用蒸馏水洗涤即可,切不可用待测液洗涤。
2.查漏赶气再调零:意思是说滴定前应首先检查滴定管是否漏液,然后检查滴定管下端是否有气泡,若有应赶掉它,最后调节液面至"0"位。
[联想:(1)查漏的方法是在洗净的滴定管中加少量标准溶液。若漏液,对于酸式滴定管应在活塞上涂适量的凡士林,对于碱式滴定管应更换一下玻璃球;(2)必须赶掉气泡,是因为如果滴定管尖嘴部分有气泡没有赶掉,滴定后气泡消失,则使测定结果偏高;(3)每次滴定最好都从零位开始,这样可以减少误差。
3.待测液中加试剂:"示剂"指指示剂。意思是说在滴定之前要向盛待测液的锥形瓶中加2-3滴指示剂(其作用是借它的颜色的变化,来指示反应的终点。
4.左手控制右手动:意思是说在滴定时,必须左手控制滴定管,右手持锥形瓶不断摇动。
5.瓶下垫纸眼观色:"瓶下垫纸"的意思是说为了清楚地观察颜色的变化,可以在锥形瓶底下垫一张白纸;"眼观色"的意思是说在滴定过程中要目不转睛地注视着溶液颜色的变化,不要看滴定管的刻度。
6.读数要与切面平:解释参见"化学实验基本操作"。
7.酚酞示剂常相识,强酸弱碱甲基橙:这句的意思是说中和滴定常用酚酞做指示剂,只有强酸滴定弱碱(如盐酸滴定氨水)时,才能用甲基橙。
8.使用酸式滴定管,不盛碱液切记清:这句的意思是说不能用酸式滴定管盛放碱溶液。(因为碱液和玻璃中的SiO2反应生成Na2SiO3而使活塞和滴定管粘在一起)。
20.溴苯制取实验 苯溴铁屑诉离情,微沸最佳管冷凝。云海茫茫卤酸雾,溴苯无色常变棕。除溴需用碱液洗,漏斗分液便告成。
解释:
1.苯溴铁屑诉离情 : 意思是说在实验室中是用苯、溴在铁屑做催化剂的条件下制取溴苯[联想:加药品时应先苯再溴后铁]。
2.微沸最佳管冷凝:"微沸最佳"的意思是说注意控制反应速度,以反应物液面微微沸动为宜,不可太激烈,否则大量苯和溴蒸发出来造成实验失败;"关冷凝"的意思是说跟瓶口垂直的一段长导管除导气外,还可以兼起冷凝器的作用,使蒸发出来的苯或溴回流回去。
3.云海茫茫卤酸雾:意思是说在常温时很快就会看到在导管口出现白雾,这是反应生成的溴化氢遇水蒸气所形成的酸雾[联想:溴化氢溶入锥形瓶中的水中,生成氢溴酸。因此反应完毕后,向锥形瓶里滴入硝酸银溶液,则有浅黄色溴化银沉淀生成:
HBr+AgNO3=AgBr↓+HNO3
4.溴苯无色常变棕:意思是说把烧瓶里的生成物倒入盛有蒸馏水的烧杯里,烧杯底部有褐棕色的不溶于水的液体,这是溴苯,它本是比水重的无色液体,由于溶解了溴而常显褐棕色。
5.除溴需用碱液洗,漏斗分液便告成:这句的意思是说除掉溴笨中的溴用碱液(常用5%的NaOH)洗涤后,再用分液漏斗分离即可。
高中化学易错知识点40条精析: 这是一份高中化学易错知识点40条精析,共13页。学案主要包含了易错分析等内容,欢迎下载使用。
高中化学重要基础知识点易错点排查: 这是一份高中化学重要基础知识点易错点排查,共6页。
高中化学32个易错易混淆的知识点盘点: 这是一份高中化学32个易错易混淆的知识点盘点,共4页。