


2023-2024学年四川省南充市七年级(下)期末生物试卷
展开
这是一份2023-2024学年四川省南充市七年级(下)期末生物试卷,共18页。试卷主要包含了单项选择题,非选择题等内容,欢迎下载使用。
1.(4分)下列关于人的由来说法正确的是( )
A.现代人类是由现代类人猿进化而来
B.受精卵在母体的子宫内形成和发育
C.胎盘是胎儿和母体交换物质的器官
D.新生儿的诞生是人体发育的起点
2.(4分)青春期是一生中身体发育和智力发展的黄金时期,下列叙述错误的是( )
A.身高突增是青春期的一个显著特点
B.为了保护声带,青春期的孩子应避免吸烟、喝酒、大声喊叫
C.青春期的男孩出现遗精,女孩会来月经,这是正常的生理现象
D.青春期的孩子对异性产生朦胧的依恋,这是不正常的心理现象
3.(4分)坏血病患者应适当补充下列哪类营养物质?( )
A.含铁的无机盐B.维生素C
C.膳食纤维D.维生素B1
4.(4分)冬季,一个成功到达人肺部的肺炎支原体(一种可引起肺炎的微生物)向它的同伴讲述了自己的“旅程”。下列讲述错误的是( )
A.我依次经过了人的鼻、咽、喉、支气管、气管
B.我经过鼻腔时,感觉周围的空气变得湿润而温暖
C.我经过气管时,看到有的同伴被黏液粘住
D.我成功到达肺部和你们“会合”,说明人呼吸道清洁气体的能力是有限的
5.(4分)细胞的生活需要氧气。下列关于氧气从外界环境到人体组织细胞的过程叙述错误的是( )
A.吸气时,外界环境中的氧气经呼吸道进入肺泡
B.氧气穿过肺泡壁和毛细血管壁进入血液与血红蛋白结合
C.氧气随血液经肺动脉进入左心房后再被运输到组织细胞外的毛细血管
D.氧气最终进入组织细胞的线粒体参与呼吸作用
6.(4分)下列关于人体血液和输血的叙述错误的是( )
A.血液由血浆和红细胞组成,有运输、防御功能
B.血常规检查时白细胞偏高,预示体内很可能有炎症
C.血小板是最小的血细胞,有止血和加速凝血的作用
D.输血应以输同型血为原则,紧急情况下,任何血型的人都可输入少量O型血
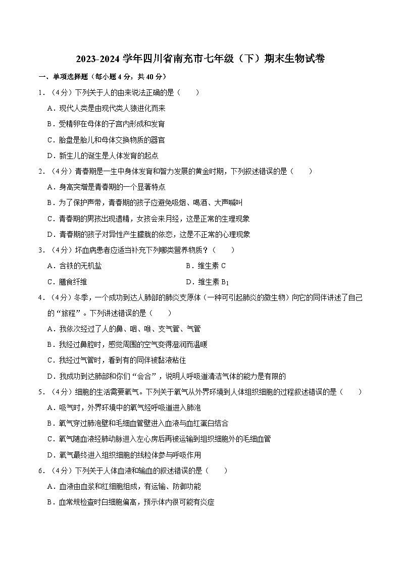
7.(4分)如图是某同学在“观察小鱼尾鳍内血液流动”的实验中观察到的视野,①②③表示血管,箭头表示血流方向。下列叙述错误的是( )
A.该实验选择低倍物镜观察血液的流动方向
B.②为静脉,判断依据是血液由主干流向分支
C.根据红细胞单行通过,可判断①是毛细血管
D.图中三种血管的血液流动方向为②→①→③
8.(4分)人体将代谢废物排出体外的过程叫排泄,下列不属于排泄的是( )
A.随尿液排出尿素、多余的水和无机盐
B.随汗液排出水、少量尿素和无机盐
C.呼气时排出水和二氧化碳
D.排便时排出食物残渣
9.(4分)经常熬夜或睡眠不足,会导致甲状腺激素分泌和代谢异常。下列相关叙述正确的是( )
A.甲状腺激素经导管进入血液
B.甲亢患者应大量食用海带、紫菜等海产品
C.成年人甲状腺激素分泌过少,可能患地方性甲状腺肿
D.甲状腺激素可促进代谢和生长发育,所以人体内含量越多越好
10.(4分)下列不会破坏生态环境的行为是( )
A.随意引入外来物种B.大量使用农药
C.随意排放工业废气D.救治受伤野鸟
二、非选择题(35空,共60分。[]填序号或字母,横线上填文字)
11.(11分)在学习《人体的营养》时,同学们完成了一系列的作业:
作业1:对比观察猪小肠和猪大肠
某同学观察到猪大肠内表面有环形皱襞,没有绒毛状突起;猪小肠内表面有许多环形皱襞
(1)由此可见, 具有更大的表面积,更适于吸收营养物质。
作业2:设计食谱
某同学设计的一份早餐食谱为:酱肉包、牛奶。
(2)为了营养更合理,你认为该食谱中还应添加的食物是 (写一种即可)。
作业3:以“肉包子人体旅行记”为题,写一篇文章
如下表为某同学的文章内容(有删减):
(3)将文章补充完整:① ;② (填一种营养物质);③ 。
(4)文章中的“大口袋”是指 (填一种消化器官)。
12.(10分)肺活量是指人尽力吸气后再尽力呼气所能呼出的气体量,是《国家学生体质健康标准》中的测试指标之一。
(1)肺活量能体现肺与外界进行 的能力。
(2)如下表为测试肺活量时吸入和呼出气体成分,表中A为 (填“二氧化碳”或“氧气”)。
(3)为提高肺活量,某校学生进行了为期3个月的每日30分钟慢跑训练,计算训练前后多位男、女生肺活量的平均值
从图中可以看出:
①男生和女生的肺活量 (填“有”或“无”)差异。
②持续的慢跑训练 (填“能”或“不能”)提高学生的肺活量,这是因为:运动中人体的呼吸频率和深度相应 ,使得肋间肌和 肌功能加强,胸廓扩大和缩小的幅度增大。
13.(10分)冠状动脉负责给心脏供血,它从主动脉出发,分左、右两支后再逐渐向下分散,故称为“冠”状动脉。如果冠状动脉粥样硬化导致血管腔狭窄或阻塞,致使心肌缺血
(1)①和②以及③和④之间的瓣膜有 的功能。血液由M端流到N端,含氧量会 ,变成暗红色。心脏的四个腔中流静脉血的有[ ]。
(2)冠心病患者心肌缺血受损,影响血液循环。血液从②出发,流回③的循环途径称为 循环。
(3)冠心病患者突发心绞痛时,在舌下含服的硝酸甘油经吸收进入舌下毛细血管,随血液循环依次经过心脏四个腔的顺序是 (用图中的序号和箭头表示),再经冠状动脉运至心肌处,改善心肌供血。
(4)为预防冠心病的发生,应提倡的生活方式为[ ](多选)。
A.合理营养
B.过量运动
C.高盐高脂饮食
D.不吸烟不酗酒
E.暴饮暴食
F.睡眠充足
G.保持心情舒畅
H.熬夜打游戏
14.(10分)人体每天需要适量补充水分,因为尿素等代谢废物只有溶解在水中才能运输。图1是泌尿系统示意图,图2是肾单位结构示意图
(1)人体代谢过程产生的尿素等废物主要通过尿液排出体外,图1中形成尿液的器官是[ ],暂时贮存尿液的器官是[ ]。
(2)肾脏结构和功能的单位是肾单位,它由图2中[ ]组成。血液流经①时,其中的尿素等小分子物质进入②中形成了 。与血液相比,该液体中没有血细胞和大分子蛋白质,推测①起 作用。
(3)当饮水不足或失水过多时,肾小管的 作用会增强,以减少尿量,保持体内水量相对平衡。
15.(10分)2024年5月28日,神舟十八号航天员叶光富、李聪、李光苏密切协作,首次出舱圆满完成了空间站碎片防护装置安装等任务。请回答下列问题:
(1)叶光富听到控制室指令“打开出舱舱门”时,[ ]内相应的感觉细胞接受刺激后将信息经听觉神经传给[ ]中的一定区域形成听觉。
(2)叶光富舱外作业时,主要依靠图中[ ] 维持身体平衡。他俯瞰蓝色地球,在[ ] 上形成物像。
(3)地球上的同学们看到航天员舱外作业安全返舱时,欢呼雀跃,热烈鼓掌 反射。完成该反射的结构基础是 。
16.(9分)科研人员为研究桑叶茉莉茶是否有降血糖的作用,选择了30只大小一致、正常状态的小鼠进行实验,操作如下表:
实验中除表中条件外,其他条件相同且适宜,请分析回答:
(1)设置A组的目的是 。
(2)选取大小一致、正常状态的小鼠,是为了 。
(3)实验中破坏B、C组小鼠的胰岛,使其分泌的 大大减少,制造糖尿病模型鼠。
(4)C组和B组对照,实验变量是 。
(5)根据上述实验结果,可以得出结论: 。
2023-2024学年四川省南充市七年级(下)期末生物试卷
参考答案与试题解析
一、单项选择题(每小题4分,共40分)
1.(4分)下列关于人的由来说法正确的是( )
A.现代人类是由现代类人猿进化而来
B.受精卵在母体的子宫内形成和发育
C.胎盘是胎儿和母体交换物质的器官
D.新生儿的诞生是人体发育的起点
【答案】C
【解答】解:A、人类和现代类人猿的共同祖先是森林古猿。
B、受精卵是在输卵管中形成的。
C、胚胎通过胎盘,同时胎儿产生的二氧化碳等废物,正确。
D、受精卵的形成是新生命的开始。
故选:C。
2.(4分)青春期是一生中身体发育和智力发展的黄金时期,下列叙述错误的是( )
A.身高突增是青春期的一个显著特点
B.为了保护声带,青春期的孩子应避免吸烟、喝酒、大声喊叫
C.青春期的男孩出现遗精,女孩会来月经,这是正常的生理现象
D.青春期的孩子对异性产生朦胧的依恋,这是不正常的心理现象
【答案】D
【解答】解:A、身高突增是青春期的一个显著特点,A正确。
B、青春期的孩子声带正在发育、喝酒,以保护声带不受损伤。
C、青春期的男性会出现遗精,这些都是正常的生理现象,C正确。
D、青春期的孩子对异性产生朦胧的依恋是一种正常的心理现象,不应被视为不正常。
故选:D。
3.(4分)坏血病患者应适当补充下列哪类营养物质?( )
A.含铁的无机盐B.维生素C
C.膳食纤维D.维生素B1
【答案】B
【解答】解:坏血病是由于体内缺乏维生素C引起的,故坏血病患者应适当补充维生素C、蔬菜。
故选:B。
4.(4分)冬季,一个成功到达人肺部的肺炎支原体(一种可引起肺炎的微生物)向它的同伴讲述了自己的“旅程”。下列讲述错误的是( )
A.我依次经过了人的鼻、咽、喉、支气管、气管
B.我经过鼻腔时,感觉周围的空气变得湿润而温暖
C.我经过气管时,看到有的同伴被黏液粘住
D.我成功到达肺部和你们“会合”,说明人呼吸道清洁气体的能力是有限的
【答案】A
【解答】解:A、呼吸道包括鼻、咽、喉、支气管,A错误。
B、鼻腔的内表面的鼻黏膜分泌的黏液可使吸入的空气清洁;鼻黏膜内丰富的毛细血管能温暖吸入的空气。
C、气管内壁黏膜的上皮组织中,因此肺炎支原体经过气管时,C正确。
D、肺炎支原体能成功到达肺部,D正确。
故选:A。
5.(4分)细胞的生活需要氧气。下列关于氧气从外界环境到人体组织细胞的过程叙述错误的是( )
A.吸气时,外界环境中的氧气经呼吸道进入肺泡
B.氧气穿过肺泡壁和毛细血管壁进入血液与血红蛋白结合
C.氧气随血液经肺动脉进入左心房后再被运输到组织细胞外的毛细血管
D.氧气最终进入组织细胞的线粒体参与呼吸作用
【答案】C
【解答】解:A.吸气时,外界环境中的氧气经呼吸道:鼻、咽、喉、支气管进入肺泡。
B.血红蛋白在氧含量高的地方与氧结合,在氧含量低的地方与氧分离,正确;
C.氧气随血液经肺静脉进入左心房后再被运输到组织细胞外的毛细血管,错误;
D.氧气最终进入组织细胞的线粒体参与呼吸作用,氧化分解有机物,供生命活动的需要。
故选:C。
6.(4分)下列关于人体血液和输血的叙述错误的是( )
A.血液由血浆和红细胞组成,有运输、防御功能
B.血常规检查时白细胞偏高,预示体内很可能有炎症
C.血小板是最小的血细胞,有止血和加速凝血的作用
D.输血应以输同型血为原则,紧急情况下,任何血型的人都可输入少量O型血
【答案】A
【解答】解:A、血液由血浆和血细胞组成、白细胞和血小板三种。
B、体内有炎症时白细胞数量会高于正常值,预示体内很可能有炎症。
C、血小板具有止血和加速凝血的作用,C正确。
D、一般来说,异型输血红细胞会凝集成团,影响血液循环。在紧急情况下,O型血可以少量缓慢地输给其他三种血型的病人,D正确。
故选:A。
7.(4分)如图是某同学在“观察小鱼尾鳍内血液流动”的实验中观察到的视野,①②③表示血管,箭头表示血流方向。下列叙述错误的是( )
A.该实验选择低倍物镜观察血液的流动方向
B.②为静脉,判断依据是血液由主干流向分支
C.根据红细胞单行通过,可判断①是毛细血管
D.图中三种血管的血液流动方向为②→①→③
【答案】B
【解答】解:A、显微镜的放大倍数越大,倍数越小,小鱼尾鳍内有色素,因此我们要用低倍镜观察,正确。
B、③为静脉,错误。
C、①是连通于动脉和静脉之间,正确。
D、图中三种血管的血液流动方向为②动脉→①毛细血管→③静脉。
故选:B。
8.(4分)人体将代谢废物排出体外的过程叫排泄,下列不属于排泄的是( )
A.随尿液排出尿素、多余的水和无机盐
B.随汗液排出水、少量尿素和无机盐
C.呼气时排出水和二氧化碳
D.排便时排出食物残渣
【答案】D
【解答】解:人体的排泄途径有三条:大多数的水、无机盐;少量水、尿素等以汗液的形式通过皮肤排出。排便是将无法消化的食物残渣排出体外,所以排便时排出食物残渣不属于排泄。
故选:D。
9.(4分)经常熬夜或睡眠不足,会导致甲状腺激素分泌和代谢异常。下列相关叙述正确的是( )
A.甲状腺激素经导管进入血液
B.甲亢患者应大量食用海带、紫菜等海产品
C.成年人甲状腺激素分泌过少,可能患地方性甲状腺肿
D.甲状腺激素可促进代谢和生长发育,所以人体内含量越多越好
【答案】C
【解答】解:A、甲状腺属于内分泌腺,A不正确。
B、碘是合成甲状腺激素的重要物质、紫菜等海产品含有丰富的碘,所以甲亢病人应该少吃海带,B不正确。
C、碘是合成甲状腺激素的重要物质,进而会引发地方性甲状腺肿,可能患地方性甲状腺肿。
D、甲状腺激素在血液中含量极少、生长发育等生理活动,D不正确。
故选:C。
10.(4分)下列不会破坏生态环境的行为是( )
A.随意引入外来物种B.大量使用农药
C.随意排放工业废气D.救治受伤野鸟
【答案】D
【解答】解:A、随意引入外来物种可能会破坏原有的生态平衡,迅速繁殖,导致生态失衡。
B、农药可能会通过食物链积累,同时也会污染土壤和水源,B不符合题意。
C、工业废气中含有多种有害物质,影响人类健康,C不符合题意。
D、救治受伤野鸟是一种保护野生动物,不会破坏生态环境。
故选:D。
二、非选择题(35空,共60分。[]填序号或字母,横线上填文字)
11.(11分)在学习《人体的营养》时,同学们完成了一系列的作业:
作业1:对比观察猪小肠和猪大肠
某同学观察到猪大肠内表面有环形皱襞,没有绒毛状突起;猪小肠内表面有许多环形皱襞
(1)由此可见, 小肠 具有更大的表面积,更适于吸收营养物质。
作业2:设计食谱
某同学设计的一份早餐食谱为:酱肉包、牛奶。
(2)为了营养更合理,你认为该食谱中还应添加的食物是 水果(或蔬菜) (写一种即可)。
作业3:以“肉包子人体旅行记”为题,写一篇文章
如下表为某同学的文章内容(有删减):
(3)将文章补充完整:① 麦芽糖 ;② 蛋白质 (填一种营养物质);③ 肠液和胰液 。
(4)文章中的“大口袋”是指 胃 (填一种消化器官)。
【答案】(1)小肠
(2)水果(或蔬菜)
(3)麦芽糖;蛋白质;肠液和胰液
(4)胃
【解答】解:(1)大肠内表面有环形皱襞,没有绒毛状突起,且皱襞表面有许多小肠绒毛,小肠具有更大的表面积。
(2)酱肉包富含淀粉、蛋白质和脂肪,,缺少含丰富维生素的果蔬。
(3)淀粉的消化从口腔开始,口腔中的唾液淀粉酶能够将部分淀粉分解为麦芽糖,由于小肠中的胰液和肠液中含有消化糖类,因此;蛋白质的消化是从胃开始的,在胃液的作用下进行初步消化后进入小肠、脂肪和蛋白质的酶,蛋白质被彻底消化为氨基酸,麦芽糖具有甜味,含有胃酸;一条细长而弯曲的“隧道”是小肠、③肠液和胰液。
(4)“大口袋”是胃,含有胃酸,蛋白质在此处被初步消化。
故答案为:
(1)小肠
(2)水果(或蔬菜)
(3)麦芽糖;蛋白质
(4)胃
12.(10分)肺活量是指人尽力吸气后再尽力呼气所能呼出的气体量,是《国家学生体质健康标准》中的测试指标之一。
(1)肺活量能体现肺与外界进行 气体交换 的能力。
(2)如下表为测试肺活量时吸入和呼出气体成分,表中A为 氧气 (填“二氧化碳”或“氧气”)。
(3)为提高肺活量,某校学生进行了为期3个月的每日30分钟慢跑训练,计算训练前后多位男、女生肺活量的平均值
从图中可以看出:
①男生和女生的肺活量 有 (填“有”或“无”)差异。
②持续的慢跑训练 能 (填“能”或“不能”)提高学生的肺活量,这是因为:运动中人体的呼吸频率和深度相应 加快、加深 ,使得肋间肌和 膈 肌功能加强,胸廓扩大和缩小的幅度增大。
【答案】(1)气体交换;
(2)氧气;
(3)①有;②能;加快、加深;膈。
【解答】解:(1)肺活量是尽最大力气吸气后再尽最大力气呼气所呼出的气体量,肺活量体现了肺与外界进行气体交换的能力。
(2)A呼出的气量比吸入的气体减少,是因为在人体内被利用,A为氧气。
(3)①观图可知,男生的肺活量高于女生。
②观图可知,持续的慢跑训练男女生的肺活量都明显提高,这是因为:运动中人体的呼吸频率和深度相应加快,使得肋间肌和膈肌收缩力加强,胸廓扩大和缩小的幅度增大。
故答案为:(1)气体交换;
(2)氧气;
(3)①有;②能、加深;膈。
13.(10分)冠状动脉负责给心脏供血,它从主动脉出发,分左、右两支后再逐渐向下分散,故称为“冠”状动脉。如果冠状动脉粥样硬化导致血管腔狭窄或阻塞,致使心肌缺血
(1)①和②以及③和④之间的瓣膜有 防止血液倒流 的功能。血液由M端流到N端,含氧量会 减少 ,变成暗红色。心脏的四个腔中流静脉血的有[ ③④ ]。
(2)冠心病患者心肌缺血受损,影响血液循环。血液从②出发,流回③的循环途径称为 体 循环。
(3)冠心病患者突发心绞痛时,在舌下含服的硝酸甘油经吸收进入舌下毛细血管,随血液循环依次经过心脏四个腔的顺序是 ③→④→①→② (用图中的序号和箭头表示),再经冠状动脉运至心肌处,改善心肌供血。
(4)为预防冠心病的发生,应提倡的生活方式为[ ADFG ](多选)。
A.合理营养
B.过量运动
C.高盐高脂饮食
D.不吸烟不酗酒
E.暴饮暴食
F.睡眠充足
G.保持心情舒畅
H.熬夜打游戏
【答案】(1)防止血液倒流;减少;③④
(2)体;
(3)③→④→①→②;
(4)ADFG
【解答】解:(1)心脏中有防止血液倒流的瓣膜,同侧的心室和心房之间有房室瓣;心室与动脉之间有动脉瓣。由M端到N端是体循环路线,血液中的氧气扩散进入组织细胞,因此血液中氧气含量减少,血液由动脉血转变为静脉血,有静脉血液流过的是③右心房和④右心室。
(2)体循环是指血液由左心室进入主动脉,再流经全身的各级动脉、各级静脉、下腔静脉,即体循环的起点是左心室。肺循环是指血液由右心室流入肺动脉,再由肺静脉流回左心房的循环,终点是左心房
从图分析可知,血液从②左心室出发。
(3)对照血液循环图可知,患者服用硝酸甘油通过舌下毛细血管。
(4)心血管健康的四大基石:合理膳食,适量运动,心理平衡。
故答案为:
(1)防止血液倒流;减少
(2)体;
(3)③→④→①→②;
(4)ADFG
14.(10分)人体每天需要适量补充水分,因为尿素等代谢废物只有溶解在水中才能运输。图1是泌尿系统示意图,图2是肾单位结构示意图
(1)人体代谢过程产生的尿素等废物主要通过尿液排出体外,图1中形成尿液的器官是[ A ],暂时贮存尿液的器官是[ C ]。
(2)肾脏结构和功能的单位是肾单位,它由图2中[ ①②③ ]组成。血液流经①时,其中的尿素等小分子物质进入②中形成了 原尿 。与血液相比,该液体中没有血细胞和大分子蛋白质,推测①起 过滤(过滤) 作用。
(3)当饮水不足或失水过多时,肾小管的 重吸收 作用会增强,以减少尿量,保持体内水量相对平衡。
【答案】(1)A;C;
(2)①②③;原尿;过滤(过滤);
(3)重吸收。
【解答】解:(1)A肾脏主要作用是形成尿液;B输尿管能输送尿液至膀胱。
(2)肾单位是肾脏的结构和功能单位,肾单位包括肾小球。图二中。分析可知:①是肾小球,③是肾小管,除了血细胞和大分子的蛋白质外、无机盐、葡萄糖等物质经过①肾小球和肾小囊内壁过滤到②肾小囊腔中形成原尿,这是由于①肾小球和肾小囊内壁的过滤(过滤)作用。
(3)当饮水不足或失水过多时,体内抗利尿激素的分泌量增多,以减少尿量。
故答案为:
(1)A;C;
(2)①②③;原尿;
(3)重吸收。
15.(10分)2024年5月28日,神舟十八号航天员叶光富、李聪、李光苏密切协作,首次出舱圆满完成了空间站碎片防护装置安装等任务。请回答下列问题:
(1)叶光富听到控制室指令“打开出舱舱门”时,[ ④ ]内相应的感觉细胞接受刺激后将信息经听觉神经传给[ ⑥ ]中的一定区域形成听觉。
(2)叶光富舱外作业时,主要依靠图中[ ⑦ ] 小脑 维持身体平衡。他俯瞰蓝色地球,在[ B ] 视网膜 上形成物像。
(3)地球上的同学们看到航天员舱外作业安全返舱时,欢呼雀跃,热烈鼓掌 复杂 反射。完成该反射的结构基础是 反射弧 。
【答案】(1)④;⑥;
(2)⑦;B;视网膜;
(3)复杂;反射弧。
【解答】解:(1)耳的结构包括外耳、中耳和内耳;中耳包括鼓膜;内耳包括半规管。听觉的形成过程是:外界声波→外耳道→鼓膜(产生振动)→听小骨→耳蜗(听觉感受器)→听神经→大脑的听觉中枢(产生听觉),④耳蜗⑥大脑中的一定区域形成听觉。
(2)小脑协调运动,维持身体平衡,能行成物像,主要依靠图中⑦小脑维持身体平衡,在B视网膜上形成物像。
(3)复杂反射是人出生以后在生活过程中逐渐形成的后天性反射,是在简单反射的基础上,是高级神经活动的基本方式,地球上的同学们看到航天员舱外作业安全返舱时,热烈鼓掌。反射活动的结构基础称为反射弧、传入神经、传出神经和效应器,缺少任何一个环节反射活动都不能完成,完成该反射的结构基础是反射弧。
故答案为:(1)④;⑥;
(2)⑦;B;视网膜;
(3)复杂;反射弧。
16.(9分)科研人员为研究桑叶茉莉茶是否有降血糖的作用,选择了30只大小一致、正常状态的小鼠进行实验,操作如下表:
实验中除表中条件外,其他条件相同且适宜,请分析回答:
(1)设置A组的目的是 作对照 。
(2)选取大小一致、正常状态的小鼠,是为了 控制单一变量 。
(3)实验中破坏B、C组小鼠的胰岛,使其分泌的 胰岛素 大大减少,制造糖尿病模型鼠。
(4)C组和B组对照,实验变量是 桑叶茉莉茶 。
(5)根据上述实验结果,可以得出结论: 桑叶茉莉茶是具有降血糖的作用 。
【答案】(1)作对照
(2)控制单一变量
(3)胰岛素
(4)桑叶茉莉茶
(5)桑叶茉莉茶是具有降血糖的作用
【解答】解:(1)一般来说,对实验变量进行处理的;没有处理的就是对照组。
(2)对照实验一般要遵循单一变量原则,所以选取大小一致,是为了控制单一变量。
(3)胰岛素的主要功能是通过调节糖在体内的吸收、利用和转化。所以实验中破坏B,使其分泌的胰岛素大大减少。
(4)C组和B组对照,设置的是以桑叶茉莉茶为变量的对照实验。
(5)根据上述实验结果,每天定时适量灌胃桑叶茉莉茶的糖尿病小鼠比每天定时等量灌胃生理盐水的糖尿病小鼠的血糖浓度降低了。
故答案为:(1)作对照
(2)控制单一变量
(3)胰岛素
(4)桑叶茉莉茶
(5)桑叶茉莉茶是具有降血糖的作用我是一个肉包子,某天早晨,我被送进一个人的口腔
在口腔里,我的身体被牙齿切成很多块,还沾了一些唾液,我身体表面的部分淀粉被分解为①,感觉甜甜的。
接着,我穿过一个小“门洞”,沿着一条细长的“管道”迅速向下滑落,这里有一些酸酸的液体。“大口袋”不停地收缩和蠕动,渐渐地,我身体里的②也被初步分解了。
然后,我被送进了一条细长而弯曲的“隧道”,这里住着三位“魔法师”,他们把我身体里的营养物质变成了一些可以被细胞直接吸收的小小颗粒。
气体成分
氮气
A
B
水
其他气体
在吸入气体中的含量(%)
78
21
0.03
0.07
0.9
在呼出气体中的含量(%)
78
16
4
1.1
0.9
组别
小鼠
每天定时适量灌胃给药
血糖值/(mml/L)
10天
20天
30天
A
10只健康小鼠
生理盐水
4.94
4.11
4.70
B
每组10只健康小鼠,分别注射四氧嘧啶溶液(0.2g/kg)破坏胰岛
生理盐水
26 96
27.24
28.40
C
桑叶茉莉茶(1.0g/kg)
20.01
16.03
11.55
我是一个肉包子,某天早晨,我被送进一个人的口腔
在口腔里,我的身体被牙齿切成很多块,还沾了一些唾液,我身体表面的部分淀粉被分解为①,感觉甜甜的。
接着,我穿过一个小“门洞”,沿着一条细长的“管道”迅速向下滑落,这里有一些酸酸的液体。“大口袋”不停地收缩和蠕动,渐渐地,我身体里的②也被初步分解了。
然后,我被送进了一条细长而弯曲的“隧道”,这里住着三位“魔法师”,他们把我身体里的营养物质变成了一些可以被细胞直接吸收的小小颗粒。
气体成分
氮气
A
B
水
其他气体
在吸入气体中的含量(%)
78
21
0.03
0.07
0.9
在呼出气体中的含量(%)
78
16
4
1.1
0.9
组别
小鼠
每天定时适量灌胃给药
血糖值/(mml/L)
10天
20天
30天
A
10只健康小鼠
生理盐水
4.94
4.11
4.70
B
每组10只健康小鼠,分别注射四氧嘧啶溶液(0.2g/kg)破坏胰岛
生理盐水
26 96
27.24
28.40
C
桑叶茉莉茶(1.0g/kg)
20.01
16.03
11.55
相关试卷
这是一份[生物]四川省南充市2024年中考生物试卷,共6页。试卷主要包含了填写答题卡的内容用2B铅笔填写,提前 xx 分钟收取答题卡等内容,欢迎下载使用。
这是一份28,四川省南充市嘉陵区2023-2024学年八年级上学期期末生物试卷,共20页。试卷主要包含了单项选择题,非选择题等内容,欢迎下载使用。
这是一份四川省南充市2023-2024学年八年级上学期期末生物试卷,共23页。试卷主要包含了选择题,非选择题等内容,欢迎下载使用。