


高中化学知识点:化学基本概念和基本理论
展开
这是一份高中化学知识点:化学基本概念和基本理论,共6页。
分子是能够独立存在并保持物质化学性质的一种微粒。
(1)分子同原子、离子一样是构成物质的基本微粒.
(2)按组成分子的原子个数可分为:
单原子分子如:He、Ne、Ar、Kr…
双原子分子如:O2、H2、HCl、NO…
多原子分子如:H2O、P4、C6H12O6…
2.原子
原子是化学变化中的最小微粒。确切地说,在化学反应中原子核不变,只有核外电子发生变化。
(1)原子是组成某些物质(如金刚石、晶体硅、二氧化硅等原子晶体)和分子的基本微粒。
(2)原子是由原子核(中子、质子)和核外电子构成的。
3.离子
离子是指带电荷的原子或原子团。
(1)离子可分为:
阳离子:Li+、Na+、H+、NH4+…
阴离子:Cl–、O2–、OH–、SO42–…
(2)存在离子的物质:
①离子化合物中:NaCl、CaCl2、Na2SO4…
②电解质溶液中:盐酸、NaOH溶液…
③金属晶体中:钠、铁、钾、铜…
4.元素
元素是具有相同核电荷数(即质子数)的同—类原子的总称。
(1)元素与物质、分子、原子的区别与联系:物质是由元素组成的(宏观看);物质是由分子、原子或离子构成的(微观看)。
(2)某些元素可以形成不同的单质(性质、结构不同)—同素异形体。
(3)各种元素在地壳中的质量分数各不相同,占前五位的依次是:O、Si、Al、Fe、Ca。
5.同位素
是指同一元素不同核素之间互称同位素,即具有相同质子数,不同中子数的同一类原子互称同位素。如H有三种同位素:11H、21H、31H(氕、氘、氚)。
6.核素
核素是具有特定质量数、原子序数和核能态,而且其寿命足以被观察的一类原子。
(1)同种元素、可以有若干种不同的核素—同位素。
(2)同一种元素的各种核素尽管中子数不同,但它们的质子数和电子数相同。核外电子排布相同,因而它们的化学性质几乎是相同的。
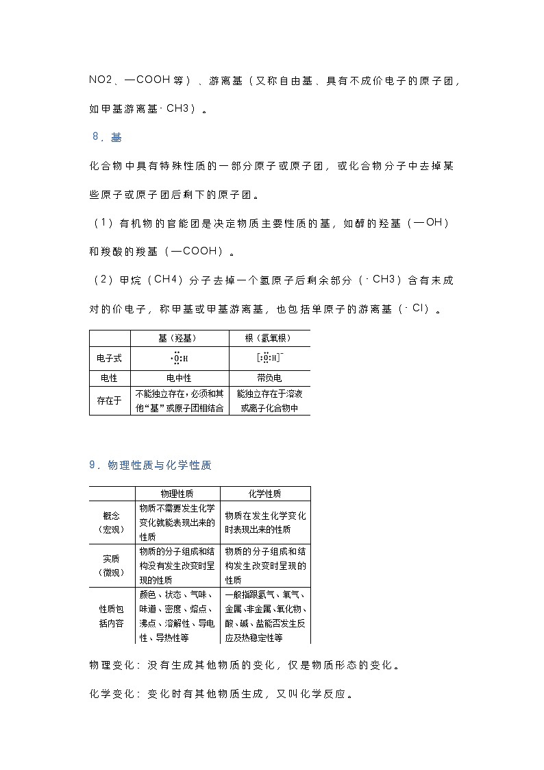
7.原子团
原子团是指多个原子结合成的集体,在许多反应中,原子团作为一个集体参加反应。原子团有几下几种类型:根(如SO42-、OHˉ、CH3COOˉ等)、官能团(有机物分子中能反映物质特殊性质的原子团,如—OH、—NO2、—COOH等)、游离基(又称自由基、具有不成价电子的原子团,如甲基游离基· CH3)。
8.基
化合物中具有特殊性质的一部分原子或原子团,或化合物分子中去掉某些原子或原子团后剩下的原子团。
(1)有机物的官能团是决定物质主要性质的基,如醇的羟基(—OH)和羧酸的羧基(—COOH)。
(2)甲烷(CH4)分子去掉一个氢原子后剩余部分(· CH3)含有未成对的价电子,称甲基或甲基游离基,也包括单原子的游离基(· Cl)。
9.物理性质与化学性质
物理变化:没有生成其他物质的变化,仅是物质形态的变化。
化学变化:变化时有其他物质生成,又叫化学反应。
化学变化的特征:有新物质生成伴有放热、发光、变色等现象
化学变化本质:旧键断裂、新键生成或转移电子等。二者的区别是:前者无新物质生成,仅是物质形态、状态的变化。
10.溶解性
指物质在某种溶剂中溶解的能力。例如氯化钠易溶于水,却难溶于无水乙醇、苯等有机溶剂。单质碘在水中溶解性较差,却易溶于乙醇、苯等有机溶剂。苯酚在室温时仅微溶于水,当温度大于70℃时,却能以任意比与水互溶(苯酚熔点为43℃,70℃时苯酚为液态)。利用物质在不同温度或不同溶剂中溶解性的差异,可以分离混合物或进行物质的提纯。
在上述物质溶解过程中,溶质与溶剂的化学组成没有发生变化,利用简单的物理方法可以把溶质与溶剂分离开。还有一种完全不同意义的溶解。例如,石灰石溶于盐酸,铁溶于稀硫酸,氢氧化银溶于氨水等。这样的溶解中,物质的化学组成发生了变化,用简单的物理方法不能把溶解的物质提纯出来。
11.液化
指气态物质在降低温度或加大压强的条件下转变成液体的现象。在化学工业生产过程中,为了便于贮存、运输某些气体物质,常将气体物质液化。液化操作是在降温的同时加压,液化使用的设备及容器必须能耐高压,以确保安全。常用的几种气体液化后用途见下表。
12.金属性
元素的金属性通常指元素的原子失去价电子的能力。元素的原子越易失去电子,该元素的金属性越强,它的单质越容易置换出水或酸中的氢成为氢气,它的最高价氧化物的水化物的碱性亦越强。元素的原子半径越大,价电子越少,越容易失去电子。在各种稳定的同位素中,铯元素的金属性最强,氢氧化铯的碱性也最强。除了金属元素表现出不同强弱的金属性,某些非金属元素也表现出一定的金属性,如硼、硅、砷、碲等。
13.非金属性
是指元素的原子在反应中得到(吸收)电子的能力。元素的原子在反应中越容易得到电子。元素的非金属性越强,该元素的单质越容易与H2化合,生成的氢化物越稳定,它的最高价氧化物的水化物(含氧酸)的酸性越强(氧元素、氟元素除外)。
已知氟元素是最活泼的非金属元素。它与氢气在黑暗中就能发生剧烈的爆炸反应,氟化氢是最稳定的氢化物。氧元素的非金属性仅次于氟元素,除氟、氧元素外,氯元素的非金属性也很强,它的最高价氧化物(Cl2O7)的水化物—高氯酸(HClO4)是已知含氧酸中最强的一种酸。
相关学案
这是一份高中化学知识点大全,共14页。学案主要包含了盐+盐-----两种新盐等内容,欢迎下载使用。
这是一份高中化学常考基本理论知识归纳,共6页。
这是一份高中化学知识点总结:原电池和电解池,共4页。
