还剩3页未读,
继续阅读
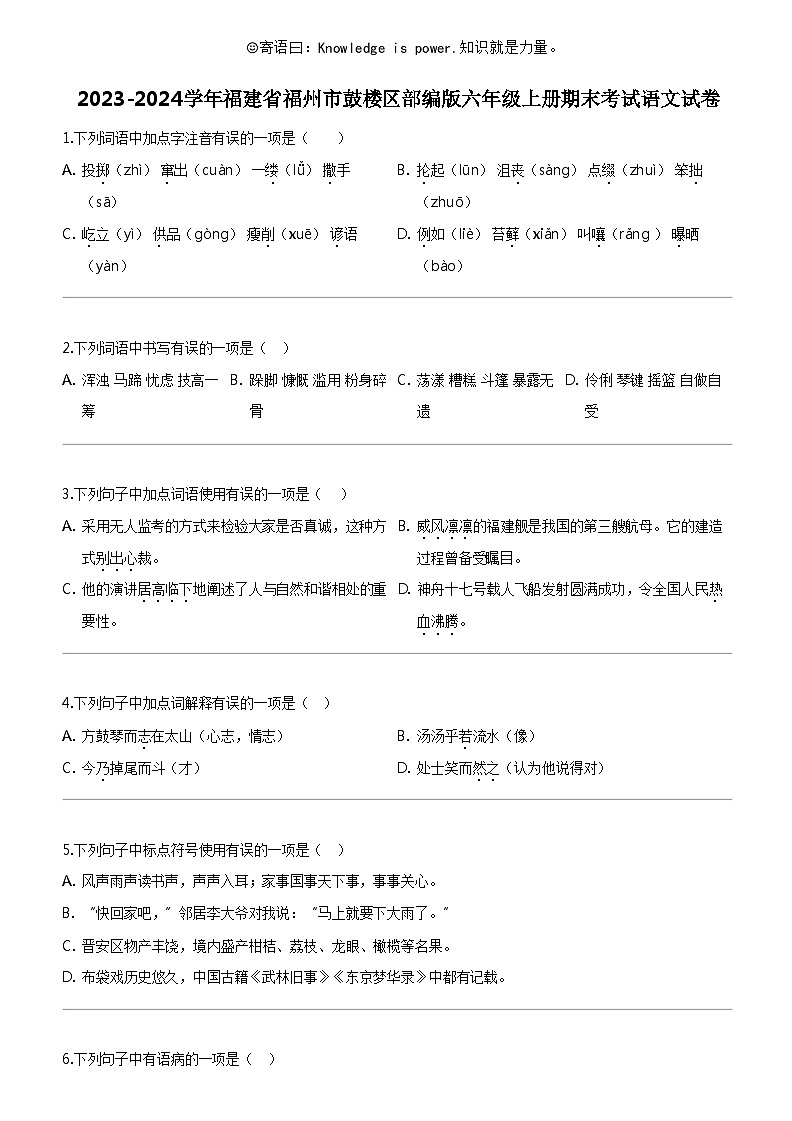
[语文]2023-2024学年福建省福州市鼓楼区部编版六年级上册期末考试试卷
展开
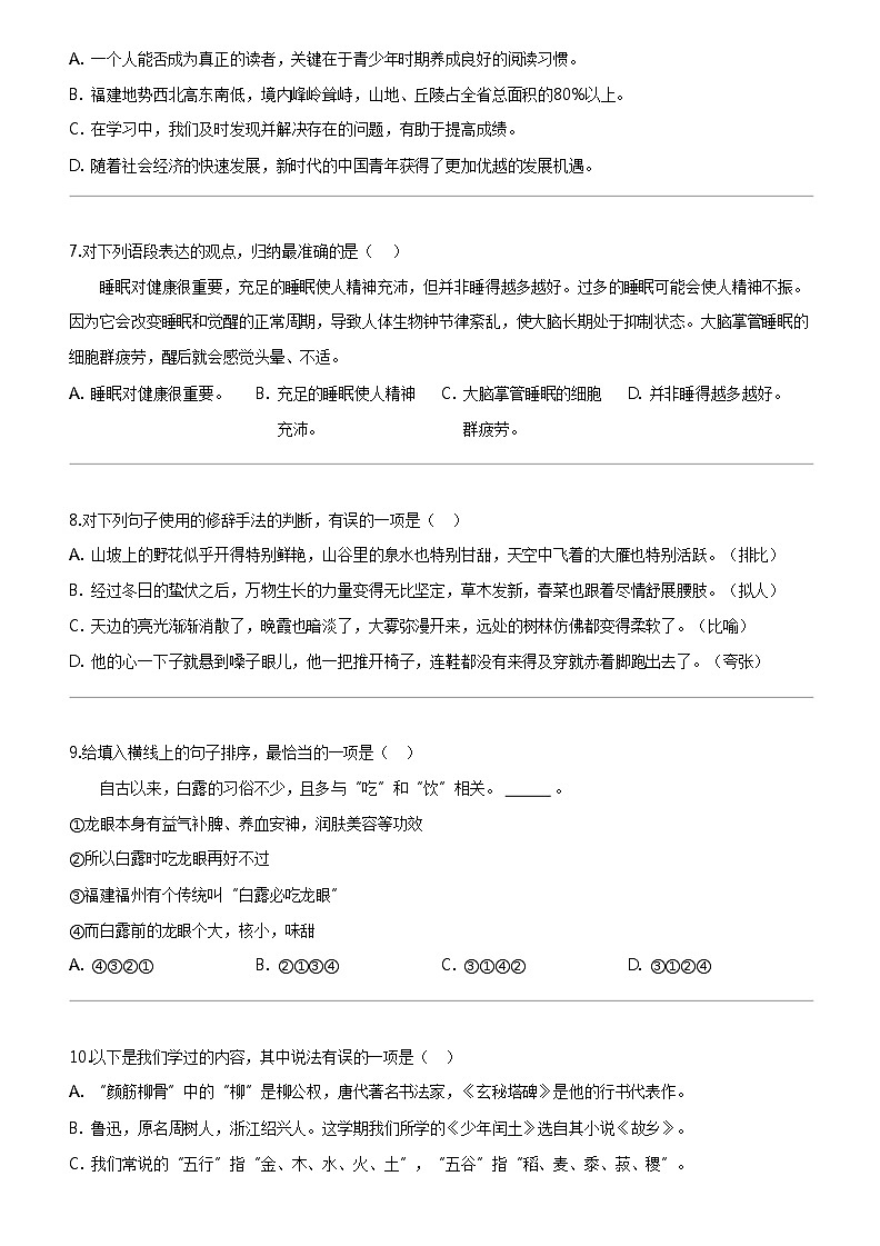
这是一份[语文]2023-2024学年福建省福州市鼓楼区部编版六年级上册期末考试试卷,共6页。试卷主要包含了下列词语中书写有误的一项是,下列句子中有语病的一项是等内容,欢迎下载使用。
相关试卷
[语文]2023-2024学年福建省福州市福清市部编版六年级上册期末考试试卷:
这是一份[语文]2023-2024学年福建省福州市福清市部编版六年级上册期末考试试卷,共6页。试卷主要包含了根据拼音,填上合适的词语,列词语的注音完全正确的一项是,下面词语没有错别字的一组是,下列这段话可以用这句话来概括,判断题等内容,欢迎下载使用。
[语文]2023-2024学年福建省泉州市南安市部编版六年级上册期末考试试卷:
这是一份[语文]2023-2024学年福建省泉州市南安市部编版六年级上册期末考试试卷,共8页。试卷主要包含了根据语境,看拼音写词语,下面词语书写有误的是哪一项(等内容,欢迎下载使用。
21,2023-2024学年福建省福州市鼓楼区部编版四年级上册期末考试语文试卷:
这是一份21,2023-2024学年福建省福州市鼓楼区部编版四年级上册期末考试语文试卷,共15页。试卷主要包含了 读句子,根据拼音写词语等内容,欢迎下载使用。

