


还剩5页未读,
继续阅读
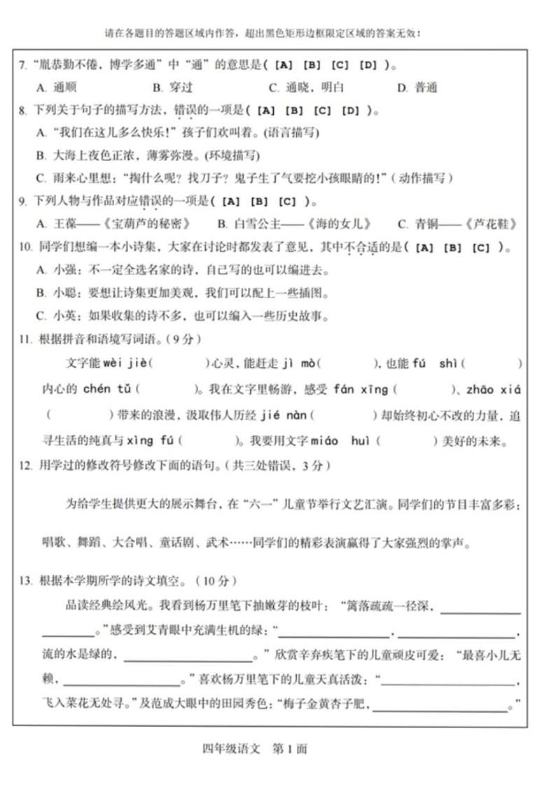
广东省梅州市大埔县2023-2024学年四年级下学期7月期末语文试题
展开
这是一份广东省梅州市大埔县2023-2024学年四年级下学期7月期末语文试题,共8页。
相关试卷
2023-2024学年广东省梅州市大埔县二年级(下)期中语文试卷:
这是一份2023-2024学年广东省梅州市大埔县二年级(下)期中语文试卷,共5页。试卷主要包含了把句子正确,我会按部首查字法填空,我会比一比,再组词,我会把下列的字按结构分类写下来,我会连线,我会用下列词语写一句话,我会按课文内容填空,我会读一读,完成练习等内容,欢迎下载使用。
2023-2024学年广东省梅州市大埔县二年级(下)期中语文试卷 (1):
这是一份2023-2024学年广东省梅州市大埔县二年级(下)期中语文试卷 (1),共5页。试卷主要包含了把句子正确,我会按部首查字法填空,我会比一比,再组词,我会把下列的字按结构分类写下来,我会连线,我会用下列词语写一句话,我会按课文内容填空,我会读一读,完成练习等内容,欢迎下载使用。
广东省梅州市大埔县2023-2024学年四年级下学期4月期中语文试题:
这是一份广东省梅州市大埔县2023-2024学年四年级下学期4月期中语文试题,共2页。试卷主要包含了书写,看拼音写词语,并按要求填空,比一比,再组词,按要求改写句子,按课文内容填空,阅读,作文等内容,欢迎下载使用。