2024年北师大版七年级数学暑期提升精讲 第14讲 整式的加减运算(知识点+练习)
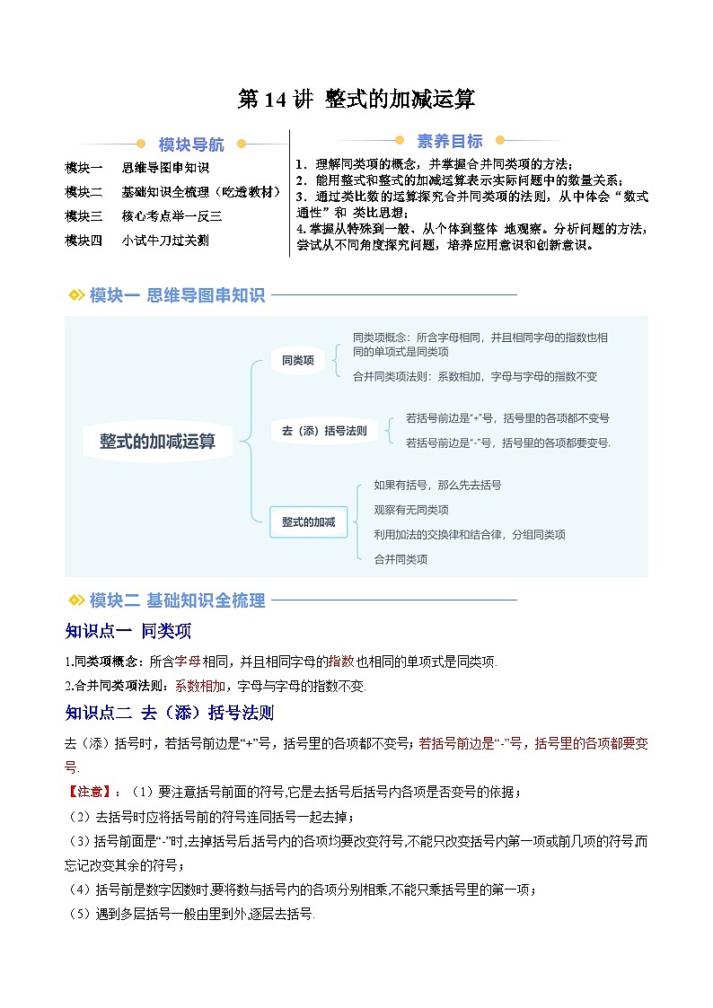
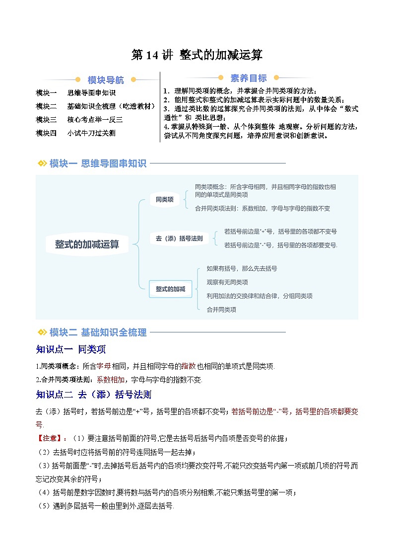
展开知识点一 同类项
1.同类项概念:所含字母相同,并且相同字母的指数也相同的单项式是同类项.
2.合并同类项法则:系数相加,字母与字母的指数不变.
知识点二 去(添)括号法则
去(添)括号时,若括号前边是“+”号,括号里的各项都不变号;若括号前边是“-”号,括号里的各项都要变号.
【注意】:(1)要注意括号前面的符号,它是去括号后括号内各项是否变号的依据;
(2)去括号时应将括号前的符号连同括号一起去掉;
(3)括号前面是“-”时,去掉括号后,括号内的各项均要改变符号,不能只改变括号内第一项或前几项的符号,而忘记改变其余的符号;
(4)括号前是数字因数时,要将数与括号内的各项分别相乘,不能只乘括号里的第一项;
(5)遇到多层括号一般由里到外,逐层去括号.
知识点三 整式的加减
1.整式的加减
(1)几个整式相加减,通常用括号把每一个整式括起来,再用加、减连接,然后进行运算.几个整式相加减,通常用括号把每一个整式括起来,再用加、减连接,然后进行运算.
(2)几个整式相加减,通常用括号把每一个整式括起来,再用加、减连接,然后进行运算.
(3)运算结果,常将多项式的某个字母的降幂(升幂)排列.
2.整式加减的一般步骤
(1)如果有括号,那么先去括号;(2)观察有无同类项;(3)利用加法的交换律和结合律,分组同类项;
(4)合并同类项.
考点一:同类型的判断
例1.(2023秋·全国·七年级专题练习)下列各组单项式中,是同类项的是( )
A.与B.与
C.与D.与
【变式1-1】(2023秋·甘肃白银·七年级统考期末)下列单项式中,与是同类项的是( )
A.B.C.D.
【变式1-2】(2023秋·内蒙古呼伦贝尔·七年级校考期中)下列说法正确的是( )
A.与是同类项B.与是同类项
C.与是同类项D.与是同类项
【变式1-3】(2023秋·广西南宁·七年级统考期中)下列各组属于同类项的是( )
A.与B.与C.与D.与
考点二:已知同类型求指数中字母或代数式的值
例2.(2023秋·湖南益阳·七年级统考期末)若单项式与是同类项.则的值是 .
【变式2-1】(2023秋·湖南永州·七年级统考期末)如果单项式与是同类项,则 .
【变式2-2】(2023春·青海海东·七年级统考阶段练习)如果与是同类项,则的值为 .
【变式2-3】(2023秋·河南驻马店·七年级统考期末)已知单项式与是同类项,则代数式的值是 .
考点三:合并同类型
例3. (2023秋·全国·七年级专题练习)合并同类项: .
【变式3-1】(2023秋·江西南昌·七年级统考期末)化简:
【变式3-2】(2023·天津河西·天津市新华中学校考一模)计算的结果等于 .
【变式3-3】(2023秋·吉林长春·七年级统考期末)计算: .
考点四:去括号
例4. (2023秋·七年级课前预习)化简:的结果是 .
【变式4-1】(2023秋·全国·七年级专题练习)化简: .
【变式4-2】(2023·全国·七年级假期作业)化简: .
【变式4-3】(2023秋·新疆乌鲁木齐·七年级校考期末)化简求值
(1)化简∶;
(2)先化简,再求代数式的值∶,其中.
考点五:添括号
例5. (2023春·浙江绍兴·七年级统考期末)下列多项式的变形中,正确的是( )
A.B.
C.D.
【变式5-1】(2023秋·湖北武汉·八年级统考期末)等式,括号内应填上的项为( )
A.B.C.D.
【变式5-2】(2023秋·全国·七年级专题练习)下列各式中添括号正确的是( )
A.B.
C.D.
【变式5-3】(2023秋·全国·七年级专题练习)下列变形中错误的是( )
A. B.
C. D.
考点六:整式的加减运算
例6. (2023秋·四川眉山·七年级统考期末)化简:.
【变式6-1】(2023秋·全国·七年级专题练习)计算:
(1); (2).
【变式6-2】(2023秋·全国·七年级专题练习)计算:
(1); (2).
【变式6-3】(2023秋·全国·七年级专题练习)化简:
(1); (2).
考点七:整式的加减中化简求值
例7. (2023春·甘肃定西·七年级统考期末)先化简,再求值:,其中.
【变式7-1】(2023春·宁夏银川·七年级校考开学考试)先化简,再求值:;其中,.
【变式7-2】(2023春·黑龙江哈尔滨·六年级哈尔滨市萧红中学校考阶段练习)先化简,再求值:,其中,.
【变式7-3】(2023春·福建福州·七年级统考开学考试)先化简,后求值:,其中.
考点八:整式的加减的应用
例8. (2023秋·河南漯河·七年级校考期末)某公园里一块草坪的形状如图中的阴影部分(长度单位:m).
(1)用整式表示草坪的面积;
(2)若,求草坪的面积.
【变式8-1】(2023春·河南郑州·七年级校考期中)一个底面是正方形的长方体,高为,底面正方形边长为.如果它的高不变,底面正方形边长增加了,那么它的体积增加了 .
【变式8-2】(2023秋·广东韶关·七年级统考期末)今年暑假小明家买了一套经济适用房,他准备将地面铺上地砖,这套住宅的建筑平面图(由四个长方形组成)如图所示(图中长度单位:米).
(1)求出用含、的代数式表示这套房的总面积是多少平方米?
(2)当,时,若铺1平方米地砖平均费用120元,求这套住宅铺地砖总费用.
【变式8-3】(2023秋·广西南宁·七年级校考期末)如图,用三种大小不同的5个正方形和1个长方形(阴影部分)拼成长方形,其中,最小的正方形的边长为.
(1)________,__________;(用含的代数式表示)
(2)用含的代数式表示长方形的周长;
(3)当时,求长方形的周长.
考点九:整式的加减中的无关型问题
例9. (2023春·山东济南·六年级统考开学考试)若代数式不含项,则 .
【变式9-1】(2023秋·河南漯河·七年级校考期末)若关于x,y的多项式不含二次项,则的值为 .
【变式9-2】(2023秋·全国·七年级专题练习)当m= 时,关于x的多项式 与多项式的和中不含项.
【变式9-3】(2023秋·四川眉山·七年级统考期末)已知:,.
(1)计算的表达式;
(2)若代数式的值与字母的取值无关,求代数式的值.
一、单选题
1.(22-23七年级上·湖北武汉·期末)下列各组代数式或数中,不是同类项的是( )
A.与B.与C.与D.与
2.(2023·山东烟台·模拟预测)下列运算正确的是( )
A.B.C.D.
3.(23-24七年级下·四川宜宾·期中)若与是同类项,则的值是( )
A.B.C.D.
4.(2024·安徽蚌埠·二模)若则代数式的值为( )
A.2024B.C.2025D.
5.(23-24七年级下·浙江嘉兴·期末)把四张形状、大小完全相同的小长方形卡片(如图①)不重叠地放在一个底面为长方形(长为,宽为)的盒子底部(如图②),盒子底面未被卡片覆盖的部分用阴影表示.已知图②中两块阴影部分的周长和为24,则的值为( )
A.8B.6C.4D.3
二、填空题
6.(2024九年级下·江苏·专题练习)计算: .
7.(23-24六年级下·黑龙江哈尔滨·期中)若一个多项式加上,结果得,则这个多项式为 .
8.(23-24六年级上·山东威海·期末)多项式化简后不含项,则k的值为 .
9.(2024·江苏泰州·一模)已知,那么代数式的值是 .
10.(23-24九年级下·广东佛山·阶段练习)把2张大小形状完全相同的平行四边形纸片(如图1)按两种不同的方式(如图2、图3)不重叠地放在平行四边形内,未被覆盖的部分用阴影表示,若,,则图3中阴影部分的周长与图2中阴影部分的周长的差值为 .
三、解答题
11.(23-24六年级下·黑龙江大庆·期中)去括号合并同类项
(1)
(2)
12.(23-24六年级下·黑龙江大庆·期中)化简求值:
(1),其中,.
(2),其中
13.(23-24六年级下·黑龙江哈尔滨·期中)窗户的形状如图(1)所示(图中长度单位:m),其上部分是半圆形,下部是边长相同的四个小正方形,已知下部小正方形的边长是米,计算:(本题取3)
(1)窗户的面积;
(2)窗户的外框(如图2)的总长:
(3)窗户上安装玻璃(窗户内的边框忽略不计),每平方米80元,窗户外框是铝合金材料每米200元,当时,这个窗户玻璃与铝合金共花费多少元?
14.(2024·河北邢台·三模)已知:,.
(1)求;
(2)若的值与的值无关,求m,n满足的关系式.
15.(23-24六年级下·黑龙江哈尔滨·期中)【知识呈现】我们可把中的“”看成一个字母,使这个代数式简化为,“整体思想”是中学数学解题中的一种重要的思想方法,它在多项式的化简与求值中应用极为广泛.在数学中,常常用这样的方法把复杂的问题转化为简单问题.
【解决问题】
()上面【知识呈现】中的问题的化简结果为 ;(用含、的式子表示)
()若代数式的值为,求代数式的值为 ;
【灵活运用】应用【知识呈现】中的方法解答下列问题:
()已知,的值为最大的负整数,求的值.
模块一 思维导图串知识
模块二 基础知识全梳理(吃透教材)
模块三 核心考点举一反三
模块四 小试牛刀过关测
1.理解同类项的概念,并掌握合并同类项的方法;
2.能用整式和整式的加减运算表示实际问题中的数量关系;
3.通过类比数的运算探究合并同类项的法则,从中体会“数式通性”和 类比思想;
4.掌握从特殊到一般、从个体到整体 地观察。分析问题的方法,尝试从不同角度探究问题,培养应用意识和创新意识。
2024年苏教版七年级数学暑期提升精讲 第10讲 整式的加减(知识点+练习): 这是一份2024年苏教版七年级数学暑期提升精讲 第10讲 整式的加减(知识点+练习),文件包含2024年苏教版七年级数学暑期提升精讲第10讲整式的加减原卷版docx、2024年苏教版七年级数学暑期提升精讲第10讲整式的加减解析版docx等2份试卷配套教学资源,其中试卷共42页, 欢迎下载使用。
2024年人教版七年级数学暑期提升精讲 第13讲 整式的加减(知识点+练习): 这是一份2024年人教版七年级数学暑期提升精讲 第13讲 整式的加减(知识点+练习),文件包含2024年人教版七年级数学暑期提升精讲第13讲整式的加减2个知识点+7个考点+易错分析原卷版docx、2024年人教版七年级数学暑期提升精讲第13讲整式的加减2个知识点+7个考点+易错分析解析版docx等2份试卷配套教学资源,其中试卷共37页, 欢迎下载使用。
2024年华东师大版七年级数学暑期提升精讲 第15讲 整式的加减(知识点+练习): 这是一份2024年华东师大版七年级数学暑期提升精讲 第15讲 整式的加减(知识点+练习),文件包含2024年华东师大版七年级数学暑期提升精讲第15讲整式的加减原卷版docx、2024年华东师大版七年级数学暑期提升精讲第15讲整式的加减解析版docx等2份试卷配套教学资源,其中试卷共42页, 欢迎下载使用。

