所属成套资源:新人教版 高一 生物必修一 课件ppt+知识点+习题+解析全套资料
生物必修1《分子与细胞》第2节 细胞中的无机物学案
展开这是一份生物必修1《分子与细胞》第2节 细胞中的无机物学案,共1页。
第二节 细胞中的无机物
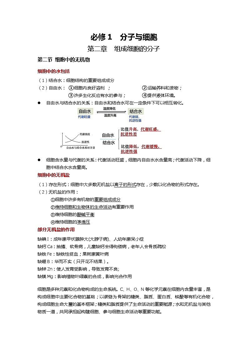
细胞中的水包括
(1)结合水:细胞结构的重要组成成分
(2)自由水: ①细胞内良好溶剂 ; ②运输养料和废物;
③许多生化反应有水的参与; ④提供液体环境。
自由水与结合水的关系:自由水和结合水可在一定条件下可以相互转化。
细胞含水量与代谢的关系:代谢活动旺盛,细胞内自由水水含量高;代谢活动下降,细胞中结合水水含量高。
细胞中的无机盐
(1)存在形式:细胞中大多数无机盐以离子的形式存在,少数以化合物的形式存在。
(2)无机盐的作用:
①细胞中许多有机物的重要组成成分
②维持细胞和生物体的生命活动有重要作用
③维持细胞的酸碱平衡
④维持细胞的渗透压
部分无机盐的作用
缺碘I:成年患甲状腺肿大(大脖子病)、人幼年患呆小症
缺钙Ca:抽搐、软骨病,儿童缺钙会得佝偻病,老年人会骨质疏松
缺铁Fe:缺铁性贫血;果树患黄叶病
缺硼B:华而不实(只开花不结果)。
缺锌Zn:使人发育受影响,导致发育不良;
缺镁Mg:影响植物叶绿素的合成,影响光合作用
细胞是多种元素和化合物构成的生命系统。C、H、O、N等化学元素在细胞内含量丰富,是构成细胞中主要化合物的基础;以碳链为骨架的糖类、脂质、蛋白质、核酸等有机化合物,构成细胞生命大厦的基本框架;糖类和脂质提供了生命活动的重要能源;水和无机盐与其他物质一道,共同承担起构建细胞、参与细胞生命活动等重要功能。
相关学案
这是一份高中生物人教版 (2019)必修1《分子与细胞》第1节 细胞是生命活动的基本单位学案,共1页。学案主要包含了细胞学说,细胞是基本的生命系统等内容,欢迎下载使用。
这是一份生物第2节 细胞的多样性和统一性学案,共2页。学案主要包含了细胞的统一性,高倍镜的使用步骤,显微镜使用常识,原核生物与真核生物等内容,欢迎下载使用。
这是一份高中生物人教版 (2019)必修1《分子与细胞》第1节 被动运输优质导学案,共8页。学案主要包含了易错警示,拓展应用,易错提醒等内容,欢迎下载使用。

