2022-2023学年山东省济南市槐荫区九年级上学期化学期末试题及答案
展开
这是一份2022-2023学年山东省济南市槐荫区九年级上学期化学期末试题及答案,共19页。
1.本试题分试卷和答题纸两部分,考试结束后一并交回,考试用时 60 分钟。
2.本试题选择题部分 40 分,非选择题部分 60 分,满分为 100 分。
3.请用 0.5 毫米的黑色中性笔将姓名、考号、学校写在答题纸和试卷的密封线内。
可能用到的相对原子质量:H:1 C:12 N:14 O:16 Na:23 Mg:24 Al:27 S:32 Cl:35.5 K:39 Ca:40 Mn:55 Fe:56 Cu:64 Zn:65 Ag:108 Ba:137
第Ⅰ卷 (选择题 共 40 分)
一、单项选择题(本题共 10 小题,每小题 2 分,共 20 分。每小题只有一个选项符合题意)
1. 物质世界是不断运动和变化的。下列变化中,不涉及化学变化的是
A. 冰雪融化B. 木材燃烧
C. 陶瓷烧制D. 面包发霉
【答案】A
【解析】
【详解】A、冰雪融化是物质的状态发生变化,没有新物质生成,属于物理变化,符合题意;
B、木材燃烧,有新物质生成,属于化学变化,不符合题意;
C、 陶瓷烧制是泥土高温时反应生成新的物质,属于化学变化,不符合题意;
D、面包发霉属于食物腐败,有新物质生成,属于化学变化,不符合题意;
故选A。
2. 推动绿色发展,促进人与自然和谐共生。下列做法中,不符合环境保护要求的是
A. 垃圾分类回收,增强节约意识B. 提倡公共交通,减少尾气排放
C. 加强植树造林,改善空气质量D. 随意排放污水,降低生产成本
【答案】D
【解析】
【详解】A、垃圾分类回收,增强节约意识,可节约资源保护环境,故A符合环保要求;
B、提倡公交出行,减少尾气排放,可减少空气污染,故B符合环保要求;
C、加强植树造林,能够改善空气质量,减少空气污染,故C符合环保要求;
D、随意排放污水,降低生产成本,会造成水体污染,故D不符合环保要求;
故选D。
3. 规范的实验操作是进行探究活动的基础和保证。下列实验操作中,符合操作规范的是
A. 稀释浓硫酸时,将水注入盛有浓硫酸的量筒中
B. 加热试管内的液体时,将试管口朝向有人的方向
C. 点燃氢气等可燃性气体前,要检验气体的纯度
D. 把氢氧化钠固体放在天平左盘的滤纸上称量
【答案】C
【解析】
【详解】A、稀释浓硫酸时应将浓硫酸缓慢注入装有水的烧杯中,不能用量筒,故说法错误。
B、加入试管内的液体时,试管口不能对着有人的方向,故说法错误。
C、点燃可燃性气体前应先检验气体的纯度,防止点燃时发生爆炸,故说法正确。
D、氢氧化钠固体易潮解,不能放在滤纸上而应放在小烧杯中称量,故说法错误。
故选C。
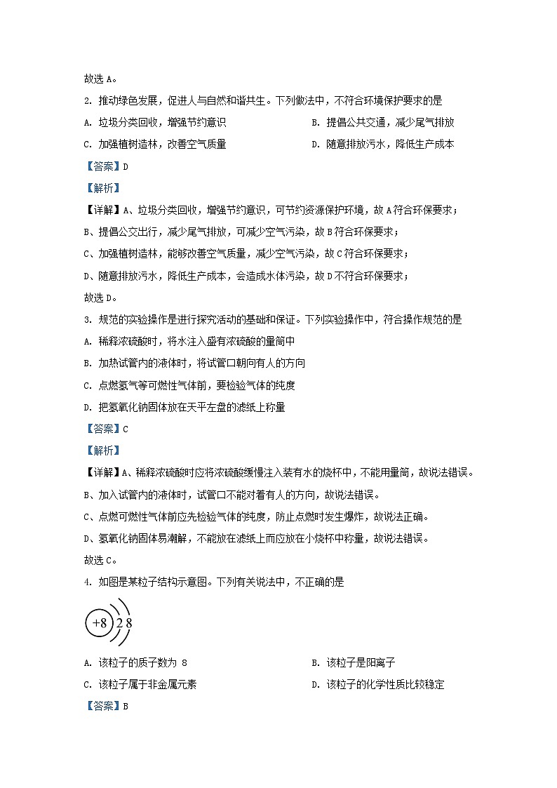
4. 如图是某粒子结构示意图。下列有关说法中,不正确的是
A. 该粒子的质子数为 8B. 该粒子是阳离子
C. 该粒子属于非金属元素D. 该粒子的化学性质比较稳定
【答案】B
【解析】
【详解】A、该粒子的质子数为8,故A正确;
B、该粒子的质子数为8,核外电子数为2+8=10,质子数<核外电子数,表示的是阴离子,故B错误;
C、该粒子的质子数为8,是氧元素,属于非金属元素,故C正确;
D、该粒子的最外层电子数为8,化学性质比较稳定,故D正确;
故选B
5. 建立宏观和微观的联系是化学学习常用的思维方式。下列对宏观事实的微观解释中,不正确的是
A. 过氧化氢与水的化学性质不同——构成物质的分子不同
B. 酸都具有相似的化学性质——酸溶液中都含有氢离子
C. 水壶中的水烧开沸腾后,壶盖被顶起——水分子体积变大
D. 水通直流电生成了氢气和氧气——化学反应中分子发生了改变
【答案】C
【解析】
【详解】A、过氧化氢是由过氧化氢分子构成的,水是由水分子构成的,构成两种物质的分子不同,化学性质也不同,故A不符合题意;
B、在水中能电离出氢离子的化合物就是酸,故B不符合题意;
C、水壶中的水烧开沸腾后,壶盖被顶起,是因为水蒸发变成了水蒸气,分子间隔变大,故C符合题意;
D、水通电生成了氢气和氧气,从水分子变成氢分子和氧分子,分子种类改变,故D不符合题意;
故应选C。
6. 生活和生产中处处离不开化学知识。下列说法中,正确的是
A. 服用含氢氧化钠的药物能治疗胃酸过多
B. 利用洗洁精的乳化作用可以除去油污
C. 在煤炉上放一盆水可以防止煤气中毒
D. 降低可燃物着火点可以达到灭火的目的
【答案】B
【解析】
【分析】A、根据氢氧化钠腐蚀性进行分析解答;B、根据乳化现象进行分析解答;C、根据一氧化碳的溶解性进行分析解答;D、根据灭火原理进行分析解答。
【详解】A、氢氧化钠具有极强的腐蚀性,胃酸过多的病人不能服用含氢氧化钠的药物治疗,故A选项说法错误;
B、洗洁精是乳化剂,利用洗洁精的乳化作用洗去餐具上的油污,故B选项说法正确;
C、一氧化碳难溶于水,煤炉取暖时在屋里放一盆水不能防止煤气中毒 ,故C选项说法错误;
D、灭火的原理之一是降低可燃物周围的温度至着火点以下,而不是降低可燃物的着火点,故D选项说法错误。
故选B。
7. 下列有关资源和能源的说法中,不正确的是
A. 煤、石油、天然气都是不可再生的化石燃料
B. 金属的回收利用不仅能保护金属资源,还能减少污染
C. 海洋是最大的储水库,蕴藏着丰富的化学资源
D. 空气是一种宝贵的资源,其中氮气约占空气总质量的 78%
【答案】D
【解析】
【详解】A、化石燃料是古代生物遗体在特定地质条件下形成的,短期内无法获取,即煤、石油、天然气都是不可再生的化石燃料,故A说法正确;
B、金属的回收利用不仅可以节约和保护金属资源,还可以减少对环境的污染,故B说法正确;
C、海洋是最大的储水库,蕴藏着丰富的化学资源,故C说法正确;
D、空气是一种宝贵的资源,其中氮气约占空气总体积的 78%,故D说法不正确;
故选D。
8. 金属材料的广泛应用,极大地促进了社会的发展。下列关于金属材料的说法中,不正确的是
A. 纯金属的硬度一般比它们的合金硬度更高
B. 地壳中含量最多的金属元素是铝元素
C. 钢铁表面刷油漆可以防止钢铁生锈
D. 生铁和钢是含碳量不同的两种铁合金
【答案】A
【解析】
【详解】A、纯金属的硬度一般比它们的合金硬度低,选项错误;
B、地壳中元素前四位是氧硅铝铁,含量最多的金属元素是铝元素,选项正确;
C、钢铁表面刷油漆,起到隔绝空气和水的作用,可以防止钢铁生锈,选项正确;
D、生铁和钢是含碳量不同的两种铁合金,生铁含碳量是2%-4.3%之间,钢的含碳量是0.03%-2%之间,选项正确;
故选:A。
9. 下列有关化学规律的说法中,不合理的是
A. 任何纯净物都有固定的组成
B. 置换反应中一定伴有元素化合价的变化
C. 常温下,pH>7 的溶液一定是碱的溶液
D. 某些反应中,反应物的浓度影响反应现象
【答案】C
【解析】
【详解】A、纯净物中只含有一种物质,任何纯净物都有固定的组成,故选项说法正确;
B、置换反应中,反应前后元素化合价一定发生改变,因为反应前的单质,在反应后形成了化合物,反应前后元素化合价一定发生改变,故选项说法正确;
C、常温下,pH>7 的溶液不一定是碱的溶液,如碳酸钠溶液pH>7,但碳酸钠属于盐类,故选项说法不正确;
D、反应物的浓度不同,反应速率或现象也可能不同,例如硫在空气中燃烧发出淡蓝色火焰,在氧气中燃烧发出明亮的蓝紫色火焰,故选项说法正确。
故选C。
10. 如下图所示,用胶头滴管向装有固体的广口瓶中滴加液体,使气球变大,一段时间后,气球又恢复到原状(装置气密性良好),则下列使用的固体和液体的组合(如表格所示),符合这一现象的是
A. AB. BC. CD. D
【答案】B
【解析】
【分析】用胶头滴管向装有固体的广口瓶中滴加液体,使气球变大,固体与液体反应后或溶解后,生成了气体或放出了大量的热,瓶内压强增大。
【详解】A、氯化钠和稀盐酸不反应,而且也没有热量变化,不能使气球变大,不符合题意;
B、生石灰和水反应生成氢氧化钙,该反应放出大量的热,瓶内压强增大,能使气球变大,一段时间后,装置温度降低至室温,气球恢复到原状,符合题意;
C、硝酸铵溶于水吸热,瓶内压强减小,能使气球变小,一段时间后,装置温度升高至室温,气球恢复到原状,不符合题意;
D、碳酸氢钠和稀硫酸反应生成硫酸钠、水和二氧化碳,瓶内压强增大,能使气球变大,但一段时间后,气球不会恢复到原状,不符合题意。
故选B。
二、多项选择题(本大题共 5 小题,每小题至少有两个正确答案,每小题 4 分,共 20 分。全部选对得 4 分,选对两个及以上但不全的得 3 分,选对一个得 2 分,有错选的得 0 分)
11. 我国科学家已成功合成的新型催化剂,可将 CO2 高效转化为甲醇(CH3OH)。这样不仅可以充分利用二氧化碳,还将成为理想的能源补充形式。该反应的微观过程如图所示(甲、乙、丙、丁分别代表图中对应的四种物质)。下列有关说法中,正确的是
A. 参加反应的甲和乙两物质的分子个数比为 1:1
B. 反应前后氢元素的化合价发生了变化
C. 该反应前后共有两种氧化物
D. 反应前后原子的种类没有发生改变
【答案】BCD
【解析】
【分析】如图所示,该反应是也很听话额氢气在催化剂的条件下反应生成甲醇和水,化学方程式为:;
【详解】A、根据微观图,可知乙化学式前面系数x为3,所以参加反应的甲和乙两物质的分子个数比为1:3。故选项错误。
B、反应前氢气是单质,氢元素化合价为0,反应后氢元素在化合物中化合价为+1,故说法正确。
C、氧化物是由两种元素组成,其中一种是氧元素纯净物,该反应中甲为二氧化碳,丁为水,两者均为氧化物,故说法正确。
D、根据质量守恒定律,反应前后原子的种类不变,故说法正确。
故选BCD
12. 逻辑推理是化学学习中常用的思维方法。下列推理中,不正确的是
A. 中和反应有盐和水生成,则有盐和水生成的反应一定是中和反应
B. 同种元素的原子质子数相同,则质子数相同的原子属于同种元素
C. 溶液是均一、稳定的混合物,则均一、稳定的混合物一定是溶液
D. 单质是由同种元素组成的纯净物,则由同种元素组成的物质一定是单质
【答案】AD
【解析】
【详解】A、中和反应是酸与碱反应生成盐和水,但是有盐和水生成反应不一定是中和反应,例如二氧化碳和氢氧化钠反应生成碳酸钠和水,故A推理不正确;
B、元素是具有相同质子数的一类原子的总称,同种元素的原子质子数相同,则质子数相同的原子属于同种元素,故B推理正确;
C、溶液是均一、稳定的混合物,则均一、稳定的混合物一定是溶液,故C推理正确;
D、单质是由同种元素组成的纯净物,但是由同种元素组成的物质一定是单质,例如氧气和臭氧的混合物,故D推理不正确;
故选AD。
13. 下列实验方案中,不能达到实验目的的是
A. AB. BC. CD. D
【答案】BCD
【解析】
【详解】A、氧气能使带火星的小木条复燃,则将带火星的小木条放入集气瓶口,若观察到小木条复燃,则证明氧气集满,故实验方案设计能达到目的;
B、Na2SO4能与Ba(NO3)2反应生成硫酸钡沉淀与硝酸钠,则硝酸钠溶液中含有硫酸钠杂质,加入过量的Ba(NO3)2反应后会引入新的杂质Ba(NO3)2,故实验方案设计不能达到目的;
C、CO2、N2都不能燃烧也不支持燃烧,则将燃着木条放入两种气体中都会熄灭,无法鉴别,故实验方案设计不能达到目的;
D、NaOH能与空气中CO2反应生成碳酸钠导致变质,NaOH与Na2CO3的溶液都呈碱性,都能使无色酚酞试剂变红色,则无论NaOH是否变质,取样加入无色酚酞试剂后都能观察到溶液变红,故实验方案设计不能达到目的;
故选BCD。
14. 将 ag 铁粉加入到 Mg(NO3)2 和 AgNO3 的混合溶液中,充分反应后过滤,得到滤液和滤渣。向滤液中加入稀盐酸,出现白色沉淀。下列叙述中,正确的是
A. 滤液中一定含有 Mg2+B. 滤液的颜色为浅绿色
C. 滤渣的质量一定大于agD. 向滤渣中加稀盐酸有气泡产生
【答案】ABC
【解析】
【详解】A、根据金属活动性顺序表可知,金属活动性镁>铁>银,向Mg(NO3)2和 AgNO3的混合溶液中加入铁粉,不能将镁离子从溶液中置换出来,则滤液中一定含有镁离子,故A正确;
B、加入铁粉后,铁与硝酸银反应生成硝酸亚铁,在溶液中显浅绿色,故B正确;
C、金属铁置换出银, ,固体质量变大,最后滤渣的质量一定大于ag,故C正确;
D、向滤液中加入稀盐酸,出现白色沉淀,说明滤液中有银离子未反应,而铁粉完全反应,则滤渣中只含有金属银,加入稀盐酸后,银不会与盐酸反应,不会有气泡生成,故D错误;
故应选ABC。
15. 向盛有 5g 黄铜(铜锌合金)样品的烧杯中加入 100g 稀硫酸,恰好完全反应,测得烧杯内物质的总质量为104.96g。下列说法中,正确的是
A. 反应过程中生成氢气的总质量为 0.04g
B. 反应所用稀硫酸的溶质质量分数为 19.6%
C. 合金样品中单质锌的质量分数为 26%
D. 反应后溶液中大量存在的金属阳离子有两种
【答案】AC
【解析】
【详解】A、根据质量守恒定律,反应生成的氢气的质量为:5g+100g-104.96g=0.04g,故说法正确。
B、设稀硫酸的溶质质量分数为x,锌的质量为y
x=1.96% y=1.3g
故说法错误。
C、合金样品中单质锌的质量分数为故说法正确。
D、黄铜中只有锌和稀硫酸发生反应,恰好完全反应时,溶液中大量存在金属阳离子为锌离子。故说法错误。
故选AC
第 II 卷(非选择题 共 60 分)
三、非选择题(本大题共 5 小题,共 60 分)
16. 填空:
(1)按要求从氢气、盐酸、氢氧化钙、氧化铜中选取合适的物质,将其化学式填写在下列横线上。
①理想的清洁高效能源______。
②一种金属氧化物______。
③一种胃液里含有的酸______。
④改良酸性土壤的碱______。
(2)“擦亮槐荫品牌,共筑魅力之城”,吴家堡大米、吴家堡白莲藕、玉清湖圆葱和西郊盖韭成功出圈,成为鼎鼎有名的“槐荫四宝”。
试回答下列问题:
①一株开花香满坡,一家煮饭香满庄。吴家堡大米因其软滑可口,深受济南人的青睐。大米的主要营养成分是 淀粉【主要成分为(C6H10O5)n】,淀粉是由______种元素组成的,淀粉中氢元素与氧元素的质量比为______(填最简整数比)。
②日日扁舟藕花里,有心长作济南人。吴家堡的莲藕因所开的莲花为白色,被称作“白莲藕”,色泽洁白如玉,口感鲜嫩脆。莲藕中含有大量的维生素 C 和植物膳食纤维,营养丰富。维生素 C(化学式:C6H8O6)中质量分数最大的元素是______。
③催泪无心因味激,入喉有意慰肠鸣。圆葱被誉为“蔬菜皇后”。圆葱中含有一种具有强烈刺激性气味的物质——正丙硫醇(CH3CH2CH2SH)。一个正丙硫醇分子中碳原子与氢原子的个数比为______(填最简整数比)。请从微观角度解释,切圆葱时人们常被刺激的流眼泪的原因:______。
④国槐泽荫处,济西有好“韭”。西郊盖韭色、香、味、形俱佳,素有“千里香”之美称。韭菜是一种含铁量很高的蔬菜,每 100g 韭菜中含铁 8.9mg。这里的“铁”指的是______(填“元素”“单质”“分子”之一)。
【答案】(1) ①. H2 ②. CuO ③. HCl ④. Ca(OH)2
(2) ①. 三##3 ②. 1:8 ③. 氧元素##O ④. 3:8 ⑤. 分子使不断运动的 ⑥. 元素
【解析】
【小问1详解】
①氢气燃烧产物只有水,无污染,是一种理想的清洁高效能源,化学式为H2;
②氧化铜是一种金属氧化物,化学式为CuO;
③盐酸是一种胃液里含有的酸,化学式为HCl;
④氢氧化钙具有碱性,属于碱,可用于改良酸性土壤,其化学式为:Ca(OH)2;
【小问2详解】
①淀粉是由碳、氢、氧三种元素组成的,淀粉中氢元素与氧元素的质量比为(1×10n):(16×5n)=1:8;
②维生素 C(化学式:C6H8O6)中碳、氢、氧三种元素的质量比为:(12×6):(1×8):(16×6)=9:1:12,故质量分数最大的元素是氧元素;
③一个正丙硫醇分子中碳原子与氢原子的个数比为3:8;从微观角度解释,切圆葱时人们常被刺激的流眼泪的原因是正丙醇分子不断运动,使人们闻到;
④在韭菜中,铁是以无机盐的形式存在的,这里的“铁”不是强调以单质、分子、原子等形式存在,这里所指的“铁”是强调存在的元素,与具体形态无关。
17. 根据化学知识回答:
(1)中国梦连着科技梦,科技梦助推中国梦,科技发展离不开化学。
①太空会师,逐梦苍穹。2022 年 11 月 30 日,神舟十五号与神舟十四号航天员乘组实现了中国载人航天史上首次“太空会师”。为保障航天员在轨长期驻留,空间站核心舱配置了再生式生命保障系统。航天员呼出的二氧化碳可使用含氢氧化锂(LiOH) 的过滤网吸收,反应的化学方程式为:2LiOH+CO2=Li2CO3+X,由此判断 X 的化学式为______。
②大国重器,逐梦深海。我国自主研发的“蓝鲸 2 号”钻井平台是目前全世界最大、钻井深度最深的海上钻井平台,可应用于开采可燃冰这种资源。可燃冰的主要成分为天然气(主要成分是甲烷)水合物,写出甲烷燃烧的化学方程式______。
③智慧农业,逐梦田间。无土栽培是一种在营养液(含硝酸钾等物质)中培育植物的农业高新技术,可以显著提高农作物的产量和质量。某课外实验小组的同学要配制 250g 溶质质量分数为 1.4%的硝酸钾溶液,则需要硝酸钾固体的质量为______g。若他们在量取水时俯视量筒内凹液面最低处(其它操作均正确),则所得溶液的溶质质量分数______(填“大于”“小于”“等于”之一)1.4%。
④践行低碳,逐梦未来。我国力争在 2060 年前实现“碳中和”,彰显了大国的责任和担当。“湖泊”海洋封存技术是将 CO2送入 3000 米深海海底变成液态 CO2湖,此过程中 CO2的化学性质______(填“一定会”或“一定不会”)发生改变。
(2)为探究氢氧化钠溶液的化学性质,某化学小组的同学做了如下实验:
①酸碱中和反应是初中阶段重要的一类化学反应。向滴有酚酞试液的氢氧化钠溶液中滴加一定量的盐酸后,观察到溶液的颜色由______色变为无色,说明氢氧化钠溶液和盐酸之间发生了中和反应。根据如图所示,从微观角度分析,氢氧化钠溶液与盐酸反应的实质是______。
②该化学小组的同学将两支充满 CO2的相同试管,分别倒扣在盛有等体积的水和氢氧化钠溶液的烧杯中(如图甲和乙所示),一段时间后,图乙中试管内液面明显高于图甲中试管液面,则图乙中烧杯内盛的液体是______(填“水”或“氢氧化钠溶液”), 产生这一现象的原因是______(用化学方程式表示)。
【答案】(1) ①. H2O ②. ③. 3.5 ④. 大于 ⑤. 一定不会
(2) ①. 红 ②. 氢离子和氢氧根离子结合生成水 ③. 氢氧化钠溶液 ④.
【解析】
【小问1详解】
1.根据质量守恒定律,化学反应前后原子的种类和数目不变,可知X 的化学式为H2O,甲烷燃烧的化学方程式为:
根据,可计算出需要硝酸钾固体的质量为
,在量取水时俯视量筒内凹液面最低处,导致所量水的实际体积偏小,溶质质量分数偏大。将二氧化碳变成液态,没有发生化学变化,物质不变则其化学性质也不变。
【小问2详解】
氢氧化钠溶液呈碱性,酚酞遇碱变红,中和反应的实质是氢离子和氢氧根离子结合生成水。将两支充满 CO2的相同试管,分别倒扣在盛有等体积的水和氢氧化钠溶液的烧杯中,因为CO2不仅能溶于水,且能与氢氧化钠反应,图乙中烧杯中装的是氢氧化钠溶液,故图乙中试管内液面明显高于图甲中试管液面。反应的化学方程式为
18. 如图所示为实验室中常见气体制备、净化、干燥、收集和进行实验探究的部分仪器(组装实验装置时,可重复选择仪器),某化学小组的同学欲利用其进行下列化学实验。
试根据要求回答:
(1)以过氧化氢溶液为原料(二氧化锰作催化剂)在实验室制备氧气,反应的化学方程式为______。
(2)以石灰石和稀盐酸为原料,在实验室中制备并收集纯净、干燥的二氧化碳气体,按要求设计实验装置、连接仪器,并检验装置的气密性。
①所选仪器的连接顺序为______(从左到右填写仪器序号字母)(提示:挥发出的少量 HCl气体可用饱和碳酸氢钠溶液吸收)。
②用石灰石和稀盐酸反应制取二氧化碳的化学方程式为______。
③下列关于二氧化碳制取、性质和用途的叙述中,不正确的是______(填选项序号之一)。
A.实验室制取二氧化碳时,应先检查装置的气密性再加药品
B.向种植蔬菜的大棚中补充适量的二氧化碳有利于蔬菜的生长
C.固态二氧化碳俗称“干冰”,常温下易升华吸热,常用作制冷剂
D.将二氧化碳通入紫色石蕊试液,溶液变红色,说明二氧化碳是酸
(3)欲用一氧化碳气体(含少量水蒸气)测定 10g 氧化铁样品中 Fe2O3的含量(杂质为铁粉),所选仪器按“混合气体→B1→C→E→B2”的顺序连接(B1、B2为浓硫酸洗气瓶)(实验前检验装置的气密性,假设所发生的化学反应都充分进行)。试回答:
①在该装置中,洗气瓶 B1的作用为______。
②实验中可以通过测量反应前后 C 处玻璃管的质量变化,来计算该氧化铁样品中 Fe2O3的含量。实验测得反应前 C 处玻璃管中氧化铁样品的质量为 10g,充分反应后,继续通一氧化碳气体直至冷却。此时测得 C 处玻璃管内固体的质量变为 7.9g,则氧化铁样品中氧元素的质量为______g;通过进一步计算,该样品中 Fe2O3 的质量为______g。
③从环保角度考虑,该实验方案设计还存在不完善之处,你的具体改进方案是______。
【答案】(1)
(2) ①. ADBF ②. CaCO3+2HCl=CaCl2+H2O+CO2↑ ③. D
(3) ①. 除去一氧化碳气体含有的少量水蒸气 ②. 2.1 ③. 7 ④. 在装置末尾处加一点燃的酒精灯
【解析】
【小问1详解】
过氧化氢溶液在催化剂二氧化锰催化作用下分解生成水和氧气,反应的化学方程式为;
【小问2详解】
①实验室用稀盐酸和石灰石制取的二氧化碳中混有氯化氢、水蒸气,挥发出的少量 HCl气体可用饱和碳酸氢钠溶液吸收,浓硫酸有吸水性,除去水蒸气,需要先除杂再干燥,二氧化碳的密度比空气大,所以所选仪器的连接顺序为ADBF;
②碳酸钙和盐酸反应生成氯化钙、水和二氧化碳,化学方程式为:CaCO3+2HCl=CaCl2+H2O+CO2↑;
③A.实验室制取二氧化碳时,防止装置漏气,应先检查装置的气密性再加药品,正确;
B.二氧化碳是植物光合作用的原料,可做大棚中的气体肥料,正确;
C.固态二氧化碳俗称“干冰”,常温下易升华吸热,常用作制冷剂,正确
D.二氧化碳属于氧化物,不属于酸。二氧化碳能使石蕊溶液变红是因为二氧化碳与石蕊溶液中的水反应生成了碳酸,错误。
故选D。
【小问3详解】
①在该装置中,洗气瓶 B1的作用为除去一氧化碳气体含有的少量水蒸气;
②一氧化碳和氧化铁在高温条件下反应生成铁和二氧化碳,充分反应后,根据质量守恒定律,玻璃管内固体物质减少的量就是氧化铁样品中氧元素的质量:10g-7.9g=2.1g;样品中 Fe2O3 的质量:=7g;
③一氧化碳有毒,过量会污染空气,从环保角度考虑,可以在装置末尾处加一点燃的酒精灯,燃烧掉多余的一氧化碳。
19. 根据化学知识回答:
(1)实验室中有两瓶没有贴标签的黑色粉末,已知是氧化铜粉末和铁粉中的各一种,萱萱想用化学方法确定各是哪种物质,并进行了实验探究。
①萱萱所选的鉴别试剂最好是下列选项中的______(填选项序号之一)
A.NaOH 溶液 B.水 C.稀盐酸 D.NaCl 溶液
②各取少量两种黑色粉末,分别加入 A、B 两支试管中,各加入适量所选的鉴别试剂,振荡,观察到 A 试管中的黑色粉末逐渐溶解,并有气泡冒出。可证明 A 试管中加入的黑色粉末是______。
(2)现欲通过实验确定一固体混合物 A 的成分,其中可能含有 MgO、FeCl3、Na2CO3、BaSO4四种物质中的两种或多种。按如图所示进行探究实验,出现的现象如图所述(设过程中所有发生的反应都恰好完全反应)。
试根据实验过程和图示提供的信息,进行分析推理,回答下列问题:
①沉淀 D 的化学式为______。
②由过程Ⅱ的现象可推断固体混合物一定含有的物质是______(写化学式)。
③ 写出步骤Ⅲ发生反应的化学方程式______。
④滤液 C 中一定大量存在的金属阳离子是______(写离子符号)。
⑤固体样品 A 中一定不含有的物质是(写化学式)______,理由是______。
【答案】(1) ①. C ②. Fe##铁
(2) ①. BaSO4 ②. Na2CO3 ③. MgCl2+2NaOH=Mg(OH)2↓+2NaCl ④. Na+、Mg2+ ⑤. FeCl3 ⑥. 如果样品中含有氯化铁,步骤Ⅲ反应中,会出现铁离子和氢氧根离了反应会生成红褐色的氢氧化铁沉淀
【解析】
【小问1详解】
①A、氧化铜、铁都不会与NaOH 溶液反应,不能鉴别,故错误;
B、氧化铜、铁都不会与水反应,都难溶于水,不能鉴别,故错误;
C、铁会与稀盐酸反应生成氯化亚铁和氢气,有气体生成,氧化铜与稀盐酸反应生成氯化铜和水,反应现象不同,可以鉴别,故正确;
D、氧化铜、铁都不会与NaCl 溶液反应,不能鉴别,故错误。
故选C。
②各取少量两种黑色粉未少许,分别加入A、B两支试管中,分别滴加适量稀盐酸,振荡,观察到A试管中黑色粉未逐渐溶解并有气泡产生,所以A试管中加入的黑色粉未是Fe;
【小问2详解】
碳酸盐和酸反应会生成二氧化碳,二氧化碳能使澄清石灰水变浑浊,铁离子和氢氧根离了反应会生成红褐色的氢氧化铁沉淀,镁离子和氢氧根离反应会生成白色的氢氧化镁沉淀,硫酸钡为不溶于酸、不溶于水的白色沉淀。
固体混合物A中加入适量的稀盐酸反应,生成的气体B能使澄清石灰水变浑浊,所以B是二氧化碳,样品中一定含有碳酸钠;沉淀D中加入足量的稀硝酸,沉淀不溶解,所以D是硫酸钡;滤液C中加入适量的氢氧化钠会生成白色沉淀F,所以样品中一定含有氧化镁,所以
①沉淀 D 的化学式为BaSO4;
②由过程Ⅱ的现象可推断固体混合物一定含有的物质是Na2CO3;
③固体混合物A中的氧化镁与稀盐酸反应生成氯化镁和水,氯化镁与氢氧化钠反应生成白色氢氧化镁沉淀和氯化钠,故步骤Ⅲ发生反应的化学方程式MgCl2+2NaOH=Mg(OH)2↓+2NaCl;
④样品中一定含有碳酸钠、氧化镁,且能与稀盐酸反应,故滤液C中一定大量存在的金属阳离子是Na+、Mg2+;
⑤固体样品A中一定不含有的物质是FeCl3,理由是如果样品中含有氯化铁,步骤Ⅲ反应中,会出现铁离子和氢氧根离了反应会生成红褐色的氢氧化铁沉淀。
20. 酸、碱、盐都是重要的化合物,试回答下列问题:
(1)①家中的暖水瓶使用一段时间后,有一层厚厚的水垢【主要成分是 CaCO3和 Mg(OH)2】。下列试剂中最适宜用来除去暖水瓶中水垢的是______(填选项序号之一)。
A.食盐水 B.食醋 C.碳酸钠溶液 D.碳酸氢钠溶液
②氢氧化钠具有强烈的腐蚀性,使用时必须十分小心。如果不慎沾在皮肤上,要立即用大量水冲洗,然后涂上______(填“氢氧化钙”“硼酸”之一)溶液。
③小明同学在学习了有关酸、碱、盐的知识后,记录了下列笔记,其中有错误的是______(填选项序号)。
A.打开浓盐酸的瓶盖,瓶口常看到白雾
B.久置于空气中的氢氧化钠会发生变质
C.侯氏制碱法中的“碱”指的是氢氧化钠
D.所有的酸碱盐之间都能发生复分解反应
(2)某纯碱样品中含有少量氯化钠,为测定某纯碱样品中碳酸钠的含量。室温下,实验小组的同学取 6g 纯碱样品置于烧杯中,加足量水将其溶解,再逐滴加入溶质质量分数为 10%的 BaCl2溶液,反应生成沉淀的质量与加入 BaCl2溶液的质量关系如下图所示。试回答:
①碳酸钠的水溶液显______性(填“酸”“碱”“中”之一)。
②当滴入 BaCl2溶液 60g 时(即图中 A 点),溶液中一定大量存在的酸根阴离子是______(写离子符号)。
③当滴入 10%的 BaCl2溶液 104g 时(即图中 B 点),恰好完全反应,试通过计算,求所取纯碱样品中碳酸钠的质量分数______(计算结果精确至 0.1%)。
【答案】(1) ①. B ②. 硼酸 ③. CD##DC
(2) ①. 碱 ②. 、Cl- ③. 解:设纯碱样品中碳酸钠的质量分数为x,
x≈88.3%
答:纯碱样品中碳酸钠的质量分数为88.3%。
【解析】
【小问1详解】
①水垢的主要成分是CaCO3和Mg(OH)2,碳酸钙和氢氧化镁均难溶于水,均能与酸反应,可用适量的食醋(含有醋酸)进行洗涤,故选B。
②氢氧化钠能和酸发生中和反应,故不慎沾在皮肤上,要立即用大量水冲洗,然后涂上硼酸溶液。
③A.浓盐酸易挥发,挥发出的HCl气体在空气中结合了水蒸气形成了盐酸的小液体的缘故,正确;
B.久置于空气中的氢氧化钠会和二氧化碳反应生成碳酸钠和水,而发生变质,正确;
C.侯氏制碱法中的“碱”指的是纯碱(碳酸钠),错误;
D.酸、碱、盐之间并不是都能发生复分解反应的,只有当两种化合物互相交换成分,生成物中有沉淀或有气体或有水生成时,复分解反应才可以发生,错误。
故选CD。
【小问2详解】
①碳酸钠属于强碱弱酸盐,水溶液显碱性;
②当滴入 BaCl2 溶液 60g 时(即图中 A 点),碳酸钠没有和氯化钡完全反应,碳酸钠有剩余,溶液中一定大量存在的酸根阴离子是、Cl-;
③详解见答案。选项
固体
液体
A
氯化钠固体
稀盐酸
B
生石灰
水
C
硝酸铵固体
水
D
碳酸钠粉末
稀硫酸
选项
实验目的
实验方案
A
检验集气瓶中氧气是否集满
将带火星的木条放在集气瓶口,观察是否复燃
B
除去硝酸钠溶液中的硫酸钠
加入过量的 Ba(NO3)2 溶液,充分反应后,过滤
C
鉴别 CO2 和 N2 气体
分别用燃着的木条试验,观察木条是否立即熄灭
D
检验 NaOH 溶液是否变质
取样,滴加无色酚酞溶液,观察溶液颜色是否变红
相关试卷
这是一份2024年山东省济南市槐荫区九年级二模化学试题,共8页。
这是一份山东省济南市槐荫区2023-2024学年九上化学期末统考试题含答案,共11页。试卷主要包含了答题时请按要求用笔等内容,欢迎下载使用。
这是一份2023年山东省济南市槐荫区中考三模化学试题(含答案),共12页。试卷主要包含了单选题,多选题,综合应用题,填空题,科学探究题等内容,欢迎下载使用。

