安徽省淮北市国泰中学2023-2024学年高二下学期期末考试生物试题
展开1.满分100分,考试时间75分钟。
2.考生作答时,请将答案答在答题卡上。选择题每小题选出答案后,用2B铅笔把答题卡上对应题目的答案标号涂黑;非选择题请用直径0.5毫米黑色墨水签字笔在答题卡上各题的答题区域内作答,超出答题区域书写的答案无效,在试题卷、草稿纸上作答无效。
3.本卷命题范围:选择性必修3。
一、选择题:本题共15小题,每小题3分,共45分。在每小题给出的四个选项中,只有一项是符合题目要求的。
1.某同学想从泡菜汁中筛选耐高盐乳酸菌,进行了如下实验:取泡菜汁样品,划线接种于一定NaCl浓度梯度的培养基,经培养得到了单菌落。下列叙述正确的是( )
A.培养基pH需偏碱性
B.泡菜汁需多次稀释后才能划线接种
C.需在无氧条件下培养
D.分离得到的微生物均为乳酸菌
2.《本草纲目》中记载了酿制烧酒的过程,“以糯米或粳米等蒸熟,酿瓮中七日……入甑蒸令汽上,用器承取滴露”“凡酸坏之酒,皆可蒸烧”。下列相关叙述错误的是( )
A.糯米或粳米中所含物质可为微生物提供碳源和氮源
B.利用酵母菌发酵的“七日”中一开始就有大量酒精产生
C.“入甑蒸令汽上”充分利用了酒精易挥发的特点
D.“酸坏”是醋酸菌将乙醇变为乙酸,温度应为30~35℃
3.向MS培养基中加入不同配比的植物激素后,可用于不同目的的植物组织培养。下列哪项培养基的激素配比最适合用于菊花丛状苗生根( )
A.仅有生长素B.仅有细胞分裂素
C.生长素较多,细胞分裂素较少D.细胞分裂素较多,生长素较少
4.生产中培育香蕉脱毒苗常用的方法是( )
A.选择优良品种进行杂交B.人工诱导基因突变
C.取茎尖分生区组织进行组织培养D.进行远缘植物体细胞杂交
5.近年来,科学家使用胚胎移植技术对牛、羊等动物进行遗传性状改良,极大促进了我国畜牧业的发展。在胚胎移植实验中,优质胚胎的来源不包括( )
A.基因工程B.核移植
C.体外受精D.成体干细胞培养
6.某生物公司将国外萨福克羊(一种优良品种)的胚胎移植到本地大尾羊的子宫中来生产萨福克羊。下列叙述错误的是( )
A.可采用胚胎分割技术增加子代的数量
B.胚胎移植前可取滋养层细胞进行性别鉴定
C.胚胎体外培养所需培养液属于合成培养基
D.可采用促性腺激素饲喂本地大尾羊实现同期发情处理
7.下列生物工程的应用,不需要进行检测和筛选的是( )
A.制备单克隆抗体的过程
B.对植物的茎尖进行组织培养,大规模培育优良品种
C.利用植物体细胞杂交技术培育“萝卜—甘蓝”
D.从土壤中分离分解尿素的细菌进而生产脲酶的过程
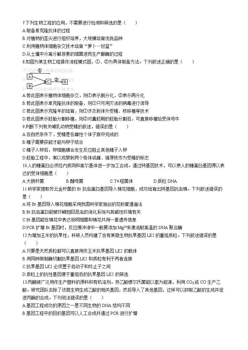
8.如图为某生物工程操作流程模式图,①、②为具体制备方法。下列叙述正确的是( )
A.若此图表示植物体细胞杂交,则①表示脱分化,②表示再分化
B.若此图表示单克隆抗体的制备,则①只可用灭活的病毒进行诱导
C.若此图表示克隆羊的培育,则①涉及到体外受精、核移植等技术
D.若此图表示胚胎分割移植,则②对囊胚期的胚胎分割后,可直接移植给受体母牛
9.判断下列有关哺乳动物受精的叙述,错误的是( )
A.在自然条件下,受精是在雌性个体子宫中完成的
B.精子需要获能才能与卵子结合
C.精子入卵后,卵细胞膜会发生反应阻止其他精子入卵
D.胚胎工程中,常以观察到两个极体或雌、雄原核作为受精的标志
10.人的糖蛋白必须经内质网和高尔基体进一步加工合成。通过转基因技术,可以使人的糖蛋白基因得以表达的受体细胞是( )
A.大肠杆菌B.酵母菌C.T4噬菌体D.质粒DNA
11.科学家提取苏云金杆菌的Bt抗虫蛋白基因导入棉花细胞,成功培育出转基因抗虫棉。下列叙述错误的是( )
A.将Bt基因导入棉花细胞采用我国科学家独创的花粉管通道法
B.Bt抗虫蛋白能破坏鳞翅目昆虫的消化系统与其碱性环境有关
C.Bt基因能在棉花中表达说明细菌和棉花共用一套遗传信息
D.PCR扩增Bt基因时,反应缓冲液中一般要添加Mg2+来激活耐高温的DNA聚合酶
12.为增加玉米的抗旱性,科研人员构建了含有某微生物抗旱基因LE2的重组质粒。下列叙述错误的是( )
A.只要是天然质粒都可以直接用作玉米抗旱基因LE2的载体
B.用同种限制酶切割抗旱基因LE2和质粒有利于两者连接
C.抗旱基因LE2必须置于启动子和终止子之间
D.质粒上的抗性基因便于重组后的抗旱基因LE2的筛选
13.丙酮被广泛用作生产塑料的原料和有机溶剂。热乙酸穆尔氏菌能以氢为能源,利用CO2或CO生产乙酸。研究团队去除了该微生物生成乙酸的相关基因,然后导入了其他基因,这样可以抑制乙酸的生成并促进丙酮的合成。下列说法错误的是( )
A.基因工程成功的原因之一是不同生物的DNA结构不同
B.基因工程中的目的基因可以人工合成并通过PCR进行扩增
C.导入的其他基因需要与启动子等调控组件重组在一起
D.检测该微生物中新的基因是否表达,可进行分子水平的检测
14.下列有关基因工程技术的叙述,正确的是( )
A.重组DNA技术所用的工具酶是限制酶、DNA聚合酶和运载体
B.基因工程是在细胞水平上进行设计和操作的
C.只要目的基因进入受体细胞,就能成功实现稳定存在和表达
D.通过基因工程技术能定向改造生物的遗传性状
15.各类生物因子、生物技术误用和滥用等会引起生物性危害。以下不会带来生物安全风险的是( )
A.核污水排入海洋导致生物变异
B.转基因抗虫作物长期大规模种植
C.克隆技术用于器官移植和人体克隆
D.禁止生物武器及其技术、设备的扩散
二、非选择题:本题共5小题,共55分。
16.(11分)为确定某致病细菌对不同抗生素的敏感性,研究人员设置了四组实验:分别将含有A、B、C、D四种抗生素(含量相同)的滤纸片均匀置于同一平板上的不同位置,放在培养箱中培养一定时间后,观察其透明圈的大小,实验结果如下表。回答下列问题:
(1)配制培养基时,按照培养基配方准确称量各组分,溶解、定容后,并进行______灭菌。
(2)若该实验需要计算菌落数,宜选择菌落数在______,采用稀释涂布平板法统计的结果往往较实际值偏低,原因是________________________。
(3)微生物培养的关键是______,根据实验结果,为达到抗菌目的,最好应选用抗生素种类为______;在排除杂菌污染的情况下,第4组实验说明细菌对抗生素D产生了______。
17.(11分)花椰菜(2N=18)种植时容易遭受病菌侵害形成病斑,紫罗兰(2N=14)具有一定的抗病性。科研人员利用植物体细胞杂交技术培育具有抗病性状的花椰菜新品种。回答下列问题:
图1图2
(1)图1中过程②用______试剂诱导两种原生质体融合,显微镜下选择特征为______的细胞,通过______技术形成试管苗。进一步选择叶片形态特征介于二者之间的植株作为待测植株。
(2)通过蛋白质电泳技术分析了亲本及待测植株中某些特异性蛋白,结果如图2所示。据图2判断,______号为杂种植株。
(3)科研人员将病菌悬浮液均匀喷施于杂种植株叶片上,一段时间后,测定______的百分比,以筛选抗病性强的杂种植株。
(4)植物体细胞杂交技术的意义是________________________。
18.(12分)人体某基因缺陷会导致肝脏无法进行正常的氨基酸代谢,引起严重的稳态失调。科研人员将干细胞诱导为肝细胞用于研究该病的治疗方法,过程如下图。回答下列问题:
(1)细胞培养是过程A、B能够正常进行的基础。培养时需提供营养物质、无菌无毒的环境、气体环境、________________________(答出1点)等条件。培养过程中,需用酶处理贴壁细胞,使之分散成单个细胞,用离心法收集后制成细胞悬液再分瓶培养,称为______培养。
(2)过程A中,经诱导得到的肝细胞是______(填“正常”或“异常”)的细胞,可用于药物安全性与有效性检测。该过程类似于植物组织培养中的____________(过程)。过程B得到的肝细胞可用于______。
(3)肝细胞可由ES细胞和iPS细胞诱导分化而来。ES细胞必须从胚胎中获取。与将ES细胞诱导得到肝细胞的方式相比。通过iPS细胞诱导的方式应用前景更具优势,原因是________________________(答出1点即可)。
19.(10分)随着抗生素需求的增加,利用基因工程从微生物中获得抗生素已成为生产抗生素的一种重要途径。某实验室欲利用大肠杆菌获得抗体,图1表示该抗体基因及部分碱基序列,图2表示质粒及限制酶的切割位点,图3表示不同限制酶的识别序列,其中AmpR、KanR分别为氨苄青霉素抗性基因和卡那霉素抗性基因。回答下列问题:
图1 图2图3
(1)限制酶作用于DNA分子的______键,其切割DNA后可产生______和平末端。
(2)将图1中抗体基因与图2中质粒结合的过程称为______,结合过程中使用的限制酶是______。将目的基因导入受体细胞后,可在培养基中加入______(填“氨苄青霉素”或“卡那霉素”)对目的细胞进行筛选。
20.(11分)某小组进行了“DNA的粗提取与鉴定”实验,部分实验步骤如图所示,其中B为可能会加入的某试剂。回答下列问题:
(1)该实验利用酒精初步分离DNA与蛋白质的原理是________________________。
(2)若实验材料A为菜花等硬度较高的植物,则B可能是______酶等,上述酶可以破坏植物细胞的细胞壁,加强研磨效果。
(3)将上述滤液C冷却后加入______溶液,静置几分钟后得到的白色丝状物就是粗提取的DNA。将丝状物处理后溶于适量2ml⋅L-1的NaCl溶液中进行鉴定。鉴定时所用的是______试剂,DNA遇该试剂会呈现______色,该试剂在使用时应注意的事项有________________________(答出1点)。
参考答案、提示及评分细则
一、选择题:本题共15小题,每小题3分,共45分。在每小题给出的四个选项中,只有一项是符合题目要求的。
1.C 因为乳酸菌经过无氧呼吸产生乳酸,故其生活的环境是酸性,培养基pH需偏酸性,A错误;平板划线接种时不需要稀释,B错误;乳酸菌是厌氧型微生物,所以需在无氧条件下培养,C正确;参与泡菜发酵的微生物有乳杆菌、短乳杆菌等,所以分离得到的微生物除了乳酸菌,还会有其他耐高盐的微生物,D错误。
2.B 糯米或粳米中所含物质淀粉、蛋白质等可为微生物提供碳源和氮源,A正确;酵母菌发酵的“七日”中,前期主要是有氧呼吸,该过程产生水,后期才开始无氧呼吸产生酒精,因此水和酒精不是同时产生的,B错误;“入甑蒸令汽上”充分利用了酒精易挥发的特点,C正确;“酸坏”是醋酸菌将乙醇变为乙酸,醋酸菌是好氧菌,若密封不严,醋酸菌将乙醇变为乙酸,温度应为30~35℃,D正确。
3.A 在植物的组织培养过程中,植物激素中的生长素和细胞分裂素是启动细胞分裂、脱分化和再分化的关键激素,它们的浓度、比例都会影响植物细胞的发育方向,生长素在器官水平上会促进侧根和不定根的发生,细胞分裂素主要促进芽的分化、侧枝的发育,所以最适合用于菊花丛状苗生根的仅为生长素,A正确,BCD错误。
4.C 香蕉为三倍体植物,不能进行有性生殖,且选择优良品种的能有性生殖的生物杂交,能使子代获得优良性状,但不会消除病毒,A错误;香蕉长期无性繁殖,病毒在体内积累,基因突变只改变遗传物质,并不会消除病毒,B错误;植物长期无性繁殖,病毒在体内积累,但其茎尖无毒或病毒极少,可以取茎尖分生区进行组织培养获得无病毒植株,C正确;进行远缘植物体细胞杂交,细胞内的病毒并不会消失,D错误。
5.D 胚胎移植等技术可充分发挥优良雌性个体的繁殖潜力。用于胚胎移植的胚胎可以有多种来源,比如来自于基因工程、体外受精以及核移植获得的胚胎,都必须移植给受体才能获得后代,D符合题意,ABC不符合题意。
6.D 为了提高已有胚胎的利用率,可采用胚胎分割技术增加子代的数量,A正确;可取囊胚的滋养层细胞做DNA分析进行性别鉴定,B正确;胚胎体外培养所需培养液是根据胚胎发育的要求配制而成的,属于合成培养基,C正确;促性腺激素能被消化道分解所以不能饲喂,D错误。
7.B 将鼠的骨髓瘤细胞与经抗原刺激的B淋巴细胞融合,需要用选择培养基筛选出杂交瘤细胞,还需进行抗体阳性检测,得出能产生单克隆抗体的杂交瘤细胞,A错误;对植物的茎尖进行组织培养,获得脱毒苗,大规模培育优良品种,不需要进行检测与筛选,B正确;利用植物细胞工程技术培育“萝卜—甘蓝”时,需要筛选出“萝卜—甘蓝”杂种细胞进行培养,C错误;从土壤中分离分解尿素的细菌时,需要用尿素作为唯一的碳源进行筛选,进而生产脲酶的过程,D错误。
8.D 若此图表示植物体细胞杂交,则①表示植物细胞融合,②表示植物组织培养,A错误;若此图表示单克隆抗体的制备,则①表示B淋巴细胞和骨髓瘤细胞融合,可用灭活的病毒、PEG、电融合法进行诱导,B错误;克隆羊是无性繁殖,不涉及体外受精,C错误;由于胚胎分割移植时的胚胎是囊胚,分割以后还是囊胚,可以直接移植,D正确。
9.A 自然条件下,哺乳动物的受精是在雌性动物的输卵管内完成的,A错误;精子需要获能才能与卵子结合,排出的卵子需在输卵管内进一步发育到减数分裂Ⅱ中期,才具备与精子受精的能力,B正确;精子入卵后,卵细胞膜会立即发生生理反应,拒绝其他精子再进入卵内,当精子触及卵细胞膜的瞬间,会产生阻止多个精子入卵受精的反应,称为透明带反应,C正确;在实际胚胎工程操作中,常以观察到两个极体或者雌、雄原核作为受精的标志,D正确。
10.B 糖蛋白必须经过内质网、高尔基体加工将蛋白质糖基化,形成成熟的蛋白质,所以只有真核生物细胞内含有内质网和高尔基体,选项中只有酵母菌是真核生物,B正确。
11.C 我国科学家独创的花粉管通道法将Bt基因导入棉花细胞,A正确;Bt抗虫蛋白能破坏鳞翅目昆虫的消化系统与其碱性环境有关,Bt抗虫蛋白只有在某类昆虫肠道的碱性环境中才能表现出毒性,B正确;Bt基因能在棉花中表达说明细菌和棉花共用一套遗传密码,C错误;用PCR扩增Bt基因时,反应缓冲液中一般要添加Mg2+来激活耐高温的DNA聚合酶,D正确。
12.A 基因工程中,一般被用作载体的质粒都是在天然质粒的基础上进行过人工改造的,A错误;用同种限制酶切割抗旱基因LE2和质粒可使其具备相同的黏性末端,有利于两者连接,B正确;启动子和终止子可调控基因转录,因此抗旱基因LE2必须置于启动子和终止子之间,C正确;质粒上的抗性基因便于重组后的抗旱基因LE2的筛选,D正确。
13.A 基因工程成功的原因之一是不同生物的DNA具有相同的双螺旋结构,A错误;基因工程中的目的基因获取方式有多种,可以人工合成并通过PCR进行扩增,也可以从基因文库中获取,B正确;基因工程中需要目的基因在受体细胞中表达,就要将目的基因与该细胞的启动子等调控组件重组在一起,C正确;检测该微生物中新的基因是否表达,可采用抗原—抗体杂交技术,属于分子水平的检测,D正确。
14.D 基因工程中常用的工具有DNA连接酶(并非DNA聚合酶)、限制性内切核酸酶,还有运载体,A错误;基因工程是在分子水平上进行设计和操作的,B错误;目的基因进入受体细胞不一定能成功的实现表达,还需要做进一步的检测和鉴定,C错误;基因工程能按照人们的意愿,定向创造出更符合人们需要的新的生物类型和生物产品,故通过基因工程技术能定向改造生物的遗传性状,D正确。
15.D 核污水排入海洋导致生物变异属于生物安全风险,A不符合题意;转基因抗虫作物长期大规模种植可能导致基因污染,造成生物性危害,B不符合题意;克隆技术存在伦理问题,可能会带来安全风险,我国政府不赞成、不允许、不支持、不接受任何生殖性克隆人实验,C不符合题意;生物武器危害大,禁止生物武器及其技术、设备的扩散不会带来生物安全风险,D符合题意。
二、非选择题:本题共5小题,共55分。
16.(除注明外,每空2分,共11分)
(1)高压蒸汽(或湿热)(1分)
(2)30~300 当两个或多个细胞连在一起时,平板上观察到的只是一个菌落
(3)防止杂菌污染 抗生素A 耐药性(抗药性)
17.(除注明外,每空2分,共11分)
(1)PEG(或聚乙二醇)(1分) 含有叶绿体且形态较大 植物组织培养
(2)4号和5
(3)病斑叶面积占叶总面积
(4)能打破生殖隔离,实现远缘杂交育种,培育植物新品种
18.(每空2分,共12分)
(1)适宜的温度、pH和渗透压 传代
(2)异常 脱分化 移植回病人体内进行治疗
(3)无须破坏胚胎,避免免疫排斥反应
19.(每空2分,共10分)
(1)磷酸二酯 黏性末端
(2)基因表达载体的构建 BlgⅡ、NtⅠ 卡那霉素
20.(除注明外,每空2分,共11分)
(1)DNA不溶于酒精,某些蛋白质溶于酒精
(2)纤维素(或果胶)
(3)(预冷的体积分数为95%的)酒精 二苯胺 蓝(1分) 需要沸水浴加热;需要现用现配
实验组别
抗生素种类
实验结果
1
A
滤纸片周围出现透明圈
2
B
滤纸片周围没有出现透明圈
3
C
滤纸片周围的透明圈比含A的小
4
D
滤纸片周围的透明圈也比含A的小,且透明圈中出现了一个菌落
题号
1
2
3
4
5
6
7
8
9
10
11
12
13
14
15
答案
C
B
A
C
D
D
B
D
A
B
C
A
A
D
D
安徽省淮北市树人高级中学2023-2024学年高二上学期期末生物考试: 这是一份安徽省淮北市树人高级中学2023-2024学年高二上学期期末生物考试,共4页。
安徽省淮北市第一中学2023-2024学年高二下学期开学考试生物试卷(Word版附解析): 这是一份安徽省淮北市第一中学2023-2024学年高二下学期开学考试生物试卷(Word版附解析),文件包含安徽省淮北市一中2023-2024学年高二下学期开学考试生物试题Word版含解析docx、安徽省淮北市一中2023-2024学年高二下学期开学考试生物试题Word版无答案docx等2份试卷配套教学资源,其中试卷共38页, 欢迎下载使用。
安徽省淮北市龙兴中学2023-2024学年高一上学期期末考试生物试题: 这是一份安徽省淮北市龙兴中学2023-2024学年高一上学期期末考试生物试题,共8页。

