还剩5页未读,
继续阅读
辽宁省葫芦岛市2023-2024学年八年级下学期学业水平考试道德与法治试卷
展开相关试卷
辽宁省沈阳市于洪区2023-2024学年八年级下学期期末学业水平测试道德与法治试卷:
这是一份辽宁省沈阳市于洪区2023-2024学年八年级下学期期末学业水平测试道德与法治试卷,文件包含辽宁省沈阳市于洪区2023-2024学年八年级下学期期末学业水平测试道德与法治试卷pdf、八年道德与法治参考答案及评分标准docx、8年道德与法治答题卡pdf等3份试卷配套教学资源,其中试卷共7页, 欢迎下载使用。
2024年辽宁省大连市初中学业水平考试模拟道德与法治试卷:
这是一份2024年辽宁省大连市初中学业水平考试模拟道德与法治试卷,共7页。试卷主要包含了右侧漫画《电商助销》表明网络,孔子说“行己有耻”等内容,欢迎下载使用。
辽宁省葫芦岛市兴城中学2023-2024学年八年级上学期期末道德与法治试卷:
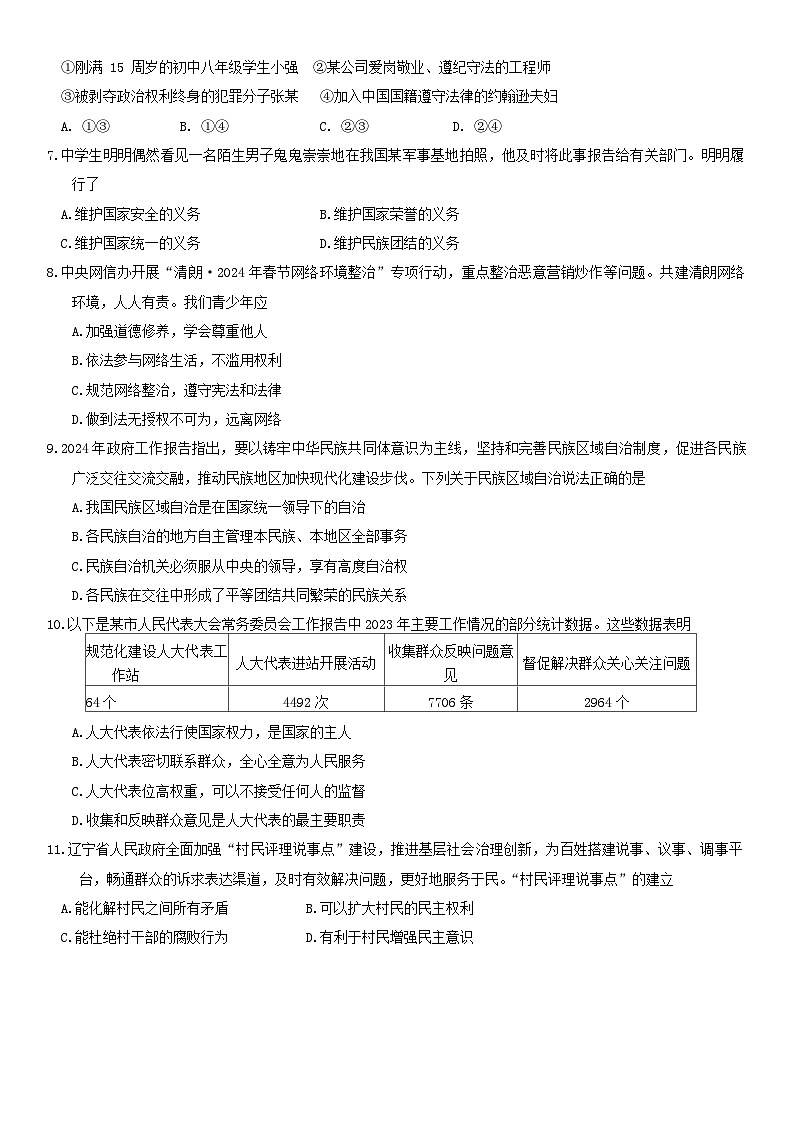
这是一份辽宁省葫芦岛市兴城中学2023-2024学年八年级上学期期末道德与法治试卷,共8页。

