


2023-2024学年广东省佛山市高二下学期期末教学质量检测数学试题(含解析)
展开
这是一份2023-2024学年广东省佛山市高二下学期期末教学质量检测数学试题(含解析),共14页。试卷主要包含了单选题,多选题,填空题,解答题等内容,欢迎下载使用。
1.(x−2)6的展开式中,x3的系数为( )
A. −160B. −20C. 20D. 160
2.甲、乙两校各有3名教师报名支教,现从这6名教师中随机派2名教师,则被派出的2名教师来自同一所学校的概率为( )
A. 15B. 25C. 12D. 35
3.函数f(x)=x3−6x2+16,x∈[0,5]的最小值为( )
A. −16B. −9C. 9D. 16
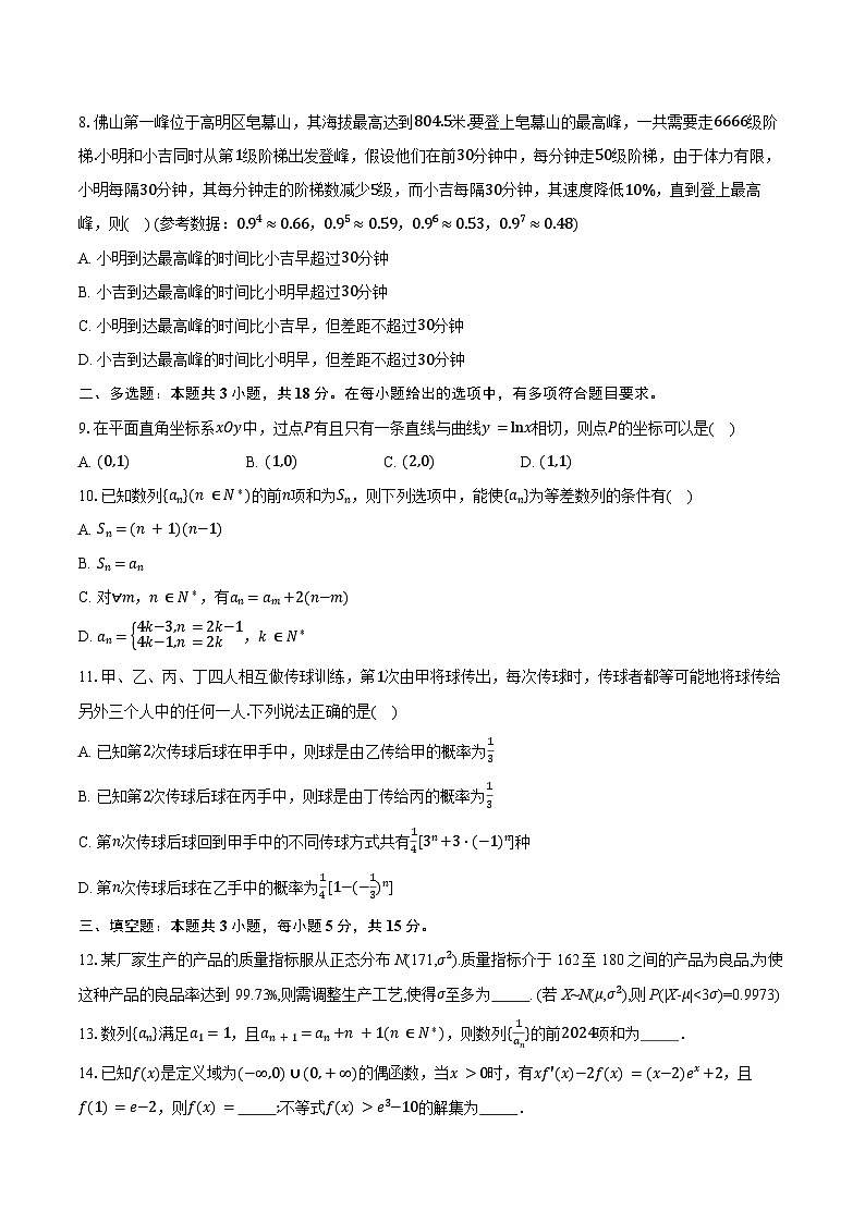
4.若将文盲定义为0,半文盲定义为1,小学定义为2,初中定义为3,职中定义为4,高中定义为5,大专定义为6,大学本科定义为7,硕士及以上学历定义为8,根据调查,某发达地区教育级别与月均纯收入(单位:万元)的关系如下表:
由回归分析,回归直线方程的斜率b=0.22,可预测该地区具有硕士及以上学历的月平均纯收入为( )
A. 1.40万元B. 1.42万元C. 1.44万元D. 1.46万元
5.某小组5人各写一张贺年卡,先集中起来,然后每人从中抽取一张,则恰有1人抽到自己写的贺年卡的不同分配方式有( )
A. 9种B. 11种C. 44种D. 45种
6.给定两个随机事件A,B,且P(A)>0,P(B)>0,则P(A|B)=P(A|B)的充要条件是( )
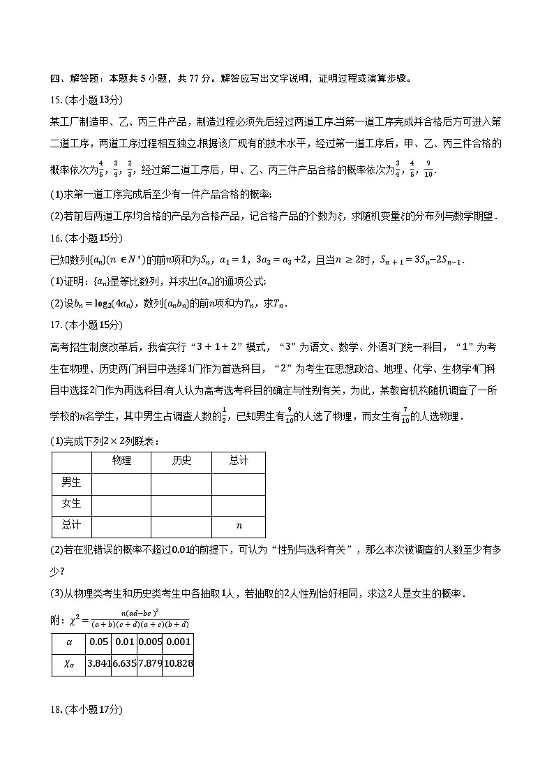
A. P(A|B)=12B. P(A|B)=12
C. P(AB)=P(A)P(B)D. P(A∪B)=P(A)+P(B)
7.若1e
相关试卷
这是一份2023-2024学年广东省佛山市高二下学期期末教学质量检测数学试题(含答案),共9页。试卷主要包含了单选题,多选题,填空题,解答题等内容,欢迎下载使用。
这是一份广东省佛山市2023-2024学年高二下学期期末教学质量检测数学试题(解析版),共20页。
这是一份广东省佛山市2023-2024学年高三下学期教学质量检测(二)数学试题(含参考答案),文件包含广东省佛山市2023-2024学年高三下学期教学质量检测二数学试题无答案docx、答案2024年佛山二模数学pdf、佛山二模数学pdf等3份试卷配套教学资源,其中试卷共12页, 欢迎下载使用。