还剩7页未读,
继续阅读
辽宁省锦州市2023-2024学年高二下学期期末考试政治试卷
展开
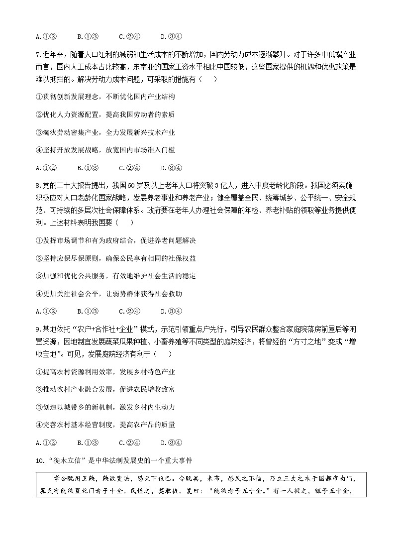
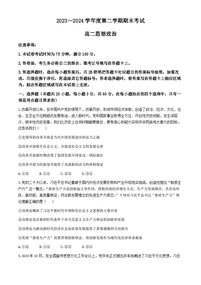
这是一份辽宁省锦州市2023-2024学年高二下学期期末考试政治试卷,共10页。
相关试卷
辽宁省锦州市2023-2024学年高一下学期期末考试政治试卷:
这是一份辽宁省锦州市2023-2024学年高一下学期期末考试政治试卷,共9页。
辽宁省锦州市2023-2024学年高三上学期期末考试政治试题:
这是一份辽宁省锦州市2023-2024学年高三上学期期末考试政治试题,文件包含2023-2024学年第一学期期末考试高三政治参考答案pdf、高三政治pdf、政治答题卡pdf等3份试卷配套教学资源,其中试卷共12页, 欢迎下载使用。
辽宁省锦州市2021-2022学年高一下学期期末考试政治试卷(含答案):
这是一份辽宁省锦州市2021-2022学年高一下学期期末考试政治试卷(含答案),共15页。试卷主要包含了单选题,材料分析题等内容,欢迎下载使用。

