





安徽省百花、八一等学校四校联考2023-2024学年高二下学期7月期末生物试卷(Word版附解析)
展开这是一份安徽省百花、八一等学校四校联考2023-2024学年高二下学期7月期末生物试卷(Word版附解析),文件包含安徽省百花八一等学校四校联考2023-2024学年高二下学期7月期末生物试题Word版含解析docx、安徽省百花八一等学校四校联考2023-2024学年高二下学期7月期末生物试题Word版无答案docx等2份试卷配套教学资源,其中试卷共23页, 欢迎下载使用。
1.答卷前,考生务必将自己的姓名、准考证号填写在答题卡上。
2.回答选择题时,选出每小题答案后,用铅笔把答题卡上对应题目的答案标号涂黑。如需改动,用橡皮擦干净后,再选涂其它答案标号。回答非选择题时,将答案写在答题卡上。写在本试卷上无效。
3.考试结束后,将本试卷和答题卡一并交回。
一、选择题:本题共15小题,每小题3分,共45分。每小题给出的四个选项中,只有一个选项是符合题目要求的。
1. 奶酪是某些游牧民族的传统发酵制品,与常见的酸牛奶相似,都是通过发酵过程制作,但奶酪的浓度比酸奶更高,近似固体,营养价值丰富。相关叙述正确的是( )
A. 发酵前需对原料(牛奶)、发酵罐等进行煮沸消毒
B. 发酵过程中需要定时排气,避免发酵罐压力过大导致发酵液溢出
C. 发酵过程中可通过添加适量抗生素,避免发酵过程受到杂菌污染
D. 发酵结束后压制成块的软奶酪含水量越高越易受到杂菌污染而变质
【答案】D
【解析】
【分析】酸奶制作是利用乳酸菌的无氧呼吸进行的,乳酸菌通过无氧呼吸,把葡萄糖分解为乳酸,同时释放少量能量。
【详解】A、发酵前需对原料(牛奶)进行巴氏消毒,以保持牛奶的营养成分,A错误;
B、发酵过程利用乳酸菌的无氧呼吸,不会产生气体,B错误;
C、抗生素会抑制乳酸菌的发酵,C错误;
D、发酵结束后压制成块的软奶酪含水量越高越适合杂菌生长,越易受到杂菌污染而变质,D正确。
故选D。
【点睛】
2. “宁可一日无粮,不可一日无茶”,黑茶具有降血压、降血糖、降血脂、调理肠胃、消炎等独特功效,黑茶功效突出的原因在于其含有一种金花菌一冠突散囊菌(一种真菌),使砖茶里面布满星星点点、密密麻麻的黄色“金花”。下列关于从土壤中分离冠突散囊菌的叙述,错误的是( )
A. 实验中为避免周围环境中微生物的污染,实验操作应在酒精灯火焰附近进行
B. 除了第一次划线需将接种环灼烧灭菌外,后续划线可以不用灭菌即可划线
C. 用稀释涂布法对冠突散囊菌计数时,因细胞重叠,统计的菌落数会比实际值低
D. 因土壤中各类微生物的数量不同,故分离细菌和冠突散囊菌的稀释倍数不同
【答案】B
【解析】
【分析】常用的微生物接种方法有平板划线法和稀释涂布平板法两种,但只有稀释涂布平板法可用于微生物的计数,由于一个菌落可能是由两个或多个细菌长成,因此运用该方法计数的结果往往比实际数目低。在平板划线操作中,接种环在使用前要先灼烧,其目的是杀灭接种环上的微生物,第二次及其后的划线都要从上一次划线的末端开始,其目的是使微生物数目能够随着划线次数的增加而逐步减少,以达到分离的效果。
【详解】A、实验操作在酒精灯旁边进行,可以有效避免杂菌的污染,使菌种纯度相对较高,A正确;
B、为了防止被杂菌污染,每一次划线前都要将接种环进行灼烧灭菌,B错误;
C、由于当两个或多个细胞连在一起时,平板上显示的只是一个菌落,故用稀释涂布平板法对微生物进行计数的估计值比实际值偏低,C正确;
D、稀释倍数要随菌液的浓度而定,如果菌液的浓度太大,则需要更高的稀释倍数,否则就可以适当降低稀释的倍数,细菌和冠突散囊菌浓度不同,他们的稀释倍数也不同,D正确。
故选B。
3. 关于白酒、啤酒和果酒的生产,下列叙述错误的是( )
A. 在白酒、啤酒和果酒的发酵初期需要提供一定的氧气
B. 白酒、啤酒和果酒酿制的过程也是微生物生长繁殖的过程
C. 葡萄糖转化为乙醇所需的酶既存在于细胞质基质,也存在于线粒体
D. 生产白酒、啤酒和果酒的原材料不同,但发酵过程中起主要作用的都是酵母菌
【答案】C
【解析】
【分析】果酒的制作离不开酵母菌,酵母菌是兼性厌氧型生物,在有氧条件下,酵母菌进行有氧呼吸,大量繁殖,在无氧条件下,酵母菌进行酒精发酵。
【详解】A、在白酒、啤酒和果酒的发酵初期需要提供一定的氧气,让酵母菌大量繁殖,再进行酒精发酵,A正确;
B、白酒、啤酒和果酒酿制的过程也是微生物生长繁殖的过程,如发酵初期酵母菌大量繁殖,B正确;
CD、酒精发酵利用的菌种是酵母菌,葡萄糖转化为乙醇所需的酶存在于细胞质基质,不存在线粒体中,C错误,D正确。
故选C。
4. 科研人员利用植物体细胞杂交技术培育矮牵牛新品种,技术流程示意图如下。
下列叙述正确的是( )
A. 愈伤组织是幼嫩叶片通过细胞分化形成的
B. 获得的杂种植株都能表现双亲的优良性状
C. 可用聚乙二醇诱导原生质体甲和乙的融合和细胞壁再生
D. 用纤维素酶和果胶酶处理愈伤组织以获得原生质体
【答案】D
【解析】
【分析】分析题图:首先用酶解法去壁,一般使用纤维素酶和果胶酶处理;然后诱导原生质体融合,采用的方法一般包括物理法(离心、振荡、电激)、化学法(用聚乙二醇处理);培养融合的原生质体再生出新的细胞壁,形成杂种细胞。然后杂种细胞经过植物组织培养技术可以培养形成杂种植株。
【详解】A、愈伤组织是幼嫩叶片通过细胞脱分化形成的,A错误;
B、由于基因的选择性表达和基因间的互作效应,获得的杂种植株不一定能够表现亲本的优良性状,B错误;
C、可用聚乙二醇诱导原生质体甲和乙的融合,但不能诱导细胞壁的再生,C错误;
D、由于植物细胞壁的成分主要是纤维素和果胶,故可以用纤维素酶和果胶酶处理愈伤组织以获得原生质体,D正确。
故选D。
5. 如图为体细胞克隆猴“中中”和“华华”的培育流程,为建立人类疾病的动物模型、研究疾病机理带来光明前景。下列叙述正确的是( )
A. 过程①将成纤维细胞注射到去核的卵母细胞中,体现细胞膜的选择透过性
B. 过程②在培养基中加入动物血清含有激发成纤维细胞核全能性表达的物质
C. 过程③进行同步发情处理,可降低代孕母猴对“中中”“华华”的免疫排斥反应
D. 与模型小鼠相比,模型猴更适合于研究人类疾病的发病机理、研发诊治药物
【答案】D
【解析】
【分析】分析图:图示过程为体细胞克隆过程,①对处于减数第二次分裂中期的卵母细胞去核,②取体细胞进行细胞核移植;融合后的细胞激活后培养到早期胚胎,再进行③胚胎移植,最终得到克隆猴。
【详解】A、过程①将成纤维细胞注射到去核的卵母细胞中,未体现细胞膜的选择透过性,A错误;
B、在培养细胞时需在培养基中加入一定量的动物血清的作用是模拟内环境和补充未知的缺少的营养物质,激发成纤维细胞核的全能性的是卵细胞的细胞质中的物质,B错误;
C、过程③进行同步发情处理,是为了为胚胎移入受体提供相同的生理环境,C错误;
D、猴子与人类的亲缘关系比小鼠近,与模型小鼠相比,模型猴更适合于研究人类疾病的发病机理、研发诊治药物,D正确。
故选D。
【点睛】
6. 犬卵母细胞体外成熟和早期胚胎培养一直是犬科动物繁殖领域的世界级技术难题。青岛农业大学生命科学学院赵明辉副教授通过研究发现,无机盐离子的特殊配比可促进犬早期胚胎的基因组激活,而添加新鲜的维生素、组织液提取物等物质则可帮助犬早期胚胎维持正常的形态和细胞分化。下列有关胚胎工程的叙述,错误的是( )
A. 为获得多个犬卵母细胞,可对雕犬注射一定量的促性腺激素使其超数排卵
B. 早期胚胎的体外培养液中还应该加入有机盐和血清等成分并需控制好温度
C. 早期胚胎包括桑椹胚、囊胚和原肠胚等,原肠胚期开始出现细胞分化形成原肠腔
D. 赵教授的发现揭示了营养物质的配比有时比浓度更重要,促生长因子作用很大
【答案】C
【解析】
【分析】早期胚胎培养用到发育培养基,包含无机盐、有机盐、维生素、激素、氨基酸、核苷酸、血清动物细胞培养用到液体培养基,包含糖、氨基酸、促生长因子、无机盐、微量元素、血清血浆。促性腺激素能促进超数排卵。
【详解】A、一定量的促性腺激素能促进超数排卵,得到多个犬卵母细胞,A正确;
B、早期胚胎的体外培养液中还应该加入有机盐和血清等成分,另外需要控制温度、气体条件,保持无毒无菌环境,B正确;
C、早期胚胎包括桑椹胚、囊胚和原肠胚等,但细胞分化开始于囊胚,C错误;
D、无机盐离子的特殊配比可促进犬早期胚胎的基因组激活,说明营养物质的配比有时比浓度更重要,促生长因子作用很大,D正确。
故选C。
7. 关于“DNA的粗提取与鉴定”实验,下列说法错误的是( )
A. 过滤液沉淀过程在4℃冰箱中进行是为了防止DNA降解
B. 离心研磨液是为了加速DNA的沉淀
C. 在一定温度下,DNA遇二苯胺试剂呈现蓝色
D. 粗提取的DNA中可能含有蛋白质
【答案】B
【解析】
【分析】DNA的粗提取与鉴定的实验原理是:①DNA的溶解性,DNA和蛋白质等其他成分在不同浓度的氯化钠溶液中的溶解度不同,利用这一特点可以选择适当浓度的盐溶液可以将DNA溶解或析出,从而达到分离的目的;②DNA不溶于酒精溶液,细胞中的某些蛋白质可以溶解于酒精,利用这一原理可以将蛋白质和DNA进一步分离;③在沸水浴的条件下DNA遇二苯胺会呈现蓝色。
【详解】A、低温时DNA酶的活性较低,过滤液沉淀过程在4℃冰箱中进行是为了防止DNA降解,A正确;
B、离心研磨液是为了使细胞碎片沉淀,B错误;
C、在沸水浴条件下,DNA遇二苯胺试剂呈现蓝色,C正确;
D、细胞中的某些蛋白质可以溶解于酒精,可能有蛋白质不溶于酒精,在95%的冷酒精中与DNA一块儿析出,故粗提取的DNA中可能含有蛋白质,D正确。
故选B。
8. 下列有关基因工程中使用的工具酶的叙述,正确的是( )
A. DNA连接酶是从T4噬菌体中分离出来的酶
B. 限制酶主要是从真核生物细胞中分离纯化出来的
C. 识别不同核苷酸序列的限制酶,切割的末端可能相同
D. T4DNA连接酶连接黏性末端和平末端的效率相同
【答案】C
【解析】
【分析】1、限制酶主要从原核生物中分离纯化出来,具有特异性,即能够识别双链DNA分子的某种特定核苷酸序列,并且使每一条链中特定部位的两个核苷酸之间的磷酸二酯键断裂。
2、DNA连接酶分为E.cliDNA连接酶和T4DNA连接酶。DNA连接酶连接的是两个核苷酸之间的磷酸二酯键。这二者都能连接黏性末端,此外T4DNA连接酶还可以连接平末端,但连接平末端时的效率比较低。
【详解】A、DNA连接酶按来源不同分为E.cliDNA连接酶和T4DNA连接酶,其中E.cliDNA连接酶来源于大肠杆菌,而T4DNA连接酶是从T4噬菌体中分离纯化出来的酶,A错误;
B、限制酶主要是从原核生物细胞中分离纯化出来的,B错误;
C、识别不同核苷酸序列的限制酶,切割后露出的末端可能相同,C正确;
D、T4DNA连接酶可连接黏性末端和平末端,但是连接平末端的效率低,D错误。
故选C。
点睛】
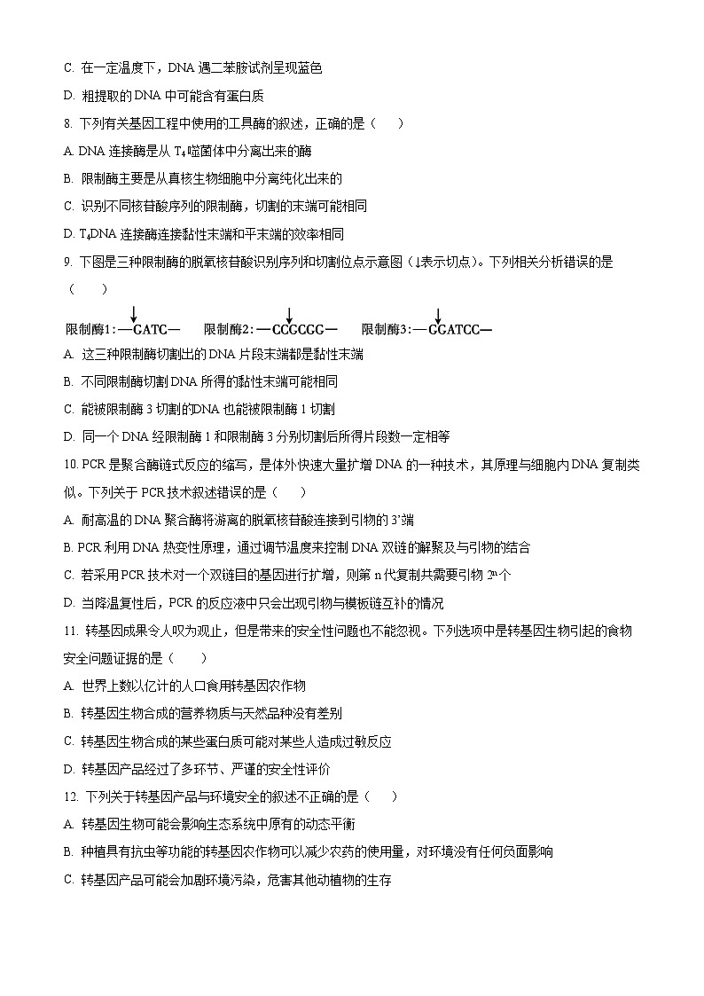
9. 下图是三种限制酶的脱氧核苷酸识别序列和切割位点示意图(↓表示切点)。下列相关分析错误的是( )
A. 这三种限制酶切割出的DNA片段末端都是黏性末端
B. 不同限制酶切割DNA所得的黏性末端可能相同
C. 能被限制酶3切割的DNA也能被限制酶1切割
D. 同一个DNA经限制酶1和限制酶3分别切割后所得片段数一定相等
【答案】D
【解析】
【分析】由图可知,三种限制酶的识别序列均不同,但限制酶1和3切割后产生的黏性末端相同。
【详解】A、据图可知,这三种限制酶切割位点均位于中轴线一侧,切割出的DNA片段末端都是黏性末端,A项正确;
B、DNA经限制酶1和限制酶3分别切割,所得的DNA片段黏性末端相同,B项正确;
CD、能被限制酶3切割的DNA也能被限制酶1切割,但能被限制酶1切割的DNA不一定能被限制酶3切割,故同一个DNA经限制酶Ⅰ和限制酶3分别切割后所得片段数不一定相等,C项正确,D项错误。
故选D。
【点睛】
10. PCR是聚合酶链式反应的缩写,是体外快速大量扩增DNA的一种技术,其原理与细胞内DNA复制类似。下列关于PCR技术叙述错误的是( )
A. 耐高温的DNA聚合酶将游离的脱氧核苷酸连接到引物的3’端
B. PCR利用DNA热变性原理,通过调节温度来控制DNA双链的解聚及与引物的结合
C. 若采用PCR技术对一个双链目的基因进行扩增,则第n代复制共需要引物2n个
D. 当降温复性后,PCR反应液中只会出现引物与模板链互补的情况
【答案】D
【解析】
【分析】PCR技术的条件:模板DNA、四种脱氧核苷酸、一对引物、热稳定DNA聚合酶(Taq酶);PCR的操作过程:①高温变性:DNA解旋过程(PCR扩增中双链DNA解开不需要解旋酶,高温条件下氢键可自动解开);低温复性:引物结合到互补链DNA上;③中温延伸:合成子链。
【详解】A、由于复制过程中子链的合成方向是从子链的5′端向3′端延伸,所以耐高温的DNA聚合酶将游离的脱氧核苷酸连接到引物的3′端,A正确;
B、在PCR技术的过程中包括:高温变性(解链)→低温复性(引物与模板结合)→中温延伸三个步骤,因此DNA两条链的解旋过程不需要解旋酶的催化,而是利用了DNA在高温下变性的原理,通过控制温度来控制双链的解聚及与引物的结合,B正确;
C、PCR技术大量扩增目的基因时,第n次复制形成2n-1个DNA,合成一个DNA分子需要两个引物,因此需要的引物数目为2n-1×2=2n个,C正确;
D、当降温复性后,PCR的反应液中会出现引物与模板链互补的情况,也会出现两条DNA链互补的现象,D错误。
故选D
11. 转基因成果令人叹为观止,但是带来的安全性问题也不能忽视。下列选项中是转基因生物引起的食物安全问题证据的是( )
A. 世界上数以亿计的人口食用转基因农作物
B. 转基因生物合成的营养物质与天然品种没有差别
C. 转基因生物合成的某些蛋白质可能对某些人造成过敏反应
D. 转基因产品经过了多环节、严谨的安全性评价
【答案】C
【解析】
【分析】担心转基因生物与食物安全的理由:(1)反对实质性等同;(2)担心出现滞后效应;(3)担心出现新的过敏源;(4)担心营养成分改变(5)担心把动物蛋白基因转入农作物会侵犯了宗教信仰者或素食者的权益。
【详解】A、世界上数以亿计的人口食用转基因农作物,不是转基因生物引起食物安全的证据,A错误;
B、转基因生物合成的营养物质与天然品种没有差别,不是转基因生物引起食物安全的证据,B错误;
C、转基因生物合成的某些蛋白质可能对某些人造成过敏反应,是转基因生物引起食物安全的证据,C正确;
D、转基因产品经过了多环节、严谨的安全性评价,不是转基因生物引起食物安全的证据,D错误。
故选C。
【点睛】
12. 下列关于转基因产品与环境安全的叙述不正确的是( )
A. 转基因生物可能会影响生态系统中原有的动态平衡
B. 种植具有抗虫等功能的转基因农作物可以减少农药的使用量,对环境没有任何负面影响
C. 转基因产品可能会加剧环境污染,危害其他动植物的生存
D. 转基因作物可通过花粉散落到它的近亲作物上,从而污染生物基因库
【答案】B
【解析】
【分析】转基因生物的安全性问题包括:(1)食物安全:滞后效应、出现过敏源、食物的营养成分改变等。(2)生物安全:基因扩散导致对生物多样性的威胁。(3)环境安全:对生态系统稳定性及环境的影响。
【详解】A、转基因生物可能会对生物多样性构成威胁,也可能会影响生态系统的稳定性,A正确;
B、种植抗虫棉可以减少农药的使用量,保护环境,但转基因植物可能会与野生植物杂交,造成基因污染,可能会对生物多样性构成潜在的风险和威胁,B错误;
CD、转基因花粉中若有毒蛋白或过敏蛋白,可能会通过食物链传递到人体内,转基因作物可通过花粉散落到它的近亲作物上,从而污染生物基因库,转基因产品还可能会加剧环境污染,危害其他动植物的生存,CD正确。
故选B。
13. 下列关于蛋白质工程的叙述,正确的是( )
A. 该工程可直接改造相应的mRNA
B. 通过蛋白质工程可改变蛋白质的活性
C. 改造后的生物更符合物种的生存需要
D. 可诱变后再筛选出产生新的蛋白质的个体
【答案】B
【解析】
【分析】1、蛋白质工程是指以蛋白质分子结构规律及其与生物功能的关系作为基础,通过基因修饰或基因合成,对现有蛋白质进行改造,或制造一种新的蛋白质,以满足人类的生产和生活需求,蛋白质工程能对现有的蛋白质进行改造或制造一种新的蛋白质;而基因工程原则上能生产自然界已有的蛋白质。
2、蛋白质工程的基本思路:从预期的蛋白质功能出发→设计预期的蛋白质结构→推测应有的氨基酸序列→找到并改变相对应的脱氧核苷酸序列或合成新的基因→获得所需要的蛋白质。
【详解】A、蛋白质工程直接改造基因,不改造mRNA,A错误;
B、蛋白质工程改变了蛋白质结构,所以活性改变,B正确;
C、改造后的生物更符合人们需要,但是不一定符合生存需要,C错误;
D、诱变后筛选,盲目性大,D错误。
故选B。
14. 如图Ⅰ、Ⅱ表示获得胚胎干细胞的两条途径,下列相关叙述不正确的是 ( )
A. 胚胎干细胞在体外培养的条件下,可以增殖不发生分化
B. 图中早期胚胎一般是指发育到囊胚时期的胚胎
C. 过程Ⅰ、Ⅱ获取早期胚胎过程均属于有性生殖范畴
D. 过程Ⅱ获得的早期胚胎在培养液中添加分化诱导因子后可进行分化
【答案】C
【解析】
【分析】分析题图:图中Ⅰ、Ⅱ表示获得胚胎干细胞的两条途径,其中Ⅰ表示体外受精,再从早期胚胎中获取胚胎干细胞;Ⅱ表示的动物体细胞核移植,再从重组的早期胚胎中获取胚胎干细胞。
【详解】A、胚胎干细胞在体外培养的条件下,可以增殖不发生分化,A正确;
B、图中早期胚胎一般是指发育到囊胚时期的胚胎,囊胚中的内细胞团细胞属于胚胎干细胞,B正确;
C、过程Ⅰ获取早期胚胎的过程属于有性生殖范畴,而过程Ⅱ获取早期胚胎的过程不属于有性生殖范畴,C错误;
D、过程Ⅱ获得的早期胚胎在培养液中添加分化诱导因子后可进行分化,D正确。
故选C。
15. 水稻胚乳含直链淀粉和支链淀粉,直链淀粉所占比例越小糯性越强。科研人员将能表达出基因编辑系统的DNA序列转入水稻,实现了对直链淀粉合成酶基因(Wx基因)启动子序列的定点编辑,从而获得了三个突变品系。各品系WxmRNA量的检测结果如下图所示。下列分析不合理的是( )
A. 构建基因编辑系统的DNA重组载体所需的酶是限制酶和DNA连接酶
B. Wx基因启动子序列的改变可能影响RNA聚合酶与启动子的识别和结合
C. 根据各品系WxmRNA量的检测结果,可推测品系3的糯性最强
D. 与野生型相比,3个突变品系中直链淀粉合成酶的氨基酸序列发生改变
【答案】D
【解析】
【分析】根据题干信息“将能表达出基因编辑系统的DNA序列转入水稻,实现了对直链淀粉合成酶基因(Wx基因)启动子序列的定点编辑,从而获得了三个突变品系”,说明突变品系的获得是由于启动子发生改变,启动子位于编码区是RNA聚合酶结合的位点。
根据图中信息,品系3的WxmRNA含量最低,说明其直链淀粉合成酶基因表达量最少。
【详解】A、将目的基因与Ti质粒构建基因表达载体时,需要限制酶的切割,将目的基因插入载体时需要DNA连接酶的连接,A正确;
B、启动子是RNA聚合酶识别并结合的位点,如果启动子序列改变将会影响RNA聚合酶与之结合和识别,进而影响基因的转录水平,B正确;
C、图中品系3的Wx基因的mRNA的含量最少,那么合成的直链淀粉酶最少,直链淀粉合成量最少,因此该水稻胚乳中含的直链淀粉比例最小,糯性最强,C正确;
D、在真核生物中,编码蛋白质的序列是基因中编码区,编码区中不包括启动子序列,因此直链淀粉合成酶的基因碱基序列中不含有启动子,因此3个突变品系中Wx基因中控制合成直链淀粉酶的氨基酸序列不发生改变,D错误。
故选D。
【点睛】
二、非选择题:共55分。
16. 物质W是一种含氮有机物,会污染土壤。W在培养基中达到一定量时培养基表现为不透明。某研究小组欲从土壤中筛选出能降解W的细菌(目标菌)。回答下列问题。
(1)要从土壤中分离目标菌,所用选择培养基中的氮源应该是_________。
(2)在从土壤中分离目标菌的过程中,发现培养基上甲、乙两种细菌都能生长并形成菌落(如图所示)。如果要得到目标菌,应该选择________菌落进一步纯化,选择的依据是________。
(3)土壤中的某些微生物可以利用空气中的氮气作为氮源。若要设计实验进一步确定甲、乙菌能否利用空气中的氮气作为氮源,请简要写出实验思路、预期结果和结论,即_______。
(4)该小组将人工合成的一段DNA转入大肠杆菌,使大肠杆菌产生能降解W的酶(酶E)。为了比较酶E与天然酶降解W能力的差异,该小组拟进行如下实验,请完善相关内容。
①在含有一定浓度W的固体培养基上,A处滴加含有酶E的缓冲液,B处滴加含有相同浓度天然酶的缓冲液,C处滴加_________,三处滴加量相同。
②一段时间后,测量透明圈的直径。若C处没有出现透明圈,说明___________;若A、B处形成的透明圈直径大小相近,说明___________。
【答案】 ①. W ②. 乙 ③. 乙菌落周围出现透明圈,说明乙菌能降解W ④. 将甲、乙菌分别接种在无氮源培养基上,若细菌能生长,则说明该细菌能利用空气中的氮气作为氮源 ⑤. 缓冲液 ⑥. 缓冲液不能降解W ⑦. 酶E与天然酶降解W的能力相近
【解析】
【分析】筛选培养基是指根据某种微生物的特殊营养要求或对某些化学、物理因素的抗性而设计的,能选择性地区分这种微生物的培养基。利用选择培养基,可使混合菌群中的目标菌种变成优势种群,从而提高该种微生物的筛选效率。
【详解】(1)该研究小组的目标菌是能够降解物质W的细菌,而物质W是一种含氮有机物,故可作筛选培养基中的氮源。
(2)研究小组的目标菌,是能够降解物质W的细菌,培养基中乙菌落的周围出现透明圈,说明乙菌落能够降解物质W,故乙菌落为该小组的目标细菌。
(3)目标菌能够利用空气中的氮气作为氮源,故选用的筛选培养基不添加氮源,能够在无氮源的培养基上生存的细菌便是目的细菌,故实验操作为:将甲、乙菌分别接种在无氮源培养基上,若细菌能生长,则说明该细菌能利用空气中的氮气作为氮源。
(4)①C处作为空白对照,要排除作为溶剂的缓冲液对实验可能造成的影响,故需要在C处滴加缓冲液,且保持滴加量相同;②培养基中的透明圈表示物质W被降解的情况,若C处不出现透明圈,则说明缓冲液不能降解物质W;若A、B处形成的透明圈直径大小相近,说明物质W被降解的程度相近,即酶E与天然酶降解物质W的能力相近。
【点睛】本题考查筛选培养基的配置和使用,针对不同要求的目标菌种,选择不同物质配制不同筛选作用的培养基。并且要求学生理解识别目标菌种筛选的现象,判断筛选结果。
17. 如图所示为发酵工程生产产品的流程图:
(1)能生产人生长激素的工程菌是通过①培养的,①是____________;高产青霉素菌种是通过②培育的,②是____________。
(2)整个过程的中心阶段是_____________。在发酵过程中要严格控制______________、_____________、_____________等发酵条件。
(3)若⑤是微生物饲料,则⑤的本质是______________,可采用______________等方法将菌体从培养液中分离出来。
(4)发酵工程的优点有______________(答出两点),因此在食品工业、医药工业和农牧业等许多领域得到了广泛的应用。
【答案】(1) ①. 基因工程育种 ②. 诱变育种
(2) ①. 发酵过程 ②. 溶氧 ③. 温度 ④. pH(通气量、转速)
(3) ①. 单细胞蛋白 ②. 过滤、沉淀
(4)生产条件温和、原料来源丰富且价格低廉、产物专一、废弃物对环境的污染小和容易处理
【解析】
【分析】发酵工程生产的产品有两类:一类是代谢产物,另一类是菌体本身。产品不同,分离提纯的方法一般不同。①如果产品是菌体,可采用过滤,沉淀等方法将菌体从培养液中分离出来;②如果产品是代谢产物,可用萃取、蒸馏、离子交换等方法进行提取。
【小问1详解】
能生产人生长激素的工程菌是通过基因工程,将人的生长激素基因导入细菌体内培养的,①是基因工程育种;高产青霉素菌种是通过诱变育种培育的,因此②是诱变育种。
【小问2详解】
发酵工程的中心阶段是发酵过程。发酵阶段需要随时取样、检测细菌数目和产物浓度等,以了解发酵进程,发酵过程中培养基不断消耗,所以还要及时添加培养基,不同的发酵条件可能无法得到发酵产物,所以还要严格控制发酵条件,如溶氧、温度、pH、通气量、转速等。
【小问3详解】
单细胞蛋白是微生物菌体本身,若⑤是微生物饲料,则⑤的本质是单细胞蛋白。从培养液中分离菌体可采用过滤、沉淀的方法。
【小问4详解】
发酵工程以其生产条件温和、原料来源丰富且价格低廉、产物专一、废弃物对环境的污染小和容易处理等特点,在食品工业、医药工业和农牧业等许多领域得到了广泛的应用,形成了规模庞大的发酵工业。
18. 为研制抗病毒A的单克隆抗体,某同学以小鼠甲为实验材料设计了以下实验流程。
回答下列问题:
(1)上述实验前必须给小鼠甲注射病毒A,该处理的目的是_________________。
(2)写出以小鼠甲的脾脏为材料制备单细胞悬液的主要实验步骤:_________________。
(3)为了得到能产生抗病毒A的单克隆抗体的杂交瘤细胞,需要进行筛选。图中筛选1所采用的培养基属于_________________,使用该培养基进行细胞培养的结果是_________________。图中筛选2含多次筛选,筛选所依据的基本原理是_________________。
(4)若要使能产生抗病毒A的单克隆抗体的杂交瘤细胞大量增殖,可采用的方法有________________(答出2点即可)。
【答案】 ①. 诱导小鼠甲产生能够分泌抗病毒A抗体的B淋巴细胞 ②. 取小鼠甲脾脏剪碎,用胰蛋白酶处理使其分散成单个细胞,加入培养液制成单细胞悬液 ③. 选择培养基 ④. 只有杂交瘤细胞能够生存 ⑤. 抗原与抗体的反应具有特异性 ⑥. 将杂交瘤细胞注射到小鼠腹腔内增殖;将杂交瘤细胞在体外培养
【解析】
【分析】由图可知,筛选1指用选择培养基筛选出杂交瘤细胞,筛选2指进行克隆化培养和专一抗体检测,筛选出能产生特定抗体的杂交瘤细胞。
【详解】(1)实验前给小鼠甲注射病毒A,是为了诱导小鼠甲产生能够分泌抗病毒A抗体的B淋巴细胞。
(2)取小鼠的脾脏,剪碎组织,用胰蛋白酶处理获得单个细胞,加入培养液可以制成单细胞悬液。
(3)图中筛选1需要用到选择培养基,只有杂交瘤细胞可以存活。筛选2是为了获得能产生特定抗体的杂交瘤细胞,该过程要用到抗原抗体杂交,故筛选所依据的原理是抗原-抗体反应具有特异性。
(4)获得能产生抗病毒A的单克隆抗体的杂交瘤细胞后,可以在体外培养液中进行培养,或在小鼠的腹腔中进行培养,使杂交瘤细胞大量增殖。
【点睛】制备单克隆抗体的过程中,需要用到动物细胞融合和动物细胞培养,需要用到两次筛选,第一次筛选的目的是获得杂交瘤细胞,第二次筛选的目的是获得能产生特定抗体的杂交瘤细胞。
19. 某一质粒载体如图所示,外源DNA插入到Ampr或Tetr中会导致相应的基因失活(Ampr表示氨苄青霉素抗性基因,Tetr表示四环素抗性基因)。有人将此质粒载体用BamH I酶切后,与用BamH I酶切获得的目的基因混合,加入DNA连接酶进行连接反应,用得到的混合物直接转化大肠杆菌,结果大肠杆菌有的未被转化,有的被转化。被转化的大肠杆菌有三种,分别是含有环状目的基因、含有质粒载体、含有插入了目的基因的重组质粒的大肠杆菌。回答下列问题:
(1)质粒载体作为基因工程的工具,应具备的基本条件有______________(答出两点即可)。
而作为基因表达载体,除满足上述基本条件外,还需具有启动子和终止子。
(2)如果用含有氨苄青霉素的培养基进行筛选,在上述四种大肠杆菌细胞中,未被转化的和仅含有环状目的基因的细胞是不能区分的,其原因是______________;并且______________和______________的细胞也是不能区分的,其原因是_____________。在上述筛选的基础上,若要筛选含有插入了目的基因的重组质粒的大肠杆菌的单菌落,还需使用含有_____________的固体培养基。
(3)基因工程中,某些噬菌体经改造后可以作为载体,其DNA复制所需的原料来自于_____________
【答案】 ①. 能自我复制、具有标记基因 ②. 二者均不含有氨苄青霉素抗性基因,在该培养基上均不生长 ③. 含有质粒载体 ④. 含有插入了目的基因的重组质粒(或答含有重组质粒) ⑤. 二者均含有氨苄青霉素抗性基因,在该培养基上均能生长 ⑥. 四环素 ⑦. 受体细胞
【解析】
【详解】(1)质粒载体作为基因工程的工具,应具备的基本条件有:能够自我复制、具有标记基因、具有一个至多个限制酶切割位点等。(2)依题意可知,目的基因插入后,导致四环素抗性基因(Tetr )失活,而氨苄青霉素抗性基因(Ampr)仍能行使正常功能。如果用含有氨苄青霉素的培养基进行筛选,在上述四种大肠杆菌细胞中,未被转化的和仅含有环状目的基因的细胞,因二者均不含氨苄青霉素抗性基因,在该培养基上都不能生长,所以是不能区分的;含有质粒载体和含有插入了目的基因的重组质粒的细胞,因二者都含氨苄青霉素抗性基因,在该培养基上都能生长,因此也是不能区分的。在上述筛选的基础上,若要筛选含有插入了目的基因的重组质粒的大肠杆菌的单菌落,还需使用含有四环素的固体培养基;因目的基因插入后,导致四环素抗性基因(Tetr )失活,含有插入了目的基因的重组质粒的大肠杆菌在该培养基中不能生长,而含有质粒载体的则能正常生长。 (3)噬菌体是专门寄生在细菌细胞这的病毒,在侵染细菌时,噬菌体的DNA进入到细菌细胞中,而蛋白质外壳留在细胞外;在噬菌体的DNA指导下,利用细菌细胞中的物质来合成噬菌体的组成成分,据此可知,基因工程中,某些噬菌体经改造后可以作为载体,其DNA复制所需的原料来自于受体细胞。
【考点定位】基因工程的原理与技术
【名师点睛】本题以图文结合的形式,综合考查学生对基因工程技术的熟记和理解能力。解决此类问题的关键是,熟记并理解相关的基础知识、形成知识网络,从题图中挖掘出隐含的信息,据此结合每个问题情境进行图文转换、实现对知识的整合和迁移。
20. 非对称细胞融合技术常指利用某种外界因素(如射线)辐照某一细胞原生质体,选择性地破坏其细胞核,使其染色体片段化并丧失再生能力;再利用此原生质体作为部分遗传物质的供体与另一原生质体融合,从而实现有限基因的转移,在保留亲本之一全部优良性状的同时,改良其某个不良性状。用这种方法可以将胡萝卜的抗黑腐病性状转移到烟草中,获得抗黑腐病(由真菌引起)烟草杂种植株,流程如图所示。回答下列问题。
(1)原生质体培养液中需要加入适宜浓度的甘露醇以保持一定的渗透压,其作用是____________。与诱导动物细胞融合相比,②过程不宜采用的诱导方法是____________。③④过程中需添加的两种关键性植物激素是___________
(2)过程①需要使用的酶有_____________,③④过程分别是_____________。
(3)该烟草杂种植株形成所依据的生物学原理有____________,非对称细胞融合过程中,染色体丢失的程度在同一组合不同的杂种中是不一致的,影响细胞融合染色体丢失程度的因素,除了紫外线还可能与____________(答一点即可)等有关。
【答案】(1) ①. 保持原生质体的完整性 ②. 灭活病毒诱导 ③. 生长素和细胞分裂素
(2) ①. 纤维索酶和果胶酶 ②. 脱分化和再分化
(3) ①. 植物细胞膜的流动性和植物细胞的全能性 ②. 不同物种细胞融合的细胞亲缘关系、细胞所处的分裂时期等
【解析】
【分析】分析题图:图示为采用植物体细胞杂交技术获得抗黑腐病烟草杂种植株的流程图,其中①表示采用酶解法(纤维素酶和果胶酶)去除细胞壁的过程;②表示诱导原生质体融合的过程;③表示脱分化过程;④表示再分化过程。
【小问1详解】
原生质体无细胞壁,原生质体培养液中需要加入适宜浓度的甘露醇以保持一定的渗透压,其作用是维持细胞的形态和功能,从而保持原生质体的完整性。诱导动物细胞融合与诱导植物细胞融合的方法相同的是都可用化学方法和物理方法,此外动物细胞融合还可用灭活的病毒作为诱导剂,因此与诱导动物细胞融合相比,②过程不宜采用的诱导方法是灭活病毒诱导;③④过程分别表示脱分化和再分化,③④过程中需添加的两种关键性植物激素是生长素和细胞分裂素;
【小问2详解】
过程①是使用酶解法去除细胞壁得到原生质体的过程,一般使用的是纤维素酶和果胶酶;过程③是脱分化形成愈伤组织,④是再分化过程;
【小问3详解】
植物体细胞杂交形成杂种植株形成所依据的生物学原理有植物细胞膜的流动性和植物细胞的全能性,非对称细胞融合技术利用此原生质体作为部分遗传物质的供体与另一原生质体融合,从而实现有限基因的转移,在保留亲本之一全部优良性状的同时,改良其某个不良性状,因此影响细胞融合染色体丢失程度的因素,还可能与不同物种细胞融合的细胞亲缘关系有关;由于紫外线使染色体发生变异,分裂的细胞更容易发生染色体变异,因此影响细胞融合染色体丢失程度的因素,还可能与细胞所处的分裂时期等有关。
相关试卷
这是一份安徽省滁州市九校2023-2024学年高二下学期期中联考生物试卷(Word版附解析),文件包含安徽省滁州市九校联考2023-2024学年高二下学期4月期中生物试题Word版含解析docx、安徽省滁州市九校联考2023-2024学年高二下学期4月期中生物试题Word版无答案docx等2份试卷配套教学资源,其中试卷共27页, 欢迎下载使用。
这是一份安徽省合肥市百花中学等四校联考2023-2024学年高二下学期5月期中生物试题,共8页。试卷主要包含了如图是植物组织培养过程的简图等内容,欢迎下载使用。
这是一份浙江省嘉兴八校2023-2024学年高二下学期4月期中联考生物试卷(Word版附解析),文件包含浙江省嘉兴八校2023-2024学年高二下学期4月期中生物试题Word版含解析docx、浙江省嘉兴八校2023-2024学年高二下学期4月期中生物试题Word版无答案docx等2份试卷配套教学资源,其中试卷共33页, 欢迎下载使用。