所属成套资源:全套高考化学一轮复习微专题学案
高考化学一轮复习微专题7物质的性质与用途学案
展开
这是一份高考化学一轮复习微专题7物质的性质与用途学案,共4页。
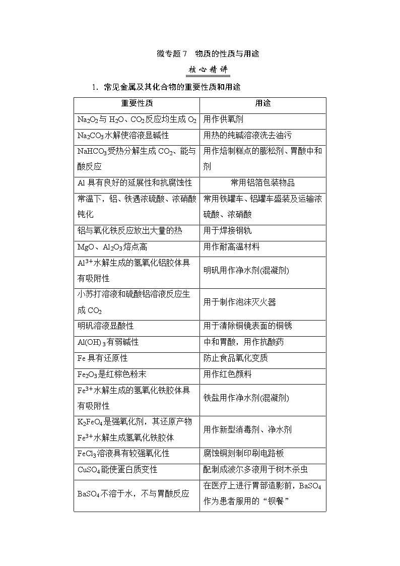
2.常见非金属及其化合物的重要性质和用途
【练真题】
1.(2022·新高考广东卷)劳动开创未来。下列劳动项目与所述的化学知识没有关联的是( )
解析:选A。小苏打是NaHCO3,与Na2CO3无关,A项符合题意;用熟石灰处理酸性废水,发生酸碱中和反应,B项不符合题意;钢的主要成分是铁,铁与水蒸气高温下会发生氧化还原反应生成Fe3O4和H2,C项不符合题意;铝耐腐蚀主要是因为在铝的表面易形成致密氧化膜,D项不符合题意。
2.(2022·新高考广东卷)陈述Ⅰ和Ⅱ均正确但不具有因果关系的是( )
解析:选A。 A项,石英砂与焦炭在高温下反应制取粗硅的化学方程式为SiO2+2C eq \(=====,\s\up7(高温)) Si(粗)+2CO↑,陈述Ⅰ
正确,SiO2可制成光导纤维,陈述Ⅱ正确,但二者无因果关系,A项符合题意;B项,陈述Ⅰ、Ⅱ均正确,且陈述Ⅱ是陈述Ⅰ的原因,B项不符合题意;C项,石油裂解气中含有烯烃,能使溴的CCl4溶液褪色,陈述Ⅰ、Ⅱ均正确,且陈述Ⅱ是陈述Ⅰ的原因,C项不符合题意;D项,Fe3+水解可生成具有吸附性的Fe(OH)3胶体,因此FeCl3可用作净水剂,D项不符合题意。
【练模拟】
3.(2024·中山大学附中阶段检测)下列物质性质与应用对应关系正确的是 ( )
A.晶体硅熔点高、硬度大,可用于制作半导体材料
B.氢氧化铝具有弱碱性,可用于制胃酸中和剂
C.漂白粉在空气中不稳定,可用于漂白纸张
D.氧化铁能与酸反应,可用于制作红色涂料
答案:B
4.(2024·广州白云中学测试)下列陈述Ⅰ和陈述Ⅱ均正确且存在因果关系的是( )
解析:选C。A.浓硝酸和铝常温下发生钝化反应,故常温下可用铝制容器盛装浓硝酸,故A不符合题意;B.Na2O2与CO2反应的实质是Na2O2自身发生氧化还原反应生成氧气,故B不符合题意;C.纯碱溶液呈碱性,碱性物质能和油污反应,故C符合题意;D.SO2虽然具有漂白性,但不能漂白酸碱指示剂,故D不符合题意。
重要性质
用途
Na2O2与H2O、CO2反应均生成O2
用作供氧剂
Na2CO3水解使溶液显碱性
用热的纯碱溶液洗去油污
NaHCO3受热分解生成CO2、能与酸反应
用作焙制糕点的膨松剂、胃酸中和剂
Al具有良好的延展性和抗腐蚀性
常用铝箔包装物品
常温下,铝、铁遇浓硫酸、浓硝酸钝化
常用铁罐车、铝罐车盛装及运输浓硫酸、浓硝酸
铝与氧化铁反应放出大量的热
用于焊接钢轨
MgO、Al2O3熔点高
用作耐高温材料
Al3+水解生成的氢氧化铝胶体具有吸附性
明矾用作净水剂(混凝剂)
小苏打溶液和硫酸铝溶液反应生成CO2
用于制作泡沫灭火器
明矾溶液显酸性
用于清除铜镜表面的铜锈
Al(OH)3有弱碱性
中和胃酸,用作抗酸药
Fe具有还原性
防止食品氧化变质
Fe2O3是红棕色粉末
用作红色颜料
Fe3+水解生成的氢氧化铁胶体具有吸附性
铁盐用作净水剂(混凝剂)
K2FeO4是强氧化剂,其还原产物Fe3+水解生成氢氧化铁胶体
用作新型消毒剂、净水剂
FeCl3溶液具有较强氧化性
腐蚀铜刻制印刷电路板
CuSO4能使蛋白质变性
配制成波尔多液用于树木杀虫
BaSO4不溶于水,不与胃酸反应
在医疗上进行胃部造影前,BaSO4作为患者服用的“钡餐”
重要性质
用途
浓硫酸具有吸水性
用作干燥剂(不能干燥NH3、H2S、HI)
生石灰、无水氯化钙能与水反应
用作(食品)干燥剂
P2O5能与水反应
用作干燥剂(不可干燥食品)
硅具有半导体性能
制作芯片和太阳能电池
SiO2存在光的全反射
制作光导纤维
SiO2能和氢氟酸反应
用氢氟酸刻蚀玻璃
ClO2具有较强的氧化性
用于自来水的杀菌消毒
次氯酸盐具有强氧化性
用作杀菌消毒剂、漂白剂
碘酸钾在常温下稳定
用作食盐中的加碘物质
NH4HCO3、NH4NO3是可溶的含氮化合物
用作氮肥
浓氨水具有挥发性和还原性
检验输送Cl2的管道是否漏气
SO2具有漂白性
用来漂白纸浆、毛、丝等
硅酸钠的水溶液具有黏性
用作无机黏合剂
干冰升华吸收大量的热
用于人工降雨
液氨汽化吸收大量的热
用作制冷剂
选项
劳动项目
化学知识
A
面包师用小苏打作发泡剂烘焙面包
Na2CO3可与酸反应
B
环保工程师用熟石灰处理酸性废水
熟石灰具有碱性
C
工人将模具干燥后再注入熔融钢水
铁与H2O(g)高温下会反应
D
技术人员开发高端耐腐蚀镀铝钢板
铝能形成致密氧化膜
选项
陈述Ⅰ
陈述Ⅱ
A
用焦炭和石英砂制取粗硅
SiO2可制作光导纤维
B
利用海水制取溴和镁单质
Br-可被氧化,Mg2+可被还原
C
石油裂解气能使溴的CCl4溶液褪色
石油裂解可得到乙烯等不饱和烃
D
FeCl3水解可生成 Fe(OH)3 胶体
FeCl3可用作净水剂
选项
陈述Ⅰ
陈述Ⅱ
A
Al具有两性
常温下可用铝制容器盛装浓硝酸
B
Na2O2具有氧化性
Na2O2可氧化CO2产生氧气
C
纯碱溶液呈碱性
纯碱溶液可用于清洗厨房油污
D
SO2具有漂白性
SO2通入紫色石蕊溶液后溶液褪色
相关试卷
这是一份易错06 常见物质的性质、用途及转化关系(6大易错点)-2024年高考化学三轮复习易错题(全国通用),文件包含易错类型06常见物质的性质用途及转化关系6大易错点原卷版docx、易错类型06常见物质的性质用途及转化关系6大易错点解析版docx等2份试卷配套教学资源,其中试卷共37页, 欢迎下载使用。
这是一份押第3-4题 物质的性质与用途、阿伏加德罗常数、物质结构与性质简单判断-2024年新高考化学二轮专题,文件包含押新高考卷第3-4题物质的性质与用途阿伏加德罗常数物质结构与性质简单判断学生版pdf、押新高考卷第3-4题物质的性质与用途阿伏加德罗常数物质结构与性质简单判断解析版pdf等2份试卷配套教学资源,其中试卷共27页, 欢迎下载使用。
这是一份微主题2 物质的性质、用途与转化 热练(含解析)—2024年高考化学二轮复习,共8页。试卷主要包含了0 kJ·ml-1等内容,欢迎下载使用。

