甘肃省白银市靖远县第四中学2023-2024学年高一下学期7月期末模拟生物试题
展开
这是一份甘肃省白银市靖远县第四中学2023-2024学年高一下学期7月期末模拟生物试题,共11页。试卷主要包含了选择题,非选择题等内容,欢迎下载使用。
(75分钟100分)
考试范围:人教版必修1占20%,必修2占80%
第I卷(选择题共48分)
一、选择题(本大题共16小题,每小题3分,共48分。在每小题给出的四个选项中,只有一个选项符合题目要求。)
1.下列关于遗传学的基本概念的叙述,错误的是
A.具有等位基因的个体一定是杂合子
B.隐性性状是指生物体不能表现出来的性状
C.高茎豌豆的子代出现高茎和矮茎,说明子代出现了性状分离
D.O型血夫妇的后代都是O型血,说明该性状是由遗传因素决定的
2.某养猪场有黑色猪和白色猪,黑色(A)对白色(a)为显性,要想鉴定一头黑色公猪是纯合子还是杂合子,最合理的方法是
A.让该黑色公猪与黑色母猪交配
B.让该黑色公猪在不同环境中生长
C.让该黑色公猪与多只白色母猪交配
D.让该黑色公猪充分生长,观察其毛色是否改变
3.玉米是我国栽培面积最大的作物,玉米的甜和非甜由一对等位基因B、b控制。纯种的甜玉米与非甜玉米实行间行种植,收获时发现,在甜玉米的果穗上结有非甜玉米的种子,但在非甜玉米的果穗上找不到甜玉米的籽粒。下列有关分析正确的是
A.非甜玉米是由隐性基因控制的
B.亲代甜玉米的叶肉细胞有两种基因型
C.非甜玉米果穗上的籽粒既有纯合子,又有杂合子
D.产生上述这种现象与基因的自由组合有关
4.下列关于个体衰老和细胞衰老的叙述,正确的是
A.个体衰老和细胞衰老是完全一致的
B.细胞的衰老表示生物体各种功能的衰退,是一种不正常的状态
C.老年人骨折后很难愈合,与老年人成骨细胞的衰老有一定的关系
D.在正常情况下,细胞不会因为分裂次数增多而加速衰老
5.减数分裂和受精作用保证了每种生物前后代染色体数目的恒定,维持了生物遗传的稳定性。下列有关叙述正确的是
A.雌雄配子数量相等使其彼此结合的机会相等
B.非同源染色体的自由组合是配子多样性的唯一原因
C.精细胞和卵细胞形成过程中染色体的行为变化相同
D.受精卵中的遗传物质一半来自卵细胞,一半来自精子
6.基因主要位于染色体上,下列有关叙述错误的是
A.最早发现基因和染色体存在平行关系的是萨顿
B.萨顿提出“基因在染色体上”的假说运用的是假说—演绎法
C.摩尔根利用果蝇进行实验,证明基因位于染色体上
D.基因在染色体上呈线性排列,每条染色体上都有许多个基因
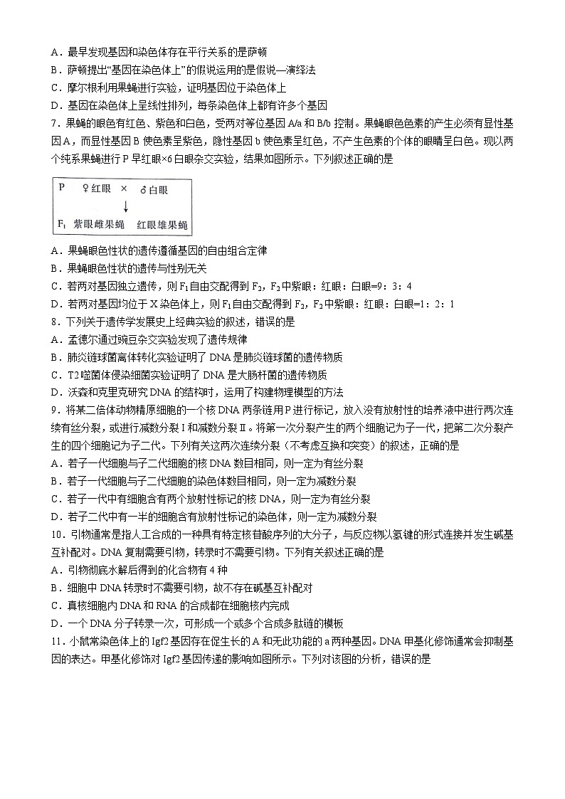
7.果蝇的眼色有红色、紫色和白色,受两对等位基因A/a和B/b控制。果蝇眼色色素的产生必须有显性基因A,而显性基因B使色素呈紫色,隐性基因b使色素呈红色,不产生色素的个体的眼睛呈白色。现以两个纯系果蝇进行P早红眼×6白眼杂交实验,结果如图所示。下列叙述正确的是
A.果蝇眼色性状的遗传遵循基因的自由组合定律
B.果蝇眼色性状的遗传与性别无关
C.若两对基因独立遗传,则F1自由交配得到F2,F2中紫眼:红眼:白眼=9:3:4
D.若两对基因均位于X染色体上,则F1自由交配得到F2,F2中紫眼:红眼:白眼=1:2:1
8.下列关于遗传学发展史上经典实验的叙述,错误的是
A.孟德尔通过豌豆杂交实验发现了遗传规律
B.肺炎链球菌离体转化实验证明了DNA是肺炎链球菌的遗传物质
C.T2噬菌体侵染细菌实验证明了DNA是大肠杆菌的遗传物质
D.沃森和克里克研究DNA的结构时,运用了构建物理模型的方法
9.将某二倍体动物精原细胞的一个核DNA两条链用P进行标记,放入没有放射性的培养液中进行两次连续有丝分裂,或进行减数分裂I和减数分裂Ⅱ。将第一次分裂产生的两个细胞记为子一代,把第二次分裂产生的四个细胞记为子二代。下列有关这两次连续分裂(不考虑互换和突变)的叙述,正确的是
A.若子一代细胞与子二代细胞的核DNA数目相同,则一定为有丝分裂
B.若子一代细胞与子二代细胞的染色体数目相同,则一定为减数分裂
C.若子一代中有细胞含有两个放射性标记的核DNA,则一定为有丝分裂
D.若子二代中有一半的细胞含有放射性标记的染色体,则一定为减数分裂
10.引物通常是指人工合成的一种具有特定核苷酸序列的大分子,与反应物以氢键的形式连接并发生碱基互补配对。DNA复制需要引物,转录时不需要引物。下列有关叙述正确的是
A.引物彻底水解后得到的化合物有4种
B.细胞中DNA转录时不需要引物,故不存在碱基互补配对
C.真核细胞内DNA和RNA的合成都在细胞核内完成
D.一个DNA分子转录一次,可形成一个或多个合成多肽链的模板
11.小鼠常染色体上的Igf2基因存在促生长的A和无此功能的a两种基因。DNA甲基化修饰通常会抑制基因的表达。甲基化修饰对Igf2基因传递的影响如图所示。下列对该图的分析,错误的是
A.雌鼠的A基因来自它的父本
B.雌雄鼠基因型相同,表型不同
C.雌雄鼠杂交子代的表型比例为3:1
D.甲基化不改变Igf2基因碱基序列
12.一般来说,生物的变异对基因的表达有影响。下列叙述错误的是
A.基因重组后生物只会表达出本物种已有的蛋白质
B.基因突变可能导致突变基因不能正常进行转录
C.染色体中某一片段位置颠倒会影响基因的表达
D.环境使基因发生某些修饰也会影响基因的表达水平
13.在高等植物光合作用的卡尔文循环中,唯一催化CO2固定形成C3的酶被称为Rubisc。下列叙述正确的是
A.Rubisc存在于细胞质基质中B.激活Rubisc需要黑暗条件
C.Rubisc催化CO2固定需要ATPD.Rubisc催化C5和CO2结合
14.某农业科学工作者为了研究光照对小麦的影响,将长势相同的小麦分为甲、乙两组,甲组给予正常光照,乙组适当遮光,用氧传感器分别测定这一天中氧气释放速氧气释放速率(μmlm-²s-)率的变化情况,结果如图所示。下列叙述正确的是
A.光照主要影响光合作用的光反应阶段
B.C点,甲组小麦能进行光合作用,而乙组小麦不能
C.D点,甲、乙两组小麦固定CO2的速率相同
D.E点,甲组小麦的光合速率大于其细胞呼吸速率
15.先天性肌强直病有AD和AR两种遗传方式,AD由基因A显性突变成A1引起,AR由基因A隐性突变成a引起。下图是某一先天性肌强直病家系的系谱图。下列有关叙述错误的是
A.基因A1、A、a的显隐性关系为A1>A>a,该病最可能是AD病
B.据系谱图可推断I2不可能含有AR病的致病基因
C.若该病为AR病,则控制该病的基因位于常染色体上
D.若父母表型均正常的患者与Ⅲ5婚配,则后代不一定患病
16.我国科学家在对黑底型异色瓢虫的鞘翅色斑遗传方式进行研究时发现两种不同类型的遗传过程,如图所示。据图分析,下列叙述正确的是
A.实验一、实验二的F2均表现出1:2:1的性状分离比
B.决定黑底型异色瓢虫鞘翅色斑类型的SA、SC、SE互为等位基因
C.实验二中的F1通过基因重组,在F2中再次出现亲本类型
D.色斑形成过程中,基因的显隐关系表现为SC>SA>SE
第Ⅱ卷(非选择题共52分)
二、非选择题(本大题共5小题,共52分。)
17.(9分)篮球运动一次进攻的时间限制是24s,因此需要运动员在短时间内进行高强度运动。而高强度运动结束后运动员感到肌肉酸痛、疲劳。请回答下列问题:
(1)篮球运动员进行高强度运动训练时,肌纤维肌细胞主要通过图1的_________(填字母)过程将葡萄糖等有机物氧化分解,产生_________为运动员直接提供能量。运动结束后,主要由图1中物质甲在肌细胞的_________中彻底氧化分解为二氧化碳和水。
(2)为探究减轻运动员高强度运动训练后的肌肉酸痛感,将24名运动员随机分成2组,训练结束后,实验组增加30min低强度整理运动,而对照组直接休息,检测血液乳酸半时反应时间(乳酸浓度下降一半时所用时间),结果如图2。据图可知,实验组的乳酸半时反应时间低于对照组,说明_________。
(3)研究发现,葡萄糖分解产生的乳酸从肌细胞扩散到血液中,进而在肝脏中重新转化为葡萄糖,释放到血液中,最终又回到肌细胞中。从物质与能量的角度解释,出现这种变化的意义是_________。
(4)结合本研究,为篮球运动员提出一条有关缓解肌肉酸痛的合理建议:_________。
18.(11分)蜜蜂属于完全变态发育的昆虫。蜂王和工蜂由受精卵(2n=32)发育而成。工蜂不育,负责采集花粉、喂养幼虫等工作;蜂王通过减数分裂专职产卵。未受精的卵发育成雄蜂,雄蜂通过假减数分裂产生精子,即减数分裂I过程中,1个初级精母细胞分裂成1个含有细胞核的次级精母细胞和1个体积较小的不含细胞核的细胞(退化凋亡);减数分裂Ⅱ过程中,1个次级精母细胞着丝粒分裂产生1个体积较大的精细胞(变形成精子)和1个体积较小的细胞(退化凋亡)。请回答下列问题:
(1)从遗传机理分析,蜜蜂性别的遗传由_________决定。
(2)有同学认为雄蜂的1个初级精母细胞和1个次级精母细胞都有16条染色体。你是否同意他的观点?_________。理由是_________。
(3)请从染色体行为分析,蜜蜂的初级精母细胞和初级卵母细胞在减数分裂I过程中的不同点是_________。
(4)体色褐体(D)、黑体(d),眼色黑眼(E)、黄眼(e)分别受一对等位基因控制,两对基因独立遗传。若一个蜜蜂种群中,所有的雄蜂全为黑体黄眼,让该种群随机交配,从子一代中选取褐体黑眼蜂王与黑体黄眼雄蜂杂交,后代体色及眼色的表型之比为__________,基因型有_________种。
19.(10分)某种植物的花色分为白色、红色和紫色。基因a纯合时,植物开白花:基因b纯合时,植物开红花。现有亲本甲(白花)、乙(红花)、丙(紫花)植株.甲×乙,F1的表型及比例为紫花:白花:红花=1:2:1:丙植株自交,F1的表型及比例为紫花:红花=3:1。请回答下列问题:
(1)若两对等位基因独立遗传,那么甲、乙植株的基因型分别为__________;丙植株的基因型为__________。
(2)科研人员用X射线处理该种植物,发生下图所示的变异。
过程①X射线处理可能使B基因内部发生了__________,引起基因碱基序列的改变;过程②发生的染色体结构变异称为__________,会导致基因在染色体上的__________发生改变。
20.(11分)现有一部分灰色和黄色两种体色的果蝇,每种体色的果蝇雌雄各半、已知灰色和黄色这对相对性状受一对等位基因控制,所有果蝇均能正常生活·性状的分离符合遗传的基本定律。请回答下列问题:
(1)甲同学从上述果蝇中选出一只黄色雌果蝇与一只灰色雄果蝇为亲本进行杂交,F1的雌果蝇全为灰色,雄果蝇全为黄色,根据甲同学的杂交实验结果,不能证明控制果蝇体色的基因仅位于X染色体上,理由是__________。
(2)果蝇被广泛应用于遗传学研究的各个方面,用⁵N对果蝇精原细胞的一条染色体上的DNA两条链进行标记,正常情况下(不考虑互换)这一精原细胞减数分裂形成的精子中,含15N的精子所占比例为__________。
(3)欲确定果蝇某性状是由细胞核基因决定的,还是由细胞质基因决定的,可采用的杂交方法是_______。
(4)科研人员将红色和绿色荧光蛋白的基因导入果蝇的受精卵中,筛选出荧光蛋白基因成功整合到常染色体上的转基因果蝇、经检测,某雌蝇的体细胞中含有两种荧光蛋白基因(假定荧光蛋白基因均能正常表达)、
①两种荧光蛋白基因只存在于一条染色体上(不发生任何变异),此雌蝇与正常雄蝇交配,则后代中能产生荧光的个体所占比例是__________。
②两种荧光蛋白基因存在于两条非同源染色体上,此雌蝇与正常雄蝇交配,则后代中能产生荧光的个体所占比例是__________。
21.(11分)脑源性神经营养因子(BDNF)由两条肽链构成,能够促进和维持中枢神经系统正常的生长发育。若BDNF基因表达受阻,则会导致精神分裂症。下图表示BDNF基因的表达及调控过程。请回答下列问题:
(1)甲过程需要__________酶的催化,以__________为原料;乙过程发生在__________上。
(2)若mRNA以图中DNA片段整条链为模板进行转录,测定发现mRNA中C占27.4%,G占22.7%,则DNA片段中T所占的比例为__________。
(3)图2中tRNA所携带的氨基酸为__________。(AGC:丝氨酸;UCG:丝氨酸;GCU:丙氨酸;CGA:精氨酸)
(4)由图1可知,miRNA-195基因调控BDNF基因表达的机理是__________,从而使BDNF基因表达的mRNA无法与核糖体结合。精神分裂症患者与正常人相比,丙过程__________(填“减弱”“不变”或“增强”),若甲过程反应强度不变,则BDNF的含量将__________(填“减少”“不变”或“增加”)。
2023—2024年度高一年级下学期期末考试模拟卷
生物学参考答案
1.B 解析:具有等位基因的个体一定是杂合子,如基因型为Aa的个体,A项正确;隐性性状是指具有相对性状的亲本杂交,子一代不能表现出来的性状,基因纯合时能表现出来,B项错误;高茎豌豆的子代出现高茎和矮茎,说明子代出现了性状分离,C项正确;O型血夫妇的基因型均为ii,两者均为纯合子,所以后代的基因型仍然为ii,表现为O型血,这是由遗传因素决定的,D项正确。
2.C 解析:若想鉴定一头黑色公猪是杂合子(Aa)还是纯合子(AA),最合理的方法是让该黑色公猪与白色母猪(aa)交配,若子代全为黑色猪,则表明该黑色公猪是纯合子(AA);若子代出现白色猪,则表明该黑色公猪为杂合子(Aa),C项符合题意。
3.C 解析:非甜玉米是由显性基因控制的,A项错误;亲代甜玉米的叶肉细胞只有一种基因型,为隐性纯合子,B项错误;纯种非甜玉米(BB)与纯种甜玉米(bb)间行种植,纯种非甜玉米植株所结果穗上的籽粒可能全为纯合子(BB),可能全为杂合子(Bb),也可能既有纯合子又有杂合子,C项正确;玉米的甜和非甜由一对等位基因控制,故产生题中所述这种现象与基因的自由组合无关,D项错误。
4.C 解析:本题考查细胞衰老与个体衰老之间的关系。对于单细胞生物而言,细胞的衰老就是个体的衰老,但是对于多细胞生物而言,细胞衰老,个体不一定衰老,A项错误;细胞衰老和个体衰老都是正常现象,是一种自然规律,B项错误;成骨细胞位于骨膜内,它对骨的生长和再生(如骨折后的愈合)有重要作用,老年人骨膜内的成骨细胞逐渐衰老,因而骨折后难以愈合,C项正确;在正常情况下,细胞会因为细胞分裂次数增多逐渐丧失正常的功能而加速衰老,D项错误。
5.C 解析:雌雄配子彼此结合的机会相等,但它们的数量并不相等,一般精子的数量远远超过卵细胞的数量,A项错误;在减数分裂Ⅰ过程中,同源染色体的非姐妹染色单体间的互换和非同源染色体的自由组合是形成配子多样性的两个主要原因,B项错误;精细胞和卵细胞形成过程中染色体的行为变化相同,即整个过程中染色体复制一次,而细胞连续分裂两次,一个精(卵)原细胞最后分裂成四个子细胞,每个子细胞中的染色体数目为原始生殖细胞的一半,C项正确;受精卵中细胞核的遗传物质一半来自卵细胞,一半来自精子,细胞质的遗传物质几乎全来自卵细胞,D项错误。
6.B 解析:萨顿最早发现基因和染色体存在平行关系,提出“基因在染色体上”的假说,A项正确;萨顿通过观察分析基因和染色体的平行关系,提出“基因在染色体上”的假说,并未运用假说—演绎法,B项错误;摩尔根通过果蝇杂交实验证明了基因在染色体上,C项正确;每条染色体上都有许多个基因,且基因在染色体上呈线性排列,D项正确。
7.D 解析:♀红眼×♂白眼→F1为紫眼雌果蝇、红眼雄果蝇,可知果蝇眼色性状的遗传与性别有关,但不能确定是一对基因位于性染色体上,还是两对基因均位于性染色体上。假设只有一对基因位于性染色体上,♀红眼(AAXbXb)×♂白眼(aaXBY)→F1为紫眼雌果蝇(AaXBXb)、红眼雄果蝇(AaXbY),符合题意;♀红眼(bbXAXA)×♂白眼(BBXaY)→F1应当为紫眼雌果蝇(BbXAXa)、紫眼雄果蝇(BbXAY),与题意不符。假设两对基因均位于性染色体上,♀红眼(XAbXAb)×♂白眼(XaBY)→F1为紫眼雌果蝇(XAbXaB)、红眼雄果蝇(XAbY),也符合题意。因此不能确定果蝇眼色性状的遗传是否符合基因的自由组合定律,A、B两项错误。若两对基因独立遗传,♀红眼(AAXbXb)×♂白眼(aaXBY)→F1为紫眼雌果蝇(AaXBXb)、红眼雄果蝇(AaXbY),F1自由交配,用逐对分析法计算可得F2为(3A_:1aa)(1XBXb:1XBY:1XbXb:1XbY),即F2的表型及比例为紫眼:红眼:白眼=3:3:2,C项错误。若两对基因均位于X染色体上,♀红眼(XAbXAb)×♂白眼(XaBY)→F1为紫眼雌果蝇(XAbXaB)、红眼雄果蝇(XAbY),则F1自由交配,F2的基因型及比例为XAbXAb:XAbY:XAbXaB:XaBY=1:1:1:1,表型及比例为紫眼:红眼:白眼=1:2:1,D项正确。
8.C 解析:孟德尔通过豌豆杂交实验发现了遗传规律,A项正确;肺炎链球菌离体转化实验证明了DNA是转化因子,即DNA是肺炎链球菌的遗传物质,B项正确;T2噬菌体侵染细菌实验证明了DNA是噬菌体的遗传物质,C项错误;沃森和克里克通过构建DNA双螺旋结构模型(物理模型),研究了DNA的结构,D项正确。
9.A 解析:若子一代细胞与子二代细胞的核DNA数目相同,说明二者的核DNA数目都与亲代细胞的相同,则一定为有丝分裂,A项正确。若子一代细胞与子二代细胞的染色体数目相同,如果二者的染色体数目和亲代细胞的相同,则为有丝分裂;如果二者的染色体数目只是亲代细胞的一半,则为减数分裂,B项错误。有丝分裂过程中被标记的DNA复制后,会随着姐妹染色单体分开进入两个子细胞,所以有丝分裂过程中细胞只有一个含放射性标记的核DNA,C项错误。根据半保留复制可知,有丝分裂的子一代细胞中全部含有一个一条链被标记的DNA,子二代四个细胞中有一半的细胞含放射性标记,减数分裂的子二代细胞中也会出现一半细胞被标记的情况,D项错误。
10.D 解析:引物是具有特定核苷酸序列的大分子,彻底水解后得到的化合物有磷酸、脱氧核糖(或核糖)和4种含氮碱基,共6种,A项错误;细胞中DNA转录时存在碱基互补配对,B项错误;真核细胞内DNA和RNA的合成主要发生在细胞核中,此外,线粒体和叶绿体中也能合成DNA和RNA,C项错误;一个DNA分子转录一次,形成的mRNA需要进行剪切、加工,可合成一条或多条模板链,D项正确。
11.C 解析:雌鼠产生的雌配子中A基因发生了甲基化,而雄鼠产生的雄配子中A基因没有甲基化,因此雌鼠中没有发生甲基化的A基因来自它的父本,A项正确。雄鼠中,A基因发生了甲基化,不能表达,但a基因可以表达;雌鼠中,a基因发生了甲基化,不能表达,但A基因能表达,A基因具有促生长的作用,a基因无此功能,因此雌雄鼠基因型相同,表型不同,B项正确。设甲基化的基因用1标记,则A1a雄鼠产生的雄配子中A:a=1:1,Aa1雌鼠产生的雌配子中A1:a1=1:1,因此雌雄鼠杂交子代的基因型及比例为AA1:A1a:Aa1:aa1=1:1:1:1,发生甲基化的A基因不能表达,因此子代的表型比例为1:1,C项错误。DNA甲基化修饰通常会抑制基因的表达,但不改变Igf2基因碱基序列,D项正确。
12.A 解析:基因重组后生物也会表达重组基因所控制的蛋白质,但该蛋白质不一定是本物种已有的蛋白质,A项错误;基因突变是DNA分子中发生了碱基的增添、替换或缺失,而引起的基因碱基序列的改变,基因结构改变可能导致突变基因不能正常进行转录,B项正确;染色体中某一片段位置颠倒,属于染色体结构变异,会影响基因的表达,C项正确;环境使基因发生某些修饰,也会影响RNA聚合酶与启动子的结合,从而影响基因的表达水平,D项正确。
13.D 解析:CO2+C5(即RuBP)2C3需要在叶绿体基质中进行,故Rubisc分布在叶绿体基质中,A项错误;CO2的固定在有光、无光条件下都可以进行,所以激活Rubisc不需要黑暗条件,B项错误;Rubisc催化CO2固定不消耗能量,所以不需要ATP,C项错误;Rubisc催化C5和CO2结合,生成C3,D项正确。
14.A 解析:光照影响光合作用的光反应阶段,A项正确;C点,甲、乙两组小麦都能进行光合作用,此时,甲组小麦的光合速率大于呼吸速率,而乙组小麦的光合速率等于呼吸速率,B项错误;D点,甲、乙两组小麦的氧气释放速率相同,但两组小麦固定CO2的速率不等,C项错误;E点,甲组小麦净光合速率小于0,即甲组小麦的光合速率小于其细胞呼吸速率,D项错误。
15.B 解析:AD由基因A显性突变成A1引起,AR由基因A隐性突变成a引起,因此A1、A、a的显隐性关系为A1>A>a,该病表现为代代相传,最可能是显性遗传病,所以最可能是AD病,A项正确。假设AD病为伴X染色体显性遗传病,则 Ⅱ2生出的 Ⅲ2一定为患者,与系谱图不符,因此推测AD病为常染色体显性遗传病;假设AR病为伴X染色体隐性遗传病,则 Ⅰ2生出的 Ⅱ3一定正常,与系谱图不符,因此推测AD病和AR病同为常染色体遗传病。该系谱图中代代患病,该病无论是常染色体显性遗传病,还是常染色体隐性遗传病,系谱图都成立,故不能确定该病是AD病还是AR病,若为AR病,则 Ⅰ2含有AR病的致病基因,B项错误。由题意可知,AR病属于隐性遗传病,根据上述分析可知,AD病的致病基因位于常染色体上,而二者是由同一基因突变引起的,所以控制AR病的基因也在常染色体上,属于常染色体隐性遗传病,C项正确。Ⅱ6表现正常,因此 Ⅲ5是杂合子(A1A),Ⅲ5与一父母表型均正常的患者(父母正常,后代患病,说明该病为隐性遗传病,该患者是女性纯合子,基因型为aa)婚配,后代的基因型为Aa时不患病,即后代可能不患病,D项正确。
16.B 解析:实验一中黑缘型×二窗型,F1(SCSA)为二窗型(F1与基因型为SCSC的个体的色斑相同,说明SC对SA为显性),F1自交,F2的表型及比例为二窗型:黑缘型=3:1;实验二中黑缘型×均色型,F1(SESA)为新类型(F1与基因型为SESE的个体的色斑不相同),F1自交,F2的表型及比例为黑缘型:新类型:均色型=1:2:1,A项错误。题中所述杂交现象说明控制黑底型异色瓢虫鞘翅色斑类型的SA、SE、SC互为等位基因,位于一对同源染色体上的相同位置上,该瓢虫的鞘翅色斑类型的遗传遵循孟德尔的分离定律,B项正确。实验二中的F1(SESA)由于等位基因分离(而不是基因重组)产生两种类型的配子(SE和SA),雌雄配子结合导致F2中再次出现亲本类型(SESA),C项错误。由实验一可知SC>SA,但实验二中基因型为SESE的个体为均色型,基因型为SESA的个体为新类型,基因型为SASA的个体为黑缘型,无法判断SA和SE的显隐性关系,D项错误。
17.(1)ab(1分) ATP(1分) 线粒体(1分)
(2)30 min整理运动可促进血清乳酸消除(2分)
(3)乳酸在肝脏中重新转化成葡萄糖,可以减少机体内物质和能量的浪费,使有机物和能量再次被利用(2分)
(4)每次高强度运动结束后进行30 min的低强度整理运动(2分)
18.(1)染色体(组)数目(2分)
(2)不同意(1分) 减数分裂Ⅱ后期次级精母细胞染色体数目会暂时加倍为32条(2分)
(3)初级精母细胞没有同源染色体分离,而初级卵母细胞有(2分)
(4)1:1:1:1(2分) 8(2分)
19.(1)aaBb、Aabb AABb
(2)碱基的替换、增添或缺失 易位 数目或排列顺序(每空2分)
20.(1)如果控制体色的一对等位基因位于X、Y染色体的同源区段上,当父本为杂合子时,也可能会出现相同的实验结果(3分)
(2)1/2(2分)
(3)正交和反交(2分)
(4)1/2(2分) 3/4(2分)
21.(1)RNA聚合(1分) 四种核糖核苷酸(1分) 核糖体(1分)
(2)24.95%(2分)
(3)精氨酸(2分)
(4)miRNA-195基因与BDNF基因转录形成的mRNA形成局部双链结构(2分) 增强(1分) 减少(1分)
相关试卷
这是一份甘肃省白银市靖远县甘肃省靖远县第二中学2023-2024学年高二下学期7月期末生物试题,文件包含高二生物试题pdf、高二生物学答案docx等2份试卷配套教学资源,其中试卷共12页, 欢迎下载使用。
这是一份2024届甘肃省白银市靖远县第一中学高三模拟预测生物试题,共16页。
这是一份2024届甘肃省白银市靖远县第一中学高三模拟预测生物试题(1),共16页。

