高中生物人教版 (2019)必修1《分子与细胞》第6章 细胞的生命历程第2节 细胞的分化优秀导学案
展开1.在个体发育中,由一个或一种细胞增殖产生的后代,在形态、结构和生理功能上发生稳定性差异的过程。细胞分化是细胞中基因选择性表达的结果。
2.细胞分化是生物个体发育的基础。使多细胞生物体中的细胞趋向专门化,有利于提高生物体各种生理功能的效率。
3.细胞分化的标志在分子水平是合成了某种细胞特有的蛋白质不同种类。在细胞水平是形成不同种类的细胞。
知识点02 细胞的全能性
1.细胞经分裂和分化后,仍具有产生完整有机体或分化成其他各种细胞的潜能和特性。
2.植物细胞的组织培养:
①植物组织培养:胡萝卜韧皮部细胞→放入特定培养基→形成细胞团块根、茎和叶→新的植株。
②结论:高度分化的植物细胞仍然具有全能性。
3.核移植(克隆)
①非洲爪蟾的核移植实验:将非洲爪蟾蝌蚪的肠上皮细胞的核移植到去核的卵母细胞细胞中,结果获得了新的个体。
②体细胞羊多利的培育:将乳腺细胞的细胞核移植到去去核的卵母细胞细胞中。
③结论:已分化的动物体细胞的细胞核仍具有全能性。
知识点03 干细胞
干细胞是具有分裂和分化的能力的细胞。在动物和人体内,数量很少。人骨髓中的造血干细胞能通过增殖和分化不断产生红细胞、白细胞和血小板。
拓展知识
考法01 细胞的分化
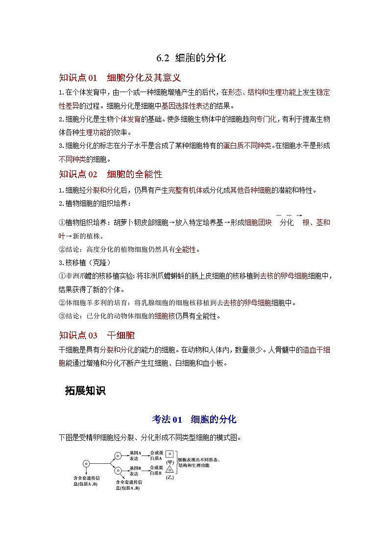
下图是受精卵细胞经分裂、分化形成不同类型细胞的模式图。
1.从细胞水平分析细胞分化是细胞的形态、结构和生理功能发生稳定性变化的过程过程。
2.从蛋白质的角度分析不同类型细胞蛋白质的种类不同;从基因的角度看细胞分化是基因选择性表达 的结果;从细胞水平看是形成不同种类的细胞。
3.就一个个体来说,各种细胞具有完全相同的遗传物质,但不同细胞中遗传信息的执行情况不同,控制合成的蛋白质不同。细胞分化的实质就是基因的选择性表达。
4.细胞的分化具有普遍性、持久性、稳定性和不可逆性
①普遍性:是生物界中普遍存在的生命现象。
②持久性:细胞分化贯穿于生物体的整个生命进程中,在胚胎时期达到最大限度。
③稳定性和不可逆性:一般来说分化了的细胞将一直保持分化后的状态,直到死亡。
5.细胞分化的结果
①分子水平的变化: mRNA种类不同→蛋白质种类不同。
②细胞水平的变化:细胞形态、结构和生理功能的变化,逐渐失去分裂能力。
③组织器官水平的变化:产生不同类型的细胞构成不同的组织和器官。
6.细胞分化是生物个体发育的基础,使细胞趋向专门化,有利于提高各种生理功能的效率。
【典例1】如图为人体某早期胚胎细胞所经历的生长发育阶段示意图,图中甲、乙、丙、丁、戊为各个时期的细胞,a、b表示细胞所进行的生理过程。下列叙述不正确的是( )
A.a过程是有丝分裂,b是细胞分化
B.乙和丙的染色体组成相同
C.丁与戊因遗传物质不同而发生分化
D.甲、丁、戊中的蛋白质不完全相同
【答案】C
【解析】甲、乙、丙三个细胞形态一样,故a表示有丝分裂,丁、戊与甲比,细胞形态发生了变化,故b表示细胞分化;乙和丙来自甲的有丝分裂,有丝分裂前后亲子代遗传物质相同,染色体组成相同;乙、丙的遗传物质相同,由细胞分化形成丁、戊的过程中基因选择性表达;由于甲、丁、戊细胞形态不同,故三种细胞基因选择性表达产生的部分蛋白质不同。
【名师提醒】
①细胞分化导致一个个体不同细胞形态和生理功能不同的生理过程是细胞分化。细胞分化使细胞的功能趋向专门化,提高了生物体各项生理功能的执行效率。
②一个个体不同的分化细胞遗传物质完全相同。因为这些细胞是通过有丝分裂产生的,有丝分裂的特点是遗传物质平均分配。
③高度分化的细胞不能恢复分裂能力。细胞分化是细胞间形态、结构和生理功能产生稳定性差异的过程,具有不可逆性的特点。
考法02 细胞的全能性
下图甲利用叶肉细胞培育植株的示意图,乙是通过核移植技术培育克隆猴的示意图。
1.甲图所示的过程说明分化的植物细胞具有全能性,原因是分化的植物细胞具有该物种的全部遗传信息。
2.乙图所示的过程说明动物体细胞的细胞核具有全能性,原因是动物体细胞的细胞核具有动物发育所需要的全部遗传信息。
3.动物细胞和植物细胞全能性的差异
①已分化的动物细胞的细胞核具有全能性,在一定的条件下经过培养只能形成细胞群。
②植物细胞在一定的条件下经过培养可以形成植物体。
【典例2】下列生物过程不能体现细胞全能性的是( )
A.玉米种子萌发长成新植株
B.马铃薯根尖细胞培养成脱毒马铃薯苗
C.小麦花粉经离体培养发育成单倍体植株
D.胡萝卜根韧皮部细胞经组织培养发育成新植株
【答案】A
【解析】细胞的全能性是分化的细胞发育成为完整生物个体的能力。玉米种子萌发长成新植株是植物生殖器官的自然生长发育现象,没有体现细胞的全能性。小麦花粉经离体培养发育成单倍体植株,体现的是生殖细胞具有全能性。马铃薯根尖细胞培养成脱毒马铃薯和胡萝卜根韧皮部细胞经组织培养发育成新植株都体现了体细胞的全能性。
【名师提醒】
①胡萝卜韧皮部细胞内含有该物种的全部遗传信息。所以,在离体情况下能够表现出全能性。
②断尾的小壁虎再次长出新的尾巴不属于全能性。细胞的全能性是指已分化的细胞仍然具有发育成完整个体的潜能,断尾的小壁虎再次长出的是新的尾巴而不是壁虎。
③一粒种子萌发为幼苗没有体现细胞的全能性,因为种子本来就是植物的完整幼体,不是一个细胞。
高中人教版 (2019)第2章 组成细胞的分子第2节 细胞中的无机物精品导学案: 这是一份高中人教版 (2019)<a href="/sw/tb_c162336_t4/?tag_id=42" target="_blank">第2章 组成细胞的分子第2节 细胞中的无机物精品导学案</a>,共5页。学案主要包含了归纳提升等内容,欢迎下载使用。
人教版 (2019)必修1《分子与细胞》第2章 组成细胞的分子第3节 细胞中的糖类和脂质优秀导学案: 这是一份人教版 (2019)必修1《分子与细胞》<a href="/sw/tb_c162338_t4/?tag_id=42" target="_blank">第2章 组成细胞的分子第3节 细胞中的糖类和脂质优秀导学案</a>,共4页。学案主要包含了特别提醒等内容,欢迎下载使用。
人教版 (2019)必修1《分子与细胞》第2章 组成细胞的分子第2节 细胞中的无机物优质导学案: 这是一份人教版 (2019)必修1《分子与细胞》<a href="/sw/tb_c162336_t4/?tag_id=42" target="_blank">第2章 组成细胞的分子第2节 细胞中的无机物优质导学案</a>,共5页。学案主要包含了归纳提升等内容,欢迎下载使用。

