


浙科版高考生物一轮复习作业3细胞学说与细胞膜含答案
展开
这是一份浙科版高考生物一轮复习作业3细胞学说与细胞膜含答案,共7页。
1.动物和植物都由真核细胞组成,他们的细胞结构十分相似。这说明生物具有( )
A.适应性 B.统一性
C.遗传性D.特异性
2.下列关于植物细胞壁的叙述,错误的是( )
A.主要成分是纤维素
B.具有选择透过性
C.具有支持和保护作用
D.参与细胞间的相互粘连
3.如图为白细胞与血管内皮细胞之间识别、黏着后,白细胞迁移并穿过血管壁进入炎症组织的示意图,该过程能体现细胞膜具有( )
A.控制物质进出功能
B.能量转化功能
C.一定的流动性
D.选择透过性
4.(2024浙南名校联考)全部或部分镶嵌在膜中的蛋白质称为膜蛋白,下列关于膜蛋白的叙述,错误的是( )
A.有些膜蛋白是载体蛋白,能消耗ATP将无机盐离子运进或运出细胞
B.有些膜蛋白是糖蛋白,是信号分子的受体,同时也是通道蛋白
C.MHC分子也是一种膜蛋白,它使巨噬细胞具有特异性识别能力
D.细胞发生癌变会导致部分膜蛋白缺失,从而影响细胞功能
5.下列过程不需要细胞膜蛋白参与的是( )
A.胰高血糖素促进肝细胞中糖原分解
B.受精作用
C.乙酰胆碱影响神经元膜电位的改变
D.质壁分离与复原过程中水分子的渗透作用
阅读下列材料,回答第6~8题。
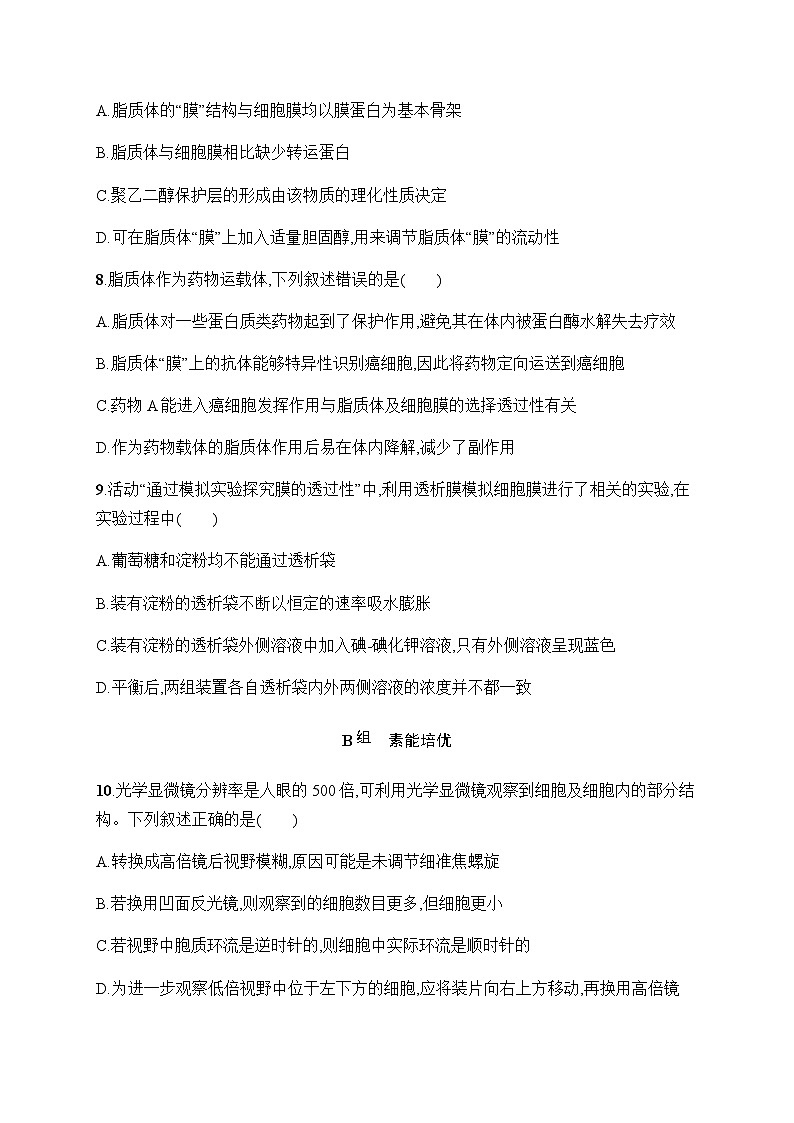
分散到水溶液中的磷脂分子会自发组装成充满液体的球状小泡,称为脂质体。研究人员在脂质体外包裹上聚乙二醇保护层,并镶嵌上相应的抗体(一种具有识别能力的蛋白质),制造出一种能定向运送药物的“隐形脂质体”(如图)。目前这种“隐形脂质体”已在癌症治疗中得到应用。
6.磷脂分子是构成脂质体“膜”的重要成分,下列关于磷脂分子的叙述,错误的是( )
A.肯定含有C、H、O、P四种元素
B.尾部是长长的脂肪酸链
C.在水-空气界面上,磷脂的尾部与水面接触
D.磷脂双分子层中间的疏水层通常情况下呈液态
7.关于脂质体结构,下列叙述错误的是( )
A.脂质体的“膜”结构与细胞膜均以膜蛋白为基本骨架
B.脂质体与细胞膜相比缺少转运蛋白
C.聚乙二醇保护层的形成由该物质的理化性质决定
D.可在脂质体“膜”上加入适量胆固醇,用来调节脂质体“膜”的流动性
8.脂质体作为药物运载体,下列叙述错误的是( )
A.脂质体对一些蛋白质类药物起到了保护作用,避免其在体内被蛋白酶水解失去疗效
B.脂质体“膜”上的抗体能够特异性识别癌细胞,因此将药物定向运送到癌细胞
C.药物A能进入癌细胞发挥作用与脂质体及细胞膜的选择透过性有关
D.作为药物载体的脂质体作用后易在体内降解,减少了副作用
9.活动“通过模拟实验探究膜的透过性”中,利用透析膜模拟细胞膜进行了相关的实验,在实验过程中( )
A.葡萄糖和淀粉均不能通过透析袋
B.装有淀粉的透析袋不断以恒定的速率吸水膨胀
C.装有淀粉的透析袋外侧溶液中加入碘-碘化钾溶液,只有外侧溶液呈现蓝色
D.平衡后,两组装置各自透析袋内外两侧溶液的浓度并不都一致
B组 素能培优
10.光学显微镜分辨率是人眼的500倍,可利用光学显微镜观察到细胞及细胞内的部分结构。下列叙述正确的是( )
A.转换成高倍镜后视野模糊,原因可能是未调节细准焦螺旋
B.若换用凹面反光镜,则观察到的细胞数目更多,但细胞更小
C.若视野中胞质环流是逆时针的,则细胞中实际环流是顺时针的
D.为进一步观察低倍视野中位于左下方的细胞,应将装片向右上方移动,再换用高倍镜
11.(2024浙江精诚联盟)实验中用同一显微镜观察了同一装片4次,每次仅调整目镜或物镜、细准焦螺旋,结果如图所示。下列叙述正确的是( )
A.若使用相同的光圈,则图甲的视野最亮
B.在图甲中所观察到的细胞,在图丙中均可被观察到
C.要观察到图丁,需将图乙的装片向右上方移动
D.若在图丙中看到的物像模糊,则改换成图丁即可看到清晰的物像
12.(2022浙江Z20名校联盟第三次联考)细胞膜作为细胞系统的边界,保证了细胞内部环境的相对稳定,从而使细胞内的生命活动有序进行。下列叙述错误的是( )
A.细胞间的信息交流都依赖于细胞膜上的受体
B.磷脂、糖脂等脂类化合物可存在于细胞膜中
C.膜蛋白在细胞膜上分布的差异体现了膜结构的不对称性
D.磷脂和蛋白质位置不固定使细胞膜具有一定流动性
13.科学家利用小鼠和人的细胞进行了如图所示的实验。下列相关分析错误的是( )
A.两种细胞膜的基本骨架是磷脂双分子层,其不是静止不动的
B.细胞膜具有一定的流动性是荧光染料最终呈均匀分布状态的原因
C.该实验结果说明,构成细胞膜的蛋白质和磷脂分子是可以运动的
D.不同温度下重复该实验,荧光染料分布均匀所需的时间不一样
14.(2022浙江精诚联盟适应性联考)载体是指能传递能量或运载其他物质的物体,在生物、化工以及IT等领域中,有其固有的含义。下列对高中生物中涉及载体的相关叙述,错误的是( )
A.载体的本质是蛋白质
B.有的载体可在大肠杆菌内稳定存在
C.有的载体形态可发生可逆性改变
D.载体不一定都位于细胞膜上
15.(2024浙江绍兴选考科目诊断)下图表示人肺泡壁部分结构,肺泡壁的上皮细胞有两种类型,Ⅰ型细胞呈鳞片状,构成了大部分肺泡壁;Ⅱ型细胞分散在Ⅰ型细胞间,可分泌含脂质和蛋白质的表面活性物质,以防止肺泡塌缩。下列叙述正确的是( )
A.细胞a是有利于气体交换的Ⅰ型细胞
B.Ⅱ型细胞分泌出表面活性物质依赖于膜的选择透过性
C.细胞a与细胞b的功能不同,彼此间不需要进行信息交流
D.细胞内表面活性物质的运输依赖于囊泡表面的膜蛋白、细胞骨架和多种信号分子
答案:
1.B 不同的生物在细胞结构上的相似,体现了生物的统一性。
2.B 细胞壁的重要作用是保护细胞,维持细胞形态,加强细胞的机械强度。此外,细胞壁也参与细胞间的相互粘连,是激素等化学信号传递的介质和通路。
3.C 据图可知,白细胞迁移并穿过血管壁进入炎症组织的过程需要白细胞变形,体现了细胞膜的流动性。
4.C MHC分子是免疫细胞区分“自己”和“非己”的标识,并没有让巨噬细胞具有特异性识别的能力,C项错误。
5.D 胰高血糖素属于多肽,其受体蛋白位于细胞膜上,因此胰高血糖素促进肝细胞中糖原分解需要膜蛋白参与,A项不符合题意;受精作用涉及精、卵细胞的识别,需要膜蛋白参与,B项不符合题意;乙酰胆碱作为神经递质,可与突触后膜上的受体蛋白结合,C项不符合题意;质壁分离与复原过程中,水分子通过渗透作用进出细胞,该过程不需要膜蛋白的参与,D项符合题意。
6.C 脂质体的“膜”结构与细胞膜均以磷脂双分子层作为基本骨架,磷脂中含有C、H、O、N、P,因此该“膜”结构中肯定含有C、H、O、P四种元素,A项正确;磷脂的尾部是长长的脂肪酸链,具有疏水性,B项正确;在水-空气界面上,磷脂的头部与水面接触,因为头部具有亲水性,C项错误;磷脂双分子层中间的疏水层通常情况下呈液态,D项正确。
7.A 脂质体的“膜”结构与细胞膜均以磷脂双分子层作为基本骨架,A项错误;脂质体与细胞膜结构类似,但脂质体与细胞膜相比,缺少转运蛋白,B项正确;磷脂分子的头部可与聚乙二醇亲和,因而可形成聚乙二醇保护层,因此,保护层的形成由该物质的理化性质决定,C项正确;胆固醇对细胞膜中磷脂分子的活动具有双重调节作用,在脂质体“膜”上加入适量胆固醇,可以用来调节脂质体“膜”的流动性,D项正确。
8.C 脂质体作为药物运载体,对一些蛋白质类药物起到了保护作用,避免其在体内被蛋白酶水解失去疗效,A项正确;由于抗体能与相应的抗原发生特异性结合,因此,脂质体“膜”上镶嵌的抗体通过对癌细胞的特异性识别,从而将药物定向运送到癌细胞,B项正确;药物A能进入癌细胞发挥作用与脂质体及细胞膜具有一定的流动性有关,C项错误;作为药物载体的脂质体作用后易在体内降解,减少了脂质体对人体的副作用,D项正确。
9.D 葡萄糖能够通过透析袋,而淀粉不能通过透析袋,A项错误;装有淀粉的透析袋内的溶液浓度大于透析袋外的浓度,故会不断吸水,但随着水分吸收,透析袋内外浓度差逐渐减小,透析袋的吸水速度减慢,故装有淀粉的透析袋的吸水速率会不断降低,B项错误;由于淀粉不能通过透析袋,故透析袋外侧溶液中不会有淀粉,即使加入碘-碘化钾溶液,也不会使外侧溶液呈现蓝色,C项错误;淀粉无法通过透析袋,透析袋内外溶液中的溶质微粒是不同的,故透析袋内外两侧溶液浓度不同,而装有葡萄糖溶液的装置达到平衡后内外侧浓度相同,D项正确。
10.A 转换成高倍镜后,不能调节粗准焦螺旋,只能调节细准焦螺旋,A项正确;凹面反光镜与视野亮度有关,与细胞数目、大小无关,B项错误;显微镜下物像的静态位置与物体的静态位置相反,显微镜下物像的运动方向与物体的运动方向相同,C项错误;显微镜观察的物像是放大、倒立、相反的虚像,想要将位于左下方细胞移到视野中央,应将装片向左下方移动,再换用高倍镜,D项错误。
11.A 题中指出“每次仅调整目镜或物镜、细准焦螺旋”,没有调节反光镜和光圈,而低倍镜与高倍镜相比,低倍镜下观察到的细胞数目多,细胞体积小,视野亮,因此图甲的放大倍数最小,视野最亮,A项正确;图丙的放大倍数比图甲大,视野比图甲小,在图甲中所观察到的细胞,在图丙中不一定被观察到,B项错误;要观察到图丁,需将图乙的装片向左下方移动,C项错误;图丙中看到的物像模糊,则改换成图丁也是模糊的,此时应该调节细准焦螺旋使物像清晰,D项错误。
12.A 细胞间的信息交流,如胞间连丝交流不依赖于细胞膜上的受体,A项错误。
13.C 两种细胞膜的基本骨架是磷脂双分子层,其具有一定的流动性,A项正确;细胞膜具有一定的流动性,因此荧光染料最终呈均匀分布状态,B项正确;该实验结果说明,构成细胞膜的蛋白质是可以运动的,C项错误;不同温度下重复该实验,荧光染料分布均匀所需的时间不一样,因为温度影响蛋白质分子的运动速度,D项正确。
14.A 细胞膜上的载体本质是蛋白质,但基因工程中的载体可以是质粒(DNA),也可以是病毒,A项错误;有的载体可在大肠杆菌内稳定存在,如质粒作为载体可在大肠杆菌内稳定存在,B项正确;细胞膜上用于转运物质的载体形态可发生可逆性改变,C项正确;基因工程中的载体包括病毒、噬菌体和质粒等,不位于细胞膜上,D项正确。
15.D 图中细胞b呈扁平状,更利于肺泡的气体交换,为Ⅰ型细胞,A项错误;表面活性物质以胞吐的方式排出细胞,胞吐过程的实现需要依赖膜的流动性,B项错误;细胞a与细胞b的功能不同,彼此间需要进行信息交流,C项错误;细胞内表面活性物质的运输依赖于囊泡表面的膜蛋白(转运蛋白)、细胞骨架(与物质运输有关)和多种信号分子,D项正确。
相关试卷
这是一份2024届苏教版高考生物一轮复习细胞学说及原核细胞和真核细胞的主要区别作业含答案,共8页。
这是一份2024届人教版高考生物一轮复习细胞膜和细胞核作业(单项版)含答案,共8页。试卷主要包含了细胞核是重要的细胞结构等内容,欢迎下载使用。
这是一份2024届人教版高考生物一轮复习 细胞膜和细胞核 作业(单项版)含答案,共6页。试卷主要包含了选择题,非选择题等内容,欢迎下载使用。