2024年安徽省亳州市中考生物模拟试卷(一)
展开
这是一份2024年安徽省亳州市中考生物模拟试卷(一),共15页。试卷主要包含了选择题,综合题等内容,欢迎下载使用。
1.(3分)生物在适应环境的同时也影响环境,这是两者之间相互作用的结果。下列叙述中属于生物适应环境的是( )
A.每天光照超过14小时,油菜才能形成花芽
B.莲藕的根状茎和叶柄内有发达的气道
C.蚯蚓和蚂蚁都能改变土壤结构
D.香草园中的薰衣草使园里空气中充满芬芳
2.(3分)下列属于上皮组织的是( )
A.洋葱表皮B.心肌C.血液D.皮肤上皮
(多选)3.(3分)实验法研究一般过程的排列顺序是( )
①发现并提出问题 ②作出假设 ③收集与问题相关的信息 ④设计实验方案 ⑤实施实验并记录 ⑥得出结论 ⑦分析实验现象.
A.①②③④⑤⑥⑦B.①③②④⑤⑦⑥C.①②④③⑤⑥⑦D.①②④⑤③⑥⑦
4.(3分)下列关于藻类植物的描述中,错误的一项是( )
A.藻类细胞里大多含有叶绿素
B.藻类植物都是多细胞
C.藻类植物依靠孢子来繁殖
D.藻类植物的光合作用是大气中氧气的重要来源
5.(3分)海洋中的珊瑚是由许多微小的珊瑚虫聚合形成的,珊瑚虫内有许多共生的单细胞虫黄藻,珊瑚虫和虫黄藻在分类上分别属于( )
A.节肢动物 单细胞藻类
B.腔肠动物 单细胞藻类
C.节肢动物 多细胞藻类
D.腔肠动物 多细胞藻类
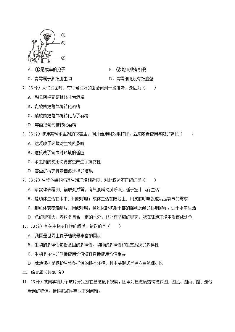
6.(3分)如图是青霉的结构示意图,下列叙述错误的是( )
A.①是成串的孢子B.③能吸收有机物
C.青霉属于多细胞生物D.青霉细胞没有细胞壁
7.(3分)人们发面时,有时候发好的面会闻到一股酒味,是因为( )
A.酵母菌把葡萄糖转化为酒精
B.乳酸菌把葡萄糖转化酒精
C.醋酸菌把葡萄糖转化为了酒精
D.霉菌把葡萄糖转化酒精
8.(3分)使用某种杀虫剂消灭害虫,刚开始用时效果较好,后来随着使用年限的延长( )
A.这反映了环境对生物的影响
B.这反映了害虫对环境的适应
C.杀虫剂的使用使得害虫产生了抗药性
D.害虫的抗药性是自然选择的结果
9.(3分)生物体结构与其生活环境相适应,对此叙述不正确的是( )
A.家鸽体表覆羽,前肢变成翼,有气囊辅助肺呼吸,适于空中飞行生活
B.蛙幼体生活在水中,用鳃呼吸;成体生活在陆地上,用皮肤呼吸就能满足氧气的需求
C.鲫鱼体表覆盖鳞片,用鳃呼吸,通过尾部和躯干部的摆动及鳍的协调游泳,适于水中生活
D.龟的卵较大、养料多且含一定的水分,卵外有坚韧的卵壳,能在陆地环境中发育成幼龟
10.(3分)有关生物多样性的叙述,错误的是( )
A.我国是世界上裸子植物最丰富的国家
B.生物的多样性包括基因的多样性、物种的多样性和生态系统的多样性
C.生物多样性的间接使用价值没有直接使用价值重要
D.就地保护是保护生物多样性的根本途径,其主要形式是建立自然保护区
二、综合题(共20分)
11.(5分)某同学将几个玻片分别放在显微镜下观察,图甲为显微镜结构模式图,图乙、图丙、图丁是他看到的物像。请根据如图完成下列问题。
(1)图甲所示,显微镜的结构中能使镜筒升降的是 (填序号),起放大作用的结构有 (填序号)。
(2)图乙是某同学在40倍物镜下观察到的物像,若他想看到更多更完整的细胞则需要 。
A.用100倍物镜
B.将标本往上移动
C.用10倍物镜
D.将标本向下移动
(3)洋葱鳞片叶内表皮细胞与神经细胞中被碘液染成深色的结构是 。观察图乙时视野比较模糊,想要将视野调清晰应调节图甲中的 结构。
(4)图丁中的箭头在玻片标本上的实际指向是 (填“顺时针”或“逆时针”)。
12.(5分)如图是某草原生态系统的食物网简图,据图回答:
(1)一个完整的生态系统,除图中所示成分外,还应该分解者和 。
(2)请写出图中最短的一条食物链 ,兔和蝗虫的关系是 。
(3)若该生态系统受到难降解的有毒物质污染,一段时间后,体内该有毒物质含量最高的生物是 。
(4)若某种原因导致该生态系统中鼠的数量大量增加,理论上分析,哪能生物的数量可能发生变化 。
13.(5分)如图是生殖发育有关的示意图,请分析作答:
(1)甲、乙两图反映了昆虫的发育过程,其中图乙属于 发育,发育经历了 、 、 、 四个阶段,比图甲多了一个 (填写结构名称)的发育阶段。
(3)丁图中表现了绿色开花植物受精的过程,其中受精后的 (填写图中代号)能够发育成种子。
(4)我县大黄沟乡有“莲藕之乡”的美称,莲农常采用种藕繁殖莲,这种繁殖方式属于 繁殖,这种繁殖方式与种子繁殖的本质区别是 。
14.(5分)被子植物的一生,要经历种子的萌发、植株的生长、开花和结果、衰老和死亡的过程,如图是被子植物种子、植株、花果实的结构示意图。据图回答下列问题。
(1)当一粒种子萌发时,图甲中的 (填序号)会发育成芽,芽进一步发育成植物的 (填名称)和叶。
(2)图乙中③是由图甲中的 (填序号)发育来的。
(3)从开花到结果必须经历 和 两个重要生理过程。
(4)图丁中②是由图丙中的 (填结构名称)发育而来的。图丁中桃子的可食用部分①是由图丙中的 (填结构名称)发育而来的。
2024年安徽省亳州市中考生物模拟试卷(一)
参考答案与试题解析
一、选择题(共20分)
1.(3分)生物在适应环境的同时也影响环境,这是两者之间相互作用的结果。下列叙述中属于生物适应环境的是( )
A.每天光照超过14小时,油菜才能形成花芽
B.莲藕的根状茎和叶柄内有发达的气道
C.蚯蚓和蚂蚁都能改变土壤结构
D.香草园中的薰衣草使园里空气中充满芬芳
【分析】生物对环境的适应是普遍存在的,生物都生活在非常复杂的环境中,时刻受到环境中各种生态因素的影响,生物只有适应环境才能生存繁衍,也就是说,自然界中的每种生物对环境都有一定的适应性,否则早就被淘汰了。
【解答】解:A、每天光照时间超过14小时,说明环境影响生物,A不符合题意;
B、莲藕的根,里面储存着空气、茎、叶对氧气的需要,B符合题意;
C、蚯蚓和蚂蚁都能改变土壤结构,C不符合题意;
D、“香草园中的薰衣草使园里空气中充满芬芳”是生物影响环境。
故选:B。
【点评】解答此类题目的关键是理解不同生物适应环境的方式不同.
2.(3分)下列属于上皮组织的是( )
A.洋葱表皮B.心肌C.血液D.皮肤上皮
【分析】植物的组织主要有:分生组织、保护组织、营养组织、输导组织、机械组织等.它们分布在不同的部位、各有一定的特点和功能.
人体的组织主要有:上皮组织、肌肉组织、神经组织、结缔组织等,各具有一定的功能,据此作答.
【解答】解:A、洋葱表皮属于保护组织;
B、心肌属于肌肉组织;
C、血液属于结缔组织;
D、皮肤上皮具有保护功能,D符合题意。
故选:D。
【点评】人体的主要组织及功能是中考的热点,注意掌握,重点掌握上皮组织的特点.
(多选)3.(3分)实验法研究一般过程的排列顺序是( )
①发现并提出问题 ②作出假设 ③收集与问题相关的信息 ④设计实验方案 ⑤实施实验并记录 ⑥得出结论 ⑦分析实验现象.
A.①②③④⑤⑥⑦B.①③②④⑤⑦⑥C.①②④③⑤⑥⑦D.①②④⑤③⑥⑦
【分析】科学探究的一般过程:提出问题、作出假设、制订计划、实施计划、得出结论、表达和交流.
【解答】解:探究的一般过程是从发现问题、提出问题开始的,根据自己已有的知识和生活经验对问题的答案作出假设,包括选择材料。按照探究方案进行探究,再分析所得的结果与假设是否相符。并不是所有的问题都一次探究得到正确的结论,由于探究的方法不够完善。因此,还需要对整个探究过程进行反思、③收集与问题相关的信息、④设计实验方案、⑦分析实验现象。
故选:AB。
【点评】解答此类题目的关键是理解掌握科学探究的一般过程.
4.(3分)下列关于藻类植物的描述中,错误的一项是( )
A.藻类细胞里大多含有叶绿素
B.藻类植物都是多细胞
C.藻类植物依靠孢子来繁殖
D.藻类植物的光合作用是大气中氧气的重要来源
【分析】此题考查的是藻类植物的主要特征,据此答题。
【解答】解:A、藻类植物是一大类含有叶绿素等光合色素的低等自养植物;
B、藻类植物有有单细胞的;有多细胞的、紫菜等;
C、藻类植物产生孢子,C正确;
D、藻类植物全身都能进行光合作用,是空气中氧气的重要来源。
故选:B。
【点评】藻类植物的主要特征在中考中经常出现,要好好掌握。
5.(3分)海洋中的珊瑚是由许多微小的珊瑚虫聚合形成的,珊瑚虫内有许多共生的单细胞虫黄藻,珊瑚虫和虫黄藻在分类上分别属于( )
A.节肢动物 单细胞藻类
B.腔肠动物 单细胞藻类
C.节肢动物 多细胞藻类
D.腔肠动物 多细胞藻类
【分析】腔肠动物是最低等的多细胞动物,腔肠动物的主要特征是:生活在水中,辐射对称,体壁由内胚层、外胚层和中胶层构成,体内有消化腔,有口无肛门。
藻类植物的结构简单,无根、茎、叶的分化。
【解答】解:珊瑚虫生活在水中,结构简单,有口无肛门;
虫黄藻无根、茎、叶的分化。
故选:D。
【点评】知道腔肠动物、藻类植物的主要特征,并根据特征来判断类别。
6.(3分)如图是青霉的结构示意图,下列叙述错误的是( )
A.①是成串的孢子B.③能吸收有机物
C.青霉属于多细胞生物D.青霉细胞没有细胞壁
【分析】真菌的基本结构是细胞壁、细胞膜、细胞质和细胞核。既有单细胞真菌,如酵母菌,也有多细胞真菌,如青霉、黑根霉等。多细胞真菌依靠地下营养菌丝吸收有机物生活,菌丝顶端有成串的孢子构成孢子囊。图中①是由孢子构成的孢子囊,②是直立菌丝,③是营养菌丝。
【解答】解:A、①是由孢子构成的孢子囊。
B、多细胞真菌依靠③地下营养菌丝吸收有机物生活。
C、青霉是多细胞真菌。
D、青霉是真菌、细胞膜,所以D错误。
故选:D。
【点评】解答此题要掌握真菌的基本形态和结构特点。
7.(3分)人们发面时,有时候发好的面会闻到一股酒味,是因为( )
A.酵母菌把葡萄糖转化为酒精
B.乳酸菌把葡萄糖转化酒精
C.醋酸菌把葡萄糖转化为了酒精
D.霉菌把葡萄糖转化酒精
【分析】酵母菌在无氧的条件下,可以把糖类分解产生酒精和二氧化碳,因此酵母菌分解水果中的果糖,产生了酒精。
【解答】解:微生物的发酵在食品的制作中具有重要的作用,如酿酒时要用到酵母菌,酵母菌能分解葡萄糖产生酒精和二氧化碳,有时候发好的面会闻到一股酒味,产生酒精。
故选:A。
【点评】关键点:在无氧的条件下,酵母菌能分解葡萄糖产生酒精和二氧化碳。
8.(3分)使用某种杀虫剂消灭害虫,刚开始用时效果较好,后来随着使用年限的延长( )
A.这反映了环境对生物的影响
B.这反映了害虫对环境的适应
C.杀虫剂的使用使得害虫产生了抗药性
D.害虫的抗药性是自然选择的结果
【分析】达尔文的自然选择学说,是生物进化论的核心内容。自然选择学说的中心论点是:物种是可变的。而且生物具有多样性和适应性。自然选择学说的主要内容是:过度繁殖、生存斗争、遗传和变异、适者生存。
【解答】解:A、使用某种杀虫剂消灭害虫,说明药物影响害虫,效果越来越差,AB正确。
C、抗药性普遍存在,C错误。
D、达尔文把在生存斗争中、不适者被淘汰的过程叫做自然选择,首先害虫的抗药性存在着变异,有的抗药性弱,把抗药性弱的害虫杀死;抗药性强的害虫活下来。活下来的抗药性强的害虫,有的抗药性弱,又把抗药性弱的害虫杀死。这样经过若干代的反复选择,在使用同等剂量的农药时,导致农药的灭虫的效果越来越差,可见害虫的抗药性是自然选择的结果。
故选:C。
【点评】解答此类题目的关键是理解掌握自然选择的概念和生物进化的原因。
9.(3分)生物体结构与其生活环境相适应,对此叙述不正确的是( )
A.家鸽体表覆羽,前肢变成翼,有气囊辅助肺呼吸,适于空中飞行生活
B.蛙幼体生活在水中,用鳃呼吸;成体生活在陆地上,用皮肤呼吸就能满足氧气的需求
C.鲫鱼体表覆盖鳞片,用鳃呼吸,通过尾部和躯干部的摆动及鳍的协调游泳,适于水中生活
D.龟的卵较大、养料多且含一定的水分,卵外有坚韧的卵壳,能在陆地环境中发育成幼龟
【分析】生物体的形态结构总是与其生活环境相适应,适者生存,生物必须适应环境才能生存,如沙漠上的植物必须耐旱才能生存。
【解答】解:A、家鸽有气囊辅助肺呼吸,展开面积大,可以煽动空气,A正确;
B、蛙幼体生活在水中;成体的呼吸器官是肺,靠湿润的皮肤辅助呼吸,B错误;
C、鲫鱼体表覆盖鳞片,通过尾部和躯干部的摆动及鳍的协调游泳,C正确;
D、龟属于爬行动物,卵内含的养料多;卵的外面有坚韧的卵壳保护,D正确。
故选:B。
【点评】解答此类题目的关键是理解不同生物适应环境的方式不同。
10.(3分)有关生物多样性的叙述,错误的是( )
A.我国是世界上裸子植物最丰富的国家
B.生物的多样性包括基因的多样性、物种的多样性和生态系统的多样性
C.生物多样性的间接使用价值没有直接使用价值重要
D.就地保护是保护生物多样性的根本途径,其主要形式是建立自然保护区
【分析】生物多样性的内涵包括基因的多样性、生物种类的多样性和生态系统的多样性。
【解答】解:A、我国是世界上裸子植物最丰富的国家;
B、生物的多样性包括基因的多样性,正确;
C、直接使用价值,如:药用价值、食用价值和生产使用价值(野外收获进入贸易市场)等,一般表现为涵养水源、巩固堤岸、降低洪峰、吸收污染物、在调节全球气候变化中的作用等,生物多样性的间接使用价值远远大于直接使用价值;
D、就地保护是保护生物多样性的根本途径,正确;
故选:C。
【点评】解答此类题目的关键是理解生物多样性的内涵。
二、综合题(共20分)
11.(5分)某同学将几个玻片分别放在显微镜下观察,图甲为显微镜结构模式图,图乙、图丙、图丁是他看到的物像。请根据如图完成下列问题。
(1)图甲所示,显微镜的结构中能使镜筒升降的是 ②③ (填序号),起放大作用的结构有 ①⑤ (填序号)。
(2)图乙是某同学在40倍物镜下观察到的物像,若他想看到更多更完整的细胞则需要 C 。
A.用100倍物镜
B.将标本往上移动
C.用10倍物镜
D.将标本向下移动
(3)洋葱鳞片叶内表皮细胞与神经细胞中被碘液染成深色的结构是 细胞核 。观察图乙时视野比较模糊,想要将视野调清晰应调节图甲中的 细准焦螺旋 结构。
(4)图丁中的箭头在玻片标本上的实际指向是 顺时针 (填“顺时针”或“逆时针”)。
【分析】分析图甲可知:①目镜、②粗准焦螺旋、③细准焦螺旋、④转换器、⑤物镜。据此答题。
【解答】解:(1)准焦螺旋用于升降镜筒,其中粗准焦螺旋升降镜筒的范围较大,更重要的作用是能使焦距更准确。显微镜的放大倍数=目镜放大倍数×物镜放大倍数,图甲所示,起放大作用的结构有①⑤。
(2)显微镜的放大倍数=目镜放大倍数×物镜放大倍数。观察同一视野的同一部位:低倍镜下看到的细胞小、视野亮,数量少。因此,若他想看到更多更完整的细胞则需要用10倍物镜。
(3)染色体是细胞核中容易被碱性染料染成深色的物质,染色体主要存在于细胞核中,被碘液染成深色的是细胞核,更重要的作用是能使焦距更准确。因此,想要将视野调清晰应调节图甲中的细准焦螺旋结构。
(4)显微镜成倒像,图丁中的箭头的方向是顺时针。
故答案为:(1)②③;①⑤;
(2)C;
(3)细胞核;细准焦螺旋;
(4)顺时针。
【点评】掌握显微镜的作用方法是解题的关键。
12.(5分)如图是某草原生态系统的食物网简图,据图回答:
(1)一个完整的生态系统,除图中所示成分外,还应该分解者和 非生物部分 。
(2)请写出图中最短的一条食物链 植物→兔→猫头鹰(或植物→鼠→猫头鹰) ,兔和蝗虫的关系是 竞争 。
(3)若该生态系统受到难降解的有毒物质污染,一段时间后,体内该有毒物质含量最高的生物是 猫头鹰 。
(4)若某种原因导致该生态系统中鼠的数量大量增加,理论上分析,哪能生物的数量可能发生变化 各种生物的数量都会发生变化 。
【分析】(1)一个完整的生态系统包括生物部分和非生物部分,而生物部分由生产者(植物)、消费者(动物)和分解者(细菌、真菌)组成。
(2)食物链反映的是生产者与消费者之间吃与被吃这种关系的,所以食物链中不应该出现分解者。食物链的正确写法是:生产者→初级消费者→次级消费者…注意起始点是生产者。
(3)物质能量沿着食物链、食物网流动并逐级递减;有毒物质在生物体内不易分解和排出,随着食物链和食物网逐级积累。
(4)一般情况下,生态系统中的各种生物的数量和种类总是维持在相对的稳定状态,这是因为生态系统具有自动调节功能。
【解答】解:(1)一个完整的生态系统包括生物部分和非生物部分,而生物部分由生产者。图中植物草是生产者,因此,还缺少了非生物部分和分解者。
(2)食物链是消费者和生产者之间吃与被吃的关系。图中的食物链有:植物→兔→猫头鹰、植物→鼠→蛇→猫头鹰,共有4条。兔和蝗虫相互争夺食物和生存的空间。
(3)有毒物质沿着食物链传递积累的,营养级越高。图中营养级最高的是猫头鹰,若该生态系统受到难降解的有毒物质污染,体内该有毒物质含量最高的生物是猫头鹰。
(4)如果某种原因导致该生态系统中鼠类大量增加,由于猫头鹰,所以蛇,随着蛇,还会引起其它生物的数量发生变化。
故答案为:
(1)非生物部分;
(2)植物→兔→猫头鹰(或植物→鼠→猫头鹰);竞争
(3)猫头鹰
(4)各种生物的数量都会发生变化。
【点评】解答此类题目的关键是理解掌握食物链、生态系统的组成以及能量的流动。
13.(5分)如图是生殖发育有关的示意图,请分析作答:
(1)甲、乙两图反映了昆虫的发育过程,其中图乙属于 完全变态 发育,发育经历了 受精卵 、 幼虫 、 蛹 、 成虫 四个阶段,比图甲多了一个 蛹 (填写结构名称)的发育阶段。
(3)丁图中表现了绿色开花植物受精的过程,其中受精后的 ④ (填写图中代号)能够发育成种子。
(4)我县大黄沟乡有“莲藕之乡”的美称,莲农常采用种藕繁殖莲,这种繁殖方式属于 无性 繁殖,这种繁殖方式与种子繁殖的本质区别是 有无经过两性生殖细胞的结合 。
【分析】(1)昆虫的变态发育分为完全不同发育和不完全不同发育。不完全变态发育过程为:A卵→B若虫→C成虫(例如:蝗虫、螳螂、蝼蛄、蟋蟀);完全变态发育过程为:a卵→b幼虫→c蛹→d成虫(例如:家蚕、蜜蜂、菜粉蝶、蚊、蝇)。
(2)图丙:1是胎盘、2是脐带、3是胎儿;丁图:①是柱头、②是花柱、③是子房、④是胚珠。
(3)由两性生殖细胞结合形成受精卵,由受精卵发育成新个体的过程叫做有性生殖;不经过两性生殖细胞结合,由母体直接发育成新个体的叫做无性生殖。嫁接、扦插、压条都是植物的无性生殖。
【解答】解:(1)甲、乙两图反映了昆虫的发育过程,属于不完全变态发育,属于完全变态发育。
(2)传粉和受精后,只有子房继续发育:③子房发育成果实。
(3)用种藕繁殖湘莲,没有经过两性生殖细胞结合,属于无性繁殖。这种繁殖方式与种子繁殖的本质区别是有无经过两性生殖细胞的结合。
故答案为:
(1)完全变态;卵;幼虫;蛹;蛹。
(2)④。
(3)无性;有无经过两性生殖细胞的结合。
【点评】正确识图、理清相关知识点是解答该题的关键。
14.(5分)被子植物的一生,要经历种子的萌发、植株的生长、开花和结果、衰老和死亡的过程,如图是被子植物种子、植株、花果实的结构示意图。据图回答下列问题。
(1)当一粒种子萌发时,图甲中的 ② (填序号)会发育成芽,芽进一步发育成植物的 茎 (填名称)和叶。
(2)图乙中③是由图甲中的 ③ (填序号)发育来的。
(3)从开花到结果必须经历 传粉 和 受精 两个重要生理过程。
(4)图丁中②是由图丙中的 胚珠 (填结构名称)发育而来的。图丁中桃子的可食用部分①是由图丙中的 子房壁 (填结构名称)发育而来的。
【分析】1、图甲中:①胚轴、②胚芽、③胚根、④子叶、⑤种皮。
2、图乙中:①叶、②茎、③根。
3、图丙中:①柱头、②花药、③花丝、④花柱、⑤子房、⑥胚珠。
4、图丁中:①果皮、②种子。
【解答】解:(1)种子萌发时,最先突破种皮的是图甲中的③胚根,②胚芽发育成乙图中的①叶和②茎,它的功能是为胚的发育提供营养物质。
(2)图乙中③根是由图甲中的③胚根发育来的。
(3)绿色开花植物要形成果实和种子,必须经过传粉和受精,形成受精卵。
(4)果实和种子的形成如图:
由图可知,图丁中的②种子是由图丙中的⑥胚珠发育来的。
故答案为:(1)②;茎
(2)③
(3)传粉;受精
(4)胚珠;子房壁。
【点评】掌握花的结构、种子的结构、种子的萌发、果实与种子的形成是解答本题的关键。
声明:试题解析著作权属所有,未经书面同意,不得复制发布日期:2024/7/6 14:38:06;用户:徐梓怡;邮箱:18238166513;学号:55884020
相关试卷
这是一份【全套精品专题】初中生物复习专题精讲 安徽省亳州市中考生物模拟试题(word版,含解析),共20页。试卷主要包含了单项选择题,填空题等内容,欢迎下载使用。
这是一份2023年安徽省亳州市中考生物模拟试卷,共13页。试卷主要包含了选择题,非选择题等内容,欢迎下载使用。
这是一份【全套精品专题】生物复习专题精讲 安徽省亳州市 中考生物试卷解析,共20页。试卷主要包含了单项选择题,填空题等内容,欢迎下载使用。

