[生物][期末]湖北省武汉市江岸区2023-2024学年高二下学期7月期末试题(解析版)
展开
这是一份[生物][期末]湖北省武汉市江岸区2023-2024学年高二下学期7月期末试题(解析版),共19页。试卷主要包含了选择题,非选择题等内容,欢迎下载使用。
一、选择题(共18小题,每小题2分,共36分。每小题只有一项符合题目要求。)
1. 脂肪酸的种类不同决定了脂肪具有不同的物理性质。分子结构中不含双键的脂肪酸称为饱和脂肪酸,其含量越高,脂肪的熔点越高;含双键的脂肪酸称为不饱和脂肪酸,其容易在空气中自动氧化发生酸败。下列叙述不正确的是( )
A. 脂肪是由三分子脂肪酸和一分子甘油形成
B. 脂肪是构成动物细胞膜的重要成分,还参与血液中脂质的运输
C. 在室温下,大多数植物脂肪呈液态而大多数动物脂肪常呈固态
D. 在高脂类植物性饲料中添加适量抗氧化剂有助于延长其保质期
【答案】B
【分析】脂质是生物体的重要组成成分,主要由C、H、O元素组成,包括脂肪,磷脂和固醇。
【详解】A、脂肪是由三分子脂肪酸和一分子甘油发生反应形成的酯类物质,又称甘油三酯,A正确;
B、胆固醇是构成动物细胞膜的重要成分,在人体内还参与血液中脂质的运输,B错误;
C、脂肪中饱和脂肪酸含量越高,其熔点越高,大多数动物脂肪含有饱和脂肪酸,植物脂肪中大多含有不饱和脂肪酸,在室温下,大多数动物脂肪呈固态而大多数植物脂肪常呈液态,C正确;
D、不饱和脂肪酸容易在空气中自动氧化发生酸败,因此在高脂类植物性饲料中添加适量抗氧化剂有助于延长其保质期,D正确。
故选B。
2. 基于AI(人工智能)的蛋白质设计方法可以利用现有蛋白质数据库以及机器深度“学习算法”来预测新型蛋白质的结构及功能。下列说法错误的是( )
A. AI可帮助人们更深入了解蛋白质的结构与功能关系
B. AI预测新型蛋白质的结构和功能依据的原理是中心法则
C. 可通过改造或合成基因来获得AI设计的蛋白质
D. AI可帮助人们高效地设计出自然界没有的蛋白质
【答案】B
【分析】蛋白质工程是指以蛋白质分子结构规律及其与生物功能的关系作为基础,通过基因修饰或基因合成,对现有蛋白质进行改造,或制造一种新的蛋白质,以满足人类的生产和生活需求,蛋白质工程能对现有的蛋白质进行改造或制造一种新的蛋白质;而基因工程原则上能生产自然界已有的蛋白质。
蛋白质工程的基本思路:从预期的蛋白质功能出发→设计预期的蛋白质结构→推测应有的氨基酸序列→找到并改变相对应的脱氧核苷酸序列或合成新的基因→获得所需要的蛋白质。
【详解】A、AI可以利用现有蛋白质数据库帮助人们更深入了解蛋白质的结构与功能关系,A正确;
B、AI对新型蛋白质的预测应从预期的蛋白质功能出发,设计预期的蛋白质结构,B错误;
C、对蛋白质的改造是通过改造或合成基因来完成的,C正确;
D、AI可用于蛋白质工程,帮助人们高效地设计出自然界没有蛋白质,D正确。
故选B。
3. 下列关于“碳达峰”和“碳中和”的叙述正确的是( )
A. “碳中和”是指生产者固定CO2的量与所有生物呼吸产生的CO2量相等
B. 碳循环是指CO2在生物圈的循环过程,具有全球性,减缓温室效应需各国配合
C. 增加生产者数量是“碳中和”的有效措施,“碳达峰”后生态系统的碳循环会明显减慢
D. 生态足迹的值越大,对生态和环境的影响就越大,不利于“碳中和”目标的实现
【答案】D
【分析】碳在无机环境和生物群落之间是以二氧化碳形式进行循环的。碳在生物群落中,以含碳有机物形式存在。大气中的碳主要通过植物光合作用进入生物群落。生物群落中的碳通过动植物的呼吸作用、微生物的分解作用、化石燃料的燃烧等方式可以回到大气中。
【详解】A、碳中和是生产者固定的CO2的总量与消费者、分解者呼吸释放的CO2的总量和化石燃料燃烧释放的CO2的总量达到动态平衡,A错误;
B、碳循环指C元素不断地在生物群落和无机环境之间进行循环的过程,具有全球性,减缓温室效应该引起世界各国的重视,B错误;
C、碳在生物群落和无机环境之间主要是以二氧化碳的形式进行循环,实现碳中和后生态系统的碳循环还是可以顺利进行,不会明显减慢,C错误;
D、生态足迹又叫生态占用,是指在现有技术条件下,维持某一人口单位生存所需的生产资源和吸纳废物的土地及水域的面积。生态足迹的值越大,代表人类所需的资源越多,对生态和环境的影响就越大,不利于“碳中和”目标的实现,D正确。
故选D。
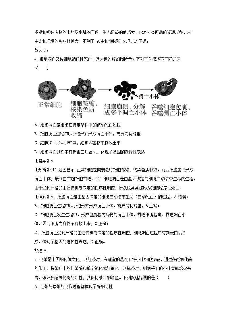
4. 细胞凋亡又称细胞编程性死亡,其大致过程如图所示。下列有关叙述不正确的是( )
A. 细胞凋亡是细胞在特定条件下的被动死亡过程
B. 细胞凋亡过程中以小泡形式形成凋亡小体,需要消耗能量
C. 细胞凋亡发生过程中,细胞内容物不释放出来
D. 细胞凋亡过程中有新蛋白质合成,体现了基因的选择性表达
【答案】A
【分析】(1)题图显示:正常细胞走向衰老时细胞皱缩、核染色质收缩,而后细胞崩溃形成凋亡小体,最终由吞噬细胞吞噬。(2)细胞凋亡是由基因决定的细胞自动结束生命的过程,由于受到严格的由遗传机制决定的程序性调控,所以也常常被称为细胞程序性死亡。
【详解】A、细胞凋亡是由基因决定的细胞自动结束生命(自动死亡)的过程,A错误;
B、细胞凋亡过程中以小泡形式形成凋亡小体,需要消耗能量,B正确;
C、细胞凋亡发生过程中,形成包裹着内容物的凋亡小体,吞噬细胞包裹、吞噬凋亡小体,因此细胞内容物不释放出来,C正确;
D、细胞凋亡受到严格的由遗传机制决定的程序性调控,细胞凋亡过程中有新蛋白质合成,体现了基因的选择性表达,D正确。
故选A。
5. 制茶是中国的传统文化,制红茶时,在适宜的温度下将茶叶细胞揉破,通过多酚氧化酶的作用,将茶叶中的儿茶酚和单宁氧化成红褐色;制绿茶时,则把采下的茶叶立即焙火杀青,破坏多酚氧化酶的活性,以保持茶叶的绿色。下列叙述错误的是( )
A. 红茶与绿茶的制作过程都体现了酶的特性
B. 绿茶能保持绿色与高温破坏了酶的空间结构有关
C. 泡茶时茶叶变得舒展是茶叶细胞渗透作用吸水的结果
D. 多酚氧化酶、儿茶酚、单宁在茶叶细胞中的位置可能不同
【答案】C
【分析】大多数酶是蛋白质,少数是RNA,其具有专一性、高效性和作用条件温和等特点。高温能导致酶空间结构发生改变,进而导致酶失活。
【详解】A、制作红茶时,酶发挥催化作用需要适宜的温度,而制作绿茶时,高温直接使酶失活,两个过程都说明酶发挥作用需要适宜的温度,体现了酶的作用条件温和这一特性,A正确;
B、绿茶能保持绿色与高温破坏了多酚氧化酶的空间结构,导致多酚氧化酶失活有关,B正确;
C、根据题干信息分析可知,茶叶制作过程中细胞已经失活,因而不具有渗透作用,C错误;
D、题干信息显示,制红茶时,需要先将茶叶细胞揉破,再让多酚氧化酶与儿茶酚和单宁发生作用,由此推测,多酚氧化酶、儿茶酚,单宁在茶叶细胞中的位置可能不同,D正确。
故选C。
6. 细胞中的核糖体由大、小2个亚基组成。在真核细胞的核仁中,由rDNA转录形成的rRNA与相关蛋白组装成核糖体亚基。下列关于核糖体说法不正确的是( )
A. 组成rRNA单体是核糖核苷酸
B. 真核细胞的核糖体蛋白在核糖体上合成
C. 原核细胞无核仁,不能合成rRNA,也无核糖体
D. 核糖体的功能是按照mRNA指令将氨基酸合成蛋白质
【答案】C
【分析】原核细胞和真核细胞共有的细胞器是核糖体,核糖体是蛋白质的合成场所。RNA的单体是核糖核苷酸,DNA的单体是脱氧核糖核苷酸。
【详解】A、RNA的基本单位是核糖核苷酸,故组成rRNA的单体是核糖核苷酸,A正确;
B、核糖体是蛋白质的合成场所,故真核细胞的核糖体蛋白在核糖体上合成,B正确;
C、原核细胞无核仁,有核糖体,核糖体由rRNA和蛋白质组成,因此原核细胞能合成rRNA,C错误;
D、核糖体是蛋白质合成的场所,核糖体的功能是按照mRNA指令将氨基酸合成蛋白质,D正确。
故选C。
7. RNA干扰技术是指小分子双链RNA(dsRNA)可以特异性地降解或抑制同源mRNA表达,从而抑制或关闭特定基因表达现象,下图是其作用机制,其中Dicer是具有特殊功能的物质,RISC是一种复合体。下列有关分析正确的是( )
A. siRNA、dsRNA和mRNA分子中的嘧啶数量等于嘌呤数量
B. Dicer和RISC断裂的化学键相同,是磷酸二酯键和氢键
C. RISC能够将mRNA剪切,最可能依赖于RISC中的蛋白质
D. RNA干扰技术是指在转录水平上对特定基因表达的抑制
【答案】C
【分析】分析题图:图示表示RNA干扰现象示意图,Dicer酶能特异识别双链RNA,切割产生的siRNA与一种蛋白质结合形成RISC复合体。RISC通过碱基配对结合到与干涉RNA同源的mRNA上,并切割该mRNA,最终将靶基因mRNA降解,造成蛋白质无法合成。
【详解】A、由于双链RNA的两条链通过碱基互补配对方式形成dsRNA分子,配对方式为A—U、U—A、C—G、G—C,所以dsRNA分子中嘧啶和嘌呤的数量关系是相等的。由题可知,siRNA是dsRNA被Dicer切割断开磷酸二酯键产生的,故siRNA中嘧啶和嘌呤的数量关系也是相等的,mRNA为单链RNA,嘧啶和嘌呤的数量不一定相等,A错误;
B、Dicer将dsRNA分子的磷酸二酯键断开,形成多个siRNA,而RISC是识别mRNA序列后将其降解成多个片段,故RISC也是将磷酸二酯键断开,Dicer和RISC断裂的化学键相同,都是磷酸二酯键,B错误;
C、RISC是由siRNA与一种蛋白质结合而成,其能够将mRNA剪切,最可能依赖于RISC中的蛋白质(可能起相应酶的作用),C正确;
D、RNA干扰使mRNA被降解,而mRNA是翻译过程的模板,故RNA干扰是在翻译水平上对特定基因表达的抑制,D错误。
故选C。
8. 利用某限制酶Ⅰ、酶Ⅱ对提取的莱茵衣藻某DNA进行单酶切和双酶切后的电泳结果,据此推测,两种限制酶切割位点最短的距离为( )
A. 200bpB. 400bpC. 600bpD. 800bp
【答案】A
【分析】切割DNA 分子的工具是限制性内切核酸酶,又称限制酶。这类酶主要是从原核生物中分离纯化出来的。它们能够识别双链DNA分子的特定核苷酸序列,并且使每一条链中特定部位的两个核苷酸之间的磷酸二酯键断开。
【详解】利用限制酶Ⅰ或酶Ⅱ进行单酶切后电泳结果均为800bp的片段,说明该DNA为环状DNA,酶Ⅰ+酶Ⅱ双酶切后电泳结果为200bp和600bp的片段,据此推测,两种限制酶切割位点最短的距离为200bp。
故选A。
9. 甲与野生型黄花植株杂交,F1全表现为黄花;F1自交,F2中桔红花16株、黄花243株;F2黄花植株自交,部分植株自交后代全为黄花,部分植株自交后代的性状分离比为( )
A. 3:1B. 15:1C. 3:1或15:1D. 9:7
【答案】C
【分析】基因自由组合定律的实质是:位于非同源染色体上的非等位基因的分离或自由组合是互不干扰的;在减数分裂过程中,同源染色体上的等位基因彼此分离的同时,非同源染色体上的非等位基因自由组合。
【详解】根据题干信息“甲与野生型黄花植株杂交,F1全表现为黄花;F1自交,F2中桔红花16株、黄花243株”可知,F2中桔红花16株、黄花243株,即F2的性状分离比为桔红色:黄色=1:15,是9:3:3:1的变式,说明黄花植株至少含有2对等位基因,且F1黄花植株的基因型为双杂合子,即AaBb(假设相关基因用A/a,B/b表示)。F2植株的基因型及比例为9A−B−(1AABB、2AaBB、2AABb、4AaBb):3A−bb(1AAbb、2Aabb):3aaB−(1aaBB、2aaBb):1aabb,F2黄花植株的基因型为9A−B−(1AABB、2AaBB、2AABb、4AaBb),3A−bb(1AAbb、2Aabb),3aaB−(1aaBB、2aaBb),其中自交后代全为黄花的植株基因型有AABB、AaBB、AABb、AAbb、aaBB,自交后代发生性状分离的黄花植株基因型有AaBb、Aabb、aaBb,若基因型为AaBb的植株自交后代的性状分离比为黄花:桔红花=15:1,若基因型为Aabb或aaBb的植株自交后代的性状分离比为黄花:桔红花=3:1,故F2黄花植株自交,部分植株自交后代的性状分离比为3:1或15:1,C正确,ABD错误。
故选C。
10. 某农场购买了一批生根粉准备用于某植物的批量扦插,说明书没有注明该植物适宜的使用浓度,正确的使用措施是( )
A. 用高浓度,以保证生根B. 用低浓度,以降低成本
C. 任选一种浓度进行扦插D. 用不同浓度进行预实验
【答案】D
【详解】在不知生根粉使用浓度情况下,首先用不同浓度进行预实验,确定其使用浓度,然后再配制相同浓度进行使用。故选D。
11. DNA聚合酶(DNApl)又称DNA依赖的DNA聚合酶,它是以亲代DNA为模板,催化底物dNTP(dATP、dTTP、dGTP、dCTP)分子聚合形成子代DNA的一类酶。下列关于DNA聚合酶叙述不正确的是( )
A. 真核细胞和细菌的DNA聚合酶都需要Mg2+激活
B. DNA聚合酶只能催化dNTP加入脱氧核苷酸链的5'-磷酸基团末端
C. 具有5'→3'聚合酶活性,决定了DNA子链只能沿着5'→3'方向合成
D. 耐高温的DNA聚合酶已广泛用于聚合酶链式反应(PCR)
【答案】B
【分析】PCR技术中,耐高温的DNA聚合酶催化DNA的复制,沿模板的3'→5'方向,将对应的脱氧核苷酸连接到新生DNA链的3'端,使新生链沿5'→3'方向延长。新链与原有的模板链序列互补,亦与模板链的原配对链序列一致。
【详解】A、真核细胞和细菌的DNA聚合酶都需要Mg2+激活,因此,PCR反应缓冲溶液中一般要加Mg2+,A正确;
B、DNA聚合酶具有5'→3'聚合酶活性,决定了DNA子链只能沿着5'→3'方向合成,所以dNTP加入脱氧核苷酸链的3'-端,B错误;
C、DNA聚合酶具有5'→3'聚合酶活性,决定了DNA子链只能沿着5'→3'方向合成,C正确;
D、PCR过程需要高温使双链DNA解聚为单链,所以需要耐高温的DNA聚合酶,D正确。
故选B。
12. 在自然界中物种的竞争能力并非全为严格线性排序,如图a所示。如果每个物种的竞争优势随着资源或生长阶段发生变化,就会形成促进物种共存的非传递性竞争,如图b所示。下列说法错误的是( )
A. 图a中通过生态位分化,能减少生物之间的竞争,促进物种共存
B. 图b方式可促进物种A、物种B、物种C在同一生态位中共存
C. 传递性竞争可能会导致环境中的物种丰富度降低
D. 处于非传递性竞争中物种种群数量会稳定在一个值上
【答案】D
【分析】生态位是指一个物种在群落中的地位或作用,包括所处的空间位置,占用资源的情况,以及与其他物种的关系等。
生态位重叠是指两个或两个以上生态位相似的物种生活于同一空间时分享或竞争共同资源的现象。
【详解】A、在图a的传递性竞争环境中,某些物种占据绝对的竞争优势,从而抑制其他物种的生长,种间物种生态位分化减少了生物之间的竞争,能促进物种共存,A正确;
B、图b中的非传递性竞争没有体现某种物种占绝对的优势,而是相互抑制,从而能促进物种A、物种B、物种C在同一生态位中共存,B正确;
C、传递性竞争出现某些物种占绝对优势,这种竞争可能会导致你死我活的现象,从而可能会导致环境中的物种丰富度降低,C正确;
D、处于非传递性竞争中的物种种群数量会保持动态平衡,而不是稳定在一个值上,D错误。
故选D。
13. 传统白酒酿造工艺流程如下图,下列相关叙述正确的是( )
A. 制酒过程中多种微生物参与了糖化和发酵过程
B. 糖化时采用的温度越高,酶促反应速率越快
C. 发酵温度控制在18~30℃,每隔12小时需将坛盖打开排气
D. 酿酒过程需在无菌环境下进行,避免杂菌污染
【答案】A
【分析】参与果酒制作的微生物是酵母菌,其新陈代谢类型为异养兼性厌氧型。果酒制作的原理是酵母菌利用葡萄糖在无氧条件下产生酒精。
【详解】A、糖化主要是利用大曲中的多种微生物将淀粉水解为葡萄糖,参与酒制作的微生物有多种但起主要作用的是酵母菌,A正确;
B、温度高,蛋白质会发生变性,会使酶失去催化作用,所以温度太高,淀粉水解速度会变慢,B错误;
C、液态酒精发酵阶段的温度应控制在18~30℃,由于酵母菌无氧呼吸产生酒精和二氧化碳,故每隔12小时需将坛盖拧松进行排气,C错误;
D、酿酒过程中可通过高温蒸酿、清洗发酵罐等措施防治杂菌污染,但不需要在无菌环境中操作,因为发酵液随着发酵进行,发酵液环境改变,不适宜杂菌生存,会逐渐建立酵母菌的种群优势,D错误。
故选A。
14. 尿崩症分两种:因抗利尿激素(ADH))的缺乏引起的中枢性尿崩症(CDI)和因肾脏对 ADH敏感性缺陷引起的肾性尿崩症(NDI),临床上可通过禁水加压(禁止饮水10h后补 充ADH)实验进行确诊。下列有关说法不正确的是( )
A. NDI患者体内ADH的含量与正常人相比要多
B. NDI患者的尿液渗透压明显低于血浆渗透压
C. 禁水加压实验后,CDI患者的尿液渗透压将升高
D. 禁水加压实验后,NDI患者的尿液渗透压将降低
【答案】D
【分析】抗利尿激素是由下丘脑合成并分泌,由垂体后叶释放,能够促进肾小管和集合管对水分的重吸收。中枢性尿崩症注射抗利尿激素后尿液渗透压升高;肾性尿崩症注射抗利尿激素后尿液渗透压不改变。
【详解】A、ND1患者肾脏对ADH的敏感性减弱,抗利尿激素发挥作用弱,因而其体内的ADH含量与正常人相比要多,A正确;
B、ND1患者抗利尿激素发挥作用弱,尿液中的水分大量丢失,因此尿液渗透液明显低于血浆渗透压,B正确;
C、禁水加压后,CDI患者缺乏的ADH得以补充能促进肾小管和集合管对水的重吸收,使尿液渗透压升高,C正确;
D、禁水加压补充ADH,由于NDI患者的ADH的作用弱,水分流失不变,因此尿液渗透压不变,D错误。
故选D。
15. 某植物为二倍体雌雄同株同花植物,自然状态下可以自花受粉或异花受粉。其花色受A(红色)、a1(斑红色)、a2(条红色)、a3(白色)4个复等位基因控制,4个复等位基因显隐性关系为A>a1>a2>a3。a2是一种“自私基因”,在产生配子时会导致同株一定比例的其他花粉死亡,使其有更多的机会遗传下去。基因型为a2a3的植株自交,F1中条红色:白色=5:1.下列叙述正确的是( )
A. 花色基因的遗传遵循孟德尔自由组合定律
B. 两株花色不同植株杂交,子代花色最多有4种
C. 等比例的Aa1与a2a3植株随机交配,F1中含“自私基因”的植株所占比例为15/28
D. 基因型为a2a3的植株自交,F1条红色植株中能稳定遗传的占2/5
【答案】D
【分析】题干分析,植物的花色受4个复等位基因控制,遵循基因的分离定律,a2a3的植株自交,F1中条红色∶白色=5∶1。a3a3所占的比例为1/6=1/2×1/3,说明a2能使1/2a的花粉致死。
【详解】A、由题意可知,花色的遗传受4个复等位基因控制,遵循基因的分离定律,A错误;
B、这4个复等位基因之间是完全显性的关系,则两株花色不同的植株杂交,子代花色最多有3种,B错误;
C、a2a3的植株自交,F1中条红色∶白色=5∶1。a3a3所占的比例为1/6=1/2×1/3,说明a2能使1/2a3的花粉致死。故等比例的Aa1与a2a3植株随机交配,产生的雌配子为1/4A、1/4a1、1/4a2、1/4a3,产生的雄配子为 2/7A、2/7a1、2/7a2、1/7a3,则含有a2植株比例为1/4+2/7-1/4×2/7=13/28,C错误;
D、基因型为a2a3的植株自交,F1中条红色∶白色=5∶1。白色所占的比例为1/6=1/2×1/3,说明a2能使1/2a3的花粉致死,所以产生的雄配子比例为a2:a3=2:1,雌配子的种类和比例为a2:a3=1:1,后代的基因型及比例为a2a2:a2a3:a2a3:a3a3=2:2:1:1,则F1条红色植株中能稳定遗传的占2/5,D正确。
故选D。
16. 哺乳动物成熟的红细胞与人类生活密切相关。下列有关人体红细胞的叙述不正确的是( )
A. 制备细胞膜时,最好选用哺乳动物成熟的红细胞作为实验材料
B. 镰状细胞贫血形成的根本原因是编码血红蛋白的基因发生突变
C. 红细胞衰老时会出现细胞核的体积增大,细胞萎缩、体积变小
D. 哺乳动物成熟红细胞只进行无氧呼吸,可提高运输O2的效率
【答案】C
【分析】人和哺乳动物成熟的红细胞无细胞核和众多的细胞器,含有血红蛋白,这与其运输氧气的功能相适应,故可作为提取纯净细胞膜的原料。
【详解】A、成熟的红细胞没有细胞核和众多的细胞器,故制备细胞膜时,最好选用哺乳动物成熟的红细胞作为实验材料,A正确;
B、人类的镰刀型细胞贫血症是由于控制血红蛋白的基因发生碱基对的替换,进而导致血红蛋白中的氨基酸序列改变,从而使红细胞变形,功能降低。因此根本原因是基因突变,B正确;
C、细胞衰老时细胞内水分减少,细胞萎缩,体积变小,细胞核体积增大,但是红细胞没有细胞核,C错误;
D、哺乳动物成熟红细胞无线粒体,只能进行无氧呼吸,不消耗氧气,从而可提高运输O2的效率,D正确。
故选C。
17. 人体生命活动都离不开神经系统的调节和控制,其结构非常复杂。下列有关叙述不正确的是( )
A. 组成神经系统的细胞主要包括神经元和神经胶质细胞,共同完成调节功能
B. 脑神经和脊神经属于外周神经系统,它们都含有传入神经和传出神经
C. 支配内脏、血管和腺体的传入神经,它们活动不受意识支配称为自主神经系统
D. 交感神经和副交感神经的作用通常相反,兴奋时交感神经活动占据优势
【答案】C
【分析】神经系统包括中枢神经系统和外周神经系统,中枢神经系统由脑和脊髓组成,脑分为大脑、小脑和脑干;外周神经系统包括脊神经、脑神经、自主神经,自主神经系统包括交感神经和副交感神经。交感神经和副交感神经是调节人体内脏功能的神经装置,所以也叫内脏神经系统,因为其功能不完全受人类的意识支配,所以又叫自主神经系统,也可称为植物性神经系统。
【详解】A、组成神经系统的细胞主要包括神经元和神经胶质细胞,共同完成调节功能,A正确;
B、外周神经系统分布在全身各处,包括与脑相连的脑神经和与脊髓相连的脊神经,它们都含有传入神经(感觉神经)和传出神经(运动神经),B正确;
C、支配内脏、血管和腺体的传出神经,它们活动不受意识支配称为自主神经系统,自主神经系统包括交感神经和副交感神经两部分,C错误;
D、交感神经和副交感神经对同一器官作用通常相反,当人体处于兴奋状态,使交感神经活动占据优势,心跳加快支气管扩张,D正确。
故选C。
18. 雀鳝原产自北美,是一种大型的凶猛淡水鱼类,会攻击并摄食其他鱼类。如图表示雀鳝与另一种水生生物甲的种群数量关系:N表示种群现有数量,K表示环境容纳量。下列有关叙述正确的是( )
A. t1时雀鳝与甲的种群增长速率均达到最大
B. 雀鳝和甲的种群数量均呈“J”形增长
C. 据图可推测雀鳝与甲存在种间竞争关系
D. 环境条件不变的情况下甲的K值比雀鳝的大
【答案】A
【分析】分析题意,N表示种群现有数量,K表示环境容纳量,则比值越大,说明种群数量越小,环境阻力小,则种群增长的潜能越大。
【详解】A、t1时雀鳝与甲1-N/K的数值相同,均为0.5,此时N=K/2,种群增长速率达到最大,A正确;
B、由于N表示种群数量,K是环境容纳量,则N/K表示影响种群增长的环境阻力的大小,据此可知,鳝和甲的种群数量均呈“S”形增长,B错误;
C、分析题图可知,雀鳝与甲的数量变化并未体现出先增加先减少的趋势,故无法得出两者之间存在竞争关系,C错误;
D、图示可表示种群增长速率的关系图,无法得知两个物种的K值,D错误。
故选A。
二、非选择题(4道题,共64分)
19. 下图所示为大豆叶片及根瘤中部分物质的代谢、运输途径。
回答下列问题:
(1)图1所示的代谢途径中,催化固定CO2形成3-磷酸甘油酸(PGA)的酶在叶肉细胞的______________(结构)中,PGA还原成磷酸丙糖(TP)运出叶绿体后合成蔗糖,催化TP合成蔗糖的酶存在于______________。在酶催化下直接参与CO2固定的化学物质是______________。
(2)为了继续研究蔗糖对植物光合速率的影响,现将某植物叶片分离得到的叶绿体,分别置于含不同蔗糖浓度的反应介质溶液中,测量其光合速率,结果如图2所示。图中光合速率可通过测定______________表示。图中光合速率在蔗糖浓度为B点后呈下降趋势,最合理的解释是______________。若该植物处于开花期,人为摘除花朵,叶片内蔗糖浓度与光合速率的关系与图中______________(填“A-B段”或“B-C段”)。
(3)根瘤菌固氮产生的NH3可用于氨基酸的合成,氨基酸合成蛋白质时,通过______________反应形成肽键。
【答案】(1)①. 叶绿体基质 ②. 细胞质基质 ③. C5
(2)①. 单位时间内单位叶绿素(体)含量消耗的二氧化碳量 ②. 蔗糖浓度超过B点,由于蔗糖浓度过高,细胞失水导致光合速率下降 ③. B-C段
(3)脱水缩合
【分析】题图分析:图中二氧化碳进入叶绿体经固定形成PGA,PGA还原成磷酸丙糖TP,一部分TP在叶绿体基质中再生成RuBP,另一部分进入细胞质基质合成蔗糖,蔗糖在维管束中可以向上或向下运输。根瘤菌能够将大气中的氮气在固氮酶的催化下,固定成NH3,NH3直接参与豆科植物细胞中氨基酸的合成;豆科植物产生的糖类可以供给根瘤菌利用,因此二者的关系为互利共生。
(1)据图所示可知,CO2进入叶绿体基质形成3-磷酸甘油酸(PGA),推知催化该过程的酶位于叶绿体基质;然后PGA被还原,形成TP,TP被运出叶绿体,在细胞质基质中TP合成为蔗糖,可推知催化该过程的酶存在于细胞质基质中。直接固定CO2的物质是C5。
(2)光合作用吸收CO2,释放氧气,所以可以测定单位时间内单位叶绿素(体)含量消耗的二氧化碳量表示光合作用速率;在B点后,随着蔗糖浓度增大,光合速率下降,可能是反应介质中的蔗糖浓度过高,细胞发生失水导致光合速率下降;人为摘除花朵,造成光合作用产物消耗量降低,产物积累在植物细胞,使光合作用速率降低,类似于B-C段。
(3)氨基酸通过脱水缩合生成肽键。
20. 幽门螺杆菌(Hp)是一种生长于人体胃黏膜上细菌。Hp入侵人体后可导致胃溃疡、慢性胃炎以及十二指肠溃疡等多种消化系统疾病。目前,Hp是否感染的快捷检测方法是尿素呼气试验(UBT),待检者在晨起空腹状态下服用一颗14C或13C标记的尿素胶囊,15分钟后,使用集气卡吹气,观察集气卡由橙红色变成黄色时停止吹气,仪器测定Hp含量。请回答下列问题:
(1)Hp与人体的种间关系是______________。
(2)一般待检者采用14C-UBT,但对于孕妇、哺乳期妇女、未成年人则采用13C-UBT,推测原因可能是______________。14C-UBT与14C-UBT原理相同,其原理是Hp能产生______________,将尿素分解为______________,吸收进入血液经过肺部呼出。最后检测待检者呼出的被标记的气体浓度(dpm/mml),若14C-UBT或13C-UBT检测数值≥100,判断Hp阳性。
(3)为探讨难治性胃炎患者Hp耐药性时需体外培养Hp,不同菌株对丙氨酸、丝氨酸、半胱氨酸、脯氨酸、异亮氨酸需求不同,这种需求不同可能与菌种缺乏______________有关。值得注意的是,Hp体外培养灵敏度较高,胃部胃酸缺乏都会导致变形杆菌等(类似Hp能分解尿素)其他非Hp细菌生长过度,容易出现______________反应(“假阴性”或“假阳性”)。
(4)研究难治性胃炎患者根治性治疗方案,抽取某院治疗的222例难治性胃炎患者,依据抽签规则分为对照组(110例)与观察组(112例)。对照组予以三联疗法(2种抗生素和1种质子泵抑制剂)治疗,观察组则予以四联疗法(在三联法的基础上多了铋剂)治疗。结果如下:两组患者总体耐药性比较
治疗过程中患者出现了幽门螺杆菌混合耐药情况,据表分析,请提出延缓Hp产生耐药性的一项措施:______________。
【答案】(1)寄生 (2)①. 14C有放射性,13C没有放射性,减轻对人体的危害 ②. 脲酶 ③. 氨和CO2
(3)①. 氨基酸合成相关的基因(酶)②. 假阳性
(4)多药联用(四联疗法)
【分析】用物理性质特殊的同位素来标记化学反应中原子的去向,就是同位素标记法。同位素标记可用于示踪物质的运行和变化规律。通过追踪同位素标记的化合物,可以弄清楚化学反应的详细过程。生物学研究中常用的同位素有的具有放射性,如14C、32P、3H、35S等;有的不具有放射性,是稳定同位素,如15N、18O等。
(1)Hp寄生在人体胃黏膜上,导致人体患病,因此Hp与人体的种间关系是寄生关系。
(2)14C具有放射性,13C没有放射性,一般待检者采用14C-UBT,但对于孕妇、哺乳期妇女、未成年人则采用13C-UBT,可以减轻辐射对人体的危害。14C-UBT与14C-UBT原理相同,其原理是Hp能产生脲酶,将尿素分解为氨和CO2,吸收进入血液经过肺部呼出。最后检测待检者呼出的被标记的气体浓度(dpm/mml),若14C-UBT或13C-UBT检测数值≥100,判断Hp阳性。
(3)不同菌株对丙氨酸、丝氨酸、半胱氨酸、脯氨酸、异亮氨酸需求不同,这种需求不同可能与菌种缺乏氨基酸合成相关的基因(酶)有关。由于Hp体外培养灵敏度较高,胃部胃酸缺乏会导致变形杆菌等(类似Hp能分解尿素)其他非Hp细菌生长过度,UBT检测结果会呈阳性,容易出现假阳性反应。
(4) 由表格可知,观察组的总体药物耐药率比对照组低,即四联疗法中添加铋剂可显著降低总体药物耐药率,因此延缓Hp产生耐药性的措施有:四联疗法(多药联用);定期更换抗生素的种类、合理用药剂量和疗程也是延缓耐药性产生的重要措施。
21. 重组人组织纤溶酶原激活剂(rhPA)是临床治疗血栓疾病的新型生物药品。某科研团队采用转基因兔乳腺生物反应器批量生产rhPA。简要步骤为构建乳腺特异性表达载体PCL25/rhPA(图1),酶切后得片段(图2),注射到兔体内,培养一段时间,检测仔兔rhPA基因PCR扩增产物(图3)和检测rhPA生物活性(图4)。
回答下列问题:
(1)图1中乳腺特异性表达载体PCI.25/rhPA中的CMV能与______________识别并结合,开启转录过程。复制原点(ri)序列中______________碱基对含量很高,有利于DNA复制时解旋。
(2)用______________限制酶切乳腺特异性表达载体PCL25/rhPA,得到如图2的注射转移用表达载体。将该载体用______________法(具体方法)注射到兔受精卵的雄原核内,注射完成后的重构胚置于培养液中培养,培养至______________时期后移植到同期发情的受体母体子宫内,待孕。
(3)对实验得到的1-6号仔兔进行PCR扩增产物检测。M道为已知相对分子质量大小的DNA做标准对照,1为阴性对照组,2-6为实验组,7道为注射转移用表达载体做阳性对照,其中1应选择______________作为阴性对照,得到图3所示结果,则转基因兔中未成功导入rhPA基因的仔兔编号为______________。
(4)为检测乳腺上皮细胞表达液中rhPA的生物活性(图4)。将编号为A-E转基因动物奶样,F-J溶栓药物阿替普普(药物浓度依次降低),K-M正常兔奶样,接种在含类似血栓物质的培养基上,若遇到溶栓药物或rhPA则会出现溶栓透明圈。若实验结果为______________,可初步证明rhPA具有生物学上的溶栓活性功能。
【答案】(1)①. RNA聚合酶 ②. A-T
(2)①. NtI、SalI ②. 显微注射法 ③. 桑葚胚或囊胚
(3)①. (未转入rhPA基因的)正常兔 ②. 4
(4)转基因成功动物奶样与药物一样有溶栓透明圈产生,而正常奶样和转基因未成功动物奶样未有溶栓透明圈产生(不能答A-E有溶栓透明圈产生)
【分析】(1)CMV为启动子,启动子能被RNA聚合酶识别并结合,从而开启转录过程。A-T碱基对之间含有两个氢键,C-G碱基对之间含有三个氢键,氢键数量越多,DNA分子的稳定性越强,因此A-T碱基对含量越高,越有利于DNA复制时解旋。
(2)据图2可知,该乳腺特异性表达载体是由β—casein、CMV、rhPAcDNA片段等组成,没有其他序列,说明这是通过用SalⅠ和NtⅠ切割PCL25/rhPA重组质粒得到的。将目的基因导入动物细胞最有效的方法是显微注射法。由于桑葚胚和囊胚的内细胞团具有发育的全能性,因此需要将重构胚培养至桑葚胚或囊胚时期后移植到同期发情的受体母体子宫内,待孕。
(3)1为阴性对照组,应选择(未转入rhPA基因的)正常兔为实验材料,据题意可知,7道为显微注射片段PCR扩增产物作阳性对照,而4号仔兔无PCR产物片段,由此推测转基因兔中未成功导入rhPA基因的仔兔编号为4号。
(4)若转基因成功动物奶样与药物一样有溶栓透明圈产生,而正常奶样和转基因未成功动物奶样未有溶栓透明圈产生,则可初步证明rhPA具有生物学上的溶栓活性功能。
22. 水稻(2n=24)作为世界三大粮食作物之一,在我国具有悠久的栽培和选育历史。但是二倍体水稻在育种过程中出现产量、抗性等方面的问题,相关研究表明,四倍体水稻具有较强的生物学优势,因此培育四倍体水稻可能成为提高水稻品质和产量的新途径之一。回答下列问题:
(1)实践中常用于染色体数目加倍的化学药剂是______________,可用于处理愈伤组织,以获得多倍体水稻,选用愈伤组织的原因是______________。用于加倍后需要进行鉴定,请从细胞学水平简述其鉴定思路:______________;结果分析:______________。
(2)四倍体水稻虽然具有籽粒增大、茎秆增粗、营养物质增多等优点,但是作为粮食作物,四倍体水稻最需要克服的缺点是结实率低。科研工作者获得了同源四倍体水稻T44和T45,将二者杂交,又经多年选育获得了可克服结实率低的“新型四倍体水稻”华多1号(H1),不同材料花粉育性统计如下表所示。
(注:E24和E25是二倍体水稻)
从上表可知,H1能克服上述缺点的依据是______________。选择T44或T45的花粉进行植物组织培养,获得的个体称之为______________倍体。
(3)利用H1作父本与其他不同类型的同源四倍体水稻杂交得到的杂种;F1杂种优势非常明显。现利用特异性引物对杂种F1进行鉴定,请判断下图中为纯种F1的是______________。
【答案】(1)①. 秋水仙素 ②. 具有旺盛的分裂能力 ③. 光学显微镜下观察水稻分生区细胞有丝分裂中期染色体数 ④. 若观察到48条染色体,即为四倍体水稻
(2)①. H 1水稻经减数分裂形成可育花粉比例更高,因此结实率更高 ②. 单
(3)6
【分析】与二倍体植物相比,多倍体植物具有籽粒增大、茎秆增粗、营养物质增多等优点,缺点是结实率低而有发育迟缓。
(1)实践中人工诱导染色体数目加倍,常用试剂是秋水仙素,可作用于正在分裂前期的细胞,抑制纺锤体的形成,使染色体在分裂后期时不能移向细胞两极,从而引起细胞内染色体数目加倍。
愈伤组织是具有旺盛分裂能力的薄壁细胞,更容易发生变异,所以常选择愈伤组织作为实验材料,细胞染色体数目加倍处理后可以在光学显微镜下观察水稻分生区细胞有丝分裂中期染色体数,水稻有24条染色体,如果若观察到48条染色体,即为四倍体水稻。
(2)四倍体水稻最需要克服的缺点是结实率低,但从表格中看出H1水稻经减数分裂形成可育花粉比例更高,因此结实率更高;
通过花药离体培养培养获得的植株是由精子发育而来的,这是单倍体。
(3)比较1-8,除了6以外,F1中都含有父本H1的特异性带型,所以这些事杂合子,只有6是纯合子。组别
例数
阿莫西林
克林霉素
左氧氟沙星
甲硝唑
总体药物耐药率
对照组
110
7
8
0
0
15(13.6%)
观察组
112
1
1
0
1
3(2.68%)
材料
T45
T44
H1
E25
E24
花粉育性正常比例(%)
54.10
57.66
95.62
91.69
90.17
相关试卷
这是一份生物-湖北省武汉市江岸区2023-2024学年高二下学期7月期末试卷【含答案】,共8页。
这是一份湖北省武汉市江岸区2023-2024学年高一下学期7月期末生物试题,共8页。
这是一份[生物]湖北省武汉市新洲区2023-2024学年高二下学期6月期末试题(解析版),共20页。

