中考数学一轮复习考点微专题(全国通用)考向09 一元一次方程(附答案)
展开1.一元一次方程的一般式:ax+b=0(x是未知数,a、b是常数,且a≠0).
2.一元一次方程解法的一般步骤:
整理方程 …… 去分母 …… 去括号 …… 移项 …… 合并同类项 …… 系数化为1 …… 得到方程的解.
3.列方程解应用题的常用公式:
(1)行程问题: 距离=速度·时间 ;
(2)工程问题: 工作量=工效·工时 ;
(3)比率问题: 部分=全体·比率 ;
(4)顺逆流问题: 顺流速度=静水速度+水流速度,逆流速度=静水速度-水流速度;
(5)商品价格问题: 售价=定价·折· ,利润=售价-成本, ;
(6)周长、面积、体积问题:C圆=2πR,S圆=πR2,C长方形=2(a+b),S长方形=ab, C正方形=4a,S正方形=a2,S环形=π(R2-r2),V长方体=abc ,V正方体=a3,V圆柱=πR2h ,V圆锥=πR2h.
【题型探究】
题型一:一元一次方程定义
1.(2021·全国·九年级专题练习)关于的一元一次方程的解为,则的值为( )
A.9B.8C.7D.5
2.(2022·广东·九年级专题练习)已知关于的方程是一元一次方程,则方程的解为( )
A.-2B.2C.-6D.-1
3.(2019·福建漳州·校联考中考模拟)若x=2是关于x的一元一次方程ax-2=b的解,则3b-6a+2的值是( ).
A.-8B.-4C.8D.4
题型二:一元一次方程方程的解法
4.(2022·贵州黔西·统考中考真题)小明解方程的步骤如下:
解:方程两边同乘6,得①
去括号,得②
移项,得③
合并同类项,得④
以上解题步骤中,开始出错的一步是( )
A.①B.②C.③D.④
5.(2023·河北·九年级专题练习)解方程,嘉琪写出了以下过程:①去分母,得;②去括号,得;③移项、合并同类项,得;④系数化为1,得,开始出错的一步是( )
A.①B.②C.③D.④
6.(2022·重庆南岸·统考一模)解一元一次方程的过程如下.
解:去分母,得. ①
去括号,得. ②
移项、合并同类项,得. ③
化未知数系数为1,得. ④
以上步骤中,开始出错的一步是( )
A.①B.②C.③D.④
题型三:配套 工程和销售问题
7.(2022·广西南宁·南宁二中校考三模)用200张彩纸制作圆柱,每张彩纸可制作圆柱侧面20个或底面60个,一个圆柱侧面与两个底面组成一个圆柱.为使制作的圆柱侧面和底面正好配套,设把x张彩纸制作圆柱侧面,则方程可列为( )
A.B.
C.D.
8.(2021·新疆乌鲁木齐·乌鲁木齐市第六十八中学校考三模)某工程甲单独完成要25天,乙单独完成要20天.若乙先单独干10天,剩下的由甲单独完成,设甲、乙一共用x天完成,则可列方程为( )
A.B.C.D.
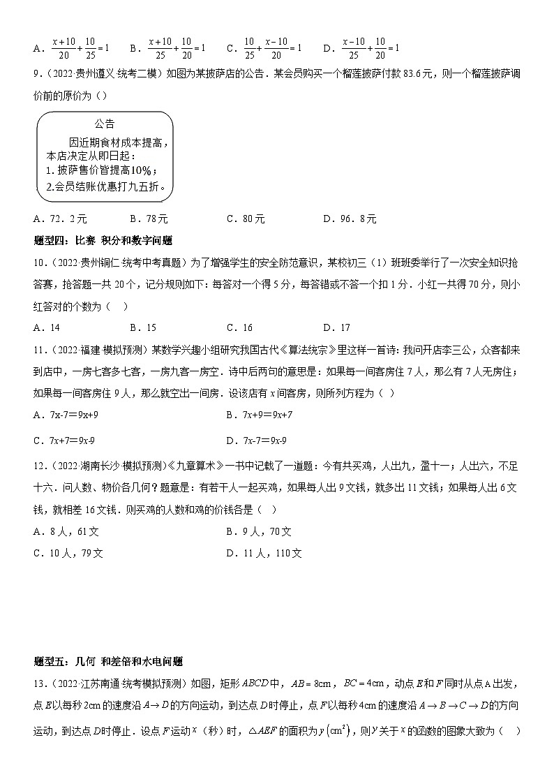
9.(2022·贵州遵义·统考二模)如图为某披萨店的公告.某会员购买一个榴莲披萨付款83.6元,则一个榴莲披萨调价前的原价为()
A.72.2元B.78元C.80元D.96.8元
题型四:比赛 积分和数字问题
10.(2022·贵州铜仁·统考中考真题)为了增强学生的安全防范意识,某校初三(1)班班委举行了一次安全知识抢答赛,抢答题一共20个,记分规则如下:每答对一个得5分,每答错或不答一个扣1分.小红一共得70分,则小红答对的个数为( )
A.14B.15C.16D.17
11.(2022·福建·模拟预测)某数学兴趣小组研究我国古代《算法统宗》里这样一首诗:我问开店李三公,众客都来到店中,一房七客多七客,一房九客一房空.诗中后两句的意思是:如果每一间客房住7人,那么有7人无房住;如果每一间客房住9人,那么就空出一间房.设该店有x间客房,则所列方程为( )
A.7x-7=9x+9B.7x+9=9x+7
C.7x+7=9x﹣9D.7x-7=9x﹣9
12.(2022·湖南长沙·模拟预测)《九章算术》一书中记载了一道题:今有共买鸡,人出九,盈十一;人出六,不足十六.问人数、物价各几何?题意是:有若干人一起买鸡,如果每人出9文钱,就多出11文钱;如果每人出6文钱,就相差16文钱.则买鸡的人数和鸡的价钱各是( )
A.8人,61文B.9人,70文
C.10人,79文D.11人,110文
题型五:几何 和差倍和水电问题
13.(2022·江苏南通·统考模拟预测)如图,矩形中,,,动点和同时从点出发,点以每秒的速度沿的方向运动,到达点时停止,点以每秒的速度沿的方向运动,到达点时停止.设点运动(秒)时,的面积为,则关于的函数的图象大致为( )
A.B.C.D.
14.(2022·福建南平·统考模拟预测)中国一本著名数学文献《九章算术》,书中出现了一个“共买鸡问题”,原文是:今有共买鸡,人出九,盈十一;人出六,不足十六,问人数、物价各几何?其题意是:有若干人一起买鸡,如果每人出9文钱,就多出11文钱;如果每人出6文钱,就相差16文钱.问买鸡的人数、鸡的价钱各是多少?设买鸡的人数为x,则下面符合题意的方程是( )
A.B.C.D.
15.(2018·四川绵阳·校联考中考模拟)滴滴快车是一种便捷的出行工具,计价规则如下表:
小王与小张各自乘坐滴滴快车,行车里程分别为6公里与8.5公里,如果下车时两人所付车费相同,那么这两辆滴滴快车的行车时间相差( )A.10分钟B.13分钟C.15分钟D.19分钟
题型六:行程 比例和行程问题
16.(2022·重庆璧山·统考一模)小明和爸爸从家里出发,沿同一路线到图书馆,小明匀速跑步先出发,2分钟后,爸爸骑自行车出发,匀速骑行一段时间后,在途中商店买水花费了5分钟,从商店出来后,爸爸的骑车速度比他之前的骑车速度增加60米/分钟,结果与小明同时到达图书馆.小明和爸爸两人离开家的路程(米)与小明出发的时间(分钟)之间的函数图像如图所示,则下列说法错误的是( )
A.B.小明的速度是150米/分钟
C.爸爸从家到商店的速度是200米/分钟D.时,爸爸追上小明
17.(2023·福建泉州·泉州五中校考三模)明代数学家程大位的《算法统宗》中有这样一个问题:“隔墙听得客分银,不知人数不知银,七两分之多四两,九两分之少半斤.”其大意为:有一群人分银子,如果每人分七两,则剩余四两,如果每人分九两,则还差半斤(注: 明代时 1 斤=16 两,故有“半斤八两”这个成语).设总共有 x 个人,根据题意所列方程正确的是( )
A.7x - 4 = 9x+8B.7x+4 = 9x-8
C.D.
18.(2019·湖北荆州·统考一模)在如图所示的2018年1月份的月历表中,任意框出表中竖列上三个相邻的数,这三个数的和可能是( )
A.23B.51C.65D.75
题型七:一元一次方程的综合
19.(2019·重庆·统考中考真题)若关于x的一元一次不等式组的解集是xa,且关于y的分式方程有非负整数解,则符合条件的所有整数a的和为( )
A.0B.1C.4D.6
20.(2020·江苏盐城·统考中考真题)把这个数填入方格中,使其任意一行,任意一列及两条对角线上的数之和都相等,这样便构成了一个“九宫格”.它源于我国古代的“洛書”(图),是世界上最早的“幻方”.图是仅可以看到部分数值的“九宫格”,则其中的值为:( )
A.B.C.D.
21.(2022·湖北宜昌·统考中考真题)某造纸厂为节约木材,实现企业绿色低碳发展,通过技术改造升级,使再生纸项目的生产规模不断扩大.该厂3,4月份共生产再生纸800吨,其中4月份再生纸产量是3月份的2倍少100吨.
(1)求4月份再生纸的产量;
(2)若4月份每吨再生纸的利润为1000元,5月份再生纸产量比上月增加.5月份每吨再生纸的利润比上月增加,则5月份再生纸项目月利润达到66万元.求的值;
(3)若4月份每吨再生纸的利润为1200元,4至6月每吨再生纸利润的月平均增长率与6月份再生纸产量比上月增长的百分数相同,6月份再生纸项目月利润比上月增加了.求6月份每吨再生纸的利润是多少元?
【必刷基础】
单选题
22.(2022·重庆沙坪坝·统考一模)若关于x的方程的解是,则a的值为( )
A.B.9C.D.1
23.(2022·辽宁营口·统考中考真题)我国元朝朱世杰所著的《算学启蒙》一书是中国较早的数学著作之一,书中记载一道问题:“良马日行二百四十里,驽马日行一百五十里,驽马先行一十二日,问良马几何追及之?”题意是:快马每天走240里,慢马每天走150里,慢马先走12天,试问快马几天可以追上慢马?若设快马x天可以追上慢马,则下列方程正确的是( )
A.B.
C.D.
24.(2022·江苏苏州·统考中考真题)《九章算术》是中国传统数学最重要的著作,奠定了中国传统数学的基本框架.它的代数成就主要包括开方术、正负术和方程术,其中方程术是其最高的代数成就.《九章算术》中有这样一个问题:“今有善行者行一百步,不善行者行六十步.今不善行者先行一百步,善行者追之,问几何步及之?”译文:“相同时间内,走路快的人走100步,走路慢的人只走60步.若走路慢的人先走100步,走路快的人要走多少步才能追上?(注:步为长度单位)”设走路快的人要走x步才能追上,根据题意可列出的方程是( )
A.B.C.D.
25.(2022·云南昆明·云南师范大学实验中学校考三模)若整数使关于的方程的解为负数,且使关于的不等式组无解,则所有满足条件的整数的值之和是( )
A.6B.7C.9D.10
26.(2022·湖南长沙·长沙市湘郡培粹实验中学校考三模)周末晚会上,师生共有20人参加跳舞,其中方老师和7个学生跳舞,张老师和8个学生跳舞……依次下去,一直到何老师,他和参加跳舞的所有学生跳过舞,这个晚会上参加跳舞的学生人数是( )
15B.14C.13D.12
27.(2022·山东济宁·济宁市第十三中学校考一模)由于雾霾天气频发,市场上防护口罩出现热销,某医药公司每月固定生产甲、乙两种型号的防雾霾口罩共万只,且所有产品当月全部售出,原料成本、销售单价及工人生产提成如表:
(1)若该公司五月份的销售收入为万元,求甲、乙两种型号的产品分别是多少万只;
(2)公司实行计件工资制,即工人每生产一只口罩获得一定金额的提成,如果公司六月份投入总成本(原料总成本+生产提成总额)不超过万元,应怎样安排甲、乙两种型号的产量,可使该月公司所获利润最大?并求出最大利润(利润=销售收入-投入总成本).
28.(2022·宁夏吴忠·校考一模)2020年,一场突如其来的疫情席卷全国,给人民生命、财产造成巨大损失,但英勇的中国人民不畏艰难,众志成城,最终取得了抗击疫情的阶段性胜利,疫情防控初期,某药店库存医用外科口罩10000副,进价2元/副,由于市民疯狂抢购,量价齐升,5天销售一空,通过5天的销售情况进行统计,得到数据如下:
(1)求该药店这5天销售口罩的平均利润.
(2)通过对上面表格分析,发现销售量y(副)与单价x(元/副)存在函数关系,求y与x的函数关系式.
(3)该药店购进第二批口罩20000副,进价2.5元/副,虽然畅销,但被物价部门限价,每副口罩销售价为m元,销售一半后,该药店响应国家号召,将剩余口罩全部捐献给了抗疫定点医院,若在两批口罩销售中,药店不亏也不赚,则m的值是多少?
【必刷培优】
一、单选题
29.(2022·云南德宏·统考模拟预测)若关于的方程的解为非负整数,且关于的不等式组无解,则符合条件的整数的值可以为( )
A.0B.3C.4D.6
30.(2023·全国·九年级专题练习)解方程,以下去分母正确的是( )
A.B.
C.D.
31.(2022·广西钦州·统考模拟预测)《九章算术》是我国古代第一部数学专著,此专著中有这样一道题:今有人共买鹅,人出九,盈十一;人出六,不足十六,人数、鹅价几何?这道题的意思是:今有若干人共买一只鹅,若每人出9文钱,则多出11文钱;若每人出6文钱,则相差16文钱,求买鹅的人数和这只鹅的价格.设买鹅的人数有人,可列方程为( )
A.B.
C.D.
32.(2022·河北·统考二模)数学实践活动课上,陈老师准备了一张边长为a和两张边长为的正方形纸片如图1、图2所示,将它们无重叠的摆放在矩形ABCD内,矩形未被覆盖的部分用阴影表示,设左下阴影矩形的周长为,右上阴影矩形的周长为.陈老师说,如果,求a或b的值.下面是四位同学得出的结果,其中正确的是( )
A.甲:,B.乙:,b的值不确定
C.丙:a的值不确定,D.丁:a,b的值都不确
二、填空题
33.(2022·山东济南·山东师范大学第二附属中学校考模拟预测)已知,且,则的值为______.
34.(2022·江苏扬州·校考二模)我国古代名著《九章算术》中有一问题:“今有凫起南海,七日至北海;雁起北海,九日至南海.今凫雁俱起,问何日相逢?”假设经过x天相逢,则可列方程为_____.
35.(2022·重庆大渡口·重庆市第三十七中学校校考二模)青团是清明节的一道极具特色的美食,据调查,广受消费者喜欢的口味分别是:红豆青团、肉松青团、水果青团,故批发商大量采购红豆青团、肉松青团、水果青团,为了获得最大利润,批发商需要统计数据,更好地进货.3月份批发商统计销量后发现,红豆青团、肉松青团、水果青团销量之比为,随着市场的扩大,预计4月份青团总销量将在3月份基础上有所增加,其中水果青团增加的销量占总增加的销量的,则水果青团销量将达到4月份总销量的,为使红豆青团、肉松青团4月份的销量相等,则4月份肉松青团还需要增加的销量与4月份总销量之比为_____________.
36.(2022·四川攀枝花·统考中考真题)如果一元一次方程的解是一元一次不等式组的解.则称该一元一次方程为该一元一次不等式组的关联方程.若方程是关于x的不等式组的关联方程,则n的取值范围是 ___________.
37.(2022·北京西城·校考模拟预测)我校学生会正在策划一次儿童福利院的慰问活动.为了筹集到元活动资金,学生会计划定制一批穿校服的毛绒小熊和带有校徽图案的钥匙扣,表格中有这两种商品的进价和售价.另外,若将一个小熊和一个钥匙扣组成一份套装出售,则将售价打九折.为了更好的制定进货方案,学生会利用抽样调查的方式统计了校内学生对商品购买意向的百分比情况见表格,若按照这个百分比情况定制商品,至少定制小熊______个和钥匙扣______个,才能筹集到元资金即获得元利润.
38.(2022·广西·统考中考真题)阅读材料:整体代值是数学中常用的方法.例如“已知,求代数式的值.”可以这样解:.根据阅读材料,解决问题:若是关于x的一元一次方程的解,则代数式的值是________.
三、解答题
39.(2022·福建泉州·校考三模)国庆黄金周,某商场促销方案规定:商场内所有商品按标价的出售,同时当顾客在商场内一次性消费满一定金额后,按下表获得相应的返还金额.
注:表示消费金额大于500元且小于或等于1000元,其他类同.
根据上述促销方案,顾客在该商场购物可以获得双重优惠.例如,若购买标价为1000元的商品,则消费金额为800元,获得的优惠额为(元).
(1)购买一件标价为1600元的商品,顾客获得的优惠额是多少?
(2)若顾客在该商场购买一件标价元的商品,那么该顾客获得的优惠额为多少?(用含有的代数式表示)
(3)若顾客在该商场第一次购买一件标价元的商品后,第二次又购买了一件标价为500元的商品,两件商品的优惠额共为650元,则这名顾客第一次购买商品的标价为______元.
40.(2022·河北邯郸·校考三模)如图,数轴上a、b、c三个数所对应的点分别为A、B、C,已知b是最小的正整数,且a、c满足.
(1)①直接写出数a、c的值 , ;
②求代数式的值;
(2)若将数轴折叠,使得点A与点C重合,求与点B重合的点表示的数;
(3)请在数轴上确定一点D,使得AD=2BD,则D表示的数是 .
41.(2022·江苏镇江·统考中考真题)某地交警在一个路口对某个时段来往的车辆的车速进行监测,统计数据如下表:
其中车速为40、43(单位:)的车辆数分别占监测的车辆总数的12%、32%.
(1)求出表格中的值;
(2)如果一辆汽车行驶的车速不超过的10%,就认定这辆车是安全行驶.若一年内在该时段通过此路口的车辆有20000辆,试估计其中安全行驶的车辆数.
42.(2022·广西玉林·统考二模)疫情期间,消毒液、口罩成为了咱们的生活必需品.淘宝某医用器械药房推出2种口罩进行销售,医用一次性口罩2.5元/个,医用外科口翠3元/个.
(1)某地某学校购进两种口罩25000个,共花费70000元,请问学校购买医用外科口罩多少个?
(2)因为4月份疫情逐渐过去,但口罩的市场需求盘依旧旺盛,该药房决定用320000元再次购进一批口罩进行销售.医用一次性口罩100个/盒,每盒120元,医用外科口罩50个/盒,每盒100元.要求购进的医用外科口罩个数不超过医用一次性口罩的2.6倍,但不低于医用一次性口罩的1.9倍.若这批口罩全部销售完毕,为使获利最大,该药房应如何进货?最大获利为多少元?
43.(2021·贵州遵义·校考模拟预测)甲、乙两地间的直线公路长为400千米.一辆轿车和一辆货车分别沿该公路从甲、乙两地以各自的速度匀速相向而行,货车比轿车早出发1小时,途中轿车出现了故障,停下维修,货车仍继续行驶.1小时后轿车故障被排除,此时接到通知,轿车立刻掉头按原路原速返回甲地(接到通知及掉头时间不计).最后两车同时到达甲地,已知两车距各自出发地的距离y(千米)与轿车所用的时间x(小时)的关系如图所示,请结合图象解答下列问题:
(1)货车的速度是______千米/小时;轿车的速度是______千米/小时.
(2)求轿车距其出发地的距离y(千米)与所用时间x(小时)之间的函数关系式,并写出自变量x的取值范围;
(3)求货车出发多长时间两车相距90千米.
计费项目
里程费
时长费
远途费
单价
1.8元/公里
0.3元/分钟
0.8元/公里
注:车费由里程费、时长费、远途费三部分构成,其中里程费按行车的实际里程计算;时长费按行车的实际时间计算;远途费的收取方式为:行车里程7公里以内(含7公里)不收远途费,超过7公里的,超出部分每公里收0.8元.
价格(元/只)型号种类
甲
乙
原料成本
12
8
销售单价
18
12
生产提成
1
0.8
单价(元/副)
3
3.5
4
4.5
5
销售量(副)
1000
1500
2000
2500
3000
小熊
钥匙扣
套装
进价
售价
购买意向
消费金额(元)
小于或等于500元
1500以上
返还金额(元)
0
60
100
150
车速()
40
41
42
43
44
45
频数
6
8
15
3
2
参考答案:
1.C
【分析】先根据一元一次方程的定义可得出a的值,再根据一元一次方程的解定义可求出m的值,然后代入求值即可.
【详解】方程是关于的一元一次方程,
,
解得,
方程为,
又是方程的解,
,
解得,
则,
故选:C.
【点睛】本题考查了一元一次方程的定义、以及解定义,掌握理解一元一次方程的定义是解题关键.
2.D
【分析】利用一元一次方程的定义确定出k的值,进而求出k的值即可.
【详解】解:∵方程是关于x的一元一次方程,
∴ ,
解得:k=-2,方程为-4x=-2+6,
解得:x=-1,
故选:D.
【点睛】此题考查了解一元一次方程,以及一元一次方程的定义,熟练掌握一元一次方程的定义是解本题的关键.
3.B
【分析】根据已知条件与两个方程的关系,可知2a- 2= b,即可求出3b-6a的值,整体代入求值即可.
【详解】把x=2代入ax-2=b,得2a- 2= b.
所以3b-6a=-6.
所以,3b-6a+2=-6+2=-4.
故选B.
【点睛】本题考查了一元一次方程的解的定义:使一元一次方程左右两边相等的未知数的值叫做一元一次方程的解.
4.A
【分析】按照解一元一次方程的一般步骤进行检查,即可得出答案.
【详解】解:方程两边同乘6,得①
∴开始出错的一步是①,
故选:A.
【点睛】本题考查了解一元一次方程,熟练掌握解一元一次方程的一般步骤以及注意事项是解决问题的关键.
5.B
【分析】解决此题应先去括号,再移项,移项时要注意符号的变化.
【详解】在第②步,去括号得,等式右边去括号时忘记变号,
故选B.
【点睛】解一元一次方程的一般步骤是去分母、去括号、移项、合并同类项和系数化为1;在移项时要注意符号的变化,此题是形式较简单的一元一次方程.
6.B
【分析】检查解一元一次方程的解题过程,根据去分母,去括号,移项,合并同类项,系数华为1,找出出错的步骤,以及出错的原因.
【详解】第②步出现错误,
. ②
错误的原因是去括号时出现错误,
应该改为:.
故选:B
【点睛】此题考查了解一元一次方程,解方程去括号时,要注意不要漏乘括号里的每一项.
7.D
【分析】根据题意列出一元一次方程求解即可.
【详解】解:设把x张彩纸制作圆柱侧面,则有(200-x)张纸作圆柱底面,
根据题意可得:
故选:D.
【点睛】题目主要考查一元一次方程的应用,理解题意,列出方程是解题关键.
8.D
【分析】设甲、乙一共用x天完成,根据题意,列出方程,即可求解.
【详解】解:设甲、乙一共用x天完成,根据题意得:
.
故选:D
【点睛】本题主要考查了一元一次方程的应用,明确题意,准确得到等量关系是解题的关键.
9.C
【分析】根据原价和售价的关系,列方程计算即可.
【详解】解:设原价为x元,由题意,得
(1+10%)×95%·x=83.6,
解得:x=80.
故选:C.
【点睛】此题考查了一元一次方程的应用—打折销售,解题的关键是确定等量关系列方程求解.
10.B
【分析】设小红答对的个数为x个,根据抢答题一共20个,记分规则如下:每答对一个得5分,每答错或不答一个扣1分,列出方程求解即可.
【详解】解:设小红答对的个数为x个,
由题意得,
解得,
故选B.
【点睛】本题主要考查了一元一次方程的应用,正确理解题意是列出方程求解是解题的关键.
11.C
【分析】根据题意设出房间数,进而表示出总人数得出等式方程求出即可.
【详解】设该店有x间客房,则
7x+7=9x-9,
故选:C.
【点睛】本题考查了一元一次方程的应用,熟练掌握一元一次方程的解题方法是解题的关键.
12.B
【分析】买鸡的人数为人,根据“如果每人出9文钱,就多出11文钱;如果每人出6文钱,就相差16文钱.”列出方程,即可求解.
【详解】解:买鸡的人数为人,根据题意得:
,
解得: ,
∴鸡的价钱为 ,
答:买鸡的人数为9人,鸡的价钱为70文.
故选:B
【点睛】本题主要考查了一元一次方程的应用,明确题意,准确得到等量关系是解题的关键.
13.B
【分析】由点的运动,可知点E从点A运动到点D,用时2s,点F从点A到点B,用时2s,从点B运动到点C,用时1s,从点C运动到点D,用时2s,y与x的函数图象分三段:①当0≤x≤2时,②当2<x≤3时,③当3<x≤5时,根据每种情况求出△AEF的面积.
【详解】解:点E从点A运动到点D,用时2s,点F从点A到点B,用时2s,从点B运动到点C,用时1s,从点C运动到点D,用时2s,
∴y与x的函数图象分三段:
①当0≤x≤2时,
AE=2x,AF=4x,
∴y=•2x•4x=4x2,
这一段函数图象为抛物线,且开口向上,由此可排除选项A和选项D;
②当2<x≤3时,点F在线段BC上,
AE=4,
此时y=×4×8=16,
③当3<x≤5时,
y=×4×(4+8+4−4x)=32−8x,由此可排除选项C.
故选:B.
【点睛】本题考查了动点问题的函数图象,二次函数图象,三角形的面积,矩形的性质,根据题意理清动点的时间分段,并根据三角形的面积公式列出函数关系式是解题的关键,难度不大.
14.D
【分析】设买鸡的人数为x,根据鸡的价格不变,建立等量关系,列出相关方程即可.
【详解】解:设买鸡的人数为x,则由题意有:
,
故选:D.
【点睛】本题考查了一元一次方程的实际应用,准确找到等量关系是解题的关键.
15.D
【分析】设小王的行车时间为x分钟,小张的行车时间为y分钟,根据计价规则计算出小王的车费和小张的车费,建立方程求解.
【详解】设小王的行车时间为x分钟,小张的行车时间为y分钟,依题可得:
1.8×6+0.3x=1.8×8.5+0.3y+0.8×(8.5-7),
10.8+0.3x=16.5+0.3y,
0.3(x-y)=5.7,
x-y=19,
故答案为D.
【点睛】本题考查列方程解应用题,读懂表格中的计价规则是解题的关键.
16.D
【分析】利用到商店时间+停留时间可确定A,利用爸爸所用时间+2分与路程3300米可求小明速度可确定B,利用设爸爸开始时车速为x米/分,列方程求解即可确定C,利用小明和爸爸行走路程一样,设t分爸爸追上小明,列方程求解可知D.
【详解】解:A.,故A正确,不合题意;
B.小明的速度为米/分,故B正确,不合题意;
C.设爸爸开始时车速为x米/分,
,
解得米/分,故爸爸从家到商店的速度为200米/分钟正确,不合题意;
D.设y分爸爸追上小明,
,
解得:,
故时,爸爸追上小明,选项不正确,符合题意
故选:D.
【点睛】本题考查行程问题的函数图像,会看图像,能从中获取信息,掌握速度,时间与路程三者关系,把握基准时间是解题关键.
17.B
【分析】直接根据题中等量关系列方程即可.
【详解】解:根据题意,7x+4 = 9x-8,
故选:B.
【点睛】本题考查一元一次方程的应用,理解题意,正确列出方程是解答的关键.
18.B
【分析】一竖列上相邻的三个数的关系是:上面的数总是比下面的数小7.可设中间的数是x,则上面的数是x-7,下面的数是x+7.则这三个数的和是3x,因而这三个数的和一定是3的倍数.
【详解】设中间的数是x,则上面的数是x-7,下面的数是x+7,
则这三个数的和是(x-7)+x+(x+7)=3x,
因而这三个数的和一定是3的倍数,
则,这三个数的和都为3的倍数,观察只有51与75是3的倍数,
但75÷3=25,25+7=32不符合题意,
所以这三个数的和可能为51,
故选B.
【点睛】本题考查了一元一次方程的应用,解决的关键是观察图形找出数之间的关系,从而找到三个数的和的特点.
19.B
【分析】先解关于x的一元一次不等式组,根据其解集,求出的取值范围,再解分式方程,根据其有非负整数解,求出的取值范围,进而可得符合要求的值,最后求和即可.
【详解】解:由不等式组,解得:
∵不等式组的解集为
∴
由分式方程 ,去分母得
解得,
∵分式方程有非负数解
∴且
∴的取值为,0,1,2,4
∴符合条件的所有整数a的和为
故选B.
【点睛】本题考查了解一元一次不等式组,解分式方程.解题的关键在于求出符合条件的所有整数a.
20.A
【分析】根据题意求出“九宫格”中的y,再求出x即可求解.
【详解】如图,依题意可得2+5+8=2+7+y
解得y=6
∴8+x+6=2+5+8
解得x=1
故选A.
【点睛】此题主要考查一元一次方程的应用,解题的关键是根据题意得到方程求解.
21.(1)4月份再生纸的产量为500吨
(2)的值20
(3)6月份每吨再生纸的利润是1500元
【分析】(1)设3月份再生纸产量为吨,则4月份的再生纸产量为吨,然后根据该厂3,4月份共生产再生纸800吨,列出方程求解即可;
(2)根据总利润=每一吨再生纸的利润×数量列出方程求解即可;
(3)设4至6月每吨再生纸利润的月平均增长率为,5月份再生纸的产量为吨,根据总利润=每一吨再生纸的利润×数量列出方程求解即可;
【详解】(1)解:设3月份再生纸产量为吨,则4月份的再生纸产量为吨,
由题意得:,
解得:,
∴,
答:4月份再生纸的产量为500吨;
(2)解:由题意得:,
解得:或(不合题意,舍去)
∴,
∴的值20;
(3)解:设4至6月每吨再生纸利润的月平均增长率为,5月份再生纸的产量为吨,
∴
答:6月份每吨再生纸的利润是1500元.
【点睛】本题主要考查了一元一次方程的应用,一元二次方程的应用,正确理解题意,列出方程求解是解题的关键.
22.D
【分析】把代入方程计算即可求出a的值.
【详解】解:把代入方程得:,
解得.
故选:D.
【点睛】本题考查了一元一次方程的解,方程的解即为能使方程左右两边相等的未知数的值.
23.D
【分析】设快马x天可以追上慢马,根据路程=速度×时间,即可得出关于x的一元一次方程,此题得解.
【详解】解:设快马x天可以追上慢马,
依题意,得: 240x-150x=150×12.
故选:D.
【点睛】本题考查了由实际问题抽象出一元一次方程,找准等量关系,正确列出一元一次方程是解题的关键.
24.B
【分析】根据题意,先令在相同时间内走路快的人走100步,走路慢的人只走60步,从而得到走路快的人的速度,走路慢的人的速度,再根据题意设未知数,列方程即可
【详解】解:令在相同时间内走路快的人走100步,走路慢的人只走60步,从而得到走路快的人的速度,走路慢的人的速度,
设走路快的人要走x步才能追上,根据题意可得,
根据题意可列出的方程是,
故选:B.
【点睛】本题考查应用一元一次方程解决数学史问题,读懂题意,找准等量关系列方程是解决问题的关键.
25.D
【分析】先求出方程的解和不等式的解,得出a的范围,再求出整数解,最后求出答案即可.
【详解】解:解方程x+2a=1得:x=12a,
∵方程的解为负数,
∴12a<0,
解得:a>0.5,
∵解不等式①得:x<a,
解不等式②得:x≥4,
又∵不等式组无解,
∴a≤4,
∴a的取值范围是0.5<a≤4,
∴整数和为1+2+3+4=10,
故选:D.
【点睛】本题考查了解一元一次不等式,解一元一次不等式组,不等式组的整数解,解一元一次方程等知识点,能求出a的范围是解此题的关键.
26.C
【分析】设有x个老师,根据第一个老师和(6+1)个学生跳过舞;第二个老师和(6+2)个学生跳过舞,根据规律可知第x个是何老师和(6+x)个学生跳过舞,根据总人数是20人,即可得解.
【详解】解:设参加跳舞的老师有x人,
根据题意得:第一个是方老师和(6+1)个学生跳过舞;第二是张老师和(6+2)个学生跳过舞;第x个是何老师和(6+x)个学生跳过舞,
∴x+(6+x)=20,
解得x=7,
答:参加跳舞的学生人数为20-7=13.
故选:C.
【点睛】本题考查了一元一次方程的应用,解题关键是要读懂题目的意思,根据题目给出的条件,找出合适的等量关系列出方程,再求解.
27.(1)甲、乙两种型号的产品分别为万只,万只
(2)安排甲型号产品生产万只,乙型号产品生产万只,所获利润最大,最大利润为万元
【分析】根据题意,设甲型号的产品有万只,则乙型号的产品有万只,可以列出相应的一元一次方程,从而可以得到甲、乙两种型号的产品分别是多少万只;
根据题意,可以得到利润和生产甲种产品数量的函数关系式,再根据公司六月份投入总成本(原料总成本+生产提成总额)不超过万元,可以得到生产甲种产品数量的取值范围,然后根据一次函数的性质,即可得到应怎样安排甲、乙两种型号的产量,可使该月公司所获利润最大,并求出最大利润.
【详解】(1)解:设甲型号的产品有万只,则乙型号的产品有万只,根据题意,得
,
解得,则,
答:甲、乙两种型号的产品分别为万只,万只.
(2)设安排甲型号产品生产万只,则乙型号产品生产万只,根据题意,得
,解得,
设该月公司所获利润为万元,则
,
因为,所以当时,最大,最大值为万元,此时,
答:安排甲型号产品生产万只,乙型号产品生产万只,所获利润最大,最大利润为万元.
【点睛】本题考查一次函数的应用、一元一次方程的应用、一元一次不等式的应用,解答本题的关键是明确题意,利用一次函数的性质和不等式的性质解答.
28.(1)这5天销售口罩的平均利润为4500元;
(2)
(3)m的值为.
【分析】(1)先求出总利润,再用总利润除以总天数即可;
(2)根据表格反映的销量与售价之间的关系,列出函数关系式即可;
(3)根据总进价等于总销售额列方程即可.
【详解】(1)解
(元),
(元),
答:这5天销售口罩的平均利润为4500元;
(2)由题意得,
即y与x的函数关系式为;
(3)由题意得,,
解得,,
即m的值为.
【点睛】此题考查了一元一次方程的应用、列函数关系式等知识,读懂题意是解题的关键.
29.C
【分析】解出方程及不等式组,根据条件求出的取值范围,将四个选项代入方程的解中即可判断.
【详解】解:不等式,
去括号得,
移项得,
不等式,
去分母得,
移项合并得,
解得,
原不等式组无解,
,
由题意得,解得,
原方程的解为非负整数,
,
解得,
则当时,不符合题意,故A选项错误;
当时,不符合题意,故B选项错误;
当时,符合题意,故C选项正确;
当时,不符合题意,故D选项错误,
故选C.
【点睛】本题考查了含参数的一元一次方程及一元一次不等式组求参数问题,根据题意求出参数的取值范围是解题的关键.
30.D
【分析】利用等式的性质在分式方程两边分别乘 即可.
【详解】A,故此选项不符合题意.
B,故此选项不符合题意.
C,故此选项不符合题意.
D,故此选项符合题意.
故选:D.
【点睛】本题主要考查了解分式方程去分母,根据等式的性质在分式方程两边分别乘以分母的最简公分母,熟练掌握等式的性质是解此题的关键.
31.B
【分析】根据鹅的价格不变列方程即可;
【详解】解:由题意得:鹅的价格=9x-11=6x+16,
∴,
故选: B.
【点睛】本题考查了一元一次方程的实际应用,找准题中等量关系列方程是解题关键.
32.C
【分析】设左下阴影矩形的宽为x,则AB=CD=a+x, 分别表示出左下阴影矩形的周长为,右上阴影矩形的周长为,根据已知条件即可求得,进而即可求解.
【详解】设左下阴影矩形的宽为x,则AB=CD=a+x,
右上阴影矩形的宽为a+x-2b
左下阴影矩形的周长l1=2(a+x),右上阴影矩形的周长l2=2(a+x-b)
l1-l2=2(a+x)-2(a+x-b)=2b,即2b=6,解得b=3,此时a不确定,
故选C.
【点睛】本题考查了整式加减的应用,一元一次方程的应用,数形结合是解题的关键.
33.6
【分析】将变形为 ,由已知条件求出a的值,代入计算即可求出值.
【详解】解:∵,
∴
∴,
∴.
故答案为:6.
【点睛】本题考查整式的加减-化简求值,以及解一元一次方程,熟练掌握运算法则是解题的关键.
34.
【分析】设野鸭与大雁从南海和北海同时起飞,经过x天相遇,由野鸭飞行的距离+大雁飞行的距离=两地之间的距离,即可得出关于的一元一次方程,此题得解.
【详解】解:设野鸭与大雁从南海和北海同时起飞,经过x天相遇,根据题意得:
,
故答案为: .
【点睛】本题考查了一元一次方程的应用,找准等量关系,正确列出一元一次方程是解题的关键.
35.##
【分析】设3月份红豆青团、肉松青团、水果青团销量为,4月份增加的总销售量为a,则4月份水果青团增加的销量为,则4月份红豆青团、肉松青团增加的销量为,分别表示出4月份水果青团的销售总量和4月份总销量,列出方程得出,从而得出4月份红豆青团、肉松青团的销量,用4月份肉松青团还需要增加的销量比4月份总销量得出结论.
【详解】设3月份红豆青团、肉松青团、水果青团销量为,4月份增加的总销售量为a,
4月份水果青团增加的销量为,
则4月份红豆青团、肉松青团增加的销量为,
4月份的总销售量为:,
4月份水果青团的总销量为:,
4月份红豆青团、肉松青团的销量为:,
水果青团销量将达到4月份总销量的,
,
解得,
此时,
红豆青团、肉松青团4月份的销量相等,
肉松青团4月份的销量为:,
4月份肉松青团增加的销量为:,
4月份肉松青团还需要增加的销量与4月份总销量之比为,
故答案为:.
【点睛】本题考查一元一次方程的应用,解题的关键是根据已知找到等量关系再变形,用含a的式子表示k.
36.
【分析】解一元一次方程得出方程的解,代入不等式组可得答案.
【详解】解:解方程得,
∵为不等式组的解,
∴,解得,
即n的取值范围为:,
故答案为:.
【点睛】本题主要考查解一元一次不等式组和一元一次方程,解题的关键是理解并掌握“关联方程”的定义和解一元一次不等式组、一元一次方程的能力.
37.
【分析】设定制小熊、钥匙扣以及套装共件,根据小熊的利润,钥匙扣的利润与套装的利润和等于总利润元,列出方程,进行计算即可解答.
【详解】解:设定制小熊、钥匙扣以及套装共件,由题意得:
,
解得:,
单独买小熊:个,
单独买钥匙扣:个,
买套装:套,
至少定制小熊:个,定制钥匙扣:个,
至少定制小熊个,定制钥匙扣个.
故答案为:;.
【点睛】本题考查了一元一次方程的应用,熟练掌握有关利润问题的等量关系是解题的关键.
38.
【分析】先根据是关于x的一元一次方程的解,得到,再把所求的代数式变形为,把整体代入即可求值.
【详解】解:∵是关于x的一元一次方程的解,
∴,
∴
.
故答案为:14.
【点睛】本题考查了代数式的整体代入求值及一元一次方程解的定义,把所求的代数式利用完全平方公式变形是解题的关键.
39.(1)顾客获得的优惠额是420元
(2)当时,该顾客获得的优惠额为元;当时,该顾客获得的优惠额为元
(3)2000
【分析】(1)购买一件标价为1600元的商品,根据题中给出的数据可得消费金额为1280元,优惠额为:(元)除以标价就是优惠率;
(2)分两种情况:当时;当时;讨论可求该顾客获得的优惠额;
(3)设这名顾客第一次购买商品的标价为x元,两件商品的优惠额共为650元,然后就分情况:当时;当时;根据题意列出方程求解.注意解方程时要结合实际情况分析.
(1)
解:标价为1600元的商品按的价格出售,消费金额为1280元,
消费金额1280元在之间,返还金额为100元,
则顾客获得的优惠额是:(元);
(2)
解:当时,元;
当时,元;
(3)
解:(元),
当时,,
解得不合题意;
当时,,
解得符合.
故这名顾客第一次购买商品的标价为2000元.
【点睛】本题考查了一元一次方程的应用,解题关键是要读懂题目的意思,根据题目给出的条件,找出合适的等量关系列出方程,再求解.
40.(1)①-2,6;②64
(2)3
(3)4或0
【分析】(1)①根据平方和绝对值的非负性即可求出a和c,②把a和c的值代入求值即可;
(2)根据题意,求出b的值,然后求出线段AC的中点,即可求出结论;
(3)设点表示的数为,然后根据点D的位置分类讨论,分别根据列出方程即可分别求出结论.
(1)
解:
①∵,
∴,,
解得,.
故答案为:-2,6.
②把,代入,
;
(2)
解:∵b是最小的正整数,
∴,
∴线段AC的中点为,
设与点B重合的点表示的数为n,则(1+n)÷2=2,
解得:n=3.
∴与点B重合的点表示的数是3.
故答案为:3.
(3)
解:因为a=-2,b=1,c=6,设点表示的数为,若,分三种情况讨论:
①若点在点A的左侧,则x<-2且,
解得(不符合题意,舍去);
②若点D在点A、B之间,则-2
③若点D在点B右侧,则x>1且x-(-2)=2(x-1),
解得:x=4.
综上所述,点表示的数是0或4.
故答案为:0或4.
【点睛】此题考查了非负性的应用、数轴上两点之间的距离、中点公式和一元一次方程的应用,解题的关键是掌握平方、绝对值的非负性、数轴上两点之间的距离公式、中点公式和等量关系.
41.(1)16
(2)19200辆
【分析】(1)由车速的占比求得总的车辆数,然后相乘可得
(2)先计算安全行驶的占比,再用该占比估算即可
【详解】(1)方法一:由题意得,
;
方法二:由题意得,
解得:;
(2)由题意知,安全行驶速度小于等于.
因为该时段监测车辆样本中安全行驶的车辆占总监测车辆的占比为,
所以估计其中安全行驶的车辆数约为:(辆)
【点睛】本题考查了频数的计算,掌握频率的计算公式是解题关键,频率=频数÷总数.本题的占比就是频率.
42.(1)15000个
(2)药房应购进医用一次性口罩640盒,购进医用外科口罩2432盒获利最大,最大获利为204800元
【分析】(1) 设学校购买医用外科口罩x个,则购买医用一次性口罩(25000-x)个,根据共花费70000元,列出方程求解即可;
(2)设购进医用外科口罩m个,则共需2m元,购进医用一次性口罩个,根据题意可得,121600≤m≤130000,设总利润为y元,可得 ,再根据一次函数的增减性求解即可.
(1)
解:设学校购买医用外科口罩x个,则购买医用一次性口罩(25000-x)个,
依题意有3x+2.5(25000-x)=70000,
解得x=15000.
答:学校购买医用外科口罩15000个;
(2)
根据题意可得:
医用一次性口罩的进价为120÷100=1.2(元/个),
医用外科口罩的进价为100÷50=2(元/个),
设购进医用外科口罩m个,则共需2m元,购进医用一次性口罩个,
根据题意有,
解得121600≤m≤130000,
又∵m为整数,
∴121600≤m≤130000,且m为整数,
设总利润为y元,则
∵,
∴y随m的增大而减少,
∴当m=121600时,y最大,最大值为204800元,此时,购进医用一次性口罩的数量为(个)(盒),
购进医用外科口置121600÷50=2432(盒).
故药房应购进医用一次性口罩640盒,购进医用外科口罩2432盒获利最大,最大获利为204800元.
【点睛】本题考查了一次函数的应用,一元一次方程的应用,在解答过程中寻找能够反映整个题意的等量关系是解答本题的关键.
43.(1);
(2)
(3)货车出发小时或小时后两车相距千米.
【分析】(1)观察函数图象可知货车的速度是千米/小时,进而求出轿车的速度即可;
(2)分别求出得、、的坐标,运用待定系数法解得即可;
(3)设货车出发小时后两车相距千米,然后根据题意列出方程求解即可.
【详解】(1)解:由函数图象可知货车的速度是千米/小时;轿车的速度是:千米/小时;
故答案为:;;
(2)解:由题意可知:,,,
设直线的解析式为,
,
当时,,
设直线的解析式为,
把,代入得:
,解得,
,
;
(3)解:设货车出发小时后两车相距千米,根据题意得:
或,
解得或.
答:货车出发小时或小时后两车相距千米.
中考数学一轮复习考点微专题(全国通用)考向03 实数(附答案): 这是一份中考数学一轮复习考点微专题(全国通用)考向03 实数(附答案),共22页。
中考数学一轮复习考点微专题(全国通用)考向02 有理数的运算(附答案): 这是一份中考数学一轮复习考点微专题(全国通用)考向02 有理数的运算(附答案),共29页。
【微点·一轮考点】考向11 分式方程-2023届中考数学一轮复习考点专题复习大全(全国通用): 这是一份【微点·一轮考点】考向11 分式方程-2023届中考数学一轮复习考点专题复习大全(全国通用),共33页。

