所属成套资源:全国通用人教A版(2019)高中数学选择性必修一全册讲义
人教A版(2019)高中数学选修一讲义01空间向量与立体几何
展开
这是一份人教A版(2019)高中数学选修一讲义01空间向量与立体几何,文件包含空间向量与立体几何-讲义教师版docx、空间向量与立体几何-讲义学生版docx等2份学案配套教学资源,其中学案共70页, 欢迎下载使用。
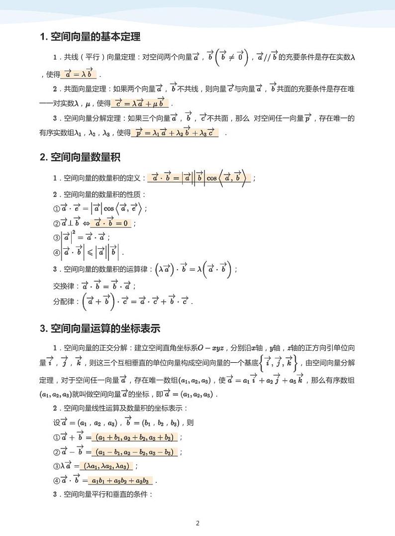
空间向量与立体几何学习目标.空间向量的基础:了解空间向量的概念、基本定理及其意义;掌握空间向量的正交分解及其坐标表示、线性运算及其坐标表示,数量积及其坐标表示;能运用向量的数量积判断向量的共线与垂直..空间向量的应用:理解直线的方向向量与平面的法向量;掌握用向量语言表述线线、线面、面面的垂直、平行关系;掌握用向量方法解决线线、线面、面面的夹角的计算问题.考试数据知识模块 考点 新高考卷 模考频次(频率)空间向量与立体几何 空间向量与立体几何 山东&海南2020-20 35(100%)注:模考数据来自于2021年搜集自济南、南京、苏州、广州、深圳、重庆、武汉七所分校的35套优质试卷.高频考点.求异面直线所角;.直线与平面所成的角;.平面与平面所成的角.难点性等探索性问题;.立体几何中的最值问题;易错点.夹角的范围问题;.坐标中的计算问题;一、 空间向量的基础1. 空间向量的基本定理.共线(平行)向量定理:对空间两个向量 ,,的充要条件是存在实数,使得 ..共面向量定理:如果两个向量 , 不共线,则向量 与向量 , 共面的充要条件是存在唯一一对实数 , ,使得 ..空间向量分解定理:如果三个向量 , , 不共面,那么 对空间任一向量 ,存在唯一的有序实数组 , , ,使得 .2. 空间向量数量积.空间向量的数量积的定义:;.空间向量的数量积的性质:① ;② ;③ ;④ ..空间向量的数量积的运算律:;交换律: ;分配律: .3. 空间向量运算的坐标表示.空间向量的正交分解:建立空间直角坐标系,分别沿 轴, 轴, 轴的正方向引单位向量 , , ,则这三个互相垂直的单位向量构成空间向量的一个基底 ,由空间向量分解定理,对于空间任一向量 ,存在唯一数组 ,使 ,那么有序数组就叫做空间向量 的坐标,即 ..空间向量线性运算及数量积的坐标表示:设 , , , , , ,则① ;② ;③ ;④ ..空间向量平行和垂直的条件:① , , ;② ..向量的夹角与向量长度的坐标计算公式:设 , ,则① ,;② ;③在空间直角坐标系中,点 , ,则 , 两点间的距离是.经典例题1. 假设地球是半径为 的球体,现将空间直角坐标系的原点置于球心,赤道位于 平面上, 轴的正方向为球心指向正北极方向,本初子午线(弧 )是 度经线,位于 平面上,且交 轴于点,如图所示.已知赤道上一点 位于东经 度,则地球上位于东经 度、北纬 度的空间点 的坐标为( ).A. B. C. D.【备注】(1)选本题的目的和作用的说明:重点考查在球体中求空间坐标.(2)本题关键的解题步骤:找到 点在 平面上的投影,根据几何关系求得 点的坐标.(3)本题的易错点:求 点的竖坐标.(4)本题需要注意的地方以及难点:题目给出的经纬度条件在坐标系中的转化,需要在各个平面分析边长等数量关系.【答案】A【解析】∵图中 , 在赤道上的射影点为 , ,∴ , ,,图中 轴, 轴,∴ , ,∴ .故选 .【标注】【知识点】计算任意角的三角函数值;圆柱、圆锥、圆台和球的结构特征巩固练习2. 如图,在四面体 中, 、 分别在棱 、 上,且满足 , ,点是线段 的中点,用向量 , , 表示向量 应为( ).A. B. C. D.【答案】A【解析】∵在四面体中, 、 分别在棱 、 上,且满足 , ,点 是线段 的中点,∴.故选 .【标注】【知识点】空间向量的线性运算(非坐标)4. 知识总结(一)空间向量的基本概念、表示、大小、共线、加减运算;(二)空间向量基本定理(三)空间向量数量积定义、性质:(四)空间向量运算的坐标表示二、 空间向量的应用1. 向量法证明平行、垂直用空间向量刻画空间中平行与垂直的位置关系:设直线 , 的方向向量分别是 , ,平面 , 的法向量分别是 , ,则① , ;② ;③ ;④ , ;⑤ , ;⑥ .经典例题3. 如图,在三棱锥中,平面,,,,,.求证:平面.【备注】(1)选本题的目的和作用的说明:给出用建系的方法去证明线面垂直的思路.(2)本题关键的解题步骤:证DE与平面SCD的两条线垂直,重点证几何法证CD与DE垂直.(3)本题的易错点:证CD与DE垂直.(4)本题需要注意的地方以及难点:D点的位置是一个关键的点,需要用到基础的几何知识,考察功底;无论是用几何方法还是向量的方法都是要从D点入手.【答案】( 1 )证明见解析.【解析】( 1 )如图示:以 为原点建立空间直角坐标系,由题意得: , , , , ,∵ , , ,∴ , ,即 , ,∵ ,∴ 平面 .【标注】【知识点】向量法求空间距离;向量法解决空间中的平行问题;向量法解决二面角问题;向量法解决空间中的垂直问题巩固练习4. 如图,四棱锥( 1 )证明:( 2 )当直线 与平面的底面 是边长为 的正方形,.所成角的正弦值最大时,求此时二面角.的大小.【备注】(1)选本题的目的和作用的说明:本题可以用向量和几何两种方法证明,提供多种解题思路.(2)本题关键的解题步骤:①几何法:证明三角形△PAD≌△PBC.②向量法:证明两个角的余弦值相等.(3)本题的易错点:找不到思路.(4)本题需要注意的地方以及难点:建坐标系写坐标,尤其是设P点的坐标;最值问题需要带参数表示坐标,处理二次式取最值.【答案】( 1 )证明见解析.( 2 ) .【解析】( 1 )方法一:如图,分别取 , 的中点 、 ,连接 、 、 .∵ , 为 的中点,∴ ,又∵ ,∴ ,又 平面 ,平面 .∵ 垂直平分 ,∴ .在 与 中, ,∴ .∴ .方法二:如图,建立空间直角坐标系,则 ,设 ,,∴ .( 2 )方法一:由( ) 是二面角 的平面角,设 ,则 ,在 中, ,过点 作 的垂线,垂足为 ,则,∵平面平面,∴平面 平面 ,平面 平面又∵ ,平面∴ 平面 .∵ 平面 ,∴ ,设直线 与平面 所成的角为 ,∴ ,令 , ,则 ,当且仅当 ,即 时, 有最大值 ,∴ .∴当直线 与平面 所成角的正弦值最大时,二面角 的大小为.方法二:,设平面 的法向量 ,∴,设 与平面 所成的角为 , 与 所成的角为 ,∴ ,令 ,,当且仅当 , 时,取“ ”,此时 .此时 , ,设平面 的法向量 ,,易知平面 的一个法向量 ,设二面角 的平面角为 ,故 , .【标注】【知识点】几何法求空间角;向量法解决异面直线所成角问题2. 异面直线的夹角异面直线所成的角:设 , 是两条异面直线,过空间任意一点 作直线,,则 与 所夹的锐角或直角叫做异面直线 与 所成的角.设异面直线 与 的方向向量分别是 , , 与 的夹角为 ,显然,则.经典例题5. 如图 ,在四棱锥中,底面为矩形.底面,,. 为 的中点,则异面直线 与 所成角的余弦值为( ).图A. B.C. D.【备注】(1)选本题的目的和作用的说明:强调异面直线夹角的公式.(2)本题关键的解题步骤:建系,求两条直线的方向向量,带公式.(3)本题的易错点:夹角的范围.(4)本题需要注意的地方以及难点:注意计算.【答案】B【解析】∵ 底面 ,∴ , ,∵底面 为矩形,∴ ,以 为原点, , , 所在直线分别为 轴, 轴, 轴建立空间直角坐标系,如图所示,图∵ , , 是 中点,∴ , , , , , ,∴ , ,∴ ,则异面直线 与 所成角的余弦值为 ,故选 .【标注】【知识点】向量法解决异面直线所成角问题巩固练习6. 如图,长方体 中, , 为 的中点,则异面直线 与所成角的正切值为( ).A. B.C. D.【答案】C【解析】以 原点, 为 轴, 为 轴,为 轴,建立空间直角系,设 ,则 , , , ,, ,设异面直线 与 所成角为 ,则 ,,解得 .【标注】【知识点】向量法解决异面直线所成角问题7. 如图,在正三棱柱 中,侧棱长为 ,底面三角形的边长为 ,则 与侧面所成的角是 .【答案】【解析】方法一:取 的中点 ,连接, ,∵三棱柱 为正三棱柱,∴ 平面 ,∴ 在平面 上的射影为 ,设 与侧面 所成的角为 ,∴ ,∴ .方法二:分别取 、的中点 、 ,连接 ,,易知平面,且,故以 为坐标原点, 、 、 所在的直线分别为 轴、 轴、 轴,建立如图所示的空间直角坐标系,易得 , ,∴ ,设 与侧面 所成的角为 ,∵平面 的一个法向量为 ,∴ ,∴ .故答案为: .【标注】【知识点】向量法解决空间中的平行问题;向量法解决线面角问题8. 如图 ,圆锥的轴截面为等腰直角 , 为底面圆心, 为底面圆周上 的三等分点,.则 与 的夹角为( ).A. B.C. D.【答案】C【解析】如图7,在底面圆周上取 的另一个三等分点 ,.由圆周角定理,知,从而, .所以, 与 的夹角就是 与 的夹角.又由 为圆周的 知, .在等腰三角形 中,有.得 .即异面直线 与 的夹角为【标注】【知识点】圆柱、圆锥、圆台和球的结构特征3. 直线与平面所成的角直线和平面所成的角:直线和平面所成的角是指直线与它在这个平面内的射影所成的角.设直线的方向向量是 ,平面 的法向量是 ,直线 与平面 的夹角为 ,显然 , 则.经典例题9. 如图,四棱锥中,平面,,,, 为棱 上一点.若 ,且 平面 ,求直线 与平面 所成角的正弦值.【备注】(1)选本题的目的和作用的说明:考查直线与平面的夹角,强调线面角的公式,以及基本几何关系的转化.(2)本题关键的解题步骤:需先找到关系建系,求直线 的方向向量与平面 的法向量代入公式求夹角的正弦值.(3)本题的易错点:由线面平行求平面的法向量.(4)本题需要注意的地方以及难点:注意计算,以及线面平行、线面垂直条件的转化.【答案】( 1 ) .【解析】( 1 )取 中点 ,作交 于 ,∵ ,∴ , 平面 , 平面 ,∴ ,又 ,∴ 平面 ,以 为坐标原点, 为 轴正方向, 为 轴正方向, 为 轴正方向,建立空间直角坐标系,, , , , ,设平面 的法向量 ,∴ , ,由 平面 , ,取 , , ,, ,∴ ,∴直线 和平面所成角正弦值为,.【标注】【知识点】线面平行的证明问题;向量法解决线面角问题10. 在边长为 的菱形 中, ,点 是边 的中点(如图 ),将 沿 折起到 的位置,连接 , ,得到四棱锥 (如图 ).图图若 ,连接 ,求直线 与平面 所成角的正弦值.【备注】( )选本题的目的和作用的说明:折叠问题与线面角结合,考查空间几何关系的转化,对空间想象能力要求较高.( )本题关键的解题步骤:建立空间直角坐标系,根据原图找出四棱锥的几何关系,写各点坐标,求直线 的方向向量与平面 的法向量.( )本题的易错点: 求四棱锥各点坐标及法向量.( )本题需要注意的地方以及难点:平面图形与立体图形之间边长关系的转换.【答案】( 1 ) .【解析】( 1 )方法一:因为,,,故以点 为原点,以射线 , , 分别为 轴, 轴, 轴,建立空间直角坐标系 ,图因为菱形 的边长为 , ,所以 , , ,则 , , , ,所以 , , ,设平面 的法向量为 ,由 , ,得 , ,令 ,得 ,所以平面 的一个法向量为 ,设直线 与平面 所成角为 ,则 ,所以直线 与平面方法二:因为所成角的正弦值为,又 ,.,所以 平面 ,因为 ,所以 平面 ,因为 平面 ,所以平面 平面 ,因为平面 平面 ,作 于 ,则 平面 ,连接 ,则 是直线 与平面 所成角,图因为菱形 的边长为 , ,所以 , , ,在 中, ,在 中, ,在 中, ,所以直线 与平面 所成角的正弦值为 .【标注】【知识点】几何法求空间角;折叠问题;向量法解决线面角问题巩固练习11. 如图四棱锥 中, 是以 为斜边的等腰直角三角形, , ,, , 为 的中点.( 1 )求直线 与平面 所成角的正弦值.( 2 )设 是 的中点,判断点 是否在平面内,并证明结论.【答案】( 1 )( 2 ).在平面内,证明见解析.【解析】( 1 )取 中点 ,连接 , ,由已知 是以 为斜边的等腰直角三角形,∴ ,又 ,∴ , ,而 , , ,所以四边形 为正方形,即 ,而 , , ,所以 ,即 ,而 ,所以 平面 ,以 为 轴, 为 轴, 为 轴,建立如图所示的空间直角坐标系,所以 , , , ,设平面 的一个法向量为 ,而 , , ,由 得 ,可取 ,设直线 与平面 所成角为 ,则 ,( 2 )所以直线 与平面在平面 内,所成角的正弦值为 .为 中点,由( )知 ,又 是 的中点,所以 , , ,,设 ,即 ,解得 ,故有唯一一组实数对 使得 ,因此符合向量基本定理,故 与 , 共面,即 在平面 内.【标注】【知识点】向量法解决线面角问题;空间向量共面问题12. 如图,四棱锥 的底面 是菱形, ,且 .若 ,棱 上一点 满足 ,求直线 与平面 所成角的正弦值.【备注】可以用几何、建系两种方法去解决【答案】( 1 ) .【解析】( 1 )方法一:由( )知:平面平面,平面 平面 ,又 , 平面 ,故 平面 ,在菱形 中,因为 ,所以 ,所以 为等边三角形,所以 ,在 和 中, , , ,所以 ≌ ,所以 ,在 和 中, , , ,所以 ≌ ,所以 ,因为 ,所以 为等腰直角三角形,所以 ,所以 ,所以 为 中点,,又 平面 ,所以 平面 ,设 到平面 的距离为 , 与平面 所成角为 ,则 ,由 ,知所以 ,在 中, ,在 中, ,在 中, ,所以 ,所以,所以,,即直线 与平面 所成角的正弦为 .方法二:以 为原点,建立如图所示空间直角坐标系,则 , , , ,设 ,则有 ,所以 ,由 ,得 ,即 ,所以 ,即 ,解得 或 (舍去),所以 ,设平面 的法向量为 ,则 , ,即 ,可取 ,设 与平面 所成的角为 ,则 ,.【标注】【知识点】面面垂直的证明问题;几何法求空间角;向量法解决线面角问题13. 如图,在四棱锥 中,侧面 为钝角三角形且垂直于底面 ,底面为直角梯形且, , ,点 是 的中点.若直线 与底面 所成的角为 ,求 与平面 所成角的正弦值.【答案】( 1 ) .【解析】( 1 )过点 作 的垂线,交 的延长线于点 ,连接 ,∵平面 底面 ,平面 底面 , , 平面 ,∴ 底面 ,故 为斜线 在底面 内的射影,为斜线 与底面 所成的角,即 .由( )得, ,∴在 中, , ,在 中, , , ,由余弦定理得 ,∴ ,从而 ,过点 作 ,∴ 底面 ,∴ 、 、 两两垂直,如图,以点 为坐标原点, 为 轴正方向, 为 轴正方向, 为 轴正方向建立空间直角坐标系,则 , , ,, ,设平面 的法向量为 ,,取 ,得 ,,∴所成的角的正弦值为 .【标注】【知识点】向量法解决线面角问题;线面垂直的证明问题14. 在四棱锥 中, 平面 , , , , ,,点 , 在线段 上, , , 为线段 上的一点.若平面 与平面 所成锐二面角的余弦值为 ,求直线 与平面 所成角的正弦值.【答案】( 1 ) .【解析】( 1 )由 知:,以 为坐标原点,以 为 轴,以 为 轴,以 为 轴,建立空间直角坐标系,如图所示.所以 , , ,, , ,设 , ,则 ,所以 , ,设平面 的法向量为 ,由 得 ,令 得 ,因为 平面 ,所以平面 的法向量为 ,因为平面 与平面 所成锐二面角 的余弦值为 ,所以 ,解得 ,即 ,所以 ,因为平面 的法向量为 ,所以直线 与平面 所成角的正弦值为.【标注】【知识点】线面垂直的证明问题;向量法解决线面角问题;向量法解决二面角问题4. 两个平面所成的角二面角及其度量:从一条直线出发的两个半平面所组成的图形叫做二面角.记作.在二面角的棱上任取一点 ,在两个半平面内分别作射线 , ,则 叫做二面角 的平面角.设平面 的法向量是 ,平面 的法向量是 ,平面 与平面 的夹角为 ,备注:利用向量求二面角的平面角有两种方法:方法一:如图,若 , 分别是二面角 的两个面内与棱 垂直的异面直线,则二面角 的大小就是向量 与 的夹角的大小.方法二:如图, , 分别是二面角的两个半平面 , 的法向量,则 与该二面角的大小相等或互补.根据题目特点,同学们可以灵活选择运用向量方法与综合方法,从不同角度解决立体几何问题.经典例题15. 四棱锥 中, 面 ,直角梯形 中, , ,, ,点 在 上且 . 与平面 所成角为 .求二面角 的余弦值.【备注】( )选本题的目的和作用的说明:强调异面直线夹角的公式.( )本题关键的解题步骤:建系,求两个平面的法向量,带公式.( )本题的易错点:注意夹角的范围.( )本题需要注意的地方以及难点:注意计算.【答案】( 1 ) .【解析】( 1 )以 为原点, , , 所在直线为 轴、 轴、 轴,面 ,所以 ,又因为 ,所以 面 ,所以 在面 的射影为 .所以 为 与平面 所成角,所以 , ,所以 , , , , ,,面 法向量 ,面 法向量 , ,所以 ,所以所以二面角,,所成角的余弦值为 .【标注】【知识点】直线和平面平行的判定;线面平行的证明问题;向量法解决二面角问题16. 如图,已知多面体 的底面 是边长为 的正方形, 底面 , ,且.若二面角 的大小为 ,求 的值.【备注】( )选本题的目的和作用的说明:强调二面角夹角的公式.( )本题关键的解题步骤:建系,求平面BCF与平面CFE的法向量,代入公式.( )本题的易错点:平面CFE法向量带参数,计算要注意.( )本题需要注意的地方以及难点:求平面的法向量,解二次方程.【答案】( 1 ) 或 (舍去).【解析】( 1 )以 为坐标原点,分别以 , , 所在直线为 轴、 轴、 轴,建立如图空间直角坐标系.由 得,, , ,, , .设平面 的法向量为 ,由已知得, , ,由 得不妨取 ,则 , .从而平面 的一个法向量为 .设平面 的法向量为 ,又 ,由 得不妨取 ,则 , ,所以平面 的一个法向量为 .所以 .因为二面角 的大小为 ,所以 ,化简得 ,解得 或 (舍去).【标注】【知识点】直线和平面垂直的性质;线面平行的证明问题;向量法解决二面角问题17. 如图,在四棱锥 中, , , , .( 1 )求证:平面 平面 .( 2 )求二面角 的余弦值.【备注】( )选本题的目的和作用的说明:强调二面角的夹角的公式.( )本题关键的解题步骤:证明面面垂直是建系的前提,求量平面的法向量,代入公式.( )本题的易错点:建系之前要找到三条两两互相垂直的线,注意夹角的范围.( )本题需要注意的地方以及难点:建系需要找准条件,充分利用题目条件.【答案】( 1 )证明见解析.( 2 ) .【解析】( 1 )如图所示,取 的中点 ,连接 ,.∵ ,∴ .∵ ,∴ 是直角三角形,∴ ,∴ .∵ ,∴ ,∴ ,∵ ,∴ 平面 ,又∵ 平面 ,∴平面 平面 .( 2 )方法一:由( )可知, 平面 ,∴ ,又∵ ,∴ ,∴ ,∴ , , , 四点共圆,∴ .∵ , ,∴ ,∴ ,又∵ ,∴ .以 为坐标原点, 为 轴, 为 轴,过点 平行于 的直线为 轴,建立如图所示的空间直角坐标系,易得 , , , ,则有 , , ,分别设平面 和平面 的法向量为 和 ,则 ,即 ,则平面 的一个法向量为 ,同理,平面 的一个法向量为 ,,设二面角 的平面角为 ,则 .方法二:以 为坐标原点,过点 平行于 的直线为 轴,平行于 的直线为 轴,为 轴,建立如图所示的空间直角坐标系,易得 , ,, ,则有 , , ,分别设平面 和平面 的法向量为 和 ,则 ,即 ,则平面 的一个法向量为 ,同理,平面 的一个法向量为 ,.设二面角方法三:如图所示,的平面角为 ,.过点 , 分别作 的垂线,并交 于点 , .在等腰 中,由 ,得 ,解得 ,在 中,由 ,同理, , ,则 ,由 ,可得 ,则,解得 ,易知二面角 的平面角就是 与 的夹角,设二面角 的平面角为 ,则 .【标注】【知识点】面面垂直的证明问题;向量法解决二面角问题18. 如图,四边形 是一个边长为 的菱形,且 ,现沿着 将 折到 的位置,使得平面 平面 , , 是线段 , 上的两个动点(不含端点),且,平面 与平面 相交于直线 .为 上一个动点,求平面 与平面 所成锐二面角的最小值.【备注】(1)选本题的目的和作用的说明:本题属于动点探究性问题,较难,让学生接触难题,找准自己的卡壳点.(2)本题关键的解题步骤:建系,表示出两个平面的法向量,代入公式,含参的二次式函数求最值.(3)本题的易错点:建系、写坐标、计算.(4)本题需要注意的地方以及难点:用含参的式子表示平面EPD的法向量、求二次含参式子的最值.【答案】( 1 ) .【解析】( 1 ) ,由( )可得 ,∴ ,∴ , , , 四点共面,平面 平面 ,∴点 在 上,如图,取 的中点为 ,,则 , , 平面 平面 ,平面 平面 ,∴ 平面 ,法一:以 为坐标原点,分别以 , , 所在直线为 轴, 轴, 轴建立空间直角坐标系,则 , , , , ,设 , ,则 , ,设平面 的法向量 ,则 ,令 ,则 , ,,平面 的一个法向量为 ,∴ ,∵平面 与平面 所成角为锐二面角,令 ,∴,当且仅当 时取等号,此时平面 与平面 所成锐二面角有最小值 ,法二: ,过点 作 于点 ,连接 ,则 ,∴ 为所求锐二面角的平面角,记为 ,∴ ,当 最大时, 最小,∵ ,∴点 在以 为直径的圆上,当点 与点 重合时,,∴ ,∴ 的最小值为 .【标注】【知识点】向量法解决二面角问题;几何法求空间角;线线平行的证明问题巩固练习19. 在四棱锥 中,侧面 底面 ,底面 为直角梯形, ,, , , , 分别为 , 的中点.若 与 所成角为 ,求二面角 的余弦值.【答案】( 1 ) .【解析】( 1 )由 为正方形可得 ,由 为平行四边形可得 .∴ 为 与 所成角,即 ,∵ , 为 中点,∴ .∵侧面 底面 ,侧面 底面 , 平面 ,∴ 平面 ,∴ ,∴ .取 中点 ,连 , .∵面 面 ,且面 面 , ,∴ 平面 ,∴ 为 的平面角.又∵ , , ,∴ .所以二面角 的余弦值为 .【标注】【知识点】线面平行的证明问题;几何法求空间角20. 如图所示,在四棱锥 中,底面 是正方形,对角线 与 交于点 ,侧面是边长为 的等边三角形,点 在棱 上.若平面 平面 ,求二面角 的余弦值.【备注】可以通过建系做,不用考虑E点【答案】( 1 ) .【解析】( 1 )取 为 中点,过 作交 于 ,连接,因为平面 平面 ,平面 是正方形,所以 平面 ,平面 平面 ,侧面 是边长为 的等边三角形,所以 ,所以 平面 ,于是 , ,所以 平面 ,于是 , 为二面角 的平面角,故二面角 的余弦值为:.【标注】【知识点】直线和平面平行的性质;几何法求空间角21. 如图,直角三角形 所在的平面与半圆弧 所在平面相交于 , , , 分别为 , 的中点, 是 上异于 , 的点, .若点 为半圆弧 上的一个三等分点(靠近点 ),求二面角的余弦值.【答案】( 1 ) .【解析】( 1 )由已知,以 为坐标原点,分别以垂直于 ,向量 , 所在方向作为 轴, 轴, 轴的正方向,建立如图所示的空间直角坐标系 ,则 , , , ,, , ,设平面 的一个法向量为 ,则 即 ,取 ,得,设平面的法向量,则 即 ,取 ,得 ,所以 ,又二面角 为锐角,所以二面角 的余弦值为 .【标注】【知识点】面面垂直的证明问题;向量法解决二面角问题;建立空间直角坐标系22. 如图,四边形 是边长为 的正方形, ,将三角形 沿 折起使平面 平面 .若二面角 的余弦值为 ,求 的长.【备注】折叠问题,求长度【答案】( 1 ) .【解析】( 1 )取 中点 ,以 为坐标原点,分别以 , , 方向为 , , 轴正方向,建立如图所示的空间直角坐标系,设 ,则有 , , , ,可得 , , ,设 为平面 的一个法向量,则有 ,即 ,令 ,则 ,设 为平面 的一个法向量,则有 ,即 ,令 ,则 ,因为 ,可得 ,解得 ,所以 .【标注】【知识点】建立空间直角坐标系23. 四棱锥 中,底面 为直角梯形, , ,,侧面 面 , .( 1 )求证:( 2 )已知平面.与平面的交线为 ,在 上是否存在点 ,使二面角的余弦值为 ?若存在,请确定 点位置,若不存在,请说明理由.【答案】( 1 )证明见解析.( 2 )存在 , 为 中点.【解析】( 1 )连接 ,, ,所以 ,所以 ,因为平面 平面 ,平面 平面 , 平面,所以 平面 ,因为 平面 ,所以 .( 2 )延长 , 相交于点 ,连接 ,因为 平面 , 平面 ,所以 ,又 ,所以 即为交线 ,取 中点 ,连 ,则,过 在平面 内作 的垂线 ,则 平面 ,以 , , 所在直线为 轴, 轴, 轴建立如图所示空间直角坐标系,则 , , , ,所以 , ,设平面 的法向量为 ,则 , ,所以 ,取 ,设 , ,则 ,所以 , , ,,,设平面 的法向量为 ,则 , ,所以 ,取 .所以 ,所以 ,所以 或 ,经检验 时,不合题意,舍去,所以存在 , 为 中点.【标注】【知识点】建立空间直角坐标系;向量法解决二面角问题;线线垂直的证明问题24. 如图,已知圆 的直径 长为 ,上半圆圆弧上有一点 , ,点 是弧 上的动点,点 是下半圆弧的中点,现以 为折线,将下半圆所在的平面折成直二面角,连接 、 、.当三棱锥 体积最大时,求二面角 的余弦值.【答案】( 1 ) .【解析】( 1 )∵下半圆所在的平面折成的二面角为直二面角,平面 平面 ,平面 平面 ,且 平面 ,又∵ ,∴ 平面 ,而 ,∴当 时,三棱锥 体积最大,∵ , , 两两垂直,∴以 , , 所在直线分别为 轴, 轴, 轴建立空间直角坐标系,其中 为原点,如图所示:, , ,, ,设平面 的法向量为 ,则 , ,令 ,则 , ,∴ ,又取平面 的法向量为 ,设二面角的平面角为 ,,故二面角 的余弦值为 .【标注】【知识点】线面平行的证明问题;折叠问题;向量法解决二面角问题25. 如图,四棱锥 的底面为直角梯形, , ,( 1 )求证:( 2 )若平面平面平面, 为 的中点..,异面直线 与 所成角为 ,且为钝角三角形,求二面角 的正弦值.【答案】( 1 )证明见解析.( 2 ) .【解析】( 1 )取 的中点 ,连接 ,,因为 为 的中点,则 ,且 ,又 ,且 ,所以 , ,所以四边形 为平行四边形,所以 , 平面 , 平面 ,所以 平面( 2 )由题意可知.,所以或其补角为异面直线 与 所成角,又 , 为钝角三角形,所以 ,又平面 平面 ,平面 平面 , ,所以 平面 ,以 为坐标原点, , 所在直线为 轴、 轴建立空间直角坐标系,则 , , , , ,向量 , ,设平面 的法向量为 ,由 ,得 ,令 ,得平面 的一个法向量为 ,同理可得平面 的一个法向量为 ,设二面角 的平面角为 ,则 ,则 ,故二面角 的正弦值为 .【标注】【知识点】向量法解决二面角问题;直线和平面平行的判定;线面平行的证明问题26. 如图,在三棱锥 中, 底面 , , , , 分别是, 的中点, 在 上,且 .( 1 )求证: 平面 .( 2 )在线段上 上是否存在点 ,使二面角 的大小为 ?若存在,求出 的长.若不存在,请说明理由.【答案】( 1 )证明见解析.( 2 )存在,此时,理由见解析.【解析】( 1 )由 , , 是 的中点,得 .因为 底面 ,所以 .在 中, ,所以 .因此 ,又因为 ,所以 ,则 ,即 .因为 底面 ,所以 ,又 ,所以 底面 ,则 .又 ,所以 平面 .( 2 )结论:在线段上 上存在点 使二面角 的大小为 ,此时.理由如下:假设满足条件的点 存在,并设.过点 作 交 于点 ,又由 , ,得 平面 .作 交 于点 ,连结 ,则 .于是 为二面角 的平面角,即 ,由此可得 .由 ,得 ,于是有 , .在 中, ,即 ,解得 .于是满足条件的点 存在,且 .【标注】【知识点】向量法解决二面角问题;线面垂直的证明问题;直线和平面垂直的判定27. 如图,已知 , 平面 , 平面 ,过点 且垂直于 的平面 与平面的交线为 , , , .设点 是 上任意一点,求平面 与平面 所成锐二面角的最小值.【答案】( 1 ) .【解析】( 1 )作,以 为原点,建立如图所示的空间直角坐标系,则, , , ,设 ,平面 、平面 的法向量分别为 ,,则 , , , ,因为 平面 ,所以 ,令 ,得 , ,即 ,同理 ,令 ,得 , ,即 ,因为 ,当且仅当 时取等号,所以平面 与平面 所成锐二面角的最小值为 .【标注】【知识点】建立空间直角坐标系;向量法解决二面角问题;线面垂直的证明问题5. 点到平面的距离点到平面的距离: 为平面 外一点,则、分别为平面 过 点的斜向量、法向量, 为 到 的距离,经典例题28. 在四面体 中, , , 两两垂直,设 ,则点 到平面 的距离为( ).A. B.C. D.【备注】(1)选本题的目的和作用的说明:强调点到直线的距离公式.(2)本题关键的解题步骤:画图,建系,求直线的方向向量与平面ABC的法向量,代入公式求解.(3)本题的易错点:写各点坐标、向量坐标.(4)本题需要注意的地方以及难点:本题没有图,注意画图、建系、写坐标的过程.【答案】B【解析】根据题意,可建立如图所示的空间直角坐标系 ,则 , , , ,过点 作 平面 ,交平面 于点 ,则 的长即为点 到平面 的距离,∵ , , , 两两垂直,∴ 为正三角形,且 为 的重心,∴点 的坐标为 ,∴ .故选 .【标注】【知识点】向量法求空间距离巩固练习29. 在空间直角坐标系 中,平面 的一个法向量 ,已知 ,则点到平面 的距离 等于( ).A. B. C. D.【答案】B【解析】连接 ,因为是平面的一条斜线上的向量,为平面 的一个法向量,所以 .故选 .【标注】【知识点】向量法求空间距离6. 知识总结1.异面直线所成的角:设异面直线 与 的方向向量分别是 , , 与 的夹角为 ,显然,则.2.直线和平面所成的角:设直线 的方向向量是 ,平面 的法向量是 ,直线 与平面 的夹角为 ,显然,则.3.二面角及其度量:设平面 的法向量是 ,平面 的法向量是 ,平面 与平面 的夹角为 ,根据题目特点,同学们可以灵活选择运用向量方法与综合方法,从不同角度解决立体几何问题.4.点到平面的距离:为平面 外一点, 、 分别为平面 过 点的斜向量、法向量, 为 到 的距离,则三、 思维导图四、 出门测30. 已知正方体 的棱长为 , 是棱 上的一条线段,且 ,点 是棱的中点,点 是棱 上的动点,则下面结论中正确的是( ).A. 与 一定不垂直B. 二面角 的正弦值是C. 的面积是D. 点 到平面 的距离是常量【答案】BCD【解析】A 选项:当 与点 重合时,,故 错误;B 选项:由于点 是棱 上的动点, 是棱 上的一条线段,所以平面 即平面 ,建立如图所示的空间直角坐标系,则,,,所以 , ,平面 即平面 ,设平面 的法向量为 ,则 ,即 ,令 ,则 ,同理可求得平面 的法向量为 ,设二面角 为 ,所以 ,故 ,故 正确;C 选项:由于平面,又平面,所以 ,所以 ,所以 是 的高,所以,故 正确;D 选项:由于,且平面,平面,所以 平面 ,又点 在 上,所以点 到平面的距离为常量,故 正确.故选 B C D .【标注】【知识点】向量法解决二面角问题31. 如图所示,正方体的棱长为 , 是上的点,则点 到平面的距离是 .【答案】【解析】以点 为坐标原点, , ,所在直线分别为 轴, 轴, 轴,建立如图所示的空间直角坐标系,设点 ,连接 ,则 ,连接 ,易知 平面 ,则 为平面 的一个法向量,所以点 到平面 的距离 .故答案为: .【标注】【知识点】向量法求空间距离32. 在多面体 中,底面 是梯形,四边形 是正方形, ,, , .( 1 )求证:平面 平面 .( 2 )设 为线段 上一点, ,求二面角 的平面角的余弦值.【答案】( 1 )证明见解析.( 2 ) .【解析】( 1 )∵ , , ,∴ ,∴ 为直角三角形,且 ,同理∵ , , ,∴ ,∴ 为直角三角形,且 ,又四边形 是正方形,∴ ,又∵ ,∴ ,在梯形 中,过点 作 于 ,∴四边形 是正方形,∴ ,在 中, ,∴ , ,∴ ,∴ ,∴ ,∵ , , , 平面 , 平面,∴ 平面 ,又∵ 平面 ,∴ ,因为 , 平面 , 平面 ,∴ 平面 , 平面 ,∴平面 平面 .( 2 )以 为原点, , , 所在直线为 , , 轴建立空间直角坐标系,如图,, , , ,令 ,则 , ,∵ ,∴ ,∴ , , ,∵ 平面 ,∴ 是平面 的一个法向量,设平面 的法向量为 ,则 ,令 ,得 ,∴ ,∴二面角 的平面角的余弦值为 .【标注】【知识点】向量法解决二面角问题;平面和平面垂直的判定;面面垂直的证明问题5455

