所属成套资源:【暑期衔接】人教新目标版(七升八年级)英语暑假衔接讲义
第15练 宾语从句-【暑假衔接】七升八年级英语(人教版)
展开
这是一份第15练 宾语从句-【暑假衔接】七升八年级英语(人教版),文件包含第15练宾语从句-暑假衔接八年级英语人教版原卷版docx、第15练宾语从句-暑假衔接八年级英语人教版解析版docx等2份试卷配套教学资源,其中试卷共20页, 欢迎下载使用。
1、帮助孩子系统梳理上学期所学知识。带领孩子构建完备、扎实牢固的知识体系;
2、帮助孩子预习新学期功课。提前掌握重难点、考点、易错点,领先一步提高学习效率;
3、假期持续稳定的学习。避免孩子长时间沉迷于电视、手机,养成坏习惯,影响新学期学习。
第15练 宾语从句
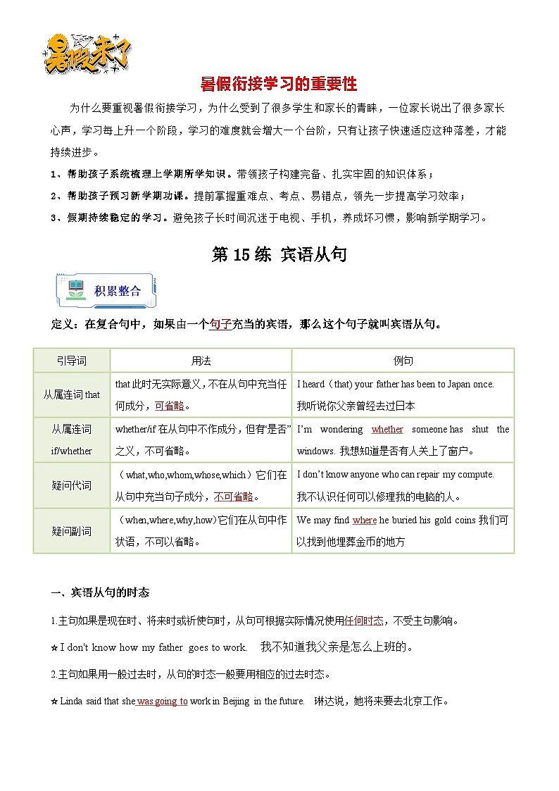
定义:在复合句中,如果由一个句子充当的宾语,那么这个句子就叫宾语从句。
一、宾语从句的时态
1.主句如果是现在时、将来时或祈使句时,从句可根据实际情况使用任何时态,不受主句影响。
☆ I dn't knw hw my father ges t wrk. 我不知道我父亲是怎么上班的。
2.主句如果用一般过去时,从句的时态一般要用相应的过去时态。
☆ Linda said that she was ging t wrk in Beijing in the future. 琳达说,她将来要去北京工作。
3.当从句说明的是客观真理或规律时,无论主句什么时态,从句均用一般现在时。
☆ He tld me that there are twelve mnths in a year. 他告诉我,一年有十二个月。
二、宾语从句的语序
宾语从句使用陈述句语序,即“连接词+主语+谓语+其他”。
☆ I dn't knw whether they have fund ut the lst kid 我不知道他们是否找到了迷路的孩子
三、宾语从句的注意事项
1、引导词只能用whether不能用if的情况
1.从句前置于句首时 例:Whether they can cme here n time,we dn’t knw.
2.引导介词后宾语从句时 例:It depends n whether it will be sunny tmrrw.
3.与r nt连用时 例:I dn’t knw whether r nt he will cme.
2、引导词that不能省略的情况
句中出现两个或两个以上由that引导的宾语从句时,只有第一个从句的that可以省略,其余并列从句的that都要保留。
例:Linda said (that) she liked Beijing and that she wuld wrk in Beijing in the future.
that从句中又有其他从句时
例:He tld us that,if we culd cme t help ut,the whle situatin wuld be getting better.
it作形式宾语代替that引导的宾语从句时
例:I dn’t think it plite that they left withut saying a wrd.
当宾语从句的主语是this,that或者被this,that修饰时
例:The teacher said that that by was implite.
3、宾语从句的否定转移
主语的主语是第一人称I/we,主句的谓语动词是表示“想;认为”等意义的动词,如think,believe,imagine,suppse,cnsider,expect等,若从句是否定意义,从句的否定要转移到主句上。
例:I think it is nt gd fr yur eyes.(×) I dn't think it is gd fr yur eyes.(√)
四、宾语从句的简化
当宾语从句的主语和主句的主语相同,且主句的谓语动词是hpe,wish,decide,agree,chse等时,从句可简化为不定式结构。
例:I hpe that I can receive yur letter.=I hpe t receive yur letter.
当宾语从句的主语和主句的主语相同,且主句的谓语动词是knw,remember,frget,learn等时,从句可简化问“疑问词+不定式”结构。
例:He desn’t knw what he culd d next.=He desn’t knw what t d next.
当主句的谓语动词是find,see, watch,hear等感官动词时,从句可简化为“宾语+动词原形+v-ing形式”。
例:I saw sme children were playing in the park.=I saw sme children playing in the park.
一、选择题
1.(2023秋·贵州毕节·八年级校考阶段练习)We’re ging fr a picnic tmrrw. I wnder ________ Jack can cme r nt.
A.ifB.weatherC.whetherD.when
【答案】C
【详解】句意:我们明天要去野餐。我想知道杰克是否能来。
考查宾语从句的引导词。if是否;weather天气;whether是否;when什么时候。根据“I wnder ... Jack can cme r nt.”可知,此处指杰克是否能来,与r nt连用只能用whether。故选C。
2.(2023春·江苏无锡·八年级校考阶段练习)—What will yu get frm wrking with freign children?
—It is hard t knw ________ befre we start. But we can be friends, I think.
A.what t happenB.when t happenC.what will happenD.hw t happen
【答案】C
【详解】句意:——你和外国孩子一起工作会得到什么?——在我们开始之前很难知道会发生什么。但我认为我们可以成为朋友。
考查宾语从句。根据“What will yu get frm wrking with freign children?”可推出是问会发生什么,happen是不及物动词,不能用在“疑问词+动词不定式”结构中,此处用what引导宾语从句,用what will happen。故选C。
3.(2022春·河北邯郸·八年级校考期中)—Can yu tell me ________?
—By selling newspapers.
A.hw des he make mneyB.hw he makes mney
C.where des he make mneyD.where he makes mney
【答案】B
【详解】句意:——你能告诉我他是怎么赚钱的吗?——通过卖报纸。
考查宾语从句。宾语从句用陈述语序:连接词+主语+谓语,排除AC选项;结合“By selling newspapers.”可知是问赚钱的方式,应用hw,故选B。
4.(2023春·河北石家庄·八年级石家庄市第八十一中学校考阶段练习)Culd yu tell me ________ next, Mr. Black?
A.what I shuld dB.what shuld I dC.hw shuld I dD.hw I shuld d
【答案】A
【详解】句意:布莱克先生,你能告诉我下一步该做什么吗?
考查宾语从句。分析句子结构可知,此处是宾语从句,从句用陈述语序,排除B和C选项。如果用hw引导宾语从句,d后面要接宾语,而D不正确,故选A。
5.(2023春·湖北武汉·八年级统考阶段练习)—Culd yu tell me ________?
—By reading alud every day.
A.what can yu d t practice spken EnglishB.hw yu can get a British pen friend
C.when d yu read English bksD.hw yu imprve yur English
【答案】D
【详解】句意:——你能告诉我你怎么提高英语的吗?——通过每天大声朗读英语。
考查宾语从句。根据答语“By reading alud every day.”可知,问句提问方式方法,应用hw作引导词,排除A和C;答句是提高英语的方法。故选D。
6.(2022春·四川乐山·八年级统考期末)—China Wmen’s Natinal Ftball Team beat Team Suth Krea n February 6th. D yu knw ________?
—They never gave up and fught t the last minute in the game.
A.hw they wn the gameB.hw did they wn the gameC.why they played the game
【答案】A
【详解】句意:——2月6日,中国女足战胜韩国女足。你知道她们是怎么赢得比赛的吗?——她们从不放弃,战斗到比赛的最后一分钟。
考查宾语从句。此处动词knw后跟宾语从句,因此从句要用陈述句语序,故排除B;又根据答语“They never gave up and fught t the last minute in the game.”可知,这里是问她们是怎么赢得比赛的,故选A。
7.(2023春·湖北·八年级校联考阶段练习)—What did Max just say t yu?
—He asked me __________.
A.wh did the husewrkB.where I will spend the weekend
C.that I had a gd timeD.when did I g t bed
【答案】A
【详解】句意:——麦克斯刚才跟你说什么?——他问我谁做家务。
考查宾语从句。分析句子结构可知,是一个宾语从句,主句时态是过去时,从句时态与过去有关,排除选项B;且从句语序是陈述语序,排除选项D;结合asked,引导词用特殊疑问词,排除选项C。故选A。
8.(2023春·黑龙江齐齐哈尔·八年级校联考阶段练习)—D yu want t stay with the hmeless animals?
—Yes, I really lve these cute animals and I can d ________ I like here.
A.thatB.whatC.which
【答案】B
【详解】句意:——你想和无家可归的动物待在一起吗?——是的,我真的很喜欢这些可爱的动物,我可以在这里做我喜欢的事。
考查宾语从句。that引导宾语从句时无实义;what什么,引导宾语从句时,作从句主语、宾语、表语;which哪一个,引导宾语从句时,作从句主语、宾语、定语。根据“I can d…I like here.”可知,此处指自己喜欢做的事情,应用what引导宾语从句,作从句动词like的宾语。故选B。
9.(2023春·上海浦东新·八年级上海市进才中学北校校考阶段练习)Culd yu tell me ________?
A.what d yu mean by liquid gldB.what did yu mean by liquid gld
C.what’s yur mean by liquid gldD.what yu mean by liquid gld
【答案】D
【详解】句意:你能告诉我液态黄金是什么意思吗?
考查宾语从句。此处是宾语从句,需用陈述语序,排除AB;mean是实义动词,C语法错误。故选D。
10.(2023春·黑龙江哈尔滨·八年级哈尔滨市第六十九中学校校考阶段练习)Our hmetwn has been different these years. These pictures can shw yu ________ in the past.
A.what ur hmetwn lked like
B.what was ur hmetwn like
C.hw ur hmetwn lked like
【答案】A
【详解】句意:这些年来,我们的家乡发生了很大变化。这些照片可以告诉你我们家乡过去的样子。
考查宾语从句。宾语从句需用陈述句语序,B项是疑问句语序,可排除。lk like“看起来像”,需接宾语,hw是副词,不可作宾语,可排除。故选A。
11.(2023春·天津南开·八年级南开翔宇学校校考阶段练习)I ________ think he ________ ever visited the island.
A./; hasn’tB.dn’t; wasC.dn’t; hasD.dn’t; will
【答案】C
【详解】句意:我想他从未去过那个岛。
考查宾语从句否定转移及时态。根据“ever”可知,从句要用现在完成时,主句是I think,从句表示否定要用否定转移,即否定要转移到主句上,故选C。
12.(2022春·广东江门·八年级江门市新会东方红中学校考期中)I heard ________ just nw.
A.she leavesB.she is leavingC.she leftD.she will leave
【答案】C
【详解】句意:我听说她刚刚走了。
考查宾语从句。分析句子结构可知,此处是宾语从句,结合heard以及“主过从必过”可知,从句用一般过去时,故选C。
13.(2022春·广东江门·八年级江门市新会东方红中学校考期中)Please tell me ________.
A.hw many students will cme hereB.when will yu arrive
C.hw did they g thereD.why were yu late fr schl yesterday
【答案】A
【详解】句意:请告诉我有多少学生会来这里。
考查宾语从句。句子是宾语从句,用陈述语序,排除BCD。故选A。
14.(2022春·广东江门·八年级江门市新会东方红中学校考期中)I dn’t knw ________ she cmes frm America.
A.weatherB.ifC.becauseD.s
【答案】B
【详解】句意:我不知道她是否来自美国。
考查连词辨析。weather“天气”,名词;if“是否”;because“因为”;s“所以”。根据“I dn’t cmes frm America.”可知,此处指不知道她是否来自美国,if引导宾语从句。故选B。
15.(2023春·湖北武汉·八年级武汉一初慧泉中学校考阶段练习)—I dn’t care ________. In this camp, there’s nly ne hairstyle—shrt! Understand?
—Yes, madam.
A.when did yu cut yur hairB.whether yur hair will be shrt r nt
C.hw lng have yu had this hairstyleD.what yu used t be like
【答案】D
【详解】句意:——我不在乎你过去是什么样子。在这个露营里,只有一种发型——短发!明白吗?——是的,女士。
考查宾语从句。分析句子结构可知,此句是宾语从句,从句用陈述语序,排除A和C选项。根据“there’s nly ne hairstyle—shrt”可知,此处描述与外貌有关,D选项符合语境,故选D。
16.(2022春·山东淄博·八年级统考期中)—David, culd yu please tell me__________?
—Every fur years.
A.when the 2014 Wrld Cup will finish
B.hw ften the Wrld Cup takes place
C.hw many teams take part in the Wrld Cup
D.Wh may scre the mst gals in the Wrld Cup
【答案】B
【详解】句意:——大卫,你能告诉我世界杯多长时间举行一次吗?——每四年一次。
考查宾语从句。when the 2014 Wrld Cup will finish2014年世界杯什么时候结束;hw ften the Wrld Cup takes place世界杯多久举行一次;hw many teams take part in the Wrld Cup有多少支球队参加世界杯;Wh may scre the mst gals in the Wrld Cup谁可能在世界杯上进球最多。根据“Every fur years.”可知,问句是询问频率,因此是hw ften“多久一次”。故选B。
17.(2022春·江苏无锡·八年级统考期中)As teenagers, we shuld learn mre abut _________ t keep urselves safe frm danger, since ur parents can’t be arund us all the time.
A.hwB.whenC.whatD.why
【答案】A
【详解】句意:作为青少年,我们应该更多地学会如何保护自己远离危险,因为我们的父母不可能一直在我们身边。
考查疑问词。hw如何,怎样;when什么时候;what什么;why为什么。根据“keep urselves safe frm danger”,可知空处应意为“如何”,表示方式。故选A。
18.(2022春·湖北武汉·八年级统考期中)—What did David say t yu?
—He asked me ________.
A.hw I gt t Hubei Museum
B.why did I like ht-dry ndles s much
C.hw many bridges are there in Wuhan
D.what will I study in Wuhan University
【答案】A
【详解】句意:——大卫对你说了什么?——他问我怎么去湖北博物馆。
考查宾语从句。宾语从句用陈述语序:连接词+主语+谓语,所以排除BCD选项,故选A。
二、完形填空
(2022春·辽宁铁岭·八年级统考期中)根据短文内容,从 A、B、C、D 四个选项中选择一个最佳答案。
If yu have the flu, it’s very imprtant t stay hme frm schl. Because it is a(n) ____19____ that culd make sme peple ill. We shuld ____20____ it spreading (传播) arund. The flu is a fever ____21____ ne r mre f these: cugh, sre thrat r headaches. If yu have the flu, hme is the ____22____ place t stay. If yu stay at hme, yu wn’t make ther peple ill. And if yu have the flu, ____23____ at hme is what yu need t get better.
Take these steps if yu feel ____24____.
Tell yur parents. They will call the ____25____ t talk abut whether(是否) yu have the flu r sme ther illness.
Stay hme frm schl and ther ____26____ places. Als, try nt t make ther peple in yur family ill. D that by washing yur hands ____27____.
Get rest, drink mre water and yu’ll feel better fast. Be sure t tell yur parents hw yu’re feeling ____28____ they can take gd care f yu.
G back t schl nly when yu’re feeling better.
19.A.illnessB.happinessC.hpeD.way
20.A.letB.stpC.keepD.have
21.A.frB.nC.abutD.with
22.A.gdB.wellC.betterD.best
23.A.eatingB.playingC.studyingD.resting
24.A.hungryB.angryC.sickD.bred
25.A.teacherB.wrkerC.dctrD.singer
26.A.niceB.imprtantC.differentD.crwded
27.A.hardlyB.ftenC.seldmD.never
28.A.s thatB.rC.althughD.but
【答案】
19.A 20.B 21.D 22.D 23.D 24.C 25.C 26.D 27.B 28.A
【导语】本文主要介绍了在患有流感的情况下,要注意的一些事项。
19.句意:因为它是一种能让人生病的疾病。
illness疾病;happiness幸福;hpe希望;way方式。根据“that culd make sme peple ill”可知,使人生病的应是疾病。故选A。
20.句意:我们应该阻止它四处传播。
let让;stp阻止;keep保持;have拥有。根据it代指病毒,所以应是阻止病毒传播。考查stp sb. ding阻止某人做某事。故选B。
21.句意:流感通常带有一个或更多这些症状:咳嗽,嗓子痛或头痛。
fr为了;n关于;abut关于;with具有。根据“ne r mre f these”代指cugh, sre thrat r headaches,发烧应是伴有这些症状。应是with。故选D。
22.句意:如果你有流感,家是最好的停留的地方。
gd好(原级);well好(原级);better比较级;best最高级。根据“If yu stay at hme, yu wn’t make ther peple ill.”可知,家是最好的选择,故选D。
23.句意:如果你得了流感,在家休息是你需要的,它能使你变好。
eating吃;playing玩;studying学习;resting休息。根据“what yu need t get better”可知,能使你变好的,应是在家休息。故选D。
24.句意:如果你感觉生病了,遵循这几个步骤。
hungry饥饿;angry生气;sick生病;bred感到无聊。根据下文,谈论的都是生病时要做的事,故选C。
25.句意:他们将会打电话给医生谈论是否你有流感还是其它的疾病。
teacher老师;wrker工人;dctr医生;singer歌手。根据“talk abut whether(是否) yu have the flu r sme ther illness.”可知,能判断是否生病,应是医生。故选C。
26.句意:远离学校和拥挤地方待在家。
nice好的;imprtant重要的;different不同的;crwded拥挤的。根据“Stay hme”可知,待在家远离人多的地方,才不会使他人生病。故选D。
27.句意:要经常洗手。
hardly几乎不;ften经常;seldm很少;never从不。根据“try nt t make ther peple in yur family ill”可知,只有经常洗手,才能防止他人生病。故选B。
28.句意:一定要告诉父母你的感受,他们才能照顾好你。
s that所以,引导结果状语从句;r否则;althugh虽然;but但是。根据横线前后两个句子是因果关系,所以用s that所以。故选A。
语法填空
(2021秋·浙江杭州·八年级统考期中)阅读下面材料,在空白处填入适当的内容(1个单词)或括号内单词的正确形式。
Everyne needs friends. But d yu knw hw t find real friends and keep it? ____29____ American writer named Sally tells yung students sme gd ways t find friends.
Sally says finding friendship is just ____30____ planting a tree. Yu plant the seed and take care f it t make it grw.
She says yu shuld first chse smene wh can be a gd friend. It desn’t matter whether he has mney r gd lks. A gd friend shuld be kind and helpful. If yu have a bad day, a gd friend shuld be a gd ____31____ (listen) and try his best ____32____ (help) yu. If yu want t make friends with smene, yu shuld make each ther live ____33____ (happy). But what shuld yu d when yu fight with yur friend? Yu may try t have a talk with him r her. If yur friend ____34____ (nt) want t talk, yu can write a letter t tell him r her hw yu are ____35____ (feel).
Sally als tells us sme small but imprtant things, fr example, celebrate yur ____36____ (friend) success. Remember that friendship is ne f the ____37____ (wnderful) things in yur life. Life is great ____38____ yu have friends.
【答案】
29.An 30.like 31.listener 32.t help 33.happily 34.desn’t 35.feeling 36.friend’s/friends’ 37.mst wnderful 38.if/when/because
【导语】本文主要讲的是一个美国作家关于交朋友的建议。
29.句意:一个叫做Sally的美国作家告诉年轻学生找到朋友的一些好方法。“writer”是可数名词单数且“American”是以元音音素开头的单词,空缺处用不定冠词an修饰表泛指,首字母大写,故填An。
30.句意:Sally说寻找友谊就像种树一样。根据“finding friendship is just”和“planting a
tree”可知,此处指寻找友谊像种树一样,介词like“像……一样”,故填like。
31.句意:如果你某天过得不痛快,一个好朋友是一个好的听众并尽最大努力帮你。根据“a gd”可知,空缺处用listen的可数名词单数listener“听众”,故填listener。
32.句意:如果你某天过得不痛快,一个好朋友是一个好的听众并尽最大努力帮你。固定搭配try ne’s best t d sth“尽某人最大努力做某事”,空缺处用动词help的不定式t help,故填t help。
33.句意:如果你想跟某人交朋友,你应该让你们相互过得快乐。“live”是动词,空缺处用happy的副词happily“快乐地”修饰动词,故填happily。
34.句意:如果你的朋友不想谈话,你可以写信告诉他(她)你现在的感受。“want”是实义动词,时态是一般现在时,主语“yur friend”是第三人称单数,所以用助动词desn’t表否定,故填desn’t。
35.句意:如果你的朋友不想谈话,你可以写信告诉他(她)你现在的感受。根据“are”可知空格处用现在分词,hw are yu feeling?“你感觉怎样”,故填feeling。
36.句意:Sally还告诉我们一些细微但是很重要的事情,比如为朋友的成功庆祝。根据“yur”和“success”可知,此处指为朋友的成功庆祝,用名词单数/复数的所有格均可,用friend/friends的名词所有格形式friend’s/friends’,故填friend’s/friends’。
37.句意:记住:友谊是我们生活中最精彩的事情之一。ne f+the+形容词最高级+可数名词复数“最……的其中之一”,wnderful“精彩的”最高级the mst wnderful,故填mst wnderful。
38.句意:如果当你有朋友的时候,生活才是好的。“Life is great”和“yu have friends”可知,此处可用if/when/because引导状语从句,故填if/when/because。引导词
用法
例句
从属连词that
that此时无实际意义,不在从句中充当任何成分,可省略。
I heard(that) yur father has been t Japan nce.
我听说你父亲曾经去过日本
从属连词
if/whether
whether/if在从句中不作成分,但有“是否”之义,不可省略。
I’m wndering whether smene has shut the windws. 我想知道是否有人关上了窗户。
疑问代词
(what,wh,whm,whse,which)它们在从句中充当句子成分,不可省略。
I dn’t knw anyne wh can repair my cmpute.
我不认识任何可以修理我的电脑的人。
疑问副词
(when,where,why,hw)它们在从句中作状语,不可以省略。
We may find where he buried his gld cins我们可以找到他埋葬金币的地方
相关试卷
这是一份【暑假衔接】第15讲 Unit 3 SectionA 知识梳理与精练-新八年级英语暑假讲义(人教版),文件包含暑假衔接第15讲Unit3SectionA知识梳理与精练-教师版新八年级英语暑假讲义人教版docx、暑假衔接第15讲Unit3SectionA知识梳理与精练-学生版新八年级英语暑假讲义人教版docx等2份试卷配套教学资源,其中试卷共7页, 欢迎下载使用。
这是一份【暑假衔接】第11讲 数词-新7年级英语暑假预习衔接讲练(人教版),文件包含暑假衔接第11讲数词-教师版新7年级英语暑假预习衔接讲练人教版docx、暑假衔接第11讲数词-学生版新7年级英语暑假预习衔接讲练人教版docx等2份试卷配套教学资源,其中试卷共18页, 欢迎下载使用。
这是一份【暑假衔接】第10讲 名词-新7年级英语暑假预习衔接讲练(人教版),文件包含暑假衔接第10讲名词-教师版新7年级英语暑假预习衔接讲练人教版docx、暑假衔接第10讲名词-学生版新7年级英语暑假预习衔接讲练人教版docx等2份试卷配套教学资源,其中试卷共21页, 欢迎下载使用。

