





- 2024年重庆市中考化学真题(A卷) 试卷 1 次下载
- 2024年重庆市中考化学真题(B卷) 试卷 1 次下载
- 2024年河南省中考化学真题 试卷 2 次下载
- 2024年河北省中考化学真题 试卷 2 次下载
- 2024年甘肃省中考化学真题 试卷 1 次下载
2024年安徽省中考化学真题(含解析)
展开一、选择题(本大题包括12小题,每小题1分,共12分。每小题的4个选项中只有1个符合题意)
(2024安徽)1. 下列展示我国古法酿酒的工序中,以发生化学变化为主的是
A. 捣碎酒曲B. 谷曲混合
C. 发酵成酒D. 泉水勾兑
(2024安徽)2. 某校开展“采摘节”劳动实践活动,同学们收获了大豆、花生等作物。下列说法错误的是
A. 大豆中含有丰富的蛋白质
B. 花生可用来获取油脂
C. 劳动时人体所需的能量主要来自维生素
D. 劳动出汗后应适当补充无机盐
(2024安徽)3. 加快推动生态环境质量改善,建设美丽中国。下列有关说法错误的是
A. 禁止使用化肥和农药,防止水体污染
B. 推广新能源汽车,减少汽车尾气排放
C. 发展废旧电池回收技术,促进资源循环利用
D. 提升石油化工水平,实现绿色低碳转型
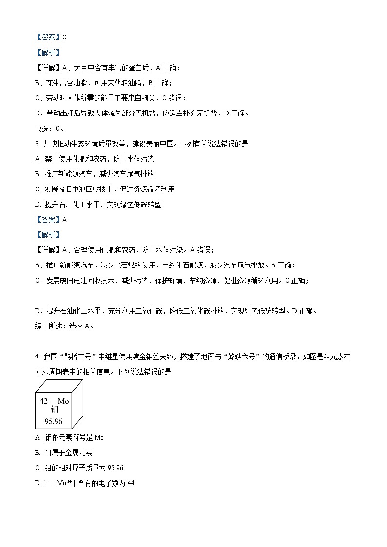
(2024安徽)4. 我国“鹊桥二号”中继星使用镀金钼丝天线,搭建了地面与“嫦娥六号”的通信桥梁。如图是钼元素在元素周期表中的相关信息。下列说法错误的是
A. 钼的元素符号是M
B. 钼属于金属元素
C. 钼的相对原子质量为95.96
D. 1个M2+中含有的电子数为44
(2024安徽)5. 在“粗盐中难溶性杂质的去除”实验活动中,溶解、过滤和蒸发三个步骤都需要用到的仪器是
A. 酒精灯B. 漏斗
C. 蒸发皿D. 玻璃棒
(2024安徽)6. 端午时节,粽叶飘香。粽叶中的异荭草苷(C21H20O11)具有抗菌、抗病毒、增强免疫力等作用。下列关于异荭草昔的说法错误的是
A. 属于有机物B. 由52个原子构成
C. 由碳、氢、氧三种元素组成D. 有益于人体健康
(2024安徽)7. 青藏高原积雪冰川广布,冰雪融水是江河源头的重要补给水源。下列说法正确的是
A. 水结冰时,水分子不再运动B. 冰融化时,水分子种类发生了变化
C. 冰升华时,水分子间的间隔增大D. 冰与水混合得到混合物
(2024安徽)阅读下列材料,完成下列小题。
杭州亚运会开幕式主火炬的燃料——“零碳甲醇(CH3OH)”备受瞩目,这是全球首次对“零碳甲醇”的实践应用。目前,该燃料已广泛应用在船舶、汽车等领域。“零碳甲醇”是利用焦炉气中的副产品氧气和从工业尾气中捕捉的二氧化碳在一种纳米催化剂的作用下反应得到的,其微观示意图如图。
8. 有关该反应的说法,正确的是
A. 反应物均为单质B. 丁的化学式为H2O
C. 参加反应的甲与乙的质量比为3∶1D. 反应前后“纳米催化剂”的性质不变
9. 有关“零碳甲醇”的说法,错误的是
A. 能替代汽油作为汽车燃料B. 燃烧过程中伴随着能量变化
C. 完全燃烧时不产生二氧化碳D. 生产过程实现了二氧化碳的资源化利用
(2024安徽)10. 如图是我国西汉青铜雁鱼灯及其示意图。灯油燃烧时,烟气通过鱼身和雁颈导入雁体内水中,减少对室内空气的污染。下列说法错误的是
A. 该灯使用的青铜是一种金属材料B. 产生烟尘的原因是灯油不完全燃烧
C. 转动灯罩隔绝空气,可使灯火熄灭D. 水能吸收烟尘,还能吸收一氧化碳
(2024安徽)11. 根据实验操作及现象,下列结论中正确的是
A. AB. BC. CD. D
(2024安徽)12. 某实验小组按图a装置验证质量守恒定律,一段时间后,发现锥形瓶内部分固体变为红棕色。实验过程中瓶内物质或元素质量变化与图b相符的是
A. 铁粉的质量B. 氮气的质量C. 氧元素的质量D. 固态物质的质量
二、非选择题(本大题包括5小题,共28分)
(2024安徽)13. 茶叶是我省重要的经济作物之一,茶园土壤的酸碱性会对茶叶品质产生重要影响。某兴趣小组测定了某地茶园土壤的酸碱性并提出改良方案。
【任务一】测定土壤酸碱性
(1)将土壤样品与蒸馏水按1∶5的质量比在烧杯中混合,充分搅拌后静置,测得上层清液的pH为4。用pH试纸测定该溶液pH的操作是在玻璃片上放一小片pH试纸,______。
【任务二】调查土壤呈酸性的原因
(2)经调查发现,长期过量施用一些氮肥是土壤呈酸性原因之一。请写出一种氮肥的化学式______。
【任务三】改良土壤酸碱性
(3)牛牛同学认为将适量熟石灰加入土壤,可中和其酸性。写出熟石灰与酸(以硫酸为例)反应的化学方程式______。
(4)农业上常用白云石粉改良土壤酸碱性。为研究白云石粉掩埋深度对土壤酸碱性的影响,该小组在同一块土地的三个不同区域开展实验。50天后,测得等量白云石粉掩埋深度与土壤pH的关系如图所示。根据图中信息,你认为茶农将白云石粉掩埋的最适宜深度是______(填字母序号)。
A 0~10cmB. 10~20cmC. 20~30cm
(2024安徽)14. 甲烷是一种较清洁能源。小彦同学在实验室制取甲烷并验证其组成。
(1)装置甲可用于制取甲烷,还可以制取氧气,用该装置制取氧气的化学方程式为______。
(2)实验前,用图乙所示方法检查装置气密性时,如果气密性良好,很快会出现的现象是______(填字母序号)。
A. B. C.
(3)甲烷难溶于水,密度比空气的小,实验室收集甲烷的方法是______(写1种即可)。
(4)用装置丙验证甲烷的组成时,为保证安全,点燃前应先。下列能证明甲烷中含有碳、氢元素的现象有______(填字母序号)。
A. 火焰呈淡蓝色
B. 干燥的烧杯壁出现水雾
C. 倒转烧杯,加入少量澄清石灰水,振荡后溶液变浑浊
(2024安徽)15. 碳酸锂(Li2CO3)是制备新能源汽车电池的重要原料。我国盐湖卤水中主要含有氯化锂、氯化钠、硫酸镁等溶质,一种以化学沉淀法从卤水中生产碳酸锂的工艺如图:
回答下列问题:
(1)步骤①发生反应的化学方程式为______。
(2)步骤②操作a的名称是______。
(3)步骤③中加入草酸钠,其中草酸根(C2O)的化合价是-2价,则草酸钠的化学式为______。
(4)滤液2中含有LiCl,步骤④中生成Li2CO3的反应类型是______。
(5)该工艺中用到的氧化物有______(写1种即可)。
(2024安徽)16. 我国化学家侯德榜发明的侯氏制碱法,开创了世界制碱工业的新纪元。制碱工艺中的关键反应为:NaCl+CO2+NH3+H2O=NaHCO3↓+NH4Cl。室温(20℃)下,某兴趣小组在实验室利用如图装置模拟该反应。
已知:
①20℃时,几种盐的溶解度如表;
②氨气极易溶于饱和食盐水,形成溶液呈碱性。
(1)为配制饱和食盐水,应向100g水中至少加入______gNaCl固体。
(2)仪器a的名称是______,装置D的作用是______。
(3)装置A制取的CO2中会混有HCl,用饱和NaHCO3溶液吸收HCl的化学方程式为______。
(4)为使CO2在装置C中能充分吸收,可采取的措施是______。
充分反应后,装置C中有晶体析出。为分析晶体产生的原因,兴趣小组继续开展探究。
查阅资料:一定条件下,可溶性物质的溶解存在限度,当相应离子浓度过大时,可溶性物质会部分结晶析出。
(5)装置C中析出的晶体主要成分是NaHCO3而不是NH4Cl原因是______。
(6)装置C中的物质过滤后得到的滤液在工业上称为母液。侯氏制碱法通过向母液中加入食盐,使NH4Cl结晶析出,析出晶体的原因是______。
(2024安徽)17. 《天工开物》记载了锡的冶炼方法:入砂(指锡砂)数百斤,丛架木炭亦数百斤,鼓鞲(指鼓入空气)熔化,用铅少许,(锡)沛然流注。其反应原理为C+SnO2Sn+CO2↑。
(1)炼锡时加入少许铅形成合金,产物更易熔化流出,原因______。
(2)现有151kg含SnO220%的锡砂,理论上可以炼出锡的质量是多少(写出计算过程)?选项
实验操作
现象
结论
A
将燃着的木条伸入盛有无色气体的集气瓶中
木条熄灭
该气体一定是CO2
B
将打磨后的铝丝浸入硫酸铜溶液中
铝丝上附着红色固体
铝的金属活动性比铜强
C
向白醋中滴加酚酞溶液
溶液不变色
白醋呈酸性
D
向镁粉中加入稀盐酸
产生大量气泡
该反应放出热量
物质
NaCl
NaHCO3
NH4Cl
溶解度/g
36.0
9.6
37.2
2024年安徽省中考真题化学真题(原卷版+解析版): 这是一份2024年安徽省中考真题化学真题(原卷版+解析版),共20页。试卷主要包含了选择题,非选择题等内容,欢迎下载使用。
2023年安徽省中考化学真题及答案解析: 这是一份2023年安徽省中考化学真题及答案解析,文件包含精品解析2023年安徽省中考化学真题解析版docx、精品解析2023年安徽省中考化学真题原卷版docx等2份试卷配套教学资源,其中试卷共23页, 欢迎下载使用。
2023年安徽省中考化学真题(解析版): 这是一份2023年安徽省中考化学真题(解析版),共14页。试卷主要包含了选择题,非选择题等内容,欢迎下载使用。