- 2024年四川省眉山市中考化学真题 试卷 1 次下载
- 2024年四川省达州市中考化学真题(含解析) 试卷 1 次下载
- 2024年陕西省中考化学真题(A卷) 试卷 1 次下载
- 2024年天津市中考化学真题 试卷 2 次下载
- 2024年贵州省中考化学真题 试卷 2 次下载
2024年四川省遂宁市中考化学真题(含解析)
展开注意事项:
1.理科综合共200分,包括物理90分、化学70分、生物学40分。考试时间共150分钟。
2.答题前,考生务必将自己的学校、姓名和准考证号用0.5毫米的黑色墨迹签字笔填写在答题卡对应位置上,并检查条形码粘贴是否正确。
3.选择题使用2B铅笔涂在答题卡对应位置上,非选择题用0.5毫米黑色墨迹签字笔书写在答题卡对应位置上,超出答题区域书写的答案无效;在草稿纸、试题卷上答题无效。
4.保持答题卡卡面清洁,不折叠、不破损。考试结束后,将本试卷和答题卡一并交回。
化学部分
可能用到的相对原子质量:H-1 C-12 O-16 Ca-40
一、选择题(本题包括7个小题,每小题3分,共21分,每小题只有一个选项符合题意)
(2024遂宁)1. 遂宁射洪市享有“子昂故里、诗酒之乡”的美誉,当地的蒸馏酒传统酿造技艺是国家级非物质文化遗产之一,对于研究我国传统生物发酵工业具有极高的价值。下列过程涉及化学变化的是
A. 研磨B. 发酵C. 蒸馏D. 灌装
(2024遂宁)2. 规范操作是实验成功的保证。以下实验基本操作正确的是
A. 稀释浓硫酸B. 测定溶液的pH
C. 滴加液体D. 检查装置的气密性
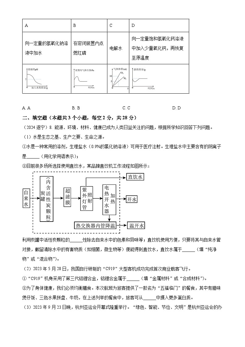
(2024遂宁)3. 归纳总结是学习化学基本方法,下列知识点归纳有错误的一组是
A. AB. BC. CD. D
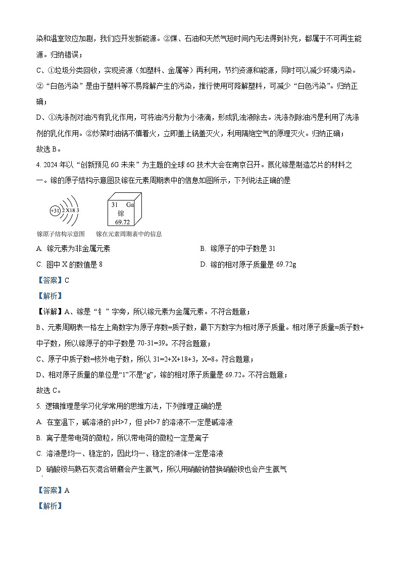
(2024遂宁)4. 2024年以“创新预见6G未来”为主题的全球6G技术大会在南京召开。氮化镓是制造芯片的材料之一。镓的原子结构示意图及镓在元素周期表中的信息如图所示,下列说法正确的是
A. 镓元素为非金属元素B. 镓原子的中子数是31
C. 图中X的数值是8D. 镓的相对原子质量是69.72g
(2024遂宁)5. 逻辑推理是学习化学常用的思维方法,下列推理正确的是
A. 在室温下,碱溶液的pH>7,但pH>7的溶液不一定是碱溶液
B. 离子是带电荷的微粒,所以带电荷的微粒一定是离子
C. 溶液是均一、稳定的,因此均一、稳定的液体一定是溶液
D. 硝酸铵与熟石灰混合研磨会产生氨气,所以用硝酸钠替换硝酸铵也会产生氨气
(2024遂宁)6. 下图是KNO3和NaCl两种固体物质的溶解度曲线(不考虑水分的蒸发,析出的晶体中不含结晶水)。下列说法正确的是
A. 50℃时,将185.5g的KNO3饱和溶液降温到20℃,析出晶体的质量为53.9g
B. NaCl的溶解度小于KNO3的溶解度
C. 20℃时,NaCl饱和溶液的溶质质量分数为36.0%
D. 若KNO3中混有少量NaCl,可用蒸发结晶的方法提纯KNO3
(2024遂宁)7. 下列4个坐标图分别表示实验过程中某些量的变化,其中正确的是
A. AB. BC. CD. D
二、填空题(本题共3个小题,每空2分,共28分)
(2024遂宁)8. 能源、环境、材料、健康已成为人类日益关注的问题,根据所学知识回答下列问题。
(1)水是生态之基、生产之要、生命之源。
①水是一种常用的溶剂,生理盐水(0.9%的氯化钠溶液)可用于医疗注射。生理盐水中主要含有的阴离子是______(用化学用语表示);
②目前很多场所选择使用直饮水,某品牌直饮机工作流程如图所示:
利用炭罐中活性炭颗粒的______性除去自来水中的色素和异味等;直饮机使用方便,只要将其与自来水管对接,截留清除水中的有害物质(如细菌,微生物等)便能得到直饮水,直饮水属于______(填“纯净物”或“混合物”)。
(2)2023年5月28日,我国自行研制的“C919”大型客机成功完成首次商业载客飞行。
①“C919”机身采用了第三代铝锂合金,铝锂合金属于______(填“金属材料”或“合成材料”)。
②为了身体健康,我们必须均衡膳食。本次航班为旅客提供了一款名为“五福临门”的餐食,其中有腊味煲仔饭、三色水果拼盘、牛奶,在上述列举的餐食中,旅客可从______中摄入更多蛋白质。
(3)2023年9月23日晚,杭州亚运会开幕式隆重举行。“绿色、智能、节俭、文明”是杭州亚运会的办会理念。
①点火仪式诠释了“绿色亚运”理念,主火炬塔首次使用了废碳再生的绿色燃料——甲醇(CH3OH)。甲醇是利用工业尾气中排放的废弃二氧化碳以及焦炉气中的氢气合成。合成甲醇的化学反应微观示意图如下,下列说法正确的是______(填字母):
A.甲醇中碳元素的质量分数为40%
B.参加反应的甲和乙的分子个数比为1:1
C.该反应实现了二氧化碳的再生利用
D.该反应的基本反应类型是复分解反应
②在生活中,我们也应秉持杭州亚运会的办会理念。请你写出一个在生活中贯彻“低碳生活”理念的具体做法______(答案合理即可)。
(4)2024年5月1日8时许,我国第三艘航空母舰福建舰从上海江南造船厂码头解缆起航,赴相关海域开展首次航行试验。建造航母需大量钢材,在工业上用一氧化碳还原氧化铁来炼铁,其反应的化学方程式为______;航母外壳用涂料覆盖可有效防止钢铁锈蚀,其原理是______。
(2024遂宁)9. 构建元素化合价和物质类别“价类二维图”是学习化学的一种重要方法。如图是碳元素的“价类二维图”,回答有关问题:
(1)写出图中物质X的化学式______。
(2)将物质Y通入紫色石蕊溶液中,溶液变为红色。请用化学方程式解释溶液变红的原因______。
(2024遂宁)10. 回收利用废旧金属既可以保护环境,又能节约资源。现有一份废铜料(含有金属铜及少量铁和银),化学兴趣小组欲回收其中的铜,设计并进行了如下实验:
已知:;
完成下列各题:
(1)步骤2中涉及的操作名称是______。
(2)溶液A中的溶质是______。
(3)步骤4中反应化学方程式是______。
三、实验探究题(本题共2个小题,每空2分,共14分)
(2024遂宁)11. 根据下列实验装置图,回答问题:
(1)装置B中仪器a名称是______。
(2)实验室用过氧化氢溶液制取并收集40mL干燥的氧气,应选择的装置是______(填装置的字母序号);其反应的化学方程式为______。
(3)实验室常用加热无水醋酸钠和碱石灰的固体混合物制取甲烷气体,应选择的发生装置是______(填装置的字母序号)。
(2024遂宁)12. 同学们学习了盐的相关知识后,知道BaCO3为白色固体,难溶于水;BaSO4为白色固体,难溶于水和盐酸。他们运用所学知识分组设计并完成了“检验碳酸钠溶液中是否混有硫酸钠”的实验,请你帮助他们完成以下实验报告单并进行交流评价(温馨提示:本题中番号①~③为答题卡上的序号)。
化学实验报告单
姓名:明明 合作者:芳芳
班级:九年级一班 日期:2024.3。25
【实验名称】检验碳酸钠溶液中是否混有硫酸钠
【实验目的】Na2CO3与Na2SO4的区别
【实验仪器】试管2支、试管架、试管刷、胶头滴管、抹布、盛放废弃物的大烧杯等
【实验药品】待测溶液、氯化钡溶液、稀盐酸
【实验过程】
(1)
【交流评价】
(2)其他组同学认为实验步骤2不够严谨,不能证明混合溶液中一定存在硫酸钠,其理由是______;则步骤1中一定发生反应的化学方程式为______。
【反思拓展】
进行物质的检验时,除了根据物质的不同性质选择恰当的试剂和方法,还应充分考虑加入试剂的用量。
六、计算题(本题共1个小题,共7分)
(2024遂宁)13. 我国力争在2060年前实现“碳中和”,实现二氧化碳的相对“零排放”。使用氢能源汽车可以有效减少二氧化碳的排放。氢化钙(CaH2)是一种重要的制氢剂,氢化钙可与物质M反应生成氢气,反应的化学方程式为:,请完成下列各题:
(1)CaH2中钙元素和氢元素的质量比为______(化为最简整数比)。
(2)M的化学式为______。
(3)若制取8kg氢气,计算理论上需要CaH2的质量(写出计算过程)。A.化学与农业
B.化学与能源
①可用熟石灰改良酸性土壤
②合理使用化肥提高粮食产量
①化石燃料使用便捷,我们无需开发新能源
②煤、石油和天然气都属于可再生能源
C.化学与环境
D.化学与生活
①垃圾分类回收,实现资源再利用
②推行使用可降解塑料,可减少“白色污染”
①洗涤剂除油污是利用了洗涤剂的乳化作用
②炒菜时油锅不慎着火,立即盖上锅盖灭火
A
B
C
D
向一定量的氢氧化钠溶液中加水
在密闭装置内点燃红磷
电解水
向一定量饱和氢氧化钙溶液中加入少量氧化钙,再恢复至原温度
实验步骤
实验现象
实验结论
1、取待测溶液1-2mL于试管中,向试管中加入足量氯化钡溶液,振荡
产生白色沉淀
Na2CO3溶液中混有Na2SO4
2、向步骤1的试管中滴加少量的稀盐酸
______
2024年中考真题—四川省遂宁市化学试题(解析版): 这是一份2024年中考真题—四川省遂宁市化学试题(解析版),共12页。
[化学]2024年四川省遂宁市中考化学真题(原卷版): 这是一份[化学]2024年四川省遂宁市中考化学真题(原卷版),共6页。
[化学]2024年四川省遂宁市中考化学真题(解析版): 这是一份[化学]2024年四川省遂宁市中考化学真题(解析版),共12页。

