所属成套资源:2025年高考生物大一轮复习课件
第一单元 第四课时 蛋白质是生命活动的主要承担者-2025年高考生物大一轮复习课件
展开
这是一份第一单元 第四课时 蛋白质是生命活动的主要承担者-2025年高考生物大一轮复习课件,文件包含第一单元第4课时蛋白质是生命活动的主要承担者pptx、第一单元第4课时蛋白质是生命活动的主要承担者教师版docx、第一单元第4课时蛋白质是生命活动的主要承担者学生版docx等3份课件配套教学资源,其中PPT共60页, 欢迎下载使用。
阐明蛋白质通常由21种氨基酸分子组成,它的功能取决于氨基酸序列及其形成的空间结构,细胞的功能主要由蛋白质完成。
考点一 蛋白质的结构和功能
考点二 蛋白质的相关计算
1.组成蛋白质的氨基酸
2.蛋白质的结构(1)氨基酸的脱水缩合
①图中产生的H2O中H来源于 ;O来源于 。②一条肽链含有的游离的氨基(或羧基)至少是 个,位于肽链的一端;其余的位于 上。
(2)蛋白质的结构层次
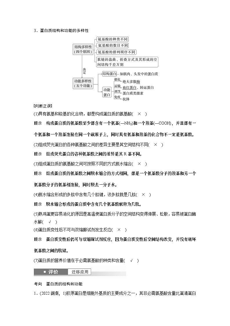
3.蛋白质结构和功能的多样性
(1)具有氨基和羧基的化合物,都是构成蛋白质的氨基酸( )
(2)组成荧光蛋白的各种氨基酸之间的差异主要是其空间结构不同( )
(3)组成蛋白质的氨基酸之间可按照不同的方式脱水缩合( )
(4)脱水缩合形成的多肽中含有几个肽键,该多肽就是几肽( )
(5)熟鸡蛋更容易消化的原因是高温使蛋白质分子的空间结构变得伸展、松散,容易被蛋白酶水解( )(6)蛋白质变性后不可与双缩脲试剂发生反应( )
(7)蛋白质的营养价值在于必需氨基酸的种类和含量( )
考向 蛋白质的结构和功能1.(2022·湖南,1)胶原蛋白是细胞外基质的主要成分之一,其非必需氨基酸含量比蛋清蛋白高。下列叙述正确的是A.胶原蛋白的氮元素主要存在于氨基中B.皮肤表面涂抹的胶原蛋白可被直接吸收C.胶原蛋白的形成与内质网和高尔基体有关D.胶原蛋白比蛋清蛋白的营养价值高
2.(2023·湖北,2)球状蛋白分子空间结构为外圆中空,氨基酸侧链极性基团分布在分子的外侧,而非极性基团分布在内侧。蛋白质变性后,会出现生物活性丧失及一系列理化性质的变化。下列叙述错误的是A.蛋白质变性可导致部分肽键断裂B.球状蛋白多数可溶于水,不溶于乙醇C.加热变性的蛋白质不能恢复原有的结构和性质D.变性后生物活性丧失是因为原有空间结构破坏
1.蛋白质的相对分子质量、氨基酸数、肽链数、肽键数和脱去水分子数的关系假设氨基酸的平均相对分子质量为a,由n个氨基酸分别形成1条肽链或m条肽链,则:
例1 如图为牛胰岛素结构图,该物质中—S—S—是由两个—SH脱去两个H形成的。下列说法错误的是A.牛胰岛素由51个氨基酸构成, 其中含有49个肽键B.牛胰岛素中至少含有2个—NH2 和2个—COOHC.牛胰岛素中至少含有的O原子个数为53个D.从氨基酸形成牛胰岛素时,减少的相对分子质量为882
2.蛋白质中游离氨基或羧基的计算可将肽链看作“C”与“—CO—NH—”交替连接构成的基本骨架,在“C”上连接着—R和—H,在肽链的两端分别是游离的“—NH2”和“—COOH”,如图所示:
(1)至少含有的游离氨基或羧基数=肽链数。(2)游离氨基或羧基数=肽链数+R基中含有的氨基或羧基数。(3)环状多肽中游离氨基或羧基数取决于构成环状多肽的氨基酸R基中的氨基或羧基数。
例2 某十九肽含4个天门冬氨酸(R基为—CH2—COOH),分别位于第7、8、14、19位(见图)。肽酶E1专门作用于天门冬氨酸羧基端的肽键,肽酶E2专门作用于天门冬氨酸氨基端的肽键。下列有关叙述正确的是A.该十九肽含有的肽键数目为19个B.肽酶E2完全作用后产生的多肽中氧原子数目比十九肽少了4个C.该十九肽至少含有6个游离的羧基D.肽酶E1完全作用后产生的多肽有七肽、六肽、四肽
3.链状多肽中各原子数的计算(1)氧原子数=肽键数+2×肽链数+R基上的氧原子数=各氨基酸中氧原子的总数-脱去的水分子数。(2)氮原子数=肽链数+肽键数+R基上的氮原子数=各氨基酸中氮原子的总数。(3)R基中含氮数=氮原子数-肽键数-肽链数。(4)R基中含氧数=氧原子数-肽键数-2×肽链数。
例3 (不定项)已知某条肽链由88个氨基酸缩合而成,其中共有氨基6个,甲硫氨酸5个,且在肽链中的位置为3、25、56、78、82,甲硫氨酸的分子式为C5H11O2NS。以下叙述错误的是A.合成该多肽的氨基酸一定共有N原子94个B.若去掉该多肽中的甲硫氨酸,生成的若干肽链中的肽键数目会减少10个C.若去掉该多肽中的甲硫氨酸,生成的若干肽链中的氨基和羧基均分别 增加5个D.若去掉该多肽中的甲硫氨酸,生成的若干肽链中的O原子数目减少1个
例4 (2024·徐州高三校联考)如图表示对某蛋白质分子结构中相关数据的统计结果,据此分析,下列表述不正确的是A.与合成之前的氨基酸分子相比, 该蛋白质少了124个氧原子B.该蛋白质的组成元素一定只有 C、H、O、N C.参与合成该蛋白质的氨基酸共 有羧基141个D.该蛋白质水解为氨基酸时,相对分子质量共增加2 232
1.(必修1 P29)请叙述氨基酸的结构特点:__________________________________________________________________________________________________________________________________。2.(必修1 P30)评价食物中蛋白质的营养价值应注重 的含量。3.(必修1 P30)蛋白质的空间结构主要由 键和 键形成。4.(必修1 P30)脱水缩合是一个氨基酸分子的 和另一个氨基酸分子的 相连接,同时脱去一分子的 的过程。
每种氨基酸至少都含有一个氨基
和一个羧基,并且都有一个氨基和一个羧基连接在同一个碳原子上,这个碳原子还连接一个氢原子和一个侧链基团
5.(必修1 P32“与社会的联系”)蛋白质变性是指______________________________________________________________________________________________________。
蛋白质在某些物理和化学
因素作用下其特定的空间构象被破坏,从而导致其理化性质的改变和生物活性丧失的现象
6.组成人胰岛素的基本单位的结构通式为_________________,该物质的基本单位具有多样性的原因是 。
7.蛋白质中肽键数和脱去的水分子数相等,都等于 。8.胰岛素分子与其他蛋白质结构不同的直接原因是_______________________________________________________________________________________________。9.烤熟的鸭子,其蛋白质一定发生了变性,食物加工过程中蛋白质变性________(填“影响”或“不影响”)蛋白质的营养价值。煮熟的蛋白质_____(填“容易”或“不容易”)消化,原因是____________________________________________________________。
的种类、数目、排列顺序不同,肽链的盘曲、折叠方式及其形成的空间结构千差万别
高温改变了蛋白质的空间
结构,使肽键暴露,易被蛋白酶催化水解
一、选择题:每小题给出的四个选项中只有一个符合题目要求。1.(2021·辽宁,1)蛋白质是生命活动的主要承担者。下列有关叙述错误的是A.叶绿体中存在催化ATP合成的蛋白质B.胰岛B细胞能分泌调节血糖的蛋白质C.唾液腺细胞能分泌水解淀粉的蛋白质D.线粒体膜上存在运输葡萄糖的蛋白质
2.组成细胞的有机物中含量最多的是蛋白质,蛋白质是生命活动的主要承担者。下列有关生物体内蛋白质的叙述,错误的是A.细胞膜上的某些蛋白质具有物质运输功能B.蛋白质参与人体内环境渗透压的维持C.酒精消毒的原理是使细菌和病毒蛋白质的肽键断裂D.肽链通过盘曲、折叠形成具有一定空间结构的蛋白质
3.如图是三种组成蛋白质的氨基酸的结构,下列有关叙述不正确的是A.以上三种氨基酸的R基依次是—H、 —CH3、—CH2OHB.将这三种氨基酸(足量)置于适宜条 件下,经脱水缩合可形成的链状三 肽化合物最多有27种C.甲是结构最简单的氨基酸D.含一个氨基和一个羧基的化合物就是组成蛋白质的氨基酸
4.谷胱甘肽(分子式C10H17O6N3S)是存在于动植物和微生物细胞中的一种重要的三肽,它是由谷氨酸(C5H9O4N)、甘氨酸(C2H5O2N)和半胱氨酸缩合而成的,则半胱氨酸可能的分子式是A.C3H3NS D.C3H3O2NS
5.色氨酸可作为评定肉品质量的重要指标,其在驴肉中的含量高于猪肉和牛肉中的,驴肉中鲜味氨基酸谷氨酸和天门冬氨酸的含量也高于牛肉中的,故驴肉不仅营养价值高,味道也更鲜美。选购驴肉时,以“有筋(韧带)有肉,有肥有瘦”为佳品。下列有关叙述正确的是A.色氨酸、谷氨酸和天门冬氨酸都是人体的必需氨基酸B.谷氨酸和天门冬氨酸可使驴肉味更鲜,主要与它们的R基有关C.若筋和肉中的蛋白质的氨基酸的种类和数量相同,则它们一定是同种 蛋白质D.肥肉中的N含量比瘦肉中的高,碳链中C原子数也更多
6.(2023·海南,2)科学家将编码天然蜘蛛丝蛋白的基因导入家蚕,使其表达出一种特殊的复合纤维蛋白,该复合纤维蛋白的韧性优于天然蚕丝蛋白。下列有关该复合纤维蛋白的叙述,正确的是A.该蛋白的基本组成单位与天然蜘蛛丝蛋白的不同B.该蛋白的肽链由氨基酸通过肽键连接而成C.该蛋白彻底水解的产物可与双缩脲试剂发生作用,产生紫色反应D.高温可改变该蛋白的化学组成,从而改变其韧性
7.(2024·长沙高三模拟)人的血红蛋白是由一个珠蛋白分子结合4个血红素构成的,珠蛋白分子包括4条链:2条α链,每条链由141个氨基酸构成;2条β链,每条链由146个氨基酸组成。每条链中含有一个血红素,每个血红素中心有一个亚铁离子,每个亚铁离子能携带一个氧分子。但亚铁离子与一氧化碳的亲和力更高,即使在分压很低的情况下,一氧化碳也能取代氧与血红蛋白结合。下列叙述正确的是A.血红蛋白的合成由附着型核糖体完成B.血红蛋白的α链在合成过程中,至少产生141个水分子C.只要环境中存在氧气,血红蛋白就能运输氧D.每个血红蛋白最多携带4个氧分子
8.(2024·扬州高三统考)谷胱甘肽(GSH)几乎存在于人体的每一个细胞中,主要起到抗氧化和自由基清除的作用。如图是谷胱甘肽的结构,下列有关叙述正确的是A.谷胱甘肽分子中含有4个羧基和3个氨基B.谷胱甘肽不能在碱性环境下与Cu2+发生显色反应C.谷胱甘肽是由三个氨基酸通过脱水缩合形成的三肽D.谷胱甘肽和其他多肽的主要差别是空间结构不同
9.硒代半胱氨酸是组成蛋白质的第21种氨基酸,细胞中的硒元素以随机取代蛋白质中硫元素的形式插入蛋白质(如图1)或以硒代半胱氨酸(Sec)的形式在翻译的过程中插入蛋白质中。下列相关分析正确的是A.双缩脲试剂可与硒代半胱氨酸产生紫色反应B.可用3H标记硒代半胱氨酸的羧基追踪其参与合成的蛋白质C.细胞中的Sec可以通过取代Cys中的硫元素来合成,说明Sec是必需氨基酸D.硒元素随机取代蛋白质中的硫元素,会改变蛋白质的空间结构和功能
10.(2024·德州高三质检)角蛋白是头发的主要成分,由两条肽链组成,含有2个二硫键。如图表示烫发的原理,下列相关说法正确的是A.烫发过程中角蛋白的空间结构发 生了改变,氨基酸排列顺序也发 生了改变B.角蛋白中至少含有2个游离的氨基 和2个游离的羧基C.氨基酸脱水缩合形成肽链的过程中,水中的H来自羧基D.角蛋白二硫键的形成与肽键的形成场所相同
11.蛋白质合成后,它的第一个氨基酸会被氨基肽酶水解除去,然后由氨酰-tRNA蛋白转移酶把一个信号氨基酸加到多肽链的氨基端,若该信号氨基酸为丝氨酸等必需氨基酸之一时,该蛋白质可长时间发挥作用;若为其他氨基酸,则该蛋白质不久后会被多个泛素(一种由76个氨基酸组成的单链球蛋白)结合,进入蛋白酶体被降解,如图所示。下列说法错误的是A.可通过改变信号氨基酸的种类来延长 蛋白质的寿命B.多肽链与信号氨基酸脱水缩合发生在 肽链的羧基和氨基酸的氨基之间C.蛋白酶体有识别泛素和降解蛋白质的功能D.蛋白质泛素化降解过程属于吸能反应,而消化道内蛋白质水解过程不消耗ATP
12.(2024·白城高三期中)某直链多肽含4个缬氨酸(C5H11NO2),蛋白酶1作用于缬氨酸氨基端的肽键,蛋白酶2作用于缬氨酸羧基端的肽键。该多肽分别经酶1和酶2作用后的情况如图所示。下列相关叙述正确的是A.缬氨酸的R基可表示为—CH(CH3)2,该多肽的肽键有19个B.该多肽中缬氨酸的位置分别是第7、8、14、19位C.该多肽链至少含有1个游离的—COOH和5个游离的—NH2D.酶1完全作用后形成的肽链中氧原子数目比原多肽的多了4个
二、选择题:每小题给出的四个选项中有一个或多个符合题目要求。13.肌红蛋白(Mb)是哺乳动物肌肉中储氧的蛋白质,含有C、H、O、N、Fe五种元素,由一条肽链和一个血红素辅基构成。Mb中的极性侧链基团几乎全部分布在分子的表面,而非极性的侧链基团则被埋在分子内部。含有Fe2+的血红素辅基位于Mb表面内陷的疏水洞穴中,避免了Fe2+被氧化。下列说法正确的是A.Mb表面极性侧链基团可以与水分子结合,故Mb可溶于水B.Mb中的疏水洞穴保证了血红素的储氧能力C.组成Mb的肽链中氧原子数一定多于氨基酸数D.Mb复杂结构的形成只与不同部位氨基酸之间形成的二硫键有关
14.层粘连蛋白是由一条重链(A链)和两条轻链(B1链、B2链)构成的高分子糖蛋白,其结构示意图如图所示。若该蛋白由m个氨基酸构成,下列有关说法正确的是A.该层粘连蛋白含有肽键数为m-1B.组成该蛋白质的氨基酸中可能有些必须从 食物中获取C.层粘连蛋白是由21种氨基酸经脱水缩合而成的D.该物质至少含有3个游离的氨基和羧基
15.二硫键“—S—S—”是蛋白质中连接两条肽链之间的一种化学键。如图是由280个氨基酸组成的某蛋白质的结构图,下列相关叙述正确的是A.该蛋白质至少有280个氨基B.形成该蛋白质的过程中脱去了278个水分子C.该蛋白质至少有2个游离的羧基D.该蛋白质的功能由氨基酸的数量、种类和排列顺序三方面决定
相关课件
这是一份第一单元 第三课时 细胞中的糖类和脂质-2025年高考生物大一轮复习课件,文件包含第一单元第3课时细胞中的糖类和脂质pptx、第一单元第3课时细胞中的糖类和脂质教师版docx、第一单元第3课时细胞中的糖类和脂质学生版docx等3份课件配套教学资源,其中PPT共60页, 欢迎下载使用。
这是一份第一单元 第二课时 组成细胞的元素和化合物-2025年高考生物大一轮复习课件,文件包含第一单元第2课时组成细胞的元素和化合物pptx、第一单元第2课时组成细胞的元素和化合物教师版docx、第一单元第2课时组成细胞的元素和化合物学生版docx等3份课件配套教学资源,其中PPT共60页, 欢迎下载使用。
这是一份第一单元 第一课时 走近细胞-2025年高考生物大一轮复习课件,文件包含第一单元第1课时走近细胞pptx、第一单元第1课时走近细胞教师版docx、第一单元第1课时走近细胞学生版docx等3份课件配套教学资源,其中PPT共60页, 欢迎下载使用。

