[生物]2024年湖北省普通高中学业水平合格性考试模拟(二)(解析版)
展开
这是一份[生物]2024年湖北省普通高中学业水平合格性考试模拟(二)(解析版),共21页。试卷主要包含了选择题的作答,材料题的作答,考试结束后,请将本试卷上交等内容,欢迎下载使用。
注意事项:
1.答卷前,考生务必先将自己的姓名、准考证号、座位号填写在试卷的密封线内。
2.选择题的作答:每小题选出答案后,用2B铅笔把答题卡上对应题目的答案标号涂黑、涂匀、涂实,未涂、错涂、多涂或填涂不规范均不得分。如需改动,用橡皮擦干净后,再选涂其他答案标号。
3.材料题的作答:用黑色签字笔将答案写在答题卡上对应的答题区域内,超出答题区域书写的答案无效,在试卷、草稿纸上答题无效。
4.考试结束后,请将本试卷上交。
一、选择题(本大题共40小题,每小题2分,共80分。在每小题给出的四个选项中,只有一项符合题目要求)
1. 下列关于细胞学说的叙述,错误的是( )
A. 阐明了生物界的统一性
B. 提出一切生物都是由细胞构成的
C. 为进化论的确立埋下了伏笔
D. 提出新细胞是由老细胞分裂产生的
【答案】B
【分析】细胞学说是由德国植物学家施莱登和动物学家施旺提出的,其内容为:(1)细胞是一个有机体,一切动植物都是由细胞发育而来,并由细胞和细胞的产物所构成;(2)细胞是一个相对独立的单位,既有它自己的生命,又对与其他细胞共同组成的整体的生命起作用;(3)新细胞可以从老细胞中产生。
【详解】A、细胞学说揭示了细胞的统一性和生物体结构的统一性,进而阐明了生物界的统一性,A正确;
B、细胞学说认为一切动植物都由细胞和细胞产物构成的,B错误;
C、细胞学说揭示了细胞的统一性和生物体结构的统一性,使人们认识到各种生物之间存在共同的结构基础,支持所有生物有共同祖先的进化观点,为后来生物进化论的确立埋下了伏笔,C正确;
D、细胞学说提出新细胞是由老细胞分裂产生的,D正确。
故选B。
2. 蓝细菌是能进行光合作用的原核生物,下列有关蓝细菌的叙述,正确的是( )
A. 无核膜B. 无细胞壁
C. 具有叶绿体D. 无核糖体
【答案】A
【分析】正确区分原核生物和真核生物,判断方法如下:一看有无真正的细胞核,有则是真核生物,无则是原核生物;二看细胞器种类,只有核糖体的为原核生物,细胞器种类多的则是真核生物。
【详解】A、真、原核生物的最本质区别是有无以核膜为界限的细胞核,蓝细菌无核膜,A正确;
BD、蓝细菌有细胞壁和核糖体,BD错误;
C、蓝细菌是原核生物,没有叶绿体,却可进行光合作用,因为其具有叶绿素和藻蓝素等光合色素,C错误。
故选A。
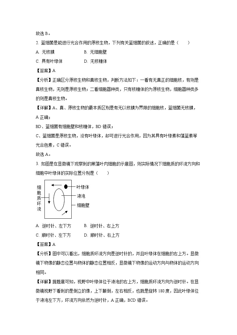
3. 如图是在显微镜下观察到的黑藻叶肉细胞的示意图,则实际情况下细胞质的环流方向和细胞中叶绿体的实际位置分别是( )
A. 逆时针、左下方B. 逆时针、右上方
C. 顺时针、左下方D. 顺时针、右上方
【答案】A
【分析】图中可以看出,细胞质环流方向是逆时针的,并且叶绿体在细胞的右上方。显微镜下物像的静态位置与物体的静态位置相反,显微镜下物像的运动方向与物体的运动方向相同。
【详解】据题意可知,视野中叶绿体位于液泡的右上方,细胞质环流方向为逆时针。在显微镜视野下看到的是倒立的像,上下颠倒,左右相反,也就是旋转180度,因此叶绿体位于液泡左下方,环流方向依然为逆时针,A正确,BCD错误。
故选A。
4. 肾炎病人的肾小球部位通透性增加会使病人尿液中含有蛋白质。医生通过检测病人尿液中是否含蛋白质来初步确定病情,蛋白质检测所需要的试剂及产生的颜色分别是( )
A. 碘液、蓝色B. 斐林试剂、砖红色
C. 苏丹Ⅲ染液、橘黄色D. 双缩脲试剂、紫色
【答案】D
【分析】蛋白质与双缩脲试剂发生作用,产生紫色反应。
【详解】A、碘液遇碘变成蓝色,A错误;
B、还原糖与斐林试剂发生作用,在水浴加热(50~65℃)的条件下会生成砖红色沉淀,B错误;
C、脂肪被苏丹Ⅲ染液染成橘黄色,C错误;
D、蛋白质检测所需要的试剂是双缩脲试剂,产生的颜色为紫色,D正确。
故选D。
5. 糖类和脂质在生物体内都有重要的作用,下列有关糖类与脂质的叙述,错误的是( )
A. 维生素D属于脂质
B. 糖类与脂肪可以相互转化
C. 糖类都含C、H、O、N四种元素
D. 葡萄糖能直接被细胞吸收利用
【答案】C
【分析】脂质分为脂肪、磷脂和固醇,固醇包括胆固醇、性激素和维生素D,与糖类相比,脂肪分子中的氢含量多,氧含量少,氧化分解时产生的能量多,因此是良好的储能物质,磷脂双分子层构成生物膜的基本骨架,固醇中的胆固醇是动物细胞膜的重要组成成分,也参与脂质在血液中的运输。
【详解】A、脂质包括脂肪、磷脂和固醇,固醇又包括胆固醇、性激素和维生素D,A正确;
B、糖类在供能充足的情况下,可以大量转化为脂肪,而脂肪一般只在糖类代谢发生障碍,引起供能不足时才会分解供能,而且不能大量转化为糖类,B正确;
C、绝大部分糖类只含有含C、H、O三种元素,几丁质含有C、H、O、N四种元素,C错误;
D、葡萄糖为单糖,能直接被细胞吸收利用,D正确。
故选C。
6. 如图是DNA的基本组成单位,下列叙述错误的是( )
A. ①是磷酸B. ②是核糖
C. ③是含氮碱基D. 该结构为脱氧核糖核苷酸
【答案】B
【分析】脱氧核苷酸和核糖核苷酸在组成上的差异有:①五碳糖不同,脱氧核苷酸中的五碳糖是脱氧核糖,核糖核苷酸中的五碳糖是核糖;②碱基不完全相同,脱氧核苷酸中的碱基是A、T、G、C,核糖核苷酸中的碱基是A、U、G、C。
【详解】DNA的基本组成单位是脱氧核糖核苷酸,脱氧核糖核苷酸由①磷酸、②是脱氧核糖、③含氮碱基三部分构成,B错误,ACD正确。
故选B。
7. 如图为氨基酸结构通式示意图,下列叙述错误的是( )
A. ①可为氨基或羧基
B. 两个氨基酸脱水缩合可形成氢键
C. R基的种类决定氨基酸的种类
D. 氨基酸种类、数量及排列顺序会影响蛋白质的多样性
【答案】B
【分析】氨基酸是组成蛋白质的基本单位,结构特点是每个氨基酸分子至少有一个游离的氨基和一个羧基,并且都有一个氨基和羧基连接在同一个碳原子上,这个碳原子还连接一个氢原子和一个侧链基团,则①和②为-NH2或-COOH。
【详解】AC、由氨基酸的结构通式可知①可为羧基或氨基,不同氨基酸的不同在于R不同,即氨基酸分子中R基的种类决定了氨基酸的种类、性质等,A、C正确;
B、两个氨基酸脱水缩合可形成肽键,B错误;
D、氨基酸种类、数量及排列顺序会影响蛋白质的结构,使蛋白质的结构具有多样性,D正确。
故选B。
8. 1895年,欧文顿用500多种化学物质对植物细胞的通透性进行了实验。根据他的研究,下列物质中更容易穿过细胞膜的是( )
A. 无机盐B. 三酰甘油C. 葡萄糖D. 氨基酸
【答案】B
【分析】细胞膜的主要成分是蛋白质和脂质,脂质中含量最多的是磷脂。
【详解】1895年,欧文顿用500多种化学物质对植物细胞的通透性进行了实验。根据他的研究,溶于脂质的物质更容易透过细胞膜,三酰甘油属于脂质,根据相似相溶原理,更容易穿过细胞膜的是三酰甘油,B正确,ACD错误。
故选B。
9. 高等植物细胞间的胞间连丝所体现出的细胞膜功能为( )
A. 将细胞与周围环境分隔开
B. 进行细胞间的信息交流
C. 控制物质进出细胞
D. 细胞代谢的控制中心
【答案】B
【分析】细胞膜的功能有:将细胞与外界环境分开、控制物质进出细胞、进行细胞间的信息交流。
【详解】细胞膜的功能有:将细胞与外界环境分开、控制物质进出细胞、进行细胞间的信息交流,高等植物细胞间的胞间连丝是实现了细胞间的信息交流,即该过程体现了细胞膜的信息交流功能,ACD错误,B正确。
故选B。
10. 下列关于核糖体的叙述,错误的是( )
A. 核糖体无膜结构
B. 核糖体是蛋白质的合成场所
C. 核糖体是细胞的“动力车间”
D. 核仁与核糖体的形成有关
【答案】C
【分析】核糖体:
(1)形态分布:游离分布在细胞质中或附着在内质网上;
(2)成分:RNA和蛋白质;
(3)作用:①合成蛋白质的场所,是“生产蛋白质的机器”;②内质网上的核糖体合成的蛋白质作为膜蛋白、输出细胞质的蛋白质;游离的核糖体合成的蛋白质由细胞本身使用。
【详解】A、核糖体是无膜结构的细胞器,A正确;
B、核糖体是合成蛋白质的场所,是“生产蛋白质的机器”,B正确;
C、线粒体是细胞的“动力车间”,C错误;
D、核仁与某些RNA的合成以及核糖体的形成有关,D正确。
故选C。
11. 细胞核是遗传信息库,下列关于细胞核的叙述正确的是( )
A. 核仁具有双层膜
B. 核膜与内质网相连
C. 核孔无选择性
D. 组成染色质的物质是DNA和RNA
【答案】B
【分析】细胞核包括核膜(将细胞核内物质与细胞质分开)、染色质(DNA和蛋白质)、核仁(与某种RNA(rRNA)的合成以及核糖体的形成有关)、核孔(核膜上的核孔的功能是实现核质之间频繁的物质交换和信息交流)。
【详解】A、核仁不具有膜结构,A错误;
B、核膜内部与内质网相连,B正确;
C、核膜有两层,核孔为大分子出入的孔道,具有选择透过性,C错误;
D、组成染色质的物质主要是DNA和蛋白质,D错误。
故选B。
12. 科学家研究发现,在动物肾脏内,水分子的跨膜运输速率远大于其自由扩散的速率,据此推测肾脏中水更多的是以( )的方式进行跨膜运输。
A. 自由扩散B. 协助扩散C. 主动运输D. 胞吞
【答案】B
【分析】小分子物质跨膜运输的方式包括:自由扩散、协助扩散、主动运输。自由扩散高浓度到低浓度,不需要载体,不需要能量;协助扩散是从高浓度到低浓度,不需要能量,需要载体;主动运输从低浓度到高浓度,需要载体,需要能量。大分子或颗粒物质进出细胞的方式是胞吞和胞吐,不需要载体,消耗能量。
【详解】水分子的跨膜运输速率远大于其自由扩散的速率,据此推测肾脏中水更多的是以协助扩散的方式进行跨膜运输,即主要是通过水通道蛋白进行的,B符合题意。
故选B。
13. 下列物质进出细胞需要转运蛋白参与的是( )
A. 二氧化碳B. 甘油C. 乙醇D. 氨基酸
【答案】D
【分析】①自由扩散、协助扩散和主动运输的比较
【详解】ABC、二氧化碳、甘油、乙醇都是以自由扩散的方式进行跨膜运输,都不需要转运蛋白参与,ABC错误;D、氨基酸可以通过主动运输的方式进行跨膜运输,需要转运蛋白参与,D正确。
故选D。
14. 下列关于酶的叙述正确的是( )
A. 能为反应提供能量
B. 能降低化学反应的活化能
C. 酶的本质是蛋白质
D. 只在细胞内发挥作用
【答案】B
【分析】酶是活细胞产生的具有催化作用的有机物。绝大多数酶是蛋白质,少数酶是RNA。酶的作用机理是降低化学反应的活化能。
【详解】AB、酶的作用机理是降低化学反应的活化能,不能为反应提供能量,A错误,B正确;
C、酶的本质是蛋白质或RNA,C错误;
D、若条件适宜,酶在细胞外也能发挥作用,D错误。
故选B。
15. 与细胞中的吸能反应相关联的是( )
A. ATP的水解B. ATP的合成
C. 有机物的氧化分解D. [H]与O2结合生成水
【答案】A
【分析】放能反应一般与ATP的合成相联系,吸能反应一般与ATP的水解相联系,能量通过ATP分子在吸能反应和放能反应之间循环流通,因此ATP是细胞中能量流通的“货币”。
【详解】A、ATP的水解释放的能量用于生物体的生命活动,与细胞中的吸能反应相关联,A正确;
B、ATP的合成与放能反应相关联,B错误;
C、有机物的氧化分解会释放能量,属于放能反应,C错误;
D、H与O2结合生成水,会释放大量的能量,属于放能反应,D错误。
故选A。
16. 慢跑是一种健康的有氧运动。在有氧呼吸的三个阶段中,释放大量能量的是( )
A. 第一阶段B. 第二阶段
C. 第三阶段D. 第一和第二阶段
【答案】C
【分析】有氧呼吸的第一阶段是葡萄糖酵解产生丙酮酸和还原氢,同时产生少量能量,发生的场所是细胞质基质;第二阶段是丙酮酸和水反应产生二氧化碳和还原氢,释放少量能量,发生的场所是线粒体基质;第三阶段是还原氢与氧气结合生成水,释放大量能量,发生的场所是线粒体内膜。
【详解】A、有氧呼吸的第一阶段是葡萄糖酵解产生丙酮酸和还原氢,同时产生少量能量,A错误;
BD、有氧呼吸的第二阶段是丙酮酸和水反应产生二氧化碳和还原氢,释放少量能量,B错误;
C、有氧呼吸的第三阶段是还原氢与氧气结合生成水,释放大量能量,C正确;
故选C。
17. 在冬季,北方许多地方利用地窖贮藏种子、果蔬等,此习惯历史悠久。检测发现地窖中的浓度较高,浓度偏低,这种环境条件有利于( )
A. 降低细胞呼吸强度B. 降低水分吸收
C. 促进水分蒸发D. 促进光合作用
【答案】A
【分析】O2浓度对呼吸作用的影响,在O2浓度为零时,只进行无氧呼吸;随着O2浓度的升高,器官既进行有氧呼吸,有进行无氧呼吸;当O2浓度达到一定程度时,只进行有氧呼吸。
【详解】A、地窖中的CO2浓度较高,氧气浓度低,有利于降低呼吸强度,减少有机物的消耗,从而延长贮藏种子、果蔬的时间,A正确;
BCD、窖中的CO2浓度较高,O2浓度偏低不是为了降低水分吸收、促进水分蒸发和促进光合作用,BCD错误。
故选A。
18. 叶绿体是绿色植物进行光合作用的场所,在光合作用过程中氧气产生的部位是( )
A. 线粒体内膜B. 线粒体基质
C. 叶绿体类囊体薄膜D. 叶绿体基质
【答案】C
【分析】光合作用包括光反应和暗反应阶段:
1、光反应阶段是在类囊体的薄膜上进行的。叶绿体中光合色素吸收的光能将水分解为氧和H+,氧直接以氧分子的形式释放出去,H+与氧化型辅酶Ⅱ(NADP+)结合,形成还原型辅酶Ⅱ(NADPH)。还原型辅酶Ⅱ作为活泼的还原剂,参与暗反应阶段的化学反应,同时也储存部分能量供暗反应阶段利用;在有关酶的催化作用下,提供能量促使ADP与Pi反应形成ATP。
2、暗反应在叶绿体基质中进行,在特定酶的作用下,二氧化碳与五碳化合物结合,形成两个三碳化合物。在有关酶的催化作用下,三碳化合物接受ATP和NADPH释放的能量,并且被NADPH还原。一些接受能量并被还原的三碳化合物,在酶的作用下经过一系列的反应转化为糖类;另一些接受能量并被还原的三碳化合物,经过一系列变化,又形成五碳化合物。
【详解】在光合作用过程中通过光反应产生氧气,光反应发生的部位是叶绿体类囊体薄膜,C符合题意。
故选C。
19. 高等植物细胞有丝分裂时,纺锤体形成的时期和细胞板出现的时期分别是( )
A. 前期、末期B. 中期、末期
C. 前期、后期D. 中期、后期
【答案】A
【分析】有丝分裂不同时期的特点:(1)间期:进行DNA的复制和有关蛋白质的合成;(2)前期:核膜、核仁逐渐解体消失,出现纺锤体和染色体;(3)中期:染色体形态固定、数目清晰;(4)后期:着丝点分裂,姐妹染色单体分开成为染色体,并均匀地移向两极;(5)末期:核膜、核仁重建、纺锤体和染色体消失。
【详解】高等植物细胞有丝分裂时,纺锤体形成的时期是有丝分裂前期,细胞板出现的时期是有丝分裂前期末期,A正确,BCD错误。
故选A。
20. 下列关于细胞凋亡的叙述,错误的是( )
A. 发生在生物体整个生命历程中
B. 细胞凋亡有利于生物体的生长发育
C. 细胞凋亡和细胞坏死本质相同
D. 细胞的自然更新是通过细胞凋亡完成的
【答案】C
【分析】细胞凋亡是细胞的编程性死亡,细胞的自然更新、被病原体感染细胞的清除是通过细胞凋亡完成的;细胞凋亡对于多细胞生物体完成正常发育,维持内环境相对稳定,以及抵御各种外界因素的干扰都起着非常关键的作用。
【详解】A、细胞凋亡发生在生物体整个生命历程中,A正确;
B、细胞凋亡是基因控制的自动死亡过程,有利于生物体的生长发育,B正确;
C、细胞凋亡是基因控制的,有利于生物体的生长发育,细胞坏死是外界强烈的物理化学作用引起的,对机体是不利的,本质不相同,C错误;
D、细胞的正常衰老死亡就是凋亡,因此说细胞的自然更新是通过细胞凋亡完成的,D正确。
故选C。
21. 假说—演绎法是现代科学研究中常用的方法,利用该方法,孟德尔发现了两个遗传定律。为了验证有关豌豆杂交实验的假说是否正确,孟德尔设计了( )
A. 杂交实验B. 正、反交实验
C. 自交实验D. 测交实验
【答案】D
【分析】孟德尔发现遗传定律时运用的“假说—演绎法”的流程如下图所示(以一对相对性状的豌豆杂交实验为例):
【详解】孟德尔用具有相对性状的两个亲本进行杂交实验时,即进行了正交实验,又进行了反交实验,结果F1都表现为显性性状。让F1自交,通过观察F2的性状表现并对F2中不同相对性状的个体进行数量统计,从中发现了分离现象或自由组合现象,进而提出了针对“分离现象或自由组合现象”进行解释的假说。为了验证假说是否正确,孟德尔设计了测交实验, ABC错误,D正确。
故选D。
22. 等位基因是指在同源染色体的________上控制着________的基因。( )
A. 不同位置,相对性状B. 相同位置、相对性状
C. 不同位置,同一性状D. 相同位置、同一性状
【答案】B
【分析】图中的一对染色体为同源染色体,其上的A和a为一对控制相对性状的等位基因。
【详解】等位基因是指位于一对同源染色体的相同位置上、控制相对性状的基因,B正确,ACD错误。
故选B。
23. 人类的卵原细胞中含有23对同源染色体,正常成年女性产生的卵细胞中同源染色体为( )
A. 0对B. 11对C. 23条D. 23对
【答案】C
【分析】减数分裂是有性生殖的生物产生生殖细胞时,从原始生殖细胞发展到成熟生殖细胞的过程。这个过程中DNA复制一次,细胞分裂两次,产生的生殖细胞中染色体数目是本物种体细胞中染色体数目的一半。
【详解】减数分裂的特点是染色体复制一次,细胞连续分裂两次,因此最终结果是生殖细胞中的染色体数目只有体细胞的一半,人类的卵原细胞中含有23对同源染色体,即46条染色体,则产生的卵细胞中有23条染色体,C正确。
故选C。
24. 摩尔根进行果蝇杂交实验找到了基因在染色体上的实验证据。他使用的研究方法是( )
A. 假说—演绎法B. 类比推理法
C. 归纳法D. 差速离心法
【答案】A
【分析】“基因在染色体上”的发现历程:萨顿通过类比基因和染色体的行为,提出基因在染色体上的假说;之后,摩尔根以果蝇为实验材料,采用假说-演绎法证明基因在染色体上。
【详解】摩尔根进行果蝇杂交实验,采用假说-演绎法证明了基因位于染色体上,A正确。
故选A。
25. 血友病的基因(h)只位于X染色体上,一对表型正常的夫妇生了一个血友病男孩,该夫妇的基因型分别是( )
A. B.
C. D.
【答案】B
【分析】(1)伴性遗传是指性染色体上的基因遗传方式与性别相联系称为伴性遗传。
(2)伴X染色体显、隐性遗传病的特点是所生后代男女发病率不同,前者女性发病率高于男性,后者男性发病率高于女性。常染色体上的显、隐性遗传的特点是后代男女发病率相同,前者常常代代有患者,后者往往出现隔代遗传。
(3)判断控制生物性状的基因:在常染色体还是在X染色体上主要是看子代男女发病率是否相同,前者所生子代男女发病率相同,后者不同。
【详解】表现型正常的夫妇,且该病为伴X隐性遗传病,其父亲的基因型为XHY,生一个患病的孩子,这个孩子不可能是女孩,只能是男孩,该男孩的基因型为XhY,则其母亲只能为携带者XHXh,B符合题意。
故选B。
26. 下列关于遗传物质的说法,正确的是( )
A. 真核生物的遗传物质是DNA或RNA
B. 原核生物的遗传物质是RNA
C. 细胞核中的遗传物质是DNA
D. 细胞质中的遗传物质是RNA
【答案】C
【分析】(1)核酸是遗传信息的携带者,是一切生物的遗传物质,在生物体的遗传、变异和蛋白质的生物合成中具有重要作用,细胞中的核酸根据所含五碳糖的不同分为DNA(脱氧核糖核酸)和RNA(核糖核酸)两种,构成DNA与RNA的基本单位分别是脱氧核苷酸和核糖核苷酸,每个脱氧核苷酸分子是由一分子磷酸、一分子脱氧核糖糖和一分子含氮碱基形成,每个核糖核苷酸分子是由一分子磷酸、一分子核糖和一分子含氮碱基形成。
(2)细胞生物(包括原核生物和真核生物)的细胞中含有DNA和RNA两种核酸、其中DNA是遗传物质,非细胞生物(病毒)中含有DNA或RNA一种核酸、其遗传物质是DNA或RNA。
【详解】A、真核生物的遗传物质是DNA,A错误;
B、原核生物的遗传物质是DNA,B错误;
C、细胞核中的遗传物质是DNA,C正确;
D、细胞质中的遗传物质是DNA,D错误。
故选C。
27. 在艾弗里的肺炎链球菌转化实验中,与对照组相比,每个实验组特异性地去除了一种物质,从而鉴定出DNA是遗传物质。该实验所用的科学方法是( )
A. 自变量控制中的“加法原理”
B. 差速离心法
C. 自变量控制中的 “减法原理”
D. 假说—演绎法
【答案】C
【分析】在对照实验中,控制自变量可以采用“加法原理”或“减法原理”。与常态比较,人为增加某种影响因素的称为“加法原理”。例如,在“比较过氧化氢在不同条件下的分解”的实验中,与对照组相比,实验组分别作加温、滴加FeCl3 溶液、滴加肝脏研磨液的处理,就利用了“加法原理”。与常态比较,人为去除某种影响因素的称为“减法原理”。例如,在艾弗里的肺炎链球菌转化实验中,每个实验组特异性地去除了一种物质,从而鉴定出DNA是遗传物质,就利用了“减法原理”。
【详解】与常态比较,人为去除某种影响因素的称为“减法原理”。例如,在艾弗里的肺炎链球菌转化实验中,每个实验组特异性地去除了一种物质,从而鉴定出DNA是遗传物质,就利用了“减法原理”,C正确。
故选C。
28. 某双链DNA分子中,腺嘌呤(A)占全部碱基的15%,则胞嘧啶(C)占全部碱基的比例为( )
A. 20%B. 35%C. 40%D. 45%
【答案】B
【分析】双链DNA分子两条链上的碱基通过氢键连接成碱基对,并且碱基配对遵循碱基互补配对原则,即A(腺嘌呤)一定与T(胸腺嘧啶)配对、G(鸟嘌呤)一定与C(胞嘧啶)配对。
【详解】由题意和碱基互补配对原则可知:在某双链DNA分子中,腺嘌呤(A)=胸腺嘧啶(T)=15%,则胞嘧啶(C)=鸟嘌呤(G)=(1-2×15%)÷2=35%,B正确,ACD错误。
故选B。
29. 下列有关真核细胞DNA复制的叙述,错误的是( )
A. 只发生在细胞核中
B. 具有边解旋边复制的特点
C. 通常发生在细胞分裂间期
D. 需要解旋酶和DNA聚合酶的参与
【答案】A
【分析】DNA的复制需要将螺旋的双链解开,需要解旋酶催化,复制的过程中需要DNA聚合酶参与,同时消耗能量,主要发生场所在细胞核。
【详解】A、真核细胞DNA复制的主要场所在细胞核,线粒体和叶绿体也能进行DNA复制,A错误;
B、DNA复制的方式是半保留复制,特点是边解旋边复制,B正确;
C、真核细胞DNA复制主要发生在细胞分裂前的间期,C正确;
D、DNA复制的过程中需要解旋酶进行解旋,DNA聚合酶参与脱氧核苷酸的聚合,D正确。
故选A。
30. 下列有关基因的叙述,错误的是( )
A. 基因通常是有遗传效应的脱氧核苷酸序列
B. 基因在染色体上呈线性排列
C. 组成基因的碱基数量少于组成DNA分子的碱基数量
D. 基因与DNA是同一物质在不同时期的两种名称
【答案】D
【分析】绝大多数生物的遗传物质是DNA,少数生物的遗传物质是RNA,因此基因通常是有遗传效应的DNA片段。
【详解】A、DNA是由脱氧核苷酸连接而成的长链,基因通常是有遗传效应的DNA片段,即基因通常是有遗传效应的脱氧核苷酸序列,A正确,D错误;
B、基因在染色体上呈线性排列,B正确;
C、一个DNA分子上有许多个基因,基因在染色体上的分布是不连续的,因此组成基因的碱基数量少于组成DNA分子的碱基数量,C正确。
故选D。
31. 红霉素是由霉菌产生的一种抗生素,它能与核糖体结合,从而抑制细菌的生长。据此判断,红霉素直接影响细菌( )
A. ATP的合成B. RNA的复制
C. DNA的复制D. 蛋白质的合成
【答案】D
【分析】基因控制蛋白质的合成过程包括转录和翻译两个阶段,翻译的场所是核糖体。
【详解】核糖体是翻译的场所,红霉素通过与核糖体结合来抑制细菌的生长,说明红霉素通过抑制细菌的翻译过程来抑制蛋白质的合成,ABC错误,D正确。
故选D。
32. 密码子和反密码子存在于( )
A. DNA和mRNAB. tRNA和mRNA
C. mRNA和tRNAD. mRNA和DNA
【答案】C
【分析】遗传信息:基因中能控制生物性状的脱氧核苷酸的排列顺序。遗传密码:又称密码子,是指mRNA上能决定一个氨基酸的 3个相邻的碱基。反密码子:是指tRNA的一端的三个相邻的碱基,能专一地与mRNA上的特定的 3个碱基(即密码子)配对。
【详解】密码子是mRNA上决定一个氨基酸的3个相邻的碱基,可见密码子存在于mRNA上;反密码子是tRNA一段相邻的3个碱基,可见,反密码子存在于tRNA上,C符合题意,ABD不符合题意。
故选C。
33. 下列关于表观遗传的叙述,错误的是( )
A. 基因上的碱基序列发生改变
B. 个体的表型可发生改变
C. 可由亲代遗传给子代
D. 在自然界中广泛存在
【答案】A
【分析】生物体基因的碱基序列保持不变,但基因表达和表型发生可遗传变化的现象,叫作表观遗传。
【详解】A、在表观遗传中,基因上的碱基序列没有发生改变,A错误;
BC、在表观遗传中,生物个体的表型发生了可遗传的变化,在一定条件下可由亲代遗传给子代,BC正确;
D、表观遗传现象普遍存在于生物体的生长、发育和衰老的整个生命活动过程中,在自然界中广泛存在,D正确。
故选A。
34. 囊性纤维化患者中,编码CFTR蛋白的基因缺失了3个碱基,导致CFTR蛋白缺少了苯丙氨酸,使其空间结构发生变化,使CFTR蛋白转运氯离子的功能出现异常,导致患者支气管中黏液增多,造成细菌感染。该实例说明基因能通过控制( )直接控制生物体的性状。
A. 蛋白质的结构B. 氯离子的转运
C. 黏液的形成D. 酶的合成
【答案】A
【分析】囊性纤维病形成的根本原因是基因突变;囊性纤维病的患者的CFTR蛋白在第508位缺少苯丙氨酸,可见其形成的根本原因是CFTR基因中发生了碱基对的缺失而改变了其序列。
【详解】该实例体现了基因可通过控制蛋白质的结构直接控制生物体的性状,属于基因对性状控制的直接途径,A正确,BCD错误。
故选A。
35. DNA碱基序列变化,可能导致新基因的产生,下列能产生新基因的是( )
A. 基因突变B. 基因重组
C. 染色体结构变异D. 基因分离
【答案】A
【分析】基因突变是指基因在结构上发生碱基对的增添、缺失或替换。基因突变可以产生新基因。诱发基因突变的因素有物理因素、化学因素及生物病毒。
【详解】A、基因突变会由于碱基对的增添、缺失或替换导致基因结构的改变,产生了新基因,A正确;
B、基因重组是控制原有性状基因的重新组合,不能产生新基因,B错误;
C、染色体变异一般不能产生新基因,基因的数量和排列顺序发生改变,C错误;
D、基因分离是等位基因随同源染色体的分开而分离,发生于减数第一次分裂后期,不会产生新基因,D错误。
故选A。
36. 在诱导植物细胞染色体数目变化的实验中,因低温条件容易控制,常用低温处理植株幼苗,实验中低温所起的主要作用是( )
A. 促进染色体复制B. 促进着丝粒分裂
C. 抑制纺锤体形成D. 抑制着丝粒分裂
【答案】C
【分析】在“低温诱导染色体数目变化”的实验中,低温所起的主要作用是抑制纺锤丝的形成,导致细胞内染色体数目加倍。
【详解】据分析可知,该实验低温所起主要作用是抑制纺锤丝的形成,而不影响着丝点分裂,导致细胞内染色体数目加倍,而不是抑制DNA的复制或促进DNA的复制,C正确,ABD错误。
故选C。
37. 下列人类单基因遗传病中,( )是由显性致病基因引起的。
A. 白化病B. 红绿色盲
C. 抗维生素D佝偻病D. 原发性高血压
【答案】C
【分析】人类遗传病是由于遗传物质的改变而引起的人类疾病,包括单基因遗传病、多基因遗传病和染色体异常遗传病。
【详解】A、白化病是常染色体隐性遗传病,A错误;
B、红绿色盲是伴X隐性遗传病,B错误;
C、抗维生素D佝偻病是伴X显性遗传病,C正确;
D、原发性高血压是多基因遗传病,D错误。
故选C。
38. 现代生物进化论理论认为生物进化的基本单位是( )
A. 细胞B. 个体C. 种群D. 群落
【答案】C
【分析】现代生物进化理论的主要内容:
种群是生物进化的基本单位,生物进化的实质在于种群基因频率的改变。
突变和基因重组、自然选择及隔离是物种形成过程的三个基本环节,通过它们的综合作用,种群产生分化,最终导致新物种的形成。其中突变和基因重组产生生物进化的原材料,自然选择使种群的基因频率发生定向的改变并决定生物进化的方向,隔离是新物种形成的必要条件。
【详解】现代生物进化理论认为生物进化的基本单位是种群,也是生物繁殖的基本单位。C正确。
故选C。
39. 隔离是物种形成的必要条件,新物种形成的标志是( )
A. 基因突变B. 基因重组
C. 地理隔离D. 生殖隔离
【答案】D
【分析】现代生物进化理论认为:种群是生物进化的基本单位,生物进化的实质是种群基因频率的改变。突变和基因重组、自然选择及隔离是物种形成过程的三个基本环节,通过它们的综合作用,种群产生分化,最终导致新物种形成。在这个过程中,突变和基因重组产生生物进化的原材料,自然选择使种群的基因频率定向改变并决定生物进化的方向,隔离是新物种形成的必要条件。生殖隔离的产生是新物种形成的标志。
【详解】A、基因突变是生物变异的根本来源,为生物进化提供最初的原材料,不是新物种形成的标志,A错误;
B、基因重组为生物变异的重要来源,不是新物种形成的标志,B错误;
C、地理隔离可能会导致出现新物种,但是不是新物种形成的标志,C错误;
D、生殖隔离是新物种形成的标志,D正确。
故选D。
40. 下列各项中不属于生物多样性的是( )
A. 遗传多样性B. 物种多样性
C. 生态系统多样性D. 蛋白质结构多样性
【答案】D
【分析】生物多样性指的是地球上生物圈中所有的生物,即动物、植物、微生物,以及它们所拥有的基因和生存环境。它包含三个层次:遗传多样性,物种多样性,生态系统多样性。
【详解】ABC、生物多样性包括遗传多样性、物种多样性和生态系统多样性,ABC不符合题意;
D、蛋白质结构多样性不属于生物多样性的范畴,D符合题意。
故选D。
二、非选择题(本大题共2小题,每小题10分,共20分)
41. 下图甲、乙为真核细胞中两种细胞器的结构模式图。请据图回答问题:
(1)动物细胞中没有的细胞器是________(选填“甲”或“乙”),乙是真核细胞进行____________(填生理过程)的主要场所。
(2)图中光合作用的暗反应发生的场所是______________(填序号和名称)。
(3)甲中结构③是________,由类囊体堆叠而成。乙中结构⑦是________,由内膜向内腔折叠而成,从而增加了膜面积,为反应所需的酶提供了更多的附着位点。
【答案】(1)①. 甲 ②. 有氧呼吸
(2)④
(3)①. 基粒 ②. 嵴
【分析】分析图甲,图甲为叶绿体,①为外膜,②为内膜,③为基粒,④为基质,分析图乙,图乙为线粒体,⑤外膜,⑥为基质,⑦为内膜折叠形成的嵴。
【小问1详解】叶绿体分布在植物的叶肉细胞,动物细胞中没有的细胞器是叶绿体,对应图中的甲,乙为线粒体,是真核细胞进行有氧呼吸的主要场所。
【小问2详解】光合作用的场所是叶绿体,包括光反应阶段和暗反应阶段,暗反应阶段发生的场所是叶绿体基质,对应图甲中的④。
【小问3详解】甲中结构③是基粒,由类囊体堆叠而成。乙中结构⑦是嵴,由内膜向内腔折叠而成,从而增加了膜面积,为反应所需的酶提供了更多的附着位点。
42. 根据下图回答问题:
(1)此图表示遗传信息的传递规律,在遗传学上称为____________法则。
(2)图中标号③表示________过程,该过程需要____________来转运氨基酸。
(3)在真核细胞中,过程②发生的主要场所是____________,该过程需要的酶是________(选填“DNA聚合酶”或“RNA聚合酶”)。
【答案】(1)中心
(2)①. 翻译 ②. tRNA(转运RNA)
(3)①. 细胞核 ②. RNA聚合酶
【分析】中心法则:(1)遗传信息可以从DNA流向DNA,即DNA的复制;(2)遗传信息可以从DNA流向RNA,进而流向蛋白质,即遗传信息的转录和翻译。后来中心法则又补充了遗传信息从RNA流向RNA以及从RNA流向DNA两条途径。
【小问1详解】如图所示呈现的是遗传信息的流动方向,包括DNA复制,转录、翻译、RNA复制和逆转录过程,在遗传学上称为中心法则。
【小问2详解】图中标号③以RNA作为模板形成蛋白质的过程属于翻译过程。翻译过程需要tRNA(转运RNA)转运氨基酸。
【小问3详解】过程②以DNA作为模板形成RNA过程,表示转录,在真核细胞中,遗传物质DNA主要存在于细胞核中,因此过程②发生的主要场所是细胞核。该过程需要的酶是RNA聚合酶,该酶具有断开氢键解旋和形成磷酸二酯键的功能。
物质转运方式
被动运输
主动运输
自由扩散
协助扩散
运输方向
高浓度→低浓度
高浓度→低浓度
低浓度→高浓度
是否需要转运蛋白
不需要
需要
需要
是否消耗能量
不消耗
不消耗
消耗
相关试卷
这是一份2024年湖北省普通高中学业水平合格性考试模拟(一)生物试题,共8页。
这是一份2024年湖北省普通高中学业水平合格性考试模拟(一)生物试题,共8页。
这是一份2024年湖北省普通高中学业水平合格性考试模拟(五)生物试题,共8页。

