所属成套资源:2024年新高一物理暑假学习提升计划
衔接点05 实验:探究小车速度随时间变化的规律(讲义)-2024年新高一物理暑假学习提升计划
展开
这是一份衔接点05 实验:探究小车速度随时间变化的规律(讲义)-2024年新高一物理暑假学习提升计划,文件包含衔接点05实验探究小车速度随时间变化的规律原卷版docx、衔接点05实验探究小车速度随时间变化的规律解析版docx等2份学案配套教学资源,其中学案共23页, 欢迎下载使用。
实验测量物体运动的平均速度
1.实验目的:用刻度尺和停表测小车的平均速度。
2.实验原理:v=eq \f(s,t).
3.测量的物理量:路程s和时间t。实验时用刻度尺测出小车通过的路程,用停表测出小车通过这段路程所用的时间,用公式v=s/t计算出小车在这段路车的平均速度。
4.实验装置图:
5.实验器材:长木板、木块、小车、刻度尺、停表、金属片
6.实验步骤:
(1)把小车放在斜面顶端,金属片放在斜面底端,用刻度尺测出小车将要通过的路程S1,把S1和后面测得的数据填入下表中。
(2)用停表测量小车从斜面顶端滑下到撞击金属片的时间t1。
(3)根据测得的S1、t1,利用公式算出小车通过斜面全程的平均速度v1。
(4)将金属片移至斜面的中部,测出小车到金属片的距离S2。
(5)测出小车从斜面顶端滑过斜面上半段路程S2所用的时间t2,算出小车通过上半段路程的平均速度v2。
(6)计算出小车在斜面后半段的距离s3=s1-s2,后半段路程S3所用时间t3= t1-t2,得到小车在斜面后半段路程的平均速度v3.
7.实验数据:
8.实验结论:
(1)小车沿斜面下滑,运动越来越快,小车做变速运动。
(2)各段路程的平均速度并不相等,上半段的平均速度最小,下半段的平均速度最大,全程的平均速度处在两者之间:v下>v全>v上.
(3)结果表明:物体做变速运动的平均速度的大小与路程和时间有关。
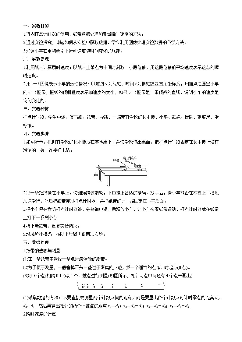
一、实验目的
1.巩固打点计时器的使用、纸带数据处理和测量瞬时速度的方法。
2.通过实验探究,体验如何从实验中获取数据,学会利用图像处理实验数据的科学方法。
3.知道小车在重物牵引下运动速度随时间变化的规律。
二、实验原理
1.利用纸带计算瞬时速度:以纸带上某点为中间时刻取一小段位移,用这段位移的平均速度表示这点的瞬时速度。
2.用v-t图像表示小车的运动情况:以速度v为纵轴、时间t为横轴建立直角坐标系,用描点法画出小车的v-t图像,图线的倾斜程度表示加速度的大小,如果v-t图像是一条倾斜的直线,说明小车的速度是均匀变化的。
三、实验器材
打点计时器、学生电源、复写纸、纸带、导线、一端带有滑轮的长木板、小车、细绳、槽码、刻度尺、坐标纸。
四、实验步骤
1.如图所示,把附有滑轮的长木板放在实验桌上,并使滑轮伸出桌面,把打点计时器固定在长木板上没有滑轮的一端,连接好电路。
2.把一条细绳拴在小车上,使细绳跨过滑轮,下边挂上合适的槽码,放手后,看小车能否在木板上平稳地加速滑行,然后把纸带穿过打点计时器,并把纸带的另一端固定在小车后面。
3.把小车停在靠近打点计时器处,先接通电源,后释放小车,让小车拖着纸带运动,打点计时器就在纸带上打下一系列小点。
4.换上新纸带,重复实验两次。
5.增减所挂槽码,按以上步骤再做两次实验。
五、数据处理
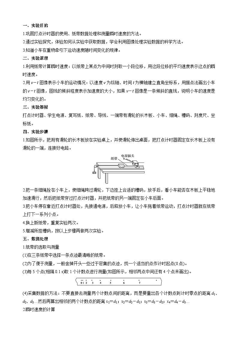
1.纸带的选取与测量
(1)在三条纸带中选择一条点迹最清晰的纸带。
(2)为了便于测量,一般舍掉开头一些过于密集的点迹,找一个适当的点作计时起点(0点)。
(3)每5个点(相隔0.1 s)取1个计数点进行测量(如图所示,相邻两点中间还有4个点未画出)。
(4)采集数据的方法:不要直接去测量两个计数点间的距离,而是要量出各个计数点到计时零点的距离d1、d2、d3…然后再算出相邻的两个计数点的距离x1=d1;x2=d2-d1;x3=d3-d2;x4=d4-d3…
2.瞬时速度的计算
(1)瞬时速度的求解方法:时间间隔很短时,可用某段时间的平均速度表示这段时间内中间时刻的瞬时速度,即vn=eq \f(xn+xn+1,2T)。例如,图中计数点4的瞬时速度v4=eq \f(x4+x5,2T)。
(2)设计表格并记录相关数据。
3.画出小车的v-t图像
(1)定标度:坐标轴的标度选取要合理,应使图像大致分布在坐标平面中央。
(2)描点:描点时要用平行于两坐标轴的虚线标明该点的位置坐标。(所描的点一般用“·”标明)
(3)连线:用一条平滑的曲线或直线“拟合”这些点。
仔细观察所描各点的分布情况。用一条直线“拟合”这些点,即让所画的直线连接尽可能多的点,不能连接的点应均匀分布在直线两侧,舍弃离直线较远的点。
4.分析实验结果,得出实验结论
如果画出的v-t图像是一条倾斜的直线,说明小车做速度均匀变化的直线运动。图像和纵坐标轴的交点表示开始计时时小车的速度——初速度。
六、误差分析
1.木板的粗糙程度不同,摩擦不均匀。
2.根据纸带测量的位移有误差,从而计算出的瞬时速度有误差。
3.作v-t图像时单位选择不合适或人为作图不准确带来误差。
给你以下实验器材:
你认为如何设计一个实验来研究小车在重物牵引下速度随时间的变化规律?
【例题】图中的甲、乙两种打点计时器是高中物理实验中常用的,请回答下面的问题:
(1)图乙是 (填“电磁”或“电火花”)打点计时器,电源采用的是 (填“交流”“交流”或“四节干电池”)。
(2)某同学在“探究小车速度随时间变化的规律”的实验中,用打点计时器记录了被小车拖动的纸带的运动情况,在纸带上确定出A、B、C、D、E、F、G共7个计数点,其相邻点间的距离如图所示,每两个相邻的计数点之间还有4个点未画出。
①根据纸带上各个计数点间的距离,计算出打下B、C、D、E、F五个点时小车的瞬时速度,请将B、F的速度值填入下表。(结果保留3位小数)
②以A点为计时起点,将B、C、D、E、F各个时刻的瞬时速度标在直角坐标系中,并画出小车的瞬时速度随时间变化的关系图线 。
③由所画速度一时间图像求出小车加速度为 (结果保留2位小数)
(3)根据速度一时间图像判断,在打A计数点时,小车的速度 m/s。(结果保留2位小数)
1.某同学在“用打点计时器测速度”的实验中,用打点计时器记录了被小车拖动的纸带的运动情况(交流电频率是50Hz),在纸带上确定出A、B、C、D、E、F、G共7个计数点。其相邻点间的距离如图所示,每两个相邻的计数点之间有四个点未画出。(以下计算结果保留3位有效数字)。
(1)电磁打点计时器是一种使用交流电源的计时仪器,根据打点计时器打出的纸带,下列选项中:
A.时间间隔 B.位移 C.平均速度 D.瞬时速度
我们可以从纸带上直接得到的物理量是 ,测量得到的物理量是 ,通过计算能得到的物理量是 (填选项前的字母)。
(2)根据纸带上各个计数点间的距离,计算出打下B、C、D、E、F五个点时小车的瞬时速度,各个速度值如下表。计算出B点速度的大小 。
将B、C、D、E、F各个时刻的瞬时速度标在直角坐标系中,并画出小车的瞬时速度随时间变化的关系图线 。
(3)根据图像求出小车的加速度a= 。
2.在“探究小车速度随时间变化的规律”的实验中,某同学得到一条用电火花计时器打下的纸带如图甲所示,并在其上取了A、B、C、D、E、F、G共7个计数点(每相邻两个计数点间还有4个点没有画出),电火花计时器接220 V、50 Hz交变电源。他经过测量并计算得到电火花计时器在打B、C、D、E、F各点时小车的瞬时速度如下表:
(1)设电火花计时器的打点周期为T,计算vF的公式为vF= ;
(2)根据表中的数据,以A点对应的时刻为t=0,在图乙所示坐标系中合理地选择标度,作出v-t图像 ;
(3)利用该图像求得小车的加速度a= m/s2;(结果保留2位有效数字)
(4)如果当时电网中交变电流的电压变成210 V,而做实验的同学并不知道,那么加速度的测量值与实际值相比 (选填“偏大”“偏小”或“不变”)。如果当时电网中交变电流的频率是f=51 Hz,而做实验的同学并不知道,那么加速度的测量值与实际值相比 (选填“偏大”“偏小”或“不变”)。
3.某一学习小组的同学想通过打点计时器在纸带上打出的点迹来探究小车速度随时间变化的规律,实验装置如图所示。
(1)常见的打点计时器使用的是 电源(“直流”或“交流”);
(2)关于本实验,下列说法正确的是 ;
A.释放纸带的同时,按通电源
B.先接通电源打点,后释放纸带运动
C.先释放纸带运动,后接通电源打点
D.纸带上的点迹越密集,说明纸带运动的速度越小
(3)该小组在规范操作下得到一条点迹清晰的纸带如图所示,在纸带上依次选出7个计数点,分别标上O、A、B、C、D、E和F,每相邻的两个计数点间还有四个点未画出,打点计时器所用电源的频率是50Hz。
①如果测得C、D两点间距,D、E两点间距,则打D点时小车的速度 m/s(结果保留3位有效数字);
②该同学分别算出其他各点的速度:,,,,请在如图所示的坐标系中作出小车运动的图像 ,并说明小车速度变化的规律 。
4.用电磁打点计时器“研究匀变速直线运动”的实验中,打点计时器的工作频率为50Hz,如图所示的是一次记录小车运动情况的纸带,图中A、B、C、D、E、F、G为相邻的计数点,相邻计数点间还有四个点未画出。
(1)在实验中,使用打点计时器操作步骤应先 再 (选填“释放纸带”或“接通电源”);
(2)根据运动学有关公式可求得 vB=0.165m/s,vC= m/s,vD=0.263m/s;
(3)利用求得的数值在如图所示的坐标系中做出小车的v-t图线 (以打A点时开始计时),并根据图线求出小车运动的加速度a= m/s2;(结果保留2位有效数字)
(4)将图线延长与纵轴相交,此交点的物理意义是 。
5.某一学习小组的同学想通过打点计时器在纸带上打出的点迹来探究小车速度随时间变化的规律,实验装置如图所示。
(1)常见的打点计时器有两种: 和 ,它们使用的都是 电源(填“直流”或“交流”),当电源频率为50Hz时,每隔 s打一个点。
(2)关于本实验,下列说法正确的是 。
A.释放纸带的同时,接通电源 B.先接通电源打点,后释放纸带运动
C.先释放纸带运动,后接通电源打点 D.纸带上的点迹越密集,说明纸带运动的速度越小
(3)要测量小车的速度。除打点计时器(含所用电源、纸带、墨粉纸盘)外还必须使用的测量工具 。
(4)该小组在规范操作下得到一条点迹清晰的纸带如图所示,在纸带上依次选出7个计数点,分别标上O、A、B、C、D、E和F,每相邻的两个计数点间还有四个点未画出,打点计时器所用电源的频率是50Hz。
①每相邻两计数点的时间间隔为 s,如果测得C、D两点间距x4=2.70cm,D、E两点间距x5=2.90cm,则打D点时小车的速度vD= m/s(结果保留3位有效数字)。
②该同学分别算出其他各点的速度:vA=0.220m/s,vB=0.241m/s,vC=0.258m/s,vE=0.300m/s,请在如图所示的坐标系中作出小车运动的v−t图像 。并说明小车速度变化的规律
③小车连接在纸带的 (选填“左端”或“右端”)
课程标准
初中
1.会使用刻度尺测量路程。2.会使用停表。3.能够根据测量数据求解物体运动的平均速度
高中
1.能建立加速度的概念,能从物理学的视角观察实验现象,并能正确分析小车运动的加速度。
2.理解v-t图像的含义,能用实验数据描绘v-t图像,能根据图像分析速度随时间的变化特点以及加速度的特点。
初中物理
高中物理
异同点
测量平均速度
测量瞬时速度
初中物理中是测量物体的平均速度,原理方法就是测出物体在某段时间内通过的路程和所用的时间,二者求比值,用到的测量仪器主要是刻度尺和停表,数据处理上主要利用的是列表法求出物体的平均速度,进而判断物体的运动形式。而高中物理中探究小车速度随时间变化规律的这个实验,从本质上来说,也是测量小车的平均速度大小,但是由于用到的计时仪器是打点计时器,打点的时间间隔仅仅是0.02s,时间很短,所以可以把某个时间平均速度当做是某个位置点的瞬时速度,这是它和初中物理中测物体平均速度这个实验的第一点不同;第二点不同就是测量时间的仪器不是停表了,二是打点计时器,更加精确;第三点不同就是数据的处理除了利用列表法以外,还采用了图像法,通过描点的方式作出小车的v-t图像,通过图像可以更加直观的了解小车的运动形式。
路段
路程
运动时间
平均速度
全程
s1
t1
v1
上半段
s2
t2
v2
下半段
s3
t3
v3
位置编号
0
1
2
3
4
5
时间t/s
0
0.1
0.2
0.3
0.4
0.5
x/m
(dn-dn-1)/m
v/(m·s-1)
速度
数值()
0.479
0.560
0.640
vB
vC
vD
vE
vF
数值/(m·s-1)
0.479
0.560
0.640
0.721
对应点
B
C
D
E
F
速度(m/s)
0.141
0.185
0.220
0.254
0.301
相关学案
这是一份第10讲 摩擦力(讲义)-2024年新高一物理暑假学习提升计划,文件包含第10讲摩擦力原卷版docx、第10讲摩擦力解析版docx等2份学案配套教学资源,其中学案共26页, 欢迎下载使用。
这是一份第09讲 重力与弹力(讲义)-2024年新高一物理暑假学习提升计划,文件包含第09讲重力与弹力原卷版docx、第09讲重力与弹力解析版docx等2份学案配套教学资源,其中学案共40页, 欢迎下载使用。
这是一份第08讲 自由落体运动(讲义)-2024年新高一物理暑假学习提升计划,文件包含第08讲自由落体运动原卷版docx、第08讲自由落体运动解析版docx等2份学案配套教学资源,其中学案共26页, 欢迎下载使用。

