





- 【备战2025年高考】 高中物理一轮复习 运动和力的关系专题 第4章 第1讲 曲线运动 运动的合成与分解导学案(教师版+学生版) 试卷 0 次下载
- 【备战2025年高考】 高中物理一轮复习 运动和力的关系专题 第4章 第2讲 抛体运动导学案(教师版+学生版) 试卷 0 次下载
- 【备战2025年高考】 高中物理一轮复习 运动和力的关系专题 第4章 实验5 探究平抛运动的特点(教师版+学生版) 试卷 0 次下载
- 【备战2025年高考】 高中物理一轮复习 运动和力的关系专题 第4章 实验6 探究向心力大小与半径、角速度、质量的关系(教师版+学生版) 试卷 0 次下载
- 【备战2025年高考】 高中物理一轮复习 运动和力的关系专题 第4章 专题强化6 圆周运动中的临界、极值问题(教师版+学生版) 试卷 0 次下载
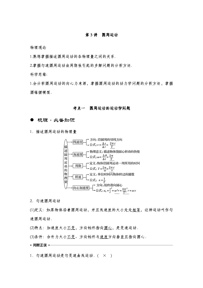
【备战2025年高考】 高中物理一轮复习 运动和力的关系专题 第4章 第3讲 圆周运动导学案(教师版+学生版)
展开1.熟练掌握描述圆周运动的各物理量之间的关系.
2.掌握匀速圆周运动由周期性引起的多解问题的分析方法.
科学思维:
1.会分析圆周运动的向心力来源,掌握圆周运动的动力学问题的分析方法,掌握圆锥摆模型.
考点一 圆周运动的运动学问题
梳理·必备知识
1.描述圆周运动的物理量
2.匀速圆周运动
(1)定义:如果物体沿着圆周运动,并且线速度的大小处处相等,这种运动叫作匀速圆周运动.
(2)特点:加速度大小不变,方向始终指向圆心,是变速运动.
(3)条件:合外力大小不变、方向始终与速度方向垂直且指向圆心.
1.匀速圆周运动是匀变速曲线运动.( × )
2.物体做匀速圆周运动时,其线速度是不变的.( × )
3.物体做匀速圆周运动时,其所受合外力是变力.( √ )
4.匀速圆周运动的向心加速度与半径成反比.( × )
提升·关键能力
1.对公式v=ωr的理解
当ω一定时,v与r成正比.
当v一定时,ω与r成反比.
2.对an=eq \f(v2,r)=ω2r的理解
在v一定时,an与r成反比;在ω一定时,an与r成正比.
3.常见的传动方式及特点
考向1 圆周运动物理量的分析和计算
例1 如图,A、B两艘快艇在湖面上做匀速圆周运动,在相同时间内,它们通过的路程之比是4∶3,运动方向改变的角度之比是3∶2,则它们( )
A.线速度大小之比为4∶3
B.角速度之比为3∶4
C.圆周运动的半径之比为2∶1
D.向心加速度大小之比为1∶2
答案 A
解析 时间相同,路程之比即线速度大小之比,为4∶3,A项正确;由于时间相同,运动方向改变的角度之比即对应扫过的圆心角之比,等于角速度之比,为3∶2,B项错误;线速度之比除以角速度之比等于半径之比,为8∶9,C项错误;由向心加速度an=eq \f(v2,r)知,线速度平方之比除以半径之比即向心加速度大小之比,为2∶1,D项错误.
考向2 圆周传动问题
例2 (多选)在如图所示的齿轮传动中,三个齿轮的半径之比为2∶3∶6,当齿轮传动的时候,关于小齿轮边缘的A点和大齿轮边缘的B点,下列说法正确的是( )
A.A点和B点的线速度大小之比为1∶1
B.A点和B点的角速度之比为1∶1
C.A点和B点的角速度之比为3∶1
D.A点和B点的线速度大小之比为1∶3
答案 AC
解析 题图中三个齿轮边缘的线速度大小相等,则A点和B点的线速度大小之比为1∶1,由v=ωr可知,线速度一定时,角速度与半径成反比,则A点和B点角速度之比为3∶1,故A、C正确,B、D错误.
考向3 圆周运动的多解问题
例3 (多选)如图所示,直径为d的竖直圆筒绕中心轴线以恒定的转速匀速转动.一子弹以水平速度沿圆筒直径方向从左侧射入圆筒,从右侧射穿圆筒后发现两弹孔在同一竖直线上且相距为h,重力加速度为g,则( )
A.子弹在圆筒中的水平速度为deq \r(\f(g,2h))
B.子弹在圆筒中的水平速度为2deq \r(\f(g,2h))
C.圆筒转动的角速度可能为πeq \r(\f(g,2h))
D.圆筒转动的角速度可能为3πeq \r(\f(g,2h))
答案 ACD
解析 子弹在圆筒中运动的时间与自由下落高度h的时间相同,即t=eq \r(\f(2h,g)),则v0=eq \f(d,t)=deq \r(\f(g,2h)),故A正确,B错误;在此段时间内圆筒转过的圈数为半圈的奇数倍,即ωt=(2n+1)π(n=0,1,2,…),所以ω=eq \f(2n+1π,t)=(2n+1)πeq \r(\f(g,2h))(n=0,1,2,…),故C、D正确.
考点二 圆周运动的动力学问题
梳理·必备知识
1.匀速圆周运动的向心力
(1)作用效果
向心力产生向心加速度,只改变速度的方向,不改变速度的大小.
(2)大小
Fn=meq \f(v2,r)=mrω2=meq \f(4π2,T2)r=mωv.
(3)方向
始终沿半径方向指向圆心,时刻在改变,即向心力是一个变力.
2.离心运动和近心运动
(1)离心运动:做圆周运动的物体,在所受合外力突然消失或不足以提供圆周运动所需向心力的情况下,就做逐渐远离圆心的运动.
(2)受力特点(如图)
①当F=0时,物体沿切线方向飞出,做匀速直线运动.
②当0
(3)本质:离心运动的本质并不是受到离心力的作用,而是提供的力小于做匀速圆周运动需要的向心力.
3.匀速圆周运动与变速圆周运动中合力、向心力的特点
(1)匀速圆周运动的合力:提供向心力.
(2)变速圆周运动的合力(如图)
①与圆周相切的分力Ft产生切向加速度at,改变线速度的大小,当at与v同向时,速度增大,做加速圆周运动,反向时做减速圆周运动.
②指向圆心的分力Fn提供向心力,产生向心加速度an,改变线速度的方向.
1.做匀速圆周运动的物体,当所受合外力突然减小时,物体将沿切线方向飞出.( × )
2.摩托车转弯时速度过大就会向外发生滑动,这是摩托车受沿转弯半径向外的离心力作用的缘故.( × )
3.向心力可以由物体受到的某一个力提供,也可以由物体受到的合力提供.( √ )
4.在变速圆周运动中,向心力不指向圆心.( × )
提升·关键能力
1.向心力来源
向心力是按力的作用效果命名的,可以由重力、弹力、摩擦力等各种力提供,也可以是几个力的合力或某个力的分力提供,因此在受力分析中要避免再另外添加一个向心力.
2.匀速圆周运动中向心力来源
3.变速圆周运动中向心力来源
如图所示,当小球在竖直面内摆动时,沿半径方向的合力提供向心力,Fn=FT-mgcs θ=meq \f(v2,R),如图所示.
4.圆周运动中动力学问题的分析思路
考向1 圆周运动的动力学问题
例4 (多选)(2021·河北卷·9)如图,矩形金属框MNQP竖直放置,其中MN、PQ足够长,且PQ杆光滑,一根轻弹簧一端固定在M点,另一端连接一个质量为m的小球,小球穿过PQ杆,金属框绕MN轴分别以角速度ω和ω′匀速转动时,小球均相对PQ杆静止,若ω′>ω,则与以ω匀速转动时相比,以ω′匀速转动时( )
A.小球的高度一定降低
B.弹簧弹力的大小一定不变
C.小球对杆压力的大小一定变大
D.小球所受合外力的大小一定变大
答案 BD
解析 对小球受力分析,设弹簧弹力为FT,弹簧与水平方向的夹角为θ,则对小球竖直方向有FTsin θ=mg,而FT=keq \b\lc\(\rc\)(\a\vs4\al\c1(\f(MP,cs θ)-l0))
可知θ为定值,FT不变,则当转速增大后,小球的高度不变,弹簧的弹力不变,A错误,B正确;
水平方向当转速较小,杆对小球的弹力FN背离转轴时,则FTcs θ-FN=mω2r
即FN=FTcs θ-mω2r
当转速较大,FN指向转轴时,
则FTcs θ+FN′=mω′2r
即FN′=mω′2r-FTcs θ
因ω′>ω,根据牛顿第三定律可知,小球对杆的压力不一定变大,C错误;
根据F合=mω2r可知,因角速度变大,则小球所受合外力变大,D正确.
例5 (2022·全国甲卷·14)北京2022年冬奥会首钢滑雪大跳台局部示意图如图所示.运动员从a处由静止自由滑下,到b处起跳,c点为a、b之间的最低点,a、c两处的高度差为h.要求运动员经过c点时对滑雪板的压力不大于自身所受重力的k倍,运动过程中将运动员视为质点并忽略所有阻力,则c点处这一段圆弧雪道的半径不应小于( )
A.eq \f(h,k+1) B.eq \f(h,k) C.eq \f(2h,k) D.eq \f(2h,k-1)
答案 D
解析 运动员从a到c根据动能定理有mgh=eq \f(1,2)mvc2,在c点有FNc-mg=meq \f(vc2,Rc),FNc≤ kmg,联立有Rc≥eq \f(2h,k-1),故选D.
考向2 圆锥摆模型
例6 (2023·辽宁省六校联考)四个完全相同的小球A、B、C、D均在水平面内做圆锥摆运动.如图甲所示,小球A、B在同一水平面内做圆锥摆运动(连接B球的绳较长);如图乙所示,小球C、D在不同水平面内做圆锥摆运动,但是连接C、D的绳与竖直方向之间的夹角相等(连接D球的绳较长),则下列说法错误的是( )
A.小球A、B角速度相等
B.小球A、B线速度大小相等
C.小球C、D所需的向心加速度大小相等
D.小球D受到绳的拉力与小球C受到绳的拉力大小相等
答案 B
解析 对题图甲中A、B分析,设绳与竖直方向的夹角为θ,绳长为l,小球的质量为m,小球A、B到悬点O的竖直距离为h,则mgtan θ=mω2lsin θ,解得ω=eq \r(\f(g,lcs θ))=eq \r(\f(g,h)),所以小球A、B的角速度相等,线速度大小不相等,故A正确,B错误;对题图乙中C、D分析,设绳与竖直方向的夹角为θ,小球的质量为m,绳上拉力为FT,则有mgtan θ=man,FTcs θ=mg,得an=gtan θ,FT=eq \f(mg,cs θ),所以小球C、D所需的向心加速度大小相等,小球C、D受到绳的拉力大小也相等,故C、D正确.
例7 如图所示,质量相等的甲、乙两个小球,在光滑玻璃漏斗内壁做水平面内的匀速圆周运动,甲在乙的上方.则( )
A.球甲的角速度一定大于球乙的角速度
B.球甲的线速度一定大于球乙的线速度
C.球甲的运动周期一定小于球乙的运动周期
D.甲对内壁的压力一定大于乙对内壁的压力
答案 B
解析 对小球受力分析,小球受到重力和支持力,它们的合力提供向心力,设支持力与竖直方向夹角为θ,根据牛顿第二定律有mgtan θ=meq \f(v2,R)=mRω2,解得v=eq \r(gRtan θ) ,ω=eq \r(\f(gtan θ,R)),由题图可知,球甲的轨迹半径大,则球甲的角速度一定小于球乙的角速度,球甲的线速度一定大于球乙的线速度,故A错误,B正确;根据T=eq \f(2π,ω),因为球甲的角速度一定小于球乙的角速度,则球甲的运动周期一定大于球乙的运动周期,故C错误;因为支持力FN=eq \f(mg,cs θ),结合牛顿第三定律,球甲对内壁的压力一定等于球乙对内壁的压力,故D错误.
例8 如图所示,质量均为m的a、b两小球用不可伸长的等长轻质绳子悬挂起来,使小球a在竖直平面内来回摆动,小球b在水平面内做匀速圆周运动,连接小球b的绳子与竖直方向的夹角和小球a摆动时绳子偏离竖直方向的最大夹角都为θ,重力加速度为g,则下列说法正确的是( )
A.a、b 两小球都是所受合外力充当向心力
B.a、b两小球圆周运动的半径之比为tan θ
C.小球b受到的绳子拉力大小为eq \f(mg,cs θ)
D.小球a运动到最高点时受到绳子的拉力大小为eq \f(mg,sin θ)
答案 C
解析 小球a速度大小变化,只有在最低点时所受合外力充当向心力,而小球b做匀速圆周运动,所受合外力充当向心力,故A错误;由几何关系可知,a、b两小球做圆周运动的半径之比为eq \f(1,sin θ),故B错误;Fbcs θ=mg,即Fb=eq \f(mg,cs θ),故C正确;小球a到达最高点时速度为零,将重力正交分解,有Fa=mgcs θ,故D错误.
圆锥摆模型
1.如图所示,向心力F向=mgtan θ=meq \f(v2,r)=mω2r,且r=Lsin θ,联立解得v=eq \r(gLtan θsin θ),ω=eq \r(\f(g,Lcs θ)).
2.稳定状态下,θ角越大,对应的角速度ω和线速度v就越大,小球受到的拉力F=eq \f(mg,cs θ)和运动所需的向心力也越大.
考向3 生活中的圆周运动
例9 列车转弯时的受力分析如图所示,铁路转弯处的圆弧半径为R,两铁轨之间的距离为d,内外轨的高度差为h,铁轨平面和水平面间的夹角为α(α很小,可近似认为tan α≈sin α),重力加速度为g,下列说法正确的是( )
A.列车转弯时受到重力、支持力和向心力的作用
B.列车过转弯处的速度v=eq \r(\f(gRh,d))时,列车轮缘不会挤压内轨和外轨
C.列车过转弯处的速度v
答案 B
解析 列车以规定速度转弯时受到重力、支持力的作用,重力和支持力的合力提供向心力,A错误;当重力和支持力的合力提供向心力时,有meq \f(v2,R)=mgtan α=mgeq \f(h,d),解得v=eq \r(\f(gRh,d)),故当列车过转弯处的速度v=eq \r(\f(gRh,d))时,列车轮缘不会挤压内轨和外轨,B正确;列车过转弯处的速度v
1、(2023·湖北省联考)如图所示是为我国的福建号航母配置的歼-35战机,具有优异的战斗性能,其过载能力可以达到9。过载是指作用在飞机上的气动力和发动机推力的合力与飞机重力之比。例如,歼-35战机以大小为2g的加速度竖直向上加速运动时,其过载就是3。若歼-35战机在一次做俯冲转弯训练时,在最低点时速度大小为200 m/s,过载为5,重力加速度g=10 m/s2,将飞机的运动轨迹看成圆弧,则飞机的转弯半径约为( )
A.800 m B.1 000 m C.1 200 m D.1 400 m
答案 B
解析 对最低点的飞机受力分析,可知飞机受到重力mg、气动力和发动机推力的合力F,根据牛顿第二定律可得F-mg=meq \f(v2,r),此时过载为5,所以F=5mg,代入数据解得飞机的转弯半径r=1 000 m,故选B。
2、 (2024·江苏南通市检测)有一种杂技表演叫“飞车走壁”,由杂技演员驾驶摩托车沿圆台形表演台的光滑侧壁高速行驶,做匀速圆周运动。如图所示,图中虚线表示摩托车的行驶轨迹,轨迹离地面的高度为h,下列说法中正确的是( )
A.h越高,摩托车对侧壁的压力越大
B.h越高,摩托车做圆周运动的加速度越小
C.h越高,摩托车做圆周运动的周期越大
D.h越高,摩托车做圆周运动的线速度越小
答案 C
解析 摩托车做匀速圆周运动,提供圆周运动向心力的是重力mg和支持力F的合力,如图所示,侧壁对摩托车的支持力为F=eq \f(mg,cs θ),则摩托车对侧壁的压力为F=eq \f(mg,cs θ),
根据牛顿第二定律可得
mgtan θ=ma=meq \f(4π2,T2)r=meq \f(v2,r)
解得a=gtan θ,T=eq \r(\f(4π2r,gtan θ)),v=eq \r(grtan θ)
可知h越高,θ不变,r越大,则摩托车对侧壁的压力不变,摩托车做圆周运动的加速度不变,摩托车做圆周运动的周期越大,摩托车做圆周运动的线速度越大,故选C。
3、(2023·甘肃庆阳市期中)如图所示是一种能够方便脱水的地拖桶,拖把脱水时把拖把头放进脱水桶,用脚上下踩踏踏板可以把拖把头中的水分脱干,下列说法正确的是( )
A.拖把头中的水离脱水桶的转轴越远角速度越大
B.拖把头中的水离脱水桶的转轴越近越容易被甩出
C.踩踏踏板的速度越大,拖把头中的水分越容易被甩出
D.踩踏踏板的速度不变,拖把头中所有水分的线速度大小相等
答案 C
解析 拖把头中的水同时都绕转轴一起做圆周运动,因此角速度相同,A错误;
由向心力公式F=mω2r,可知拖把头中的水离脱水桶的转轴越远,转动的半径越大,所需的向心力越大,水在拖把头上的附着力越不容易提供所需向心力,水越容易做离心运动,因此越容易被甩出,B错误;踩踏踏板的速度越大,脱水桶的转速也越大,线速度也越大,由向心力公式F=meq \f(v2,r)可知,转动半径一定时,线速度越大,所需向心力也越大,拖把头中的水分越容易被甩出,C正确;踩踏踏板的速度不变,可知拖把头中的水转动的角速度大小相同,由线速度与角速度的关系v=ωr,可知在不同位置的水到脱水桶转轴的距离不同,即转动半径不同,所以所有水分的线速度大小不相等,D错误。
4、(多选)若将短道速滑运动员在弯道转弯的过程看成在水平冰面上的一段匀速圆周运动,转弯时冰刀嵌入冰内从而使冰刀受与冰面夹角为θ(蹬冰角)的支持力,不计一切摩擦,弯道半径为R,重力加速度为g。以下说法正确的是( )
A.地面对运动员的作用力与重力大小相等
B.运动员转弯时速度的大小为gRtanθ
C.若运动员转弯速度变大,则需要减小蹬冰角
D.运动员做匀速圆周运动,他所受合外力保持不变
答案 BC
解析 地面对运动员的作用力与重力的合力提供向心力,则地面对运动员的作用力大于重力,故A错误;由题意可知,运动员转弯时,根据牛顿第二定律有Fn=mgtanθ=mv2R,可得其转弯时速度的大小为v=gRtanθ,故B正确;运动员转弯时速度的大小为v=gRtanθ,若减小蹬冰角θ,则tan θ减小,运动员转弯速度v将变大,故C正确;运动员做匀速圆周运动,他所受合外力始终指向圆心,大小不变,方向变化,故D错误。
课时精练
1.空中飞椅深受年轻人的喜爱,飞椅的位置不同,感受也不同,关于飞椅的运动,下列说法正确的是( )
A.乘坐飞椅的所有爱好者一起做圆周运动,最外侧的飞椅角速度最大
B.缆绳一样长,悬挂点在最外侧的飞椅与悬挂在内侧的飞椅向心加速度大小相等
C.飞椅中的人随飞椅一起做圆周运动,受重力、飞椅的支持力与向心力
D.不管飞椅在什么位置,缆绳长短如何,做圆周运动的飞椅角速度都相同
答案 D
解析 乘坐飞椅的所有爱好者一起做匀速圆周运动,其角速度相同,故A错误,D正确;根据an=rω2,由A可知角速度相同,当转动半径越大,向心加速度越大,故悬挂在最外侧飞椅的向心加速度大,故B错误;向心力是由重力和支持力的合力提供的,故C错误.
2.(2021·全国甲卷·15)“旋转纽扣”是一种传统游戏.如图,先将纽扣绕几圈,使穿过纽扣的两股细绳拧在一起,然后用力反复拉绳的两端,纽扣正转和反转会交替出现.拉动多次后,纽扣绕其中心的转速可达50 r/s,此时纽扣上距离中心1 cm处的点向心加速度大小约为( )
A.10 m/s2 B.100 m/s2
C.1 000 m/s2 D.10 000 m/s2
答案 C
解析 根据匀速圆周运动的规律,
此时ω=2πn=100π rad/s,
向心加速度a=ω2r≈1 000 m/s2,故选C.
3.无级变速箱是自动挡车型变速箱的一种,比普通的自动变速箱换挡更平顺,没有冲击感.如图为其原理图,通过改变滚轮位置实现在变速范围内任意连续变换速度.A、B为滚轮轴上两点,变速过程中主动轮转速不变,各轮间不打滑,则( )
A.从动轮和主动轮转动方向始终相反
B.滚轮在B处时,从动轮角速度小于主动轮角速度
C.滚轮从A到B,从动轮线速度先增大后减小
D.滚轮从A到B,从动轮转速先增大后减小
答案 B
解析 因为从动轮和主动轮转动方向都和滚轮的转动方向相反,所以从动轮和主动轮转动方向始终相同,A错误;滚轮在B处时,从动轮和主动轮与滚轮接触点的线速度大小相等,此处从动轮的半径大于主动轮的半径,根据v=ωr可知,从动轮角速度小于主动轮角速度,B正确;主动轮转速不变,滚轮从A到B,主动轮的半径越来越小,主动轮与滚轮接触点的线速度一直减小,从动轮线速度与滚轮线速度大小相等,故一直减小,C错误;滚轮从A到B,从动轮线速度一直减小,又因为从动轮半径在变大,又v=ωr=2πnr,滚轮从A到B,从动轮转速一直减小,D错误.
4.(2023·广东惠州市调研)如图所示,一根细线下端拴一个金属小球Q,细线穿过小孔(小孔光滑)另一端连接在金属块P上,P始终静止在水平桌面上,若不计空气阻力,小球在某一水平面内做匀速圆周运动(圆锥摆).实际上,小球在运动过程中不可避免地受到空气阻力作用.因阻力作用,小球Q的运动轨迹发生缓慢的变化(可视为一系列半径不同的圆周运动).下列判断正确的是( )
A.小球Q的位置越来越高
B.细线的拉力减小
C.小球Q运动的角速度增大
D.金属块P受到桌面的静摩擦力增大
答案 B
解析 由于小球受到空气阻力作用,线速度减小,则所需要的向心力减小,小球做近心运动,小球的位置越来越低,故A项错误;设小孔下面细线与竖直方向的夹角为θ,细线的拉力大小为FT,细线的长度为L,当小球做匀速圆周运动时,由重力和细线的拉力的合力提供向心力,如图所示,则有FT=eq \f(mg,cs θ),mgtan θ=meq \f(v2,Lsin θ)=mω2Lsin θ,解得ω=eq \r(\f(g,Lcs θ)),由于小球受到空气阻力作用,线速度减小,θ减小,cs θ增大,因此细线的拉力FT减小,角速度ω减小,故B项正确,C项错误;对金属块P,由平衡条件知,P受到桌面的静摩擦力大小等于细线的拉力大小,则静摩擦力减小,故D项错误.
5.如图所示,一个半径为5 m的圆盘正绕其圆心匀速转动,当圆盘边缘上的一点A处在如图所示位置的时候,在其圆心正上方20 m的高度有一个小球(视为质点)正在向边缘的A点以一定的速度水平抛出,取g=10 m/s2,不计空气阻力,要使得小球正好落在A点,则( )
A.小球平抛的初速度一定是2.5 m/s
B.小球平抛的初速度可能是2.5 m/s
C.圆盘转动的角速度一定是π rad/s
D.圆盘转动的加速度大小可能是π2 m/s2
答案 A
解析 根据h=eq \f(1,2)gt2可得t=eq \r(\f(2h,g))=2 s,则小球平抛的初速度v0=eq \f(r,t)=2.5 m/s,A正确,B错误;根据ωt=2nπ(n=1,2,3,…),解得圆盘转动的角速度ω=eq \f(2nπ,t)=nπ rad/s(n=1,2,3,…),圆盘转动的加速度大小为a=ω2r=n2π2r=5n2π2 m/s2(n=1,2,3,…),C、D错误.
6.(2023·浙江杭州市期中)齿轮传动是现代各种设备中应用最广泛的一种机械传动方式。它具有传动效率高,结构紧凑,工作可靠,寿命长等优点。如图甲所示为某款机械手表内部的部分结构图,A、B、C三个传动轮通过齿轮咬合,C、D与轴承咬合,A、B、C、D为四个轮子,现将其简化成如图乙所示模型。a、b、c、d分别为A、B、C、D轮缘上的点,半径之比ra∶rb∶rc∶rd=2∶1∶2∶1。则( )
A.va∶vb=2∶1 B.ωc∶ωd=2∶1
C.aa∶ab=2∶1 D.Tc∶Td=1∶1
答案 D
解析 A、B属于齿轮传动,边缘点的线速度大小相等,则va∶vb=1∶1,由向心加速度公式a=eq \f(v2,r)得aa∶ab=rb∶ra=1∶2,A、C错误;C、D属于同轴转动,角速度相等,则ωc∶ωd=1∶1,B错误;根据匀速圆周运动的周期T=eq \f(2π,ω),可得Tc∶Td=ωd∶ωc=1∶1,D正确。
7.(2023·内蒙古包头市模拟)如图所示,两等长轻绳一端打结,记为O点,并系在小球上.两轻绳的另一端分别系在同一水平杆上的A、B两点,两轻绳与固定的水平杆夹角均为53°.给小球垂直纸面的速度,使小球在垂直纸面的竖直面内做往复运动.某次小球运动到最低点时,轻绳OB从O点断开,小球恰好做匀速圆周运动.已知sin 53°=0.8,cs 53°=0.6,则轻绳OB断开前后瞬间,轻绳OA的张力之比为( )
A.1∶1 B.25∶32
C.25∶24 D.3∶4
答案 B
解析 轻绳OB断开前,小球以A、B中点为圆心的圆弧做往复运动,设小球经过最低点的速度大小为v,绳长为L,小球质量为m,轻绳的张力为F1,由向心力公式有2F1sin 53°-mg=meq \f(v2,Lsin 53°),轻绳OB断开后,小球在水平面内做匀速圆周运动,其圆心在A点的正下方,设轻绳的张力为F2,有F2cs 53°=meq \f(v2,Lcs 53°),F2sin 53°=mg,联立解得eq \f(F1,F2)=eq \f(25,32),故B正确.
8.(2023·浙江省镇海中学模拟)如图为自行车气嘴灯及其结构图,弹簧一端固定在A端,另一端拴接重物,当车轮高速旋转时,LED灯就会发光.下列说法正确的是( )
A.安装时A端比B端更远离圆心
B.高速旋转时,重物由于受到离心力的作用拉伸弹簧从而使触点接触
C.增大重物质量可使LED灯在较低转速下也能发光
D.匀速行驶时,若LED灯转到最低点时能发光,则在最高点时也一定能发光
答案 C
解析 要使重物做离心运动,M、N接触,则A端应靠近圆心,因此安装时B端比A端更远离圆心,A错误;转速越大,所需向心力越大,弹簧拉伸越长,M、N能接触,灯会发光,不能说重物受到离心力的作用,B错误;灯在最低点时有F弹-mg=mrω2,解得ω=eq \r(\f(F弹,mr)-\f(g,r)),又ω=2πn,因此增大重物质量可使LED灯在较低转速下也能发光,C正确;匀速行驶时,灯在最低点时有F1-mg=eq \f(mv2,r),灯在最高点时有F2+mg=eq \f(mv2,r),在最低点时弹簧对重物的弹力大于在最高点时对重物的弹力,因此匀速行驶时,若LED灯转到最低点时能发光,则在最高点时不一定能发光,D错误.
9.(2023·浙江山水联盟联考)如图所示,内壁光滑的空心圆柱体竖直固定在水平地面上,圆柱体的内径为R.沿着水平切向给贴在内壁左侧O点的小滑块一个初速度v0,小滑块将沿着柱体的内壁旋转向下运动,最终落在柱体的底面上.已知小滑块可看成质点,质量为m,重力加速度为g,O点距柱体的底面距离为h.下列判断正确的是( )
A.v0越大,小滑块在圆柱体中运动时间越短
B.小滑块运动中的加速度越来越大
C.小滑块运动中对圆柱体内表面的压力越来越大
D.小滑块落至底面时的速度大小为eq \r(v02+2gh)
答案 D
解析 小滑块在竖直方向做自由落体运动,加速度恒定不变,根据h=eq \f(1,2)gt2,可得t=eq \r(\f(2h,g)),可知小滑块在圆柱体中的运动时间与v0无关,小滑块在水平方向的加速度大小也不变,则小滑块的加速度大小不变,故A、B错误;小滑块沿着圆柱体表面切向的速度大小不变,所需向心力不变,则小滑块运动中对圆柱体内表面的压力不变,故C错误;小滑块落至底面时竖直方向的速度vy=eq \r(2gh),小滑块落至底面时的速度大小v=eq \r(v02+vy2)=eq \r(v02+2gh),故D正确.
10.(2023·河北张家口市模拟)如图所示,O为半球形容器的球心,半球形容器绕通过O的竖直轴以角速度ω匀速转动,放在容器内的两个质量相等的小物块a和b相对容器静止,b与容器壁间恰好没有摩擦力的作用.已知a和O、b和O的连线与竖直方向的夹角分别为60°和30°,则下列说法正确的是( )
A.小物块a和b做圆周运动所需的向心力大小之比为eq \r(3)∶1
B.小物块a和b对容器壁的压力大小之比为eq \r(3)∶1
C.小物块a与容器壁之间无摩擦力
D.容器壁对小物块a的摩擦力方向沿器壁切线向下
答案 A
解析 a、b角速度相等,向心力大小可表示为F=mω2Rsin α,所以a、b所需向心力大小之比为sin 60°∶sin 30°=eq \r(3)∶1,A正确;对b分析可得mgtan 30°=mω2Rsin 30°,结合对b分析结果,对a分析有mω2Rsin 60°
A.运动员匀加速运动的距离为81 m
B.匀加速过程中,绳子的平均弹力大小为200 N
C.运动员入弯时的向心力大小为648 N
D.入弯时冰刀与水平冰面的夹角大于45°
答案 BC
解析 运动员匀加速运动的距离为x=eq \f(v,2)t=eq \f(18,2)×4.5 m=40.5 m,A错误;在匀加速过程中,加速度a=eq \f(v,t)=eq \f(18,4.5) m/s 2=4 m/s2,由牛顿第二定律,绳子的平均弹力大小为F=ma=50×4 N=200 N,B正确;运动员入弯时所需的向心力大小为Fn=meq \f(v2,r)=50×eq \f(182,25) N=648 N,C正确;设入弯时冰刀与水平冰面的夹角为θ,则tan θ=eq \f(mg,Fn)=eq \f(gr,v2)=eq \f(250,324)<1,得θ<45°,D错误.
12.(2023·四川绵阳市一诊)如图为带车牌自动识别系统的直杆道闸,离地面高为1 m的细直杆可绕O在竖直面内匀速转动。汽车从自动识别线ab处到达直杆处的时间为2.3 s,自动识别系统的反应时间为0.3 s;汽车可看成高1.6 m的长方体,其左侧面底边在aa′直线上,且O到汽车左侧面的距离为0.6 m,要使汽车安全通过道闸,直杆转动的角速度至少为( )
A.eq \f(π,6) rad/s B.eq \f(3π,8) rad/s
C.eq \f(π,8) rad/s D.eq \f(π,12) rad/s
答案 C
解析 设汽车恰好通过道闸时直杆转过的角度为α,由几何关系得tan α=eq \f(1.6-1,0.6)=1,解得α=eq \f(π,4),直杆转动的时间t=t汽-t反=2 s,直杆转动的角速度ω=eq \f(α,t)=eq \f(\f(π,4),2) rad/s=eq \f(π,8) rad/s,故选C。
13.(多选)(2023·广东汕头市期中)如图所示,趣味飞镖游戏的镖盘以角速度ω绕过O点的水平轴匀速转动,某人将一枚飞镖正对盘边缘P点(O点正上方)以水平速度v0掷出,恰好击中P点。不计空气阻力,飞镖每次从同一位置正对P点水平掷出,下列说法正确的是( )
A.仅增大v0,飞镖仍可能击中P点
B.仅减小v0,飞镖不可能击中镖盘
C.仅增大ω,飞镖仍可能击中P点
D.减小ω和v0,飞镖仍可能击中P点
答案 BC
解析 飞镖以水平速度v0掷出,恰好击中P点,则有x=v0t,2R=eq \f(1,2)gt2,ωt=(2n+1)π(n=0,1,2,3…),仅增大v0,则飞镖到镖盘的时间变短,所以下落的高度h=eq \f(1,2)gt2<2R,飞镖不可能击中P点,故A错误;仅减小v0,则飞镖到镖盘所在竖直平面时,时间变长,所以下落的高度h=eq \f(1,2)gt2>2R,飞镖不可能击中镖盘,故B正确;仅增大ω, 可知n值变大,关系式ωt=(2n+1)π(n=0,1,2,3…)仍可成立,则飞镖仍可能击中P点,故C正确;由A、B、C项的分析可知,若减小ω和v0,飞镖不可能击中P点,故D错误。
14.(2022·山东卷·8)无人配送小车某次性能测试路径如图所示,半径为3 m的半圆弧BC与长8 m的直线路径AB相切于B点,与半径为4 m的半圆弧CD相切于C点.小车以最大速度从A点驶入路径,到适当位置调整速率运动到B点,然后保持速率不变依次经过BC和CD.为保证安全,小车速率最大为4 m/s,在ABC段的加速度最大为2 m/s2,CD段的加速度最大为1 m/s2.小车视为质点,小车从A到D所需最短时间t及在AB段做匀速直线运动的最长距离l为( )
A.t=eq \b\lc\(\rc\)(\a\vs4\al\c1(2+\f(7π,4))) s,l=8 m
B.t=eq \b\lc\(\rc\)(\a\vs4\al\c1(\f(9,4)+\f(7π,2))) s,l=5 m
C.t=eq \b\lc\(\rc\)(\a\vs4\al\c1(2+\f(5,12)\r(6)+\f(7\r(6)π,6))) s,l=5.5 m
D.t=eq \b\lc\[\rc\](\a\vs4\al\c1(2+\f(5,12) \r(6)+\f(\r(6)+4π,2))) s,l=5.5 m
答案 B
解析 在BC段的最大加速度为a1=2 m/s2,则根据a1=eq \f(v1m2,r1),可得在BC段的最大速度为v1m=eq \r(6) m/s,在CD段的最大加速度为a2=1 m/s2,则根据a2=eq \f(v2m2,r2),可得在BC段的最大速度为v2m=2 m/s
(1)如果把运动员起跑后进入弯道前的过程看作初速度为零的匀加速直线运动,若运动员加速到速度v=9 m/s时,滑过的距离x=15 m,求加速度的大小;
(2)如果把运动员在弯道滑行的过程看作轨道为半圆的匀速圆周运动,如图所示,若甲、乙两名运动员同时进入弯道,滑行半径分别为R甲=8 m、R乙=9 m,滑行速率分别为v甲=10 m/s、v乙=11 m/s,求甲、乙过弯道时的向心加速度大小之比,并通过计算判断哪位运动员先出弯道.
答案 (1)2.7 m/s2 (2)eq \f(225,242) 甲
解析 (1)根据速度位移公式有v2=2ax
代入数据可得a=2.7 m/s2
(2)根据向心加速度的表达式a=eq \f(v2,R)
可得甲、乙的向心加速度之比为eq \f(a甲,a乙)=eq \f(v甲2,v乙2)·eq \f(R乙,R甲)=eq \f(225,242),甲、乙两物体做匀速圆周运动,则运动的时间为t=eq \f(πR,v),代入数据可得甲、乙运动的时间为t甲=eq \f(4π,5) s,t乙=eq \f(9π,11) s.因t甲
(1)武大靖从静止出发,先沿直道加速滑行,前8 m 用时2 s。该过程可视为匀加速直线运动,求此过程加速度大小;
(2)武大靖途中某次过弯时的运动可视为半径为10 m的匀速圆周运动,速度大小为14 m/s。已知武大靖的质量为73 kg,求此次过弯时所需的向心力大小;
(3)武大靖通过侧身来调整身体与水平冰面的夹角,使场地对其作用力指向身体重心而实现平稳过弯,如图所示。求武大靖在(2)问中过弯时身体与水平面的夹角θ的大小。(不计空气阻力,重力加速度大小取10 m/s2,tan 22°=0.40、tan 27°=0.51、tan 32°=0.62、tan 37°=0.75)
答案 (1)4 m/s2 (2)1 430.8 N (3)27°
解析 (1)设武大靖运动过程的加速度大小为a,根据x=eq \f(1,2)at2,解得a=eq \f(2x,t2)=eq \f(2×8,22) m/s2=4 m/s2
(2)根据F向=meq \f(v2,r)
解得过弯时所需的向心力大小为
F向=73×eq \f(142,10) N=1 430.8 N
(3)设场地对武大靖的作用力大小为F,受力如图所示
根据牛顿第二定律可得F向=eq \f(mg,tan θ)
解得tan θ=eq \f(mg,F向)=eq \f(73×10,1 430.8)≈0.51,可得θ=27°。
17.(2023·湖北武汉市模拟)剪纸艺术源远流长,经久不衰,是中国民间艺术中的瑰宝。将如图所示具有对称性的剪纸平放并固定在水平圆盘上,剪纸中心与圆盘中心重合,圆盘匀速转动,在暗室中用每秒闪光10次的频闪光源照射圆盘,暗室中静止不动的观察者观察到剪纸相对静止,则圆盘的转速至少为( )
A.0.02 r/s B.2 r/s C.4 r/s D.4π r/s
答案 B
解析 暗室中静止不动的观察者观察到剪纸相对静止,则频闪光源照射圆盘时,圆盘转过的角度是θ=eq \f(2π,5)的整数倍,则T=eq \f(1,10) s内至少转过eq \f(2π,5),则角速度最小为ω=eq \f(θ,T)=4π rad/s,则转速至少为n=eq \f(ω,2π)=2 r/s,故选B。
同轴转动
皮带传动
齿轮传动
装置
A、B两点在同轴的一个圆盘上
两个轮子用皮带连接,A、B两点分别是两个轮子边缘的点
两个齿轮轮齿啮合,A、B两点分别是两个齿轮边缘上的点
特点
角速度、周期相同
线速度大小相等
线速度大小相等
转向
相同
相同
相反
规律
线速度与半径成正比:
eq \f(vA,vB)=eq \f(r,R)
向心加速度与半径成正比:eq \f(aA,aB)=eq \f(r,R)
角速度与半径成反比:
eq \f(ωA,ωB)=eq \f(r,R)
向心加速度与半径成反比:
eq \f(aA,aB)=eq \f(r,R)
角速度与半径成反比:
eq \f(ωA,ωB)=eq \f(r2,r1)
向心加速度与半径成反比:eq \f(aA,aB)=eq \f(r2,r1)
运动模型
向心力的来源图示
汽车在水平路面转弯
水平转台(光滑)
圆锥摆
飞车走壁
飞机水平转弯
火车转弯
【备战2025年高考】 高中物理一轮复习 运动和力的关系专题 第4章 第1讲 曲线运动 运动的合成与分解导学案(教师版+学生版): 这是一份【备战2025年高考】 高中物理一轮复习 运动和力的关系专题 第4章 第1讲 曲线运动 运动的合成与分解导学案(教师版+学生版),文件包含备战2025年高考高中物理一轮复习运动和力的关系专题第4章第1讲曲线运动运动的合成与分解--教师版docx、备战2025年高考高中物理一轮复习运动和力的关系专题第4章第1讲曲线运动运动的合成与分解--学生版docx等2份试卷配套教学资源,其中试卷共43页, 欢迎下载使用。
【备战2025年高考】 高中物理一轮复习 运动和力的关系专题 第4章 专题强化6 圆周运动中的临界、极值问题(教师版+学生版): 这是一份【备战2025年高考】 高中物理一轮复习 运动和力的关系专题 第4章 专题强化6 圆周运动中的临界、极值问题(教师版+学生版),文件包含备战2025年高考高中物理一轮复习运动和力的关系专题第4章专题强化6圆周运动中的临界极值问题--教师版docx、备战2025年高考高中物理一轮复习运动和力的关系专题第4章专题强化6圆周运动中的临界极值问题--学生版docx等2份试卷配套教学资源,其中试卷共39页, 欢迎下载使用。
【备战2025年高考】 高中物理一轮复习 运动和力的关系专题 第3章 第1讲 牛顿第一定律 牛顿第二定律导学案(教师版+学生版): 这是一份【备战2025年高考】 高中物理一轮复习 运动和力的关系专题 第3章 第1讲 牛顿第一定律 牛顿第二定律导学案(教师版+学生版),文件包含备战2025年高考高中物理一轮复习运动和力的关系专题第3章第1讲牛顿第一定律牛顿第二定律--教师版docx、备战2025年高考高中物理一轮复习运动和力的关系专题第3章第1讲牛顿第一定律牛顿第二定律--学生版docx等2份试卷配套教学资源,其中试卷共50页, 欢迎下载使用。