


2024届人教新教材高考地理一轮教案第三部分区域发展第三章城市产业与区域发展课时63城市的辐射功能
展开课时63 城市的辐射功能
1.城市在区域中的作用
(1)城市与区域的关系
(2)城市功能:城市在一定区域范围内的社会经济生活中所能发挥的作用,主要有生产、服务、管理、集散、创新等功能。
(3)城市的辐射功能
①概念:指城市各项功能对其所在区域的综合影响力和发展带动力。
②影响因素:城市的规模等级高低;城市的功能;城市腹地范围。
(4)城市的发展与腹地特征的关系
(5)城市体系
①概念:从空间组织看,在一定区域范围内,不同规模等级的城市,构成具有一定功能和结构的城市体系。
②城市体系中的城市地位
思考 近年来,一些中小城市不顾自身实际,提出发展成为大城市甚至国际大都市的要求,建机场、五星级酒店等设施。所有的城市都适合发展成为大都市吗?
答案 不是。不同城市的等级不同,服务范围不同,功能也不同,城市建设要从实际出发,找准城市定位,大、中、小城市要“演”好各自的服务角色。
2.纽约的发展
3.纽约的辐射功能
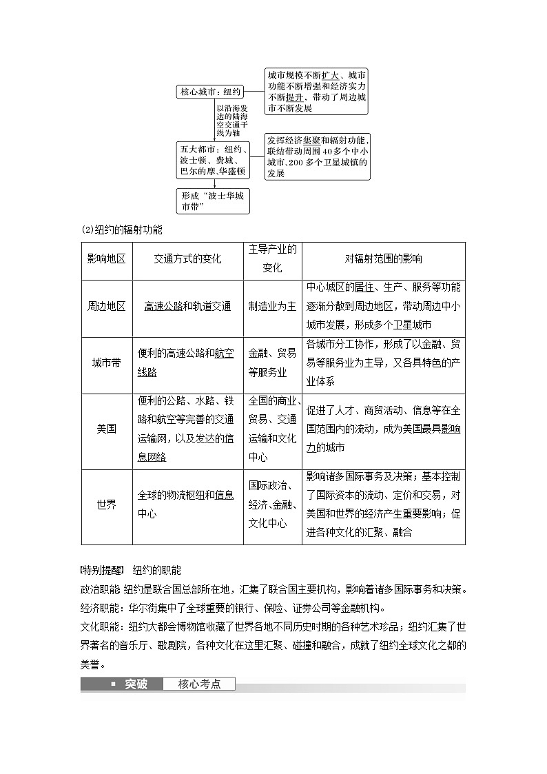
(1)“波士华城市带”的形成
(2)纽约的辐射功能
特别提醒 纽约的职能
政治职能:纽约是联合国总部所在地,汇集了联合国主要机构,影响着诸多国际事务和决策。
经济职能:华尔街集中了全球重要的银行、保险、证券公司等金融机构。
文化职能:纽约大都会博物馆收藏了世界各地不同历史时期的各种艺术珍品;纽约汇集了世界著名的音乐厅、歌剧院,各种文化在这里汇聚、碰撞和融合,成就了纽约全球文化之都的美誉。
1.现代大都市发展的两个阶段
2.城市的辐射功能
(1)基于区域空间组织视角下的大都市辐射功能示意图
(2)影响城市辐射功能的因素
拓展延伸
1.上海市对长三角其他城市的辐射
2.上海市对外辐射的影响
3.发展城市群对我国的意义
城市群是生产力发展、生产要素逐步优化组合的产物。每个城市群一般以一个或两个经济比较发达、具有较强辐射功能的中心城市为核心,由若干个空间距离较近、经济联系密切、功能互补、等级有序的周边城市共同组成。发展城市群可以促进我国的城镇化建设,实现资源的优化配置,增强中心城市的辐射带动作用,进而促进城市群内部各城市的发展。
(2022·山东地理)双核结构是指在某区域内由区域中心城市和港口门户城市及其连线构成轴线,由此引领和推动所在区域发展的一种空间结构现象。下图为“沈阳—大连双核结构示意图”。据此完成1~2题。
1.沈阳—大连双核结构的形成,主要是因为两城市( )
A.在区位和功能上存在互补
B.在地域文化方面存在互补
C.交通便捷且空间距离较近
D.社会经济发展的水平相近
2.沈阳—大连双核结构有利于( )
①促进大连市建成东北地区中心城市
②促进沈阳—大连区域经济协同发展
③增强沈阳市对辽中南地区的辐射功能
④提高沈阳和大连两城市传统工业比重
A.①②B.①④
C.②③D.③④
[关键信息点拨]
答案 1.A 2.C
解析 第1题,双核结构的功能是引领和推动所在区域的发展,沈阳位于辽宁中部腹地,大连位于辽东半岛南端,区位上具有内陆与沿海的互补性,对内、对外联系都很便利;沈阳是辽宁省会城市、政治中心,大连是计划单列市,是区域经济中心,功能上具有互补性,选A。第2题,沈阳围绕中心城市建设目标,要重点发展高新技术产业、高端制造业,建设成为国家先进制造中心。大连发挥沿海港口优势区位,围绕建设海洋强市目标,全力推进世界级石化和精细化工产业基地、先进制造基地等,两个城市互补性强,双核结构有利于促进沈阳—大连区域经济协同发展,②正确;通过双核心及其沿线的联系,可以促使沈阳的辐射功能向辽中南地区延伸,③正确,选C。东北地区的中心城市应该是三个省会城市的定位,①错;沈阳、大连两个核心城市应重点发展高新技术产业,降低传统工业的比重,④错。
考向1 通过“城市辐射功能”考查“综合思维”
(2023·四川绵阳诊断)2005~2015年,郑州与北京、天津、上海、重庆等周边国家中心城市相邻边界方向上辐射范围呈缩小趋势,但缩小的速度明显下降。据此完成1~2题。
1.2016年12月,国务院批复支持郑州建设国家中心城市,主要是因为郑州( )
A.地理位置优越 B.制造业发达
C.文化底蕴深厚 D.为区域政治中心
2.2005~2015年,郑州与周边国家中心城市相比,其辐射带动作用( )
A.减弱趋缓 B.减弱加快
C.增强趋缓 D.增强加快
答案 1.A 2.A
解析 第1题,在国家中心城市定位中,明确指出郑州是中国中部地区重要的中心城市,国家重要的综合交通枢纽。郑州地处华北平原南部,陇海铁路、京广铁路等都从郑州穿过,地理位置优越,交通便利,选A 。第2题,郑州与其周边的国家中心城市相邻边界方向上辐射范围呈缩小趋势,说明郑州的辐射带动作用减弱,但缩小的速度明显下降,说明了其辐射带动作用减弱趋缓,选A。
考向2 通过“城市的虹吸效应”考查“综合思维”
国家发改委在2019年4月8日印发的《2019年新型城镇化建设重点任务》的文件中指出,新型城镇化战略应突出强调以大城市引领的城市集群模式(都市圈)。统计数据显示,近年来北京、上海、广州、深圳等一线城市迁入的人口主要来自周边中小城市。据此完成3~4题。
3.以大城市引领的城市集群模式(都市圈)有利于( )
①解决中心城市城镇化过程中存在的问题 ②优化生产要素空间配置 ③扩大中小城市服务范围 ④促进城市间产业分工协作
A.②③ B.①④ C.①③ D.②④
4.近年来北京、上海、广州、深圳等一线城市迁入的人口主要来自周边中小城市的原因最可能是( )
A.中心城市产业结构调整
B.中小城市环境质量下降
C.中心城市“虹吸效应”显著
D.中小城市交通拥堵加重
答案 3.D 4.C
解析 第3题,该模式不能解决中心城市城镇化过程中存在的问题;不同城市优势不同、定位不同,该模式以中心城市为核心,将周边中小城市整合为一个整体,可以使生产要素在城市间得到最优配置,有利于促进城市间的产业分工协作;有利于区域经济的快速发展,可能导致新的城市出现,原有中小城市的服务范围可能会缩小,D对。第4题,区域中心城市不断发展,成长为大城市甚至超大城市时会导致医疗、教育等资源向中心城市高度集中,同时还会从周边中小城市吸引人才、资金、信息等资源,这一现象被称为中心城市“虹吸效应”。C正确。
课时精练
城市群空间晶体结构,是指城市群空间扩展过程中,城市群形成的节点网络结构类似于晶体结构,存在着分等级、分层级的有机组合规律,形成立面晶体结构组合图谱和平面晶体结构组合图谱。下图为“城市群空间结构组合类型示意图”。据此完成1~2题。
1.图示核心城市对周边城市的辐射功能由大到小的是( )
A.单中心组合城市群、多中心组合城市群、双中心组合城市群
B.双中心组合城市群、多中心组合城市群、单中心组合城市群
C.多中心组合城市群、双中心组合城市群、单中心组合城市群
D.单中心组合城市群、双中心组合城市群、多中心组合城市群
2.下列城市群中核心城市等级最高的是( )
A.京津冀城市群 B.山东半岛城市群
C.辽中南城市群 D.长江中游城市群
答案 1.D 2.A
解析 第1题,读图可知,从图示单中心组合城市群到双中心组合城市群再到多中心组合城市群,核心城市数量逐渐增多,核心城市的腹地范围相互重叠,核心城市对节点城市的单一辐射程度逐渐降低。第2题,京津冀城市群以北京为中心;山东半岛城市群以济南、青岛为中心;辽中南城市群以沈阳、大连为中心;长江中游城市群以武汉、长沙、南昌为中心。北京为我国的首都,城市等级最高。
城市间创新联系可用城市引力线表示。其最大引力线连接该城市在所属区域中与之创新联系最强的另一城市。一座城市的最大引力线数量,反映了其在所属区域的中心程度。下图示意苏沪地区的创新联系最大引力线的分布情况。据此完成3~5题。
3.苏沪地区最大引力线网络反映的城市间创新联系特征主要是( )
①城市同级性 ②中心辐射性 ③位置邻近性 ④均匀扩散性
A.①② B.②③ C.①③ D.②④
4.推测淮安市在苏沪地区中创新联系最强的城市是( )
A.连云港 B.宿迁市
C.南京市 D.上海市
5.在苏沪地区的创新联系中,苏州比南京的中心地位更突出的原因是( )
A.科技条件更好 B.地理位置更优
C.交通区位更优 D.行政管理限制更少
答案 3.B 4.C 5.B
解析 第3题,从总体上看,苏沪地区城市创新联系格局与地区经济以及城市发展水平有一定的关联性,图示南部地区经济较发达,创新联系强度高,图中苏州为一级创新节点城市,说明苏州在经济、科技、产业等方面辐射影响力较强,即以苏州为中心,对位置邻近地区形成了较强的辐射效应,故城市间创新联系特征具有中心辐射性、位置邻近性、扩散的不均匀性,②③正确,④错;苏州与连云港、徐州等城市等级相同,但城市的创新联系最大引力线数量不同,①错,选B。第4题,连云港、宿迁市都位于江苏北部地区,与南部地区相比,城市经济发展水平相对较低,与淮安市又属于同一等级,与淮安市创新联系不是最强,可排除A、B两项;南京市为江苏省省会城市,与淮安市相比,在经济、科技等方面具有一定优势,是与淮安市创新联系最强的城市,C正确;由图可知,淮安市与上海市之间不存在最大引力线,排除D。第5题,与苏州相比,南京的科技条件更好,A项与题意不符;与南京相比,苏州地理位置更优,紧邻我国最大的现代化城市上海,是上海的强辐射区,经济发展受上海影响较为明显,在创新联系中的中心地位更突出,B正确;与苏州相比,南京紧临长江,水陆交通更为发达,C错;与省会城市相比,苏州行政管理限制更多,D错。
(2023·福建厦门市模拟)湾区是指由一个海湾或相连的若干个海湾、港湾、邻近岛屿共同组成的区域。当今世界,湾区以其经济聚集度高、对内联系紧密、对外高度开放的特点,成为带动全球经济发展的重要增长极和引领技术变革的领头羊。下图为“粤港澳大湾区城市群主要城市产业布局及功能定位示意图”。据此完成6~7题。
6.粤港澳大湾区内产业分区分工布局的主要作用是( )
A.提高城市人口比重
B.集中核心城市职能
C.增强城市间竞争性
D.增强城市间协作性
7.下列关于粤港澳大湾区发展措施的叙述,正确的是( )
①充分发挥制造业优势,增加第二产业比重 ②建立湾区管理委员会,管理协调湾区事务 ③优化区域创新环境,建设国际科技创新中心 ④多建、扩建跨海大桥,增强区内的互联互通
A.①③ B.②③ C.①④ D.②④
答案 6.D 7.B
解析 第6题,根据材料“经济聚集度高、对内联系紧密、对外高度开放”可知,粤港澳大湾区内产业分区分工布局并不是为了提高城市人口比重,A错;读图可知,粤港澳大湾区内产业分区分工布局,可以分散核心城市职能,B错;由材料“对内联系紧密”“成为带动全球经济发展的重要增长极和引领技术变革的领头羊”可知,分区分工布局的主要作用是发挥各城市的优势,发展各自优势产业,互利合作、协同发展,共同促进区域经济发展。C错,D对。第7题,结合图文材料可知,粤港澳大湾区是带动全球经济发展的重要增长极和引领技术变革的领头羊,应重点发展高新技术产业和现代服务业,降低第二产业比重,①错;由于粤港澳大湾区城市群内城市存在跨区域问题,为了分工协作,统筹管理,建立湾区管理委员会,管理协调湾区事务,利于决策的顺利实施,②对;成为“引领技术变革的领头羊”需优化区域创新环境,建设国际科技创新中心,③对;粤港澳大湾区是我国经济发达地区,交通基础设施已经相对完善,④错。故选B。
格林尼治小镇位于美国康涅狄格州,距纽约42千米,是纽约市的卫星城镇。20世纪初,小镇只是纽约金融从业者逃避城市生活、放松休闲之地。20世纪90年代,小镇利用自身区位优势,吸引了纽约大量金融机构总部迁入,成为全球著名的金融服务小镇。据此完成8~9题。
8.20世纪初,格林尼治小镇吸引纽约大量金融高端人士到此定居,主要是因为( )
A.交通便利 B.环境优美
C.地价低廉 D.设施完善
9.目前,仍有大量金融管理机构入驻小镇,其核心目的是想获得( )
A.集聚优势 B.设备技术
C.工作人员 D.公共服务
答案 8.B 9.A
解析 第8题,由材料可知,格林尼治小镇是纽约市的卫星城镇,相比纽约,小镇并不具备交通便利和设施完善的优势,A、D错误;小镇确实地价低廉,但金融高端人士收入高,小镇地价低并不是吸引纽约金融高端人士来此定居的优势,C错误;由材料“是纽约金融从业者逃避城市生活、放松休闲之地”可知,小镇应环境优美,可以让金融高端人士远离城市的喧嚣,B项正确。第9题,由材料可知,小镇目前是全球著名的金融服务小镇,分布有大量金融机构总部,对当前金融管理机构而言,入驻小镇可获得集聚优势,降低成本,提高利润,A项正确;集聚效应中包含了大量优秀的从业人员和完善的公共服务,C、D排除;设备技术的流动性较强,且金融机构没有生产环节,对设备技术的要求较为单一,换成其他地区也很容易满足需求,B排除。
10.(2023·江苏南京模拟)阅读图文材料,完成下列要求。(17分)
国家中心城市是指居于国家战略要津,肩负国家使命,引领区域发展、参与国际竞争、代表国家形象的现代化大都市。2016年12月28日,国务院正式批复《中原城市群发展规划》,将中原城市群由河南的9个地级市扩充为河南、山西、河北、山东、安徽5省30个地级市,标志着中原城市群正式跻身七大国家级城市群。根据规划,将重点打造郑州大都市区,推进国家中心城市建设,全面激发活力,提高综合竞争力。郑州将在引领中原城市群一体化发展、支撑中部崛起和服务全国发展大局中发挥更大作用。下图示意中原城市群的范围。
(1)指出中原城市群中山西省的城市。(3分)
(2)说明郑州建设国家中心城市的区位优势。(6分)
(3)简述郑州在中原城市群中的辐射带动作用。(8分)
答案 (1)运城、晋城和长治。
(2)地处我国中原地区的中心,工农业基础雄厚,经济腹地广阔;省会城市,经济发达,城市等级高,服务范围广;地处承接东西部、连通南北方的枢纽地带,交通便利;国家政策支持。
(3)郑州市是区域核心城市,对区域发展起主导作用;通过发达的交通运输网络,带动周边城市的发展,提高区域城镇化水平;引领和带动周边城市的产业发展,促进中部崛起;发挥大城市的经济、技术、资金和信息等优势服务周边城市。
解析 (1)根据材料“将中原城市群由河南的9个地级市扩充为河南、山西、河北、山东、安徽5省30个地级市”确定区域范围,然后结合所学知识和省界确定山西省的位置,最后找出城市。(2)郑州建设国家中心城市的区位优势主要从以下几方面进行分析。①地理位置:郑州地处我国中原地区的中心,工农业基础雄厚,经济腹地广阔;②城市等级:作为河南的省会,经济发达,城市等级高,服务范围广;③交通运输:地处承接东西部、连通南北方的枢纽地带,交通便利;④政策:国务院正式批复了这个发展规划,说明国家支持郑州建设成为国家中心城市。(3)郑州在中原城市群中的辐射带动作用主要从以下几方面来分析。①郑州在中原城市群中的地位:郑州市是我国中原地区的核心城市,对整个区域发展起主导作用;②对区域城镇化的作用:通过发达的交通运输网络,带动周边城市的发展,提高区域城镇化水平;③对该区域经济发展的作用:引领和带动周边城市的产业发展,促进中部崛起;④郑州自身优势:发挥大城市的经济、技术、资金和信息等优势服务周边城市。
[课程标准] 1.以某大都市为例,从区域空间组织的视角出发,说明大都市辐射功能。2.以某地区为例,分析地区产业结构变化过程及原因。
[体系架构]
[基本概念] 辐射、城市功能、城市的辐射功能、城市腹地;产业结构、第一产业、第二产业、第三产业、轻工业、重工业、高新技术产业、服务业、金融服务业、产业升级。
[基本原理] 大城市在不同辐射范围有不同的辐射功能;地区产业结构升级、优化的一般规律。
关系
举例
城市的发展往往受腹地经济特征的影响
腹地农业发达,农产品商品率高,有利于城市发展轻工业;腹地矿产资源得到开发,有助于城市发展重工业
城市的辐射功能因腹地条件而异
腹地中具有工业发展优势的城镇,有可能承接中心城市产业链的某部分而发展为工业中心;离中心城市较近,且交通较便利的城镇,也有机会发展为中心城市的“卧城”
影响地区
交通方式的变化
主导产业的变化
对辐射范围的影响
周边地区
高速公路和轨道交通
制造业为主
中心城区的居住、生产、服务等功能逐渐分散到周边地区,带动周边中小城市发展,形成多个卫星城市
城市带
便利的高速公路和航空线路
金融、贸易等服务业
各城市分工协作,形成了以金融、贸易等服务业为主导,又各具特色的产业体系
美国
便利的公路、水路、铁路和航空等完善的交通运输网,以及发达的信息网络
全国的商业、贸易、交通运输和文化中心
促进了人才、商贸活动、信息等在全国范围内的流动,成为美国最具影响力的城市
世界
全球的物流枢纽和信息中心
国际政治、经济、金融、文化中心
影响诸多国际事务及决策;基本控制了国际资本的流动、定价和交易,对美国和世界的经济产生重要影响;促进各种文化的汇聚、融合
因素
影响
表现
地理位置
地理位置优越,腹地广阔,辐射范围广,发展条件优越,潜力大
优越的地理位置能极大地提高城市等级,扩大辐射范围,如上海市的城市规模的变化过程与其所处的地理位置关系密切
资源因素
城市因大规模的产业集聚,使得资源需求扩大,促进更大范围内的资源的开发利用
因产业集聚使城市所需资源的来源区扩大,促进了城市与区域之间的产业联系,增强了城市的辐射功能
交通条件
位于交通枢纽上的城市能够通过发达的交通网络为更远的区域提供服务,使其服务范围扩大
铁路枢纽城市、公路枢纽城市、港口城市等,往往辐射功能相对较强
人口因素
城市的集聚作用对广大区域内的人口产生强大的吸引力
城市因集聚使人口大量聚集,城市的规模不断扩大,城市的辐射功能进一步增强,辐射范围会进一步扩大
经济发展水平
经济发展水平越高的地区,区域之间的经济关联程度越高,产业、资金、信息、人口、交通等经济要素的流动与联系越密切
经济发展水平越高的地区,交通运输网络越发达,信息交流越密切、人口流动越频繁、产业互动越高效,城市的辐射功能越强
双核结构概念明确了两个城市的性质,一个是区域中心城市,一个是港口门户城市,沈阳
是省会城市,就是概念中的区域中心城市,大连是港口门户城市,两个城市一个强调行政功能,一个强调港口门户区位,据此形成双核结构。
双核结构可以“引领和推动所在区域发展”,可知沈阳和大连双核结构的功能突出引领作用、推动作用,而不是强调对传统产业、夕阳产业的作用。
从图中可以看出,沈阳位于辽宁中部腹地,凸显的是行政功能;大连位于沿海,明确其港口门户地位,以后的发展方向就是突出港口门户作用,而不是与沈阳竞争区域中心的地位。
2024届人教新教材高考地理一轮教案第三部分区域发展第三章城市产业与区域发展课时64地区产业结构变化: 这是一份2024届人教新教材高考地理一轮教案第三部分区域发展第三章城市产业与区域发展课时64地区产业结构变化,共12页。教案主要包含了第三产业转移等内容,欢迎下载使用。
2024届人教新教材高考地理一轮教案第三部分区域发展第三章城市产业与区域发展真题专练: 这是一份2024届人教新教材高考地理一轮教案第三部分区域发展第三章城市产业与区域发展真题专练,共6页。教案主要包含了三产业相互促进的作用等内容,欢迎下载使用。
2025版高考地理一轮总复习教案第3部分区域发展第15章城市产业与区域发展第1讲城市的辐射功能: 这是一份2025版高考地理一轮总复习教案第3部分区域发展第15章城市产业与区域发展第1讲城市的辐射功能,共2页。教案主要包含了城市在区域中的作用,纽约的发展,纽约的辐射功能等内容,欢迎下载使用。