资料中包含下列文件,点击文件名可预览资料内容






还剩7页未读,
继续阅读
成套系列资料,整套一键下载
2024-2025 学年高中数学人教A版选择性必修三专题8.4 成对数据的统计分析(基础巩固卷)
展开
这是一份2024-2025 学年高中数学人教A版选择性必修三专题8.4 成对数据的统计分析(基础巩固卷),文件包含专题84成对数据的统计分析基础巩固卷人教A版2019选择性必修第三册原卷版docx、专题84成对数据的统计分析基础巩固卷人教A版2019选择性必修第三册解析版docx等2份试卷配套教学资源,其中试卷共27页, 欢迎下载使用。
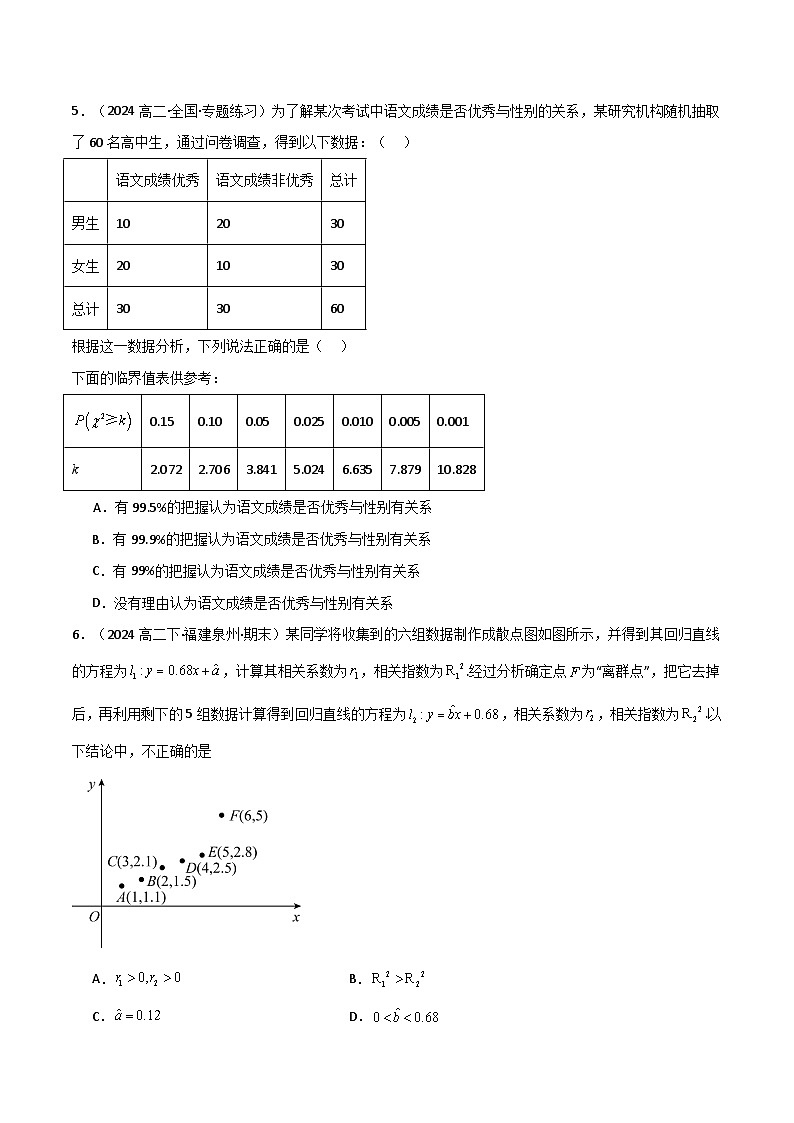
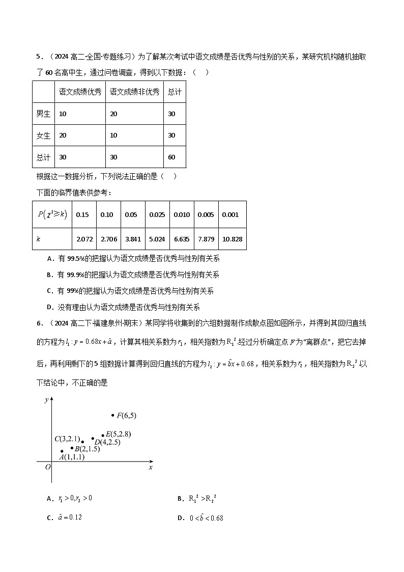
专题8.4 成对数据的统计分析(基础巩固卷)考试时间:120分钟;满分:150分姓名:___________班级:___________考号:___________考卷信息:本卷试题共19题,单选8题,多选3题,填空3题,解答5题,满分150分,限时150分钟,试卷紧扣教材,细分题组,精选一年好题,两年真题,练基础,提能力!选择题(共8小题,满分40分,每小题5分)1.(2024高二上·云南保山·阶段练习)工人月工资(元)依劳动生产率(千元)变化的回归直线方程为=60+90x,下列判断正确的是( )A.劳动生产率为1000元时,工资为150元B.劳动生产率提高1000元时,工资平均提高150元C.劳动生产率提高1000元时,工资平均提高90元D.劳动生产率为1000元时,工资为90元2.(2024高二下·陕西西安·期中)某产品的广告费用与销售额的统计数据如下表:根据上表可得回归方程中的为9.4,据此模型预报广告费用为6万元时销售额为( )A.63.7 B.64.5 C.65.5 D.66.73.(2024高二上·江西新余·期末)某组织通过抽样调查(样本容量),利用列联表和统计量研究学生使用智能手机是否与学习成绩有关:计算得,经查对临界值表知,现判定学生使用智能手机与学习成绩有关系,那么这种判断出错的可能性为( )A.0.01 B.0.999 C.0.99 D.0.0014.(2024高二下·内蒙古巴彦淖尔·阶段练习)对具有线性相关关系的变量,有一组观测数据(),其回归直线方程是,且,则实数的值是( )A. B. C. D.5.(2024高二·全国·专题练习)为了解某次考试中语文成绩是否优秀与性别的关系,某研究机构随机抽取了60名高中生,通过问卷调查,得到以下数据:( )根据这一数据分析,下列说法正确的是( )下面的临界值表供参考:A.有99.5%的把握认为语文成绩是否优秀与性别有关系B.有99.9%的把握认为语文成绩是否优秀与性别有关系C.有99%的把握认为语文成绩是否优秀与性别有关系D.没有理由认为语文成绩是否优秀与性别有关系6.(2024高二下·福建泉州·期末)某同学将收集到的六组数据制作成散点图如图所示,并得到其回归直线的方程为,计算其相关系数为,相关指数为.经过分析确定点为“离群点”,把它去掉后,再利用剩下的5组数据计算得到回归直线的方程为,相关系数为,相关指数为.以下结论中,不正确的是A. B.C. D.7.(2024高二下·海南·期末)某机构为研究中老年人坚持锻炼与患糖尿病、高血压、冠心病、关节炎四种慢性疾病之间的关系,随机调查部分中老年人,统计数据如下表至表,则这四种慢性疾病可以通过坚持锻炼来预防的可能性最大的是( ) A.糖尿病 B.高血压 C.冠心病 D.患关节炎8.(2024·湖南·模拟预测)某骑行爱好者在专业人士指导下对近段时间骑行锻炼情况进行统计分析,统计每次骑行期间的身体综合指标评分与骑行用时(单位:小时)如下表:由上表数据得到的正确结论是( )参考数据:参考公式:相关系数.A.身体综合指标评分与骑行用时正相关B.身体综合指标评分与骑行用时的相关程度较弱C.身体综合指标评分与骑行用时的相关程度较强D.身体综合指标评分与骑行用时的关系不适合用线性回归模型拟合多选题(共3小题,满分18分,每小题6分)9.(2024高二下·辽宁大连·期末)已知变量x和y的取值如下表所示,且,则由该数据知其线性回归方程可能是( )A. B.C. D.10.(2024高三下·重庆·阶段练习)某射箭俱乐部举行了射箭比赛,甲、乙两名选手均射箭6次,结果如下,则( )甲选手乙选手A.甲选手射击环数的第九十百分位数为8.5B.甲选手射击环数的平均数比乙选手的大C.从发挥的稳定性上看,甲选手优于乙选手D.用最小二乘法求得甲选手环数关于次数的经验回归方程为,则11.(2024高三·全国·课后作业)在一次恶劣天气的飞行航程中,调查男女乘客在飞机上晕机的情况,得到如下列联表:(单位:人)则( )A.B.C.依据的独立性检验,可以认为在恶劣天气的飞行航程中,是否晕机与男女性别有关D.依据的独立性检验,认为在恶劣天气飞行航程中,是否晕机与男女性别无关填空题(共3小题,满分15分,每小题5分)12.(2024高二下·重庆长寿·期末)为了解性别因素是否对某班学生爱运动有影响,对该班50名学生进行了问卷调查,得到如表的2×2列联表:则m= ,n= .13.(2024高二·全国·课后作业)某工厂生产某种产品的产量(吨)与相应的生产能耗(吨标准煤)有如表的样本数据.据相关性检验,这组样本数据具有线性相关关系,通过线性回归分析,求得其回归直线的斜率为0.7,则这组样本数据的回归直线方程是 .14.(2024·广东佛山·模拟预测)足球是一项大众喜爱的运动,某校足球社通过调查并进行科学的统计分析,对学校学生喜爱足球是否与性别有关的问题,得出了结论:喜爱足球与性别有关,此推断犯错误的概率不大于0.005.据足球社透露,他们随机抽取了若干人进行调查,抽取女生人数是男生人数的2倍,男生喜爱足球的人数占男生人数的,女生喜爱足球的人数占女生人数的.通过以上信息,可以确定本次足球社所调查的男生至少有 人.解答题(共5小题,第15题13分,第16、17题15分,第18、19题17分,满分77分)15.(2024高二下·江苏·课后作业)某种产品的广告费支出x(单位:百万元)与销售额y(单位:百万元)之间有如下对应数据:(1)画出散点图;(2)求回归直线方程.参考公式16.(2024·陕西西安·二模)民航招飞是指普通高校飞行技术专业(本科)通过高考招收飞行学员,据统计某校高三在校学生有1000人,其中男学生600人,女学生400人,男女各有100名学生有报名意向.(1)完成给出的列联表,并分别估计男、女学生有报名意向的概率;(2)判断是否有的把握认为该校高三学生是否有报名意向与性别有关.附:,其中:,17.(2024·四川·一模)一商场对每天进店人数和商品销售件数进行了统计对比,得到如下表格:(1)在给定的坐标系中画出表中数据的散点图,并由散点图判断销售件数与进店人数是否线性相关?(给出判断即可,不必说明理由)(2)建立关于的回归方程(系数精确到0.01),预测进店人数为80时,商品销售的件数(结果保留整数).参考数据:,,,,,.参考公式:回归方程,其中,.18.(2024·安徽淮南·二模)我国自改革开放以来,生活越来越好,肥胖问题也日渐显著,为分析肥胖程度对总胆固醇与空腹血糖的影响,在肥胖人群中随机抽出8人,他们的肥胖指数值、总胆固醇指标值单位:)、空腹血糖指标值(单位:)如下表所示:(1)用变量与与的相关系数,分别说明指标值与值、指标值与值的相关程度;(2)求与的线性回归方程,已知指标值超过为总胆固醇偏高,据此模型分析当值达到多大时,需要注意监控总胆固醇偏高情况的出现(上述数据均要精确到0.01)参考公式:相关系数,,.参考数据:,,,,,,,,19.(2024·安徽合肥·二模)地球上生命体内都存在生物钟,研究表明,生物钟紊乱会导致肥胖、糖尿病、高血压、高血脂等严重体征状况.控制睡眠或苏醒倾向的生物钟基因,简称PER,PER分为PERl(导致早起倾向)和PERo(导致晚睡倾向).某研究小组为研究光照对动物的影响,对实验鼠进行了光照诱导与GRPE蛋白干预实验,以下是16只实验鼠在光照诱导与GRPE蛋白干预实验中,出现PERl突变的Sd指标:长期试验发现,若实验鼠Sd指标超过10.00,则认定其体征状况严重.(1)从实验鼠中随机选取3只,记X为体征状况严重的只数,求X的分布列和数学期望;(2)若编号1~8的实验鼠为GRPE蛋白干预实验组,编号9~16的为非GRPE蛋白干预对照组,试依据小概率值的独立性检验,分析GRPE蛋白干预是否与实验鼠体征状况有关?附:(其中).广告费用(万元)4235销售额(万元)49263954语文成绩优秀语文成绩非优秀总计男生102030女生201030总计3030600.150.100.050.0250.0100.0050.001k2.0722.7063.8415.0246.6357.87910.828表表患糖尿病未患糖尿病坚持锻炼614不坚持锻炼725患高血压未患高血压坚持锻炼218不坚持锻炼1121表表患冠心病未患冠心病坚持锻炼416不坚持锻炼923患关节炎未患关节炎坚持锻炼713不坚持锻炼626身体综合指标评分12345用时小时)9.58.87.876.123456.52.5次数第次123456环数环786789次数第次123456环数环976866性别晕机合计晕机者未晕机者男15女6合计2846爱运动不爱运动合计男生m1230女生820合计n5034562.5344.50.100.050.010.0050.0012.7063.8415.6357.87910.828x24568y3040605070有报名意向没有报名意向合计男学生女学生合计0.100.050.0250.0100.0012.7063.8415.0246.63510.828人员编号12345678BMI值x2527303233354042TC指标值y5.35.45.55.65.76.56.97.1GLU指标值z6.77.27.38.08.18.69.09.1实验鼠编号12345678Sd指标9.959.999.969.9610.019.929.9810.04实验鼠编号910111213141516Sd指标10.269.9110.1310.029.2210.410.59.950.10.050.012.7063.8416.635
专题8.4 成对数据的统计分析(基础巩固卷)考试时间:120分钟;满分:150分姓名:___________班级:___________考号:___________考卷信息:本卷试题共19题,单选8题,多选3题,填空3题,解答5题,满分150分,限时150分钟,试卷紧扣教材,细分题组,精选一年好题,两年真题,练基础,提能力!选择题(共8小题,满分40分,每小题5分)1.(2024高二上·云南保山·阶段练习)工人月工资(元)依劳动生产率(千元)变化的回归直线方程为=60+90x,下列判断正确的是( )A.劳动生产率为1000元时,工资为150元B.劳动生产率提高1000元时,工资平均提高150元C.劳动生产率提高1000元时,工资平均提高90元D.劳动生产率为1000元时,工资为90元2.(2024高二下·陕西西安·期中)某产品的广告费用与销售额的统计数据如下表:根据上表可得回归方程中的为9.4,据此模型预报广告费用为6万元时销售额为( )A.63.7 B.64.5 C.65.5 D.66.73.(2024高二上·江西新余·期末)某组织通过抽样调查(样本容量),利用列联表和统计量研究学生使用智能手机是否与学习成绩有关:计算得,经查对临界值表知,现判定学生使用智能手机与学习成绩有关系,那么这种判断出错的可能性为( )A.0.01 B.0.999 C.0.99 D.0.0014.(2024高二下·内蒙古巴彦淖尔·阶段练习)对具有线性相关关系的变量,有一组观测数据(),其回归直线方程是,且,则实数的值是( )A. B. C. D.5.(2024高二·全国·专题练习)为了解某次考试中语文成绩是否优秀与性别的关系,某研究机构随机抽取了60名高中生,通过问卷调查,得到以下数据:( )根据这一数据分析,下列说法正确的是( )下面的临界值表供参考:A.有99.5%的把握认为语文成绩是否优秀与性别有关系B.有99.9%的把握认为语文成绩是否优秀与性别有关系C.有99%的把握认为语文成绩是否优秀与性别有关系D.没有理由认为语文成绩是否优秀与性别有关系6.(2024高二下·福建泉州·期末)某同学将收集到的六组数据制作成散点图如图所示,并得到其回归直线的方程为,计算其相关系数为,相关指数为.经过分析确定点为“离群点”,把它去掉后,再利用剩下的5组数据计算得到回归直线的方程为,相关系数为,相关指数为.以下结论中,不正确的是A. B.C. D.7.(2024高二下·海南·期末)某机构为研究中老年人坚持锻炼与患糖尿病、高血压、冠心病、关节炎四种慢性疾病之间的关系,随机调查部分中老年人,统计数据如下表至表,则这四种慢性疾病可以通过坚持锻炼来预防的可能性最大的是( ) A.糖尿病 B.高血压 C.冠心病 D.患关节炎8.(2024·湖南·模拟预测)某骑行爱好者在专业人士指导下对近段时间骑行锻炼情况进行统计分析,统计每次骑行期间的身体综合指标评分与骑行用时(单位:小时)如下表:由上表数据得到的正确结论是( )参考数据:参考公式:相关系数.A.身体综合指标评分与骑行用时正相关B.身体综合指标评分与骑行用时的相关程度较弱C.身体综合指标评分与骑行用时的相关程度较强D.身体综合指标评分与骑行用时的关系不适合用线性回归模型拟合多选题(共3小题,满分18分,每小题6分)9.(2024高二下·辽宁大连·期末)已知变量x和y的取值如下表所示,且,则由该数据知其线性回归方程可能是( )A. B.C. D.10.(2024高三下·重庆·阶段练习)某射箭俱乐部举行了射箭比赛,甲、乙两名选手均射箭6次,结果如下,则( )甲选手乙选手A.甲选手射击环数的第九十百分位数为8.5B.甲选手射击环数的平均数比乙选手的大C.从发挥的稳定性上看,甲选手优于乙选手D.用最小二乘法求得甲选手环数关于次数的经验回归方程为,则11.(2024高三·全国·课后作业)在一次恶劣天气的飞行航程中,调查男女乘客在飞机上晕机的情况,得到如下列联表:(单位:人)则( )A.B.C.依据的独立性检验,可以认为在恶劣天气的飞行航程中,是否晕机与男女性别有关D.依据的独立性检验,认为在恶劣天气飞行航程中,是否晕机与男女性别无关填空题(共3小题,满分15分,每小题5分)12.(2024高二下·重庆长寿·期末)为了解性别因素是否对某班学生爱运动有影响,对该班50名学生进行了问卷调查,得到如表的2×2列联表:则m= ,n= .13.(2024高二·全国·课后作业)某工厂生产某种产品的产量(吨)与相应的生产能耗(吨标准煤)有如表的样本数据.据相关性检验,这组样本数据具有线性相关关系,通过线性回归分析,求得其回归直线的斜率为0.7,则这组样本数据的回归直线方程是 .14.(2024·广东佛山·模拟预测)足球是一项大众喜爱的运动,某校足球社通过调查并进行科学的统计分析,对学校学生喜爱足球是否与性别有关的问题,得出了结论:喜爱足球与性别有关,此推断犯错误的概率不大于0.005.据足球社透露,他们随机抽取了若干人进行调查,抽取女生人数是男生人数的2倍,男生喜爱足球的人数占男生人数的,女生喜爱足球的人数占女生人数的.通过以上信息,可以确定本次足球社所调查的男生至少有 人.解答题(共5小题,第15题13分,第16、17题15分,第18、19题17分,满分77分)15.(2024高二下·江苏·课后作业)某种产品的广告费支出x(单位:百万元)与销售额y(单位:百万元)之间有如下对应数据:(1)画出散点图;(2)求回归直线方程.参考公式16.(2024·陕西西安·二模)民航招飞是指普通高校飞行技术专业(本科)通过高考招收飞行学员,据统计某校高三在校学生有1000人,其中男学生600人,女学生400人,男女各有100名学生有报名意向.(1)完成给出的列联表,并分别估计男、女学生有报名意向的概率;(2)判断是否有的把握认为该校高三学生是否有报名意向与性别有关.附:,其中:,17.(2024·四川·一模)一商场对每天进店人数和商品销售件数进行了统计对比,得到如下表格:(1)在给定的坐标系中画出表中数据的散点图,并由散点图判断销售件数与进店人数是否线性相关?(给出判断即可,不必说明理由)(2)建立关于的回归方程(系数精确到0.01),预测进店人数为80时,商品销售的件数(结果保留整数).参考数据:,,,,,.参考公式:回归方程,其中,.18.(2024·安徽淮南·二模)我国自改革开放以来,生活越来越好,肥胖问题也日渐显著,为分析肥胖程度对总胆固醇与空腹血糖的影响,在肥胖人群中随机抽出8人,他们的肥胖指数值、总胆固醇指标值单位:)、空腹血糖指标值(单位:)如下表所示:(1)用变量与与的相关系数,分别说明指标值与值、指标值与值的相关程度;(2)求与的线性回归方程,已知指标值超过为总胆固醇偏高,据此模型分析当值达到多大时,需要注意监控总胆固醇偏高情况的出现(上述数据均要精确到0.01)参考公式:相关系数,,.参考数据:,,,,,,,,19.(2024·安徽合肥·二模)地球上生命体内都存在生物钟,研究表明,生物钟紊乱会导致肥胖、糖尿病、高血压、高血脂等严重体征状况.控制睡眠或苏醒倾向的生物钟基因,简称PER,PER分为PERl(导致早起倾向)和PERo(导致晚睡倾向).某研究小组为研究光照对动物的影响,对实验鼠进行了光照诱导与GRPE蛋白干预实验,以下是16只实验鼠在光照诱导与GRPE蛋白干预实验中,出现PERl突变的Sd指标:长期试验发现,若实验鼠Sd指标超过10.00,则认定其体征状况严重.(1)从实验鼠中随机选取3只,记X为体征状况严重的只数,求X的分布列和数学期望;(2)若编号1~8的实验鼠为GRPE蛋白干预实验组,编号9~16的为非GRPE蛋白干预对照组,试依据小概率值的独立性检验,分析GRPE蛋白干预是否与实验鼠体征状况有关?附:(其中).广告费用(万元)4235销售额(万元)49263954语文成绩优秀语文成绩非优秀总计男生102030女生201030总计3030600.150.100.050.0250.0100.0050.001k2.0722.7063.8415.0246.6357.87910.828表表患糖尿病未患糖尿病坚持锻炼614不坚持锻炼725患高血压未患高血压坚持锻炼218不坚持锻炼1121表表患冠心病未患冠心病坚持锻炼416不坚持锻炼923患关节炎未患关节炎坚持锻炼713不坚持锻炼626身体综合指标评分12345用时小时)9.58.87.876.123456.52.5次数第次123456环数环786789次数第次123456环数环976866性别晕机合计晕机者未晕机者男15女6合计2846爱运动不爱运动合计男生m1230女生820合计n5034562.5344.50.100.050.010.0050.0012.7063.8415.6357.87910.828x24568y3040605070有报名意向没有报名意向合计男学生女学生合计0.100.050.0250.0100.0012.7063.8415.0246.63510.828人员编号12345678BMI值x2527303233354042TC指标值y5.35.45.55.65.76.56.97.1GLU指标值z6.77.27.38.08.18.69.09.1实验鼠编号12345678Sd指标9.959.999.969.9610.019.929.9810.04实验鼠编号910111213141516Sd指标10.269.9110.1310.029.2210.410.59.950.10.050.012.7063.8416.635
相关资料
更多