





所属成套资源:【必刷题】2025年高考地理一轮复习区域地理专项训练(世界地理、中国地理)
- 专题12 俄罗斯(专项训练)-【必刷题】2025年高考地理一轮复习区域地理专项训练(原卷版+解析版) 试卷 0 次下载
- 专题13 非洲、北非、撒哈拉以南非洲(专项训练)-【必刷题】2025年高考地理一轮复习区域地理专项训练(原卷版+解析版) 试卷 0 次下载
- 专题15 北美洲与美国(专项训练)-【必刷题】2025年高考地理一轮复习区域地理专项训练(原卷版+解析版) 试卷 0 次下载
- 专题16 拉丁美洲与巴西(专项训练)-【必刷题】2025年高考地理一轮复习区域地理专项训练(原卷版+解析版) 试卷 0 次下载
- 专题17 极地地区(专项训练)-【必刷题】2025年高考地理一轮复习区域地理专项训练(原卷版+解析版) 试卷 0 次下载
专题14 大洋洲与澳大利亚(专项训练)-【必刷题】2025年高考地理一轮复习区域地理专项训练(原卷版+解析版)
展开
这是一份专题14 大洋洲与澳大利亚(专项训练)-【必刷题】2025年高考地理一轮复习区域地理专项训练(原卷版+解析版),文件包含专题14大洋洲与澳大利亚专项训练-必刷题2025年高考地理一轮复习区域地理专项训练原卷版docx、专题14大洋洲与澳大利亚专项训练-必刷题2025年高考地理一轮复习区域地理专项训练解析版docx等2份试卷配套教学资源,其中试卷共17页, 欢迎下载使用。
一、选择题:本题共16小题,每小题3分,共48分。在每小题给出的四个选项中,只有一项是符合题目要求的。
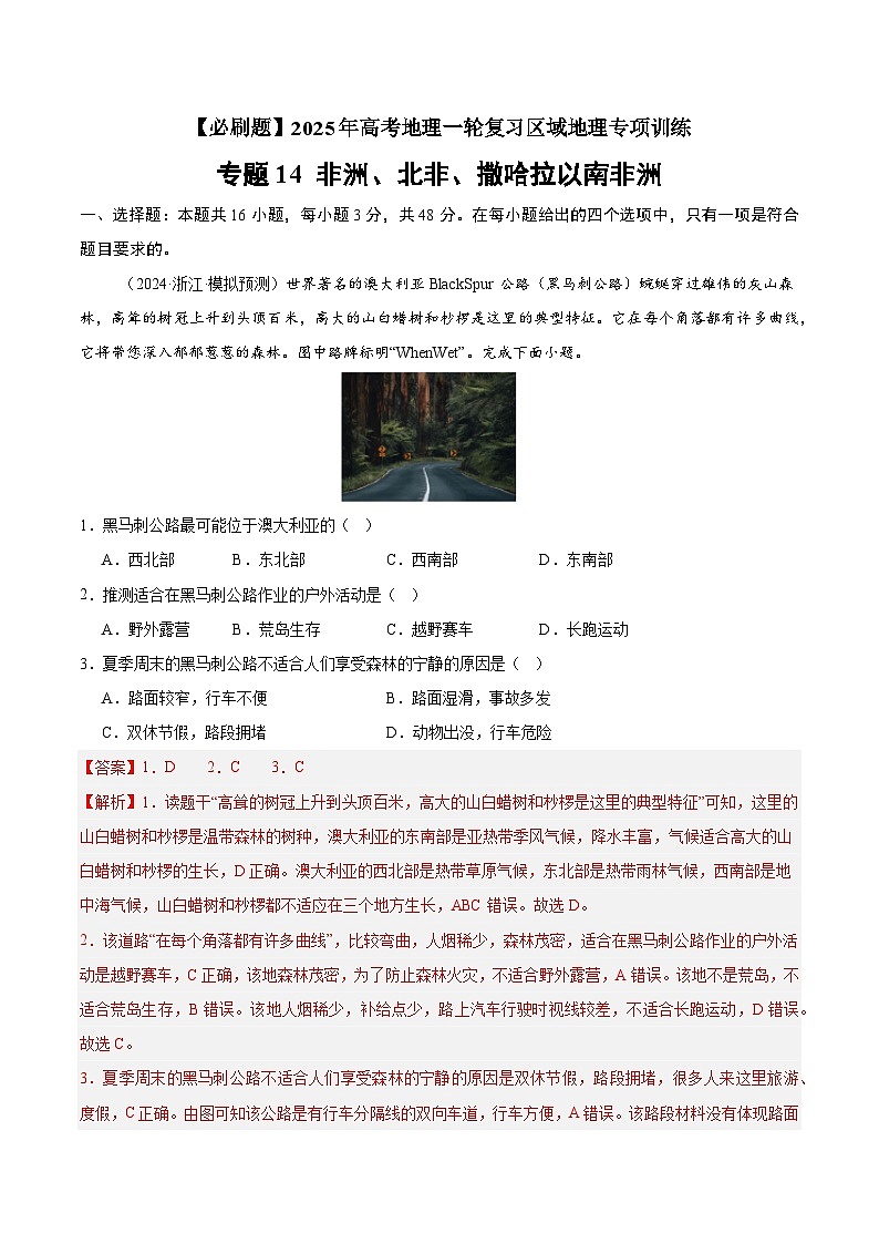
(2024·浙江·模拟预测)世界著名的澳大利亚BlackSpur公路(黑马刺公路)蜿蜒穿过雄伟的灰山森林,高耸的树冠上升到头顶百米,高大的山白蜡树和杪椤是这里的典型特征。它在每个角落都有许多曲线,它将带您深入郁郁葱葱的森林。图中路牌标明“WhenWet”。完成下面小题。
1.黑马刺公路最可能位于澳大利亚的( )
A.西北部B.东北部C.西南部D.东南部
2.推测适合在黑马刺公路作业的户外活动是( )
A.野外露营B.荒岛生存C.越野赛车D.长跑运动
3.夏季周末的黑马刺公路不适合人们享受森林的宁静的原因是( )
A.路面较窄,行车不便B.路面湿滑,事故多发
C.双休节假,路段拥堵D.动物出没,行车危险
(23-24高三上·安徽阜阳·开学考试)读下图“澳大利亚大陆局部陆地自然带及相临海洋分布图”。据此完成下面小题。
4.正常年份珀斯2月气温高于1月,是因为珀斯( )
A.位于南半球B.受海洋影响大
C.1月降水更丰富D.2月太阳辐射更强
5.珀斯降水( )
A.主要集中在12月至次年2月B.主要集中在3~5月
C.主要是气旋雨和锋面雨D.主要是地形雨
6.沿X→Y→Z自然景观的变化是( )
A.阔叶林、森林草原、荒漠B.硬叶林、稀树草原、荒漠
C.落叶林、草原、荒漠D.雨林、稀树草原、荒漠
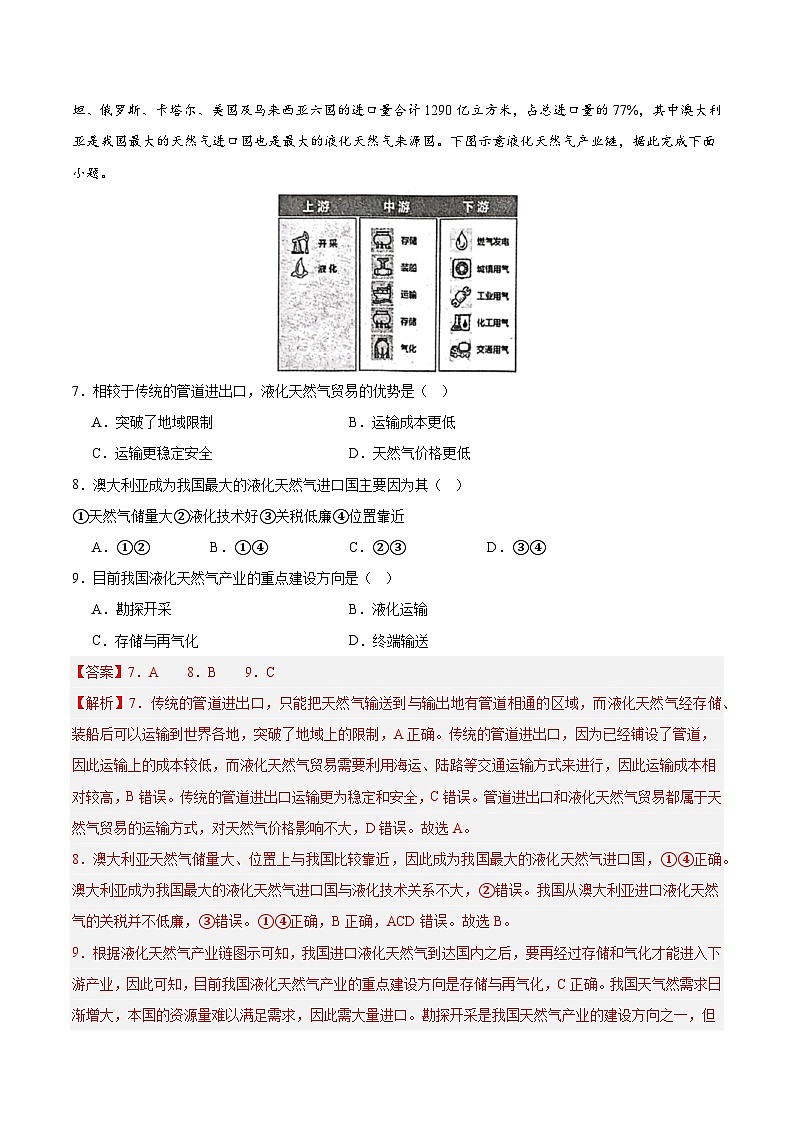
(22-23高三上·河北保定·期末)近些年我国天然气进口稳步增长,2021年来自澳大利亚、土库曼斯坦、俄罗斯、卡塔尔、美国及马来西亚六国的进口量合计1290亿立方米,占总进口量的77%,其中澳大利亚是我国最大的天然气进口国也是最大的液化天然气来源国。下图示意液化天然气产业链,据此完成下面小题。
7.相较于传统的管道进出口,液化天然气贸易的优势是( )
A.突破了地域限制B.运输成本更低
C.运输更稳定安全D.天然气价格更低
8.澳大利亚成为我国最大的液化天然气进口国主要因为其( )
①天然气储量大②液化技术好③关税低廉④位置靠近
A.①②B.①④C.②③D.③④
9.目前我国液化天然气产业的重点建设方向是( )
A.勘探开采B.液化运输
C.存储与再气化D.终端输送
(22-23高三上·湖北恩施·期末)塔斯马尼亚岛是澳大利亚优质乳品生产基地,该岛乳产品主要供应本土及海外市场。下图为塔斯马尼亚岛主要乳品区分布示意图。据此完成下面小题。
10.结合所学知识,下列关于塔斯马尼亚岛的描述,可信的是( )
A.该岛是位于板块交界带,岛上多温泉分布B.该岛附近多珊瑚岛礁
C.该岛位于大洋洲板块内部,地壳稳定D.该岛生活着未完全进化的卵生哺乳动物--鸭嘴兽
11.该岛生产优质乳品的主要区位条件是( )
A.空气清新,牧草肥美B.气候长年温和,土壤肥沃
C.经济发达,市场需求大D.多优良港口,交通便利
12.该岛乳品生产集中于北部地区的最主要原因是( )
A.开发晚,土地租金低B.海运便利
C.距岛内市场近D.纬度低,气候温暖
(23-24高三上·福建泉州·期末)下图示意澳大利亚一处国家公园的区位,此处是观赏野生动物的胜地。下表为当地原住民对一年内季节的划分。据此完成下面小题。
13.“谷融”最有可能是( )
A.4~5月B.7~8月C.8~9月D.11~12月
14.该地最适宜观赏野生动物季节的环流系统及游客需注意的事项是( )
A.东南信风 防晒B.赤道低气压防雷
C.副热带高压防寒D.东北信风 防暑
(23-24高三上·浙江嘉兴·阶段练习)奥克兰为新西兰最大的港口城市,1865年新西兰把首都从奥克兰迁至惠灵顿。下图为新西兰年降水量分布图。完成下面小题。
15.影响甲、乙两地降水差异的主导因素是( )
A.海陆位置B.洋流C.地形D.板块分布
16.新西兰将首都迁往惠灵顿的原因,是惠灵顿( )
A.年降水量更加丰富B.利于南北均衡发展
C.海运交通更加便利D.气候条件更加温暖
二、非选择题:本题共3小题,共52分。
17.(2021·福建福州·模拟预测)(16分)阅读图文材料,完成下列问题。
巴布亚新几内亚(以下简称巴新)地处亚洲和太平洋地区结合部,是大洋洲国土面积的第二大国;但长期以来,巴新丰富的矿产、渔业等自然资源未被世界充分认知,社会、经济较为落后,国内许多“部落”地区的仍处于“原始状态”,且纷争不断。2018年6月巴新加入“一带一路”倡议,中国与巴新的合作进入了一个新阶段。其中由中国援助并推广的旱稻种植为巴新消除贫困人口起到重要作用。
旱稻又叫陆稻。适宜在旱地栽培,主要分布在夏季雨水稳定但缺乏灌溉条件的旱地、山坡地等地区种植。下图示意巴新地理位置与周边环境。
(1)参照地理位置对新加坡发展的影响,分析处于两洲接壤的巴新经济处于较为“原始状态”的原因。(6分)
(2)中国援助巴新在“东山地省”示范种植旱稻,分析当地种植旱稻的地形与降水条件。(6分)
(3)说明推广旱稻种植技术的成功对巴新的意义。(4分)
18.(2024·天津·二模)(18分)读澳大利亚局部图,回答下列问题。
L河一年四季均清澈见底,掩映在绿树红花中,似项链般点缀着M城。N城和M城都位于澳大利亚东南沿海,但年均温相差较大。
2020年初持续数月的澳大利亚山火,在熄灭过后不久,别的植被还没从大火的影响中恢复的时候,桉树就开始复苏(如图),展示出了顽强的生命力。桉树抗火性强,枝叶繁茂,富合油脂和毒素,根系发达,吸水肥能力强。桉树种子具有坚硬的外壳,山火之后,外壳爆裂,利于其种子萌发。
澳大利亚的塔斯马尼亚岛是以自然风光闻名于世的旅游胜地。但在塔斯马尼亚岛的莎菲镇内却壁画处处。近20年来,当地旅游管理当局广邀世界各地的艺术家和专业画家来此作画,故有“壁画之城”的美誉,每年吸引大量游客到来。
(1)分析L河一年四季清澈见底的自然原因。(6分)
(2)判断N城和M城年均温较高的是?分析其年均温较高的原因。(6分)
(3)分析桉树提前复苏对当地自然环境的不利影响。(6分)
19.(23-24高二上·安徽安庆·阶段练习)(18分)阅读图文材料,完成下列问题。
所罗门群岛为南太平洋岛国,位于澳大利亚东北部。该国南部的伦内尔岛拥有世界最大的珊瑚环礁,伦内尔岛东部的潟湖(是指浅水海域被沙嘴、珊瑚礁封闭或接近封闭而成的湖泊)为太平洋最大的封闭湖。在过去20年中,所罗门群岛一直是研究海平面上升的一个热点地区。
(1)根据所学知识判断所罗门群岛的气候特征,并说明判断理由。(6分)
(2)指出图中左图伦内尔岛东部的潟湖形成排序,并说明判断理由。(6分)
(3)所罗门群岛为世界地震频发地区,试分析其原因。(6分)季节(按顺序)
古吉格
班格轮
耶格
乌尔真
谷融
滚弥冷
现象或特征
怒吼的瀑布、咆哮的闪电
死水潭、水鸟众多
凉爽、晴朗
凉爽、晴朗
炎热干燥
湿度递增
相关试卷
这是一份专题25 中国的农业(专项训练)-【必刷题】2025年高考地理一轮复习区域地理专项训练(原卷版+解析版),文件包含专题25中国的农业专项训练-必刷题2025年高考地理一轮复习区域地理专项训练原卷版docx、专题25中国的农业专项训练-必刷题2025年高考地理一轮复习区域地理专项训练解析版docx等2份试卷配套教学资源,其中试卷共18页, 欢迎下载使用。
这是一份专题24 中国的工业(专项训练)-【必刷题】2025年高考地理一轮复习区域地理专项训练(原卷版+解析版),文件包含专题24中国的工业专项训练-必刷题2025年高考地理一轮复习区域地理专项训练原卷版docx、专题24中国的工业专项训练-必刷题2025年高考地理一轮复习区域地理专项训练解析版docx等2份试卷配套教学资源,其中试卷共17页, 欢迎下载使用。
这是一份专题22 中国的气候(专项训练)-【必刷题】2025年高考地理一轮复习区域地理专项训练(原卷版+解析版),文件包含专题22中国的气候专项训练-必刷题2025年高考地理一轮复习区域地理专项训练原卷版docx、专题22中国的气候专项训练-必刷题2025年高考地理一轮复习区域地理专项训练解析版docx等2份试卷配套教学资源,其中试卷共19页, 欢迎下载使用。
