湖北省武汉市武昌区2023-2024学年高二下学期6月期末生物试卷(Word版附解析)
展开
这是一份湖北省武汉市武昌区2023-2024学年高二下学期6月期末生物试卷(Word版附解析),文件包含湖北省武汉市武昌区2023-2024学年高二下学期期末质量检测生物试卷Word版含解析docx、湖北省武汉市武昌区2023-2024学年高二下学期期末质量检测生物试卷Word版无答案docx等2份试卷配套教学资源,其中试卷共25页, 欢迎下载使用。
考试时间:2024年6月28日
本卷共6页,22题。全卷满分100分。考试用时75分钟。
注意事项:
1.答卷前,考生务必将自己的姓名、准考证号填写在答题卡上。
2.回答选择题时,选出每小题答案后,用铅笔把答题卡上对应题目的答案标号涂黑。如需改动,用橡皮擦干净后,再选涂其他答案标号。回答非选择题时,将答案写在答题卡上。写在本试卷上无效。
3.考试结束后,将本试卷和答题卡一并交回。
一、选择题:共18小题,每小题2分,共36分。每小题只有一项符合题目要求。
1. 衣原体是一类在真核细胞内寄生的原核微生物,没有合成高能磷酸化合物ATP的能力,必须由宿主细胞提供。下列关于衣原体的叙述正确的是( )
A. 可能缺乏细胞呼吸相关酶
B. 可用灭菌的人工培养基培养
C. 以有丝分裂的方式进行增殖
D. 主要通过体液免疫被彻底清除
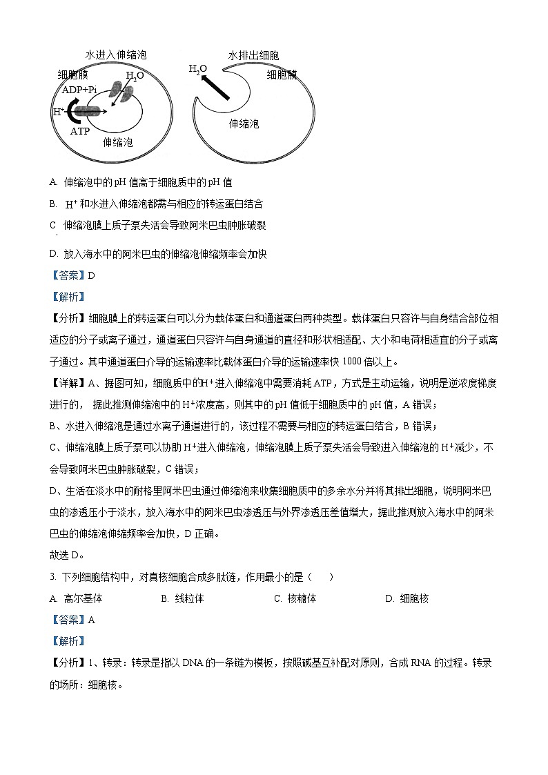
2. 生活在淡水中的耐格里阿米巴虫通过伸缩泡来收集细胞质中的多余水分并将其排出细胞,其工作机制如图所示。下列叙述正确的是( )
A. 伸缩泡中的pH值高于细胞质中的pH值
B. 和水进入伸缩泡都需与相应的转运蛋白结合
C. 伸缩泡膜上质子泵失活会导致阿米巴虫肿胀破裂
D. 放入海水中的阿米巴虫的伸缩泡伸缩频率会加快
3. 下列细胞结构中,对真核细胞合成多肽链,作用最小的是( )
A. 高尔基体B. 线粒体C. 核糖体D. 细胞核
4. 在一定条件下,细胞会将受损或功能退化的细胞结构等,通过溶酶体降解后再利用,这就是细胞自噬。下列叙述错误的是( )
A. 细胞自噬不只发生在细胞衰老条件下
B. 自噬过程中细胞会选择性地降解细胞器
C. 自噬过程需要消耗细胞呼吸产生的能量
D. 抑制细胞自噬可促进肿瘤细胞生长和扩散
5. 磷是维持植物正常生长发育所必需的元素。研究人员在相同光照强度、浓度等条件下,对长势一致的4组当归植株,分别补充P1、P2、P3、P4量的磷,测定其叶肉细胞的净光合速率和总叶绿素含量,结果如下图。分析图中数据可得出的结论是( )
A. 磷元素是当归叶肉细胞合成光合色素的原料
B. 总叶绿素含量随光照强度的增加先升高再降低
C. 过高浓度的磷会抑制当归叶肉细胞的净光合速率
D. 当归叶肉细胞的净光合速率提高可促进对P的吸收
6. 在培育耐高温的水稻新品种研究中,科学家发现了位于TT3基因位点上的两个基因TT3.1和TT3.2,它们相互作用以增强水稻的耐热性。高温胁迫下,细胞膜定位的TT3.1蛋白易位到多囊泡体中并招募胞质中的叶绿体前体蛋白TT3.2进入多囊泡体,进一步被液泡降解,保护叶绿体免受热胁迫。下列叙述错误的( )
A 高温胁迫下TT3.1蛋白感知温度信号后发生细胞定位改变
B. 成熟TT3.2蛋白在叶绿体内积累会破坏叶绿体的正常功能
C. 高温胁迫下TT3.2蛋白会被叶绿体中水解酶大量降解
D. 过量表达TT3.1或敲除TT3.2基因都能实现高温下水稻增产
7. 植物可通过呼吸代谢途径的改变来适应缺氧环境。在无氧条件下,某种植物幼苗的根细胞经呼吸作用释放的速率随时间的变化趋势如图所示。下列叙述错误的是( )
A. 在时间a之前,植物根细胞无释放,只进行无氧呼吸产生乳酸
B. a~b时间内植物根细胞存在经无氧呼吸产生酒精和的过程
C. 0~b时间内呼吸代谢途径的改变导致每分子葡萄糖分解产生的ATP增多
D. 0~b时间内催化细胞呼吸的酶的作用场所不变,仍是细胞质基质
8. 编码蛋白质的基因有两条链,作为转录模板的链称为模板链,另一条链为编码链,若编码链一段序列对应的反密码子为5’-CAU-3’,则该编码链对应序列为( )
A. 5’-ATG-3’B. 5’-GTA-3’C. 5’-CAT-3’D. 5’-TAC-3’
9. 某种ZW型性别决定的二倍体动物,其控制眼色的等位基因A、a只位于Z染色体上,仅A表达时为红眼,仅a表达时为灰眼,二者均不表达时为白眼。受表观遗传的影响,A、a来自母本时才表达,来自父本时不表达。某雌性与杂合子雄性个体为亲本杂交,获得4只基因型互不相同的F1。亲本与F1组成的群体中,红眼个体所占比例不可能是( )
A. 2/3B. 1/2C. 1/3D. 0
10. 分析生物染色体组时,将普通小麦(6n=42)、二粒小麦(4n=28)、一粒小麦(2n=14)、粗山羊草(2n=14)进行如下杂交,F1杂合子在减数分裂Ⅰ中四分体的数目如下表。下列叙述正确的是( )
A. 一粒小麦和粗山羊草杂种的四分体数为7
B. 用秋水仙素处理一粒小麦后可以获得二粒小麦
C. 普通小麦的卵细胞中含有21对非同源染色体
D. 低温处理二粒小麦和粗山羊草的杂种可得到普通小麦
11. 某种蜜蜂的蜂王和工蜂具有相同的基因组。雌性工蜂幼虫主要食物是花蜜和花粉,若喂食蜂王浆,也能发育成为蜂王。利用分子生物学技术降低 DNA 甲基化酶的表达后, 即使一直喂食花蜜花粉,雌性工蜂幼虫也会发育成蜂王。下列推测正确的是( )
A. 花蜜花粉可降低幼虫发育过程中DNA的甲基化
B. 蜂王DNA的甲基化程度高于工蜂
C. 蜂王浆可以提高蜜蜂DNA的甲基化程度
D. DNA的低甲基化是蜂王发育的重要条件
12. 有人食用低钠盐(添加一定量的KCl以减少NaCl的比例)替代传统食盐,在口感基本不变的情况下减少Na+的摄入。下列叙述正确的是( )
A. 为保持心肌正常兴奋性需要食用低钠盐补充K+
B. 细胞内液渗透压主要依赖从食盐中摄入的和Cl-
C. 食盐摄入不足时醛固酮分泌增多促进Na+重吸收
D. 过量摄入低钠盐会抑制垂体释放抗利尿激素
13. 环孢素A是霉菌的一种代谢产物,它能选择性地抑制辅助性T细胞的增殖。那么,环孢素A可用于( )
A. 预防和治疗艾滋病
B. 降低恶性肿瘤的发病率
C. 降低移植器官被排斥的概率
D. 清除宿主细胞内结核分枝杆菌
14. 在人体中枢神经系统中,神经胶质细胞的突起包裹神经元的轴突,形成髓鞘,如下图。下列叙述错误的是( )
A. 部位①~③中能形成突触的是①③
B. 反射弧由神经元和神经胶质细胞组成
C. 髓鞘形成过程中神经胶质细胞发生了细胞分化
D. 髓鞘能减少相邻轴突间的电信号干扰
15. 保护生物多样性,关键是处理好人与自然的相互关系。下列叙述错误的是( )
A. 外来物种引入可能导致生态系统生物多样性丧失
B. 建立动物园、植物园是对生物多样性最有效的就地保护
C. 生态足迹总量大于生态承载力总量不利于生物多样性保护
D. 在碎片化的栖息地建立生态廊道有利于生物多样性保护
16. 下列关于生态学研究的叙述,错误的是( )
A. 通过建立数学模型预测田鼠数量的变化
B. 用标记重捕法调查东北豹的种群数量
C. 用定量分析法研究生态系统能量流动
D. 通过样方法调查生态系统的碳储量
17. 波尔山羊享有“世界山羊之王”的美誉,具有生长速度快、肉质细嫩等优点。生产中常采用胚胎工程技术快速繁殖波尔山羊。下列叙述错误的是( )
A. 生产中对提供精子的波尔公山羊无需筛选
B. 选择遗传性状优良的健康波尔母山羊进行超数排卵处理
C. 普通品质的健康杜泊母绵羊不适合作为受体
D. 胚胎移植前可采集滋养层细胞进行遗传学检测
18. 与传统发酵技术相比,发酵工程的产品种类更加丰富,产量和质量明显提高。下列叙述正确的是( )
A. 传统发酵以单一菌种为主,发酵工程多是混合菌种
B. 发酵条件变化仅影响菌体生长繁殖,不影响其代谢途径
C. 发酵工程产品仅有微生物代谢产物、酶,不包括菌体本身
D. 发酵工程产品单细胞蛋白不仅富含蛋白质,还含糖类、脂质等
二、非选择题:本题共4小题,共64分。
19. 锡林郭勒盟天然草场实施休牧禁牧、草畜平衡、划区轮牧等生态治理措施后,草原生态系统得到显著修复。回答下列问题。
(1)曾经的过度放牧使锡林郭勒盟部分草原生物群落退化成______生物群落,沙砾裸漏,植被极度稀疏。
(2)生态治理后的群落朝着______的草原生物群落方向演替。随着春天来临,草原绿意渐浓,久违的动物们纷纷现身,这种场景的出现体现了生态系统的______功能。
(3)成群的牛、羊一起在草原上觅食,他们之间虽然食性相似但是竞争不明显,可以用______分化来解释。为了畜牧业的兴旺,牧民们对草原生态系统进行一定的干预,例如对牛羊取食之余牧草及时收割、打包,从生态系统功能的角度分析,这项干预措施的意义有______。
(4)锡林郭勒盟草原生态系统得到显著修复,但某种狼种群仍处于濒临灭绝的境地,人们不再主动猎狼,保护该濒危物种的意义是_____________。
20. 一氧化氮()是一种气体信号分子,对植物的生命活动具有重要的调控作用。某研究小组为探究对植物光合作用强度的影响,进行了如下实验。实验中用硝普钠()作为的供体。回答下列问题。
(1)设置两组实验,甲组喷施蒸馏水于叶片背面,乙组喷施等量一定浓度的溶液,一段时间后,采用有机溶剂_______提取色素。提取液中的叶绿素主要吸收_______光,类胡萝卜素主要吸收________光,据此可测定色素的含量。
(2)测定叶片的含量、叶绿素含量、类胡萝卜素含量和气孔导度,结果如图。相较于甲组,推测乙组叶片的光合作用强度较_______(填“强”或“弱”),其依据是_____。
(3)进一步研究发现,适宜浓度的SNP会提高植物应对干旱胁迫的能力,推测其原因是____。
21. 某种二倍体植物的P1和P2植株杂交得F1,F1自交得F2。对个体的DNA进行PCR检测,产物的电泳结果如图所示,其中①~⑧为部分F2个体,上部2条带是一对等位基因的扩增产物,下部2条带是另一对等位基因的扩增产物,这两对等位基因位于非同源染色体上。回答下列问题。
(1)①~⑧个体中是杂合子的个体有______,从电泳结果分析判断依据是______。
(2)还有一种F2个体的PCR产物电泳结果,请在下图中补充______。补充后的电泳结果图______(填“能”或“不能”)作为支持“这两对等位基因遵循自由组合定律”的证据。
(3)③和⑦杂交子代PCR产物电泳结果与①~⑧个体中______电泳结果相同。
(4)①自交子代的PCR产物电泳结果与④的电泳结果相同的比例为______。
22. 除草剂的有效成分草甘膦能够专一地抑制EPSP合酶的活性,从而使植物体内多种代谢途径受到影响而导致植物死亡。草甘膦没有选择性,它在除掉杂草的同时也会使作物受损死亡。解决这个问题的方法之一就是培育抗草甘膦的作物。下面是探究“转入外源EPSP合酶基因能否使矮牵牛抗草甘膦”的流程,请补充完整,并回答相应问题。
(1)用______处理含有目的基因的DNA片段和Ti质粒→______→利用含有重组Ti质粒的农杆菌侵染矮牵牛细胞→再通过培育得到转基因植株→______(个体水平鉴定)。
(2)对照组为_____________________
(3)结果:_________________
结论:矮牵牛对草甘膦产生了一定的抗性
(4)如果EPSP合酶含量偏低,导致转基因矮牵牛对草甘膦的抗性效果不佳,请提出一项可提高转基因矮牵牛对草甘膦的抗性效果的基因策略:________________亲本杂交组合
四分体数目(个)
一粒小麦×二粒小麦
7
二粒小麦×普通小麦
14
二粒小麦×粗山羊草
0
粗山羊草×普通小麦
7
相关试卷
这是一份湖北省武汉市武昌区2023-2024学年高二下学期期末质量检测生物试卷,共3页。
这是一份湖北省武汉市腾云联盟2023-2024学年高二下学期5月联考生物试卷(Word版附解析),共11页。试卷主要包含了选择题的作答,非选择题的作答,味精,如图表示工厂化生产紫杉醇的过程等内容,欢迎下载使用。
这是一份湖北省武汉市部分市级示范高中2023-2024学年高二下学期3月联考生物试卷(Word版附解析),共29页。试卷主要包含了选择题,非选择题等内容,欢迎下载使用。

