





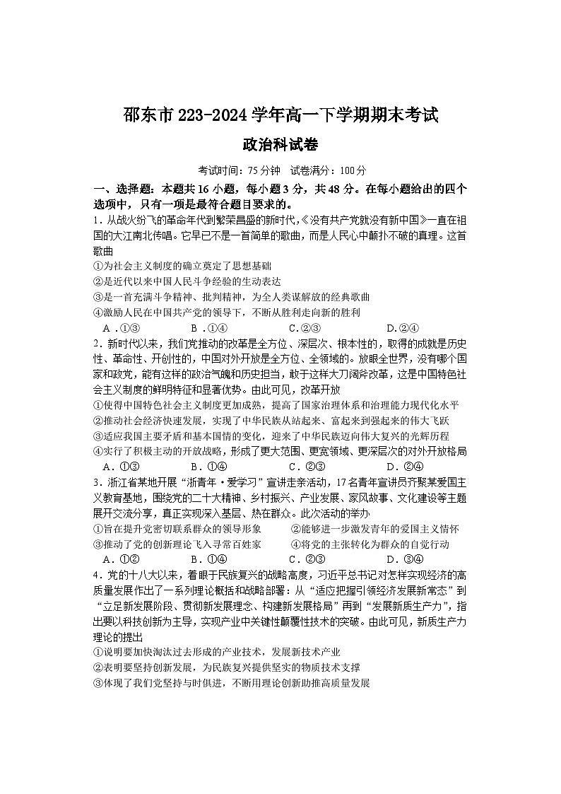
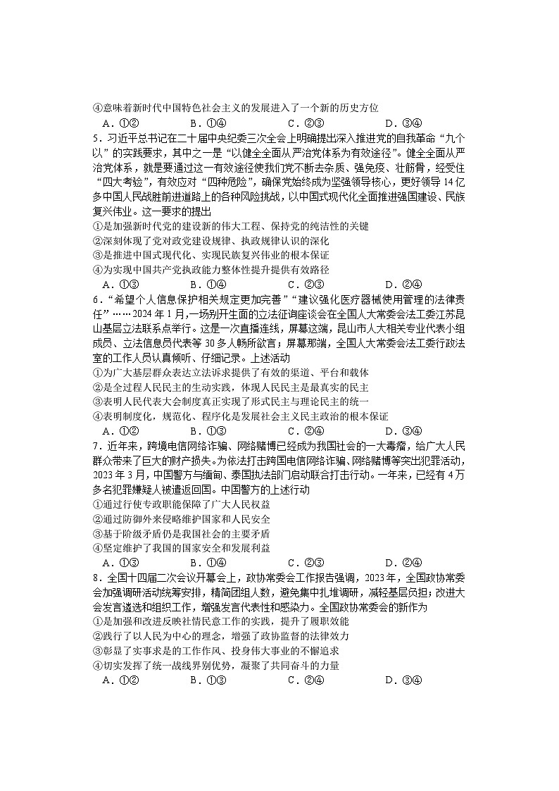
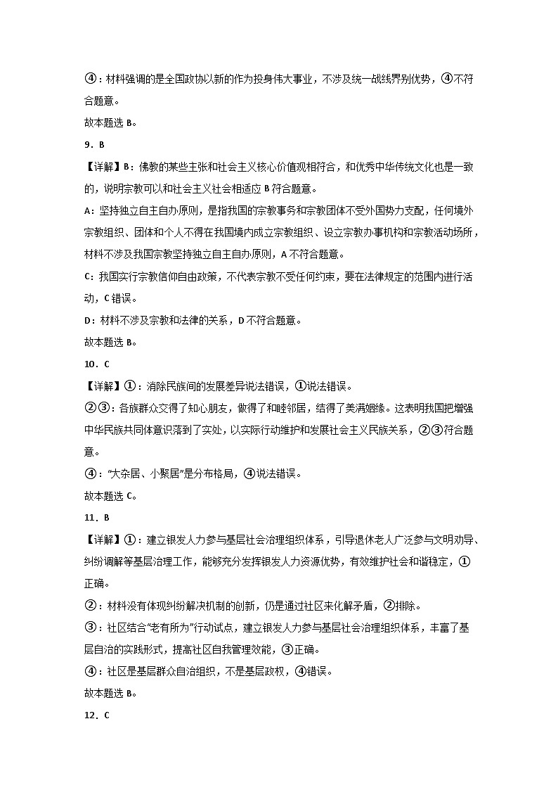
湖南省邵阳市邵东市2023-2024学年高一下学期期末考试思想政治试题(含部分解析)
展开湖南省邵阳市新邵县2023-2024学年高一下学期期末考试政治试题: 这是一份湖南省邵阳市新邵县2023-2024学年高一下学期期末考试政治试题,文件包含政治试题pdf、思想政治高一答案docx等2份试卷配套教学资源,其中试卷共5页, 欢迎下载使用。
河南省许昌市2023-2024学年高一下学期期末考试思想政治试题(含解析): 这是一份河南省许昌市2023-2024学年高一下学期期末考试思想政治试题(含解析),文件包含河南省许昌市2023-2024学年高一下学期期末考试政治试题docx、高一期末考试政治参考答案docx等2份试卷配套教学资源,其中试卷共9页, 欢迎下载使用。
湖南省邵阳市2023-2024学年高二下学期7月期末考试思想政治试题(含答案): 这是一份湖南省邵阳市2023-2024学年高二下学期7月期末考试思想政治试题(含答案),共6页。试卷主要包含了保持答题卡的整洁等内容,欢迎下载使用。