浙江省嘉兴市平湖市2023-2024学年教科版三年级下册期末考试科学试卷(原卷版+解析版)
展开
这是一份浙江省嘉兴市平湖市2023-2024学年教科版三年级下册期末考试科学试卷(原卷版+解析版),文件包含浙江省嘉兴市平湖市2023-2024学年教科版三年级下册期末考试科学试卷原卷版docx、浙江省嘉兴市平湖市2023-2024学年教科版三年级下册期末考试科学试卷解析版docx等2份试卷配套教学资源,其中试卷共15页, 欢迎下载使用。
一、填空题。
1. 小明坐在行驶的公共汽车里,相对于车厢里的座椅来说,他是( )的;相对于马路一侧的树木来说,他是( )的。(填“运动”或“静止”)
【答案】 ①. 静止 ②. 运动
【解析】
【详解】小明坐在行驶的公共汽车上,他相对于公路旁的树来说位置不断发生变化,因此是运动的;相对于公共汽车的座椅来说小明的位置没有发生变化,因此是静止的。
2. 蚕蛾身体分为( )、( )、( )三部分。
【答案】 ①. 头 ②. 胸 ③. 腹
【解析】
【详解】蚕蛾的身体分为头、胸、腹三部分。蚕蛾的头上长着1对触角,胸部长着2对翅、3对足。像蚕蛾这样的小动物我们称它为昆虫,我还知道蚂蚁、蜜蜂、螳螂、蚊子、蝴蝶、苍蝇、蜻蜓等都昆虫。
3. 像蚕和鸡这样,产卵繁殖后代的动物叫( )。像猫和狗这样,直接生下胎儿的动物叫( )。
【答案】 ①. 卵生动物 ②. 胎生动物
【解析】
【详解】卵生动物是指用产卵方式繁殖的动物。像蚕和鸡这样产卵繁殖的动物叫卵生动物,胎生动物是指用胎生方式繁殖的动物,像猫、狗等动物那样直接生出小动物的繁殖方式叫胎生。
4. 我们可以观察到月球有月相,但太阳_______这样的现象,这是月球和太阳的一个明显不同。(选填“有”或“没有”)
【答案】没有
【解析】
【详解】月亮圆缺不同的样子叫做月相,是月球围绕地球公转形成的,但太阳没有这样的现象,这是月球和太阳的一个明显不同。
二、选择题。
5. 如图,将斜面一端加高,小球的运动发生的变化是( )。
A. 从静止到运动B. 运动加快C. 运动方式发生变化
【答案】B
【解析】
【详解】斜面的坡度的大小也会影响物体的运动的快慢。如果将斜面的一端抬高,物体在斜面上的运动速度会变快,所以B符合题意。
6. 物体在斜面上的运动与它的形状( )。
A. 有关B. 无关C. 无法确定
【答案】A
【解析】
【详解】像木块等这种方形的物体会在斜面上滑动。像乒乓球、铅笔等这种球形或圆柱形的物体会在斜面上滚动。物体在斜面上的运动情况,与物体的形状有关。故A符合题意。
7. 下图老鹰在天上飞行时的运动属于( )。
A. 直线运动B. 曲线运动C. 直线、曲线运动
【答案】B
【解析】
【详解】运动物体通过的路径叫作物体的运动轨迹。运动轨迹是一条直线的运动,是直线运动。物体运动轨迹是曲线的运动,称为“曲线运动”。观察图片,发现老鹰在天上飞行时的运动轨迹是曲线,属于曲线运动。故选B。
8. 如图,将立方体小木块放在斜面上会向下( )。
A. 滑动B. 滚动C. 滑动、滚动都有
【答案】A
【解析】
【详解】物体在斜面上的运动方式和物体的形状有关。球形或接近于球形的物体会以滚动的方式运动,非球形的物体在斜面上会以滑动的方式运动。把立方体木块轻轻地放在斜面的上端,木块会慢慢的滑下去。斜面越高,斜面的坡度越大,立方体木块向下滑动得越快,故选A。
9. 小雨一分钟跑了196 米,小阳一分钟跑了245 米,小云一分钟跑了212米,( )跑得快。
A. 小雨B. 小阳C. 小云
【答案】B
【解析】
【详解】由题可知小雨、小阳、小云运动时间相同,相同时间比距离,距离越远,运动越快;距离越近,运动越慢;小阳跑的距离最远,因此小阳跑得快。故B符合题意。
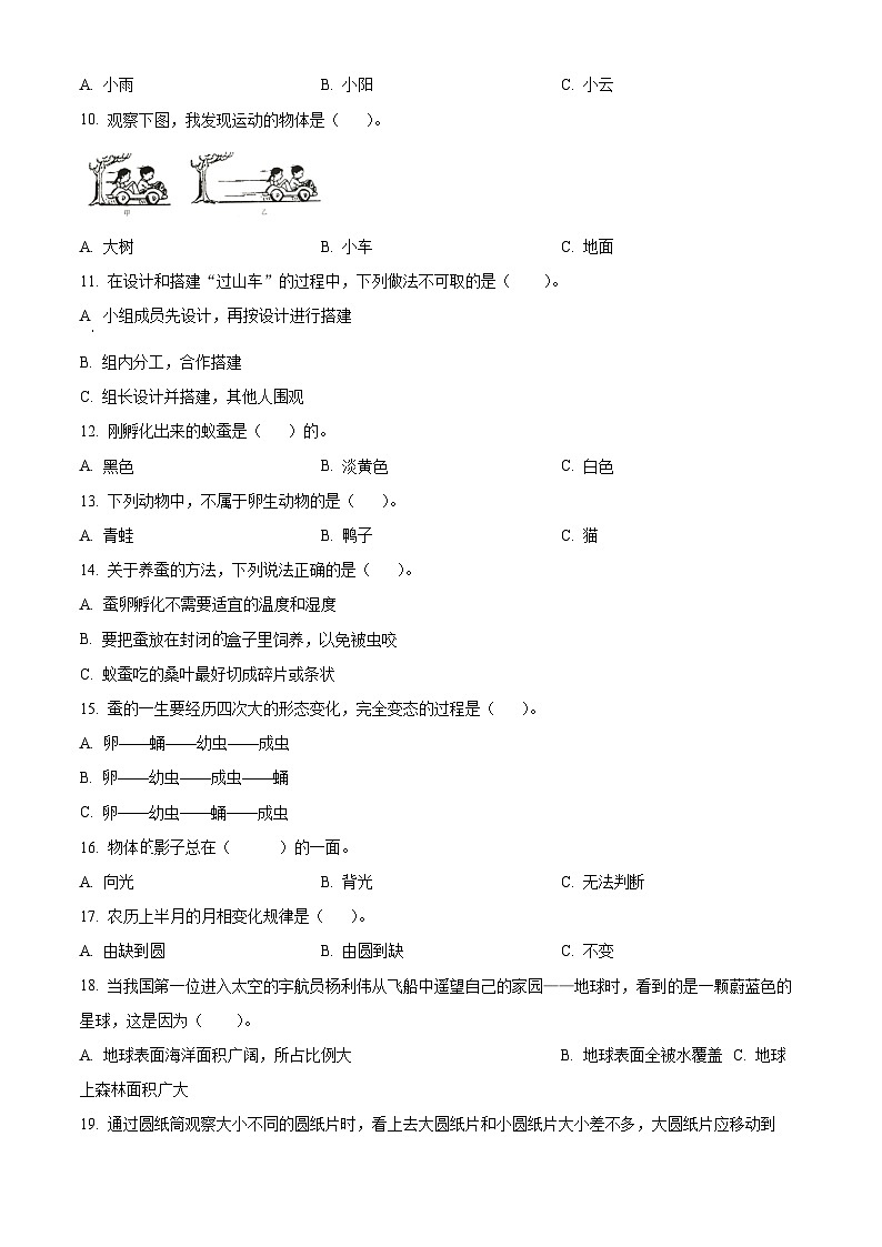
10. 观察下图,我发现运动的物体是( )。
A. 大树B. 小车C. 地面
【答案】B
【解析】
【详解】相比第一幅图,小车相对于原来的位置不断发生变化,因此是运动的;地面和大树相对于原来的位置没有发生变化,因此是静止的。故B符合题意。
11. 在设计和搭建“过山车”的过程中,下列做法不可取的是( )。
A. 小组成员先设计,再按设计进行搭建
B 组内分工,合作搭建
C. 组长设计并搭建,其他人围观
【答案】C
【解析】
【详解】在小组实验活动中,分工合作能够节省时间,提高效率,便于沟通交流等。所以在设计和搭建塔台模型的过程中,小组成员应该小组讨论,统一意见,组内分工合作搭建。故C符合题意。
12. 刚孵化出来的蚁蚕是( )的。
A. 黑色B. 淡黄色C. 白色
【答案】A
【解析】
【详解】蚕宝宝又名桑蚕,以桑叶为食料的吐丝结茧的桑蚕是经济昆虫之一。小蚕从蚕卵中孵化出来时,身体的颜色是褐色或黑褐色的,极细小,且多细毛,蚁蚕长约2毫米—3毫米。大小和蚂蚁差不多,因此叫蚁蚕。故选A。
13. 下列动物中,不属于卵生动物的是( )。
A 青蛙B. 鸭子C. 猫
【答案】C
【解析】
【详解】卵生动物是指用产卵方式繁殖的动物,胎生动物是指用胎生方式繁殖的动物,青蛙、鸭子是卵生动物,猫是胎生动物。因此C符合题意。
14. 关于养蚕的方法,下列说法正确的是( )。
A. 蚕卵孵化不需要适宜温度和湿度
B. 要把蚕放在封闭的盒子里饲养,以免被虫咬
C. 蚁蚕吃的桑叶最好切成碎片或条状
【答案】C
【解析】
【详解】A.蚕卵孵化需要适宜的温度与湿度,否则不利于蚕的生长发育,不符合题意。
B.在放蚕卵盒子上要扎有小孔,因为蚕卵需要呼吸,不符合题意。
C.蚁蚕吃的桑叶要切成碎片或条状,方便蚕食用,符合题意。
本题正确答案为C。
15. 蚕的一生要经历四次大的形态变化,完全变态的过程是( )。
A. 卵——蛹——幼虫——成虫
B. 卵——幼虫——成虫——蛹
C. 卵——幼虫——蛹——成虫
【答案】C
【解析】
【详解】蚕的一生要经历卵、幼虫、蛹、成虫四个阶段,幼年期和成年期的形态完全不同,属于变态发育。故C符合题意。
16. 物体的影子总在( )的一面。
A. 向光B. 背光C. 无法判断
【答案】B
【解析】
【详解】光在同一均匀介质中以直线形式传播,挡光的物体会有影子,物体的影子总是在背光的一面。
17. 农历上半月的月相变化规律是( )。
A. 由缺到圆B. 由圆到缺C. 不变
【答案】A
【解析】
【详解】月球在圆缺变化过程中出现的各种形状叫做月相。月相的变化是月球围绕地球公转过程中形成的,变化是有一定的规律的。一个月中的月相是不同的,但变化是有规律的。农历上半月月相规律,由缺逐渐变圆;农历下半月月相规律,由圆逐渐变缺,故选A。
18. 当我国第一位进入太空的宇航员杨利伟从飞船中遥望自己的家园——地球时,看到的是一颗蔚蓝色的星球,这是因为( )。
A. 地球表面海洋面积广阔,所占比例大B. 地球表面全被水覆盖C. 地球上森林面积广大
【答案】A
【解析】
【详解】地球表面总面积约5.1亿平方千米,其中陆地面积1.49亿平方千米,海洋面积3.61亿平方千米,海洋占大部分。海洋占地球表面积的71%,陆地占地球表面积的29%.地球家园大部分的面积被大海占据着,所以当我国第一位进入太空的宇航员杨利伟从飞船中遥望自己的家园一地球时,看到的是蔚蓝的星球。故A符合题意。
19. 通过圆纸筒观察大小不同的圆纸片时,看上去大圆纸片和小圆纸片大小差不多,大圆纸片应移动到( )。
A. 比小圆纸片更远的距离B. 和小圆纸片一样远的距离C. 比小圆纸片更近的距离
【答案】A
【解析】
【详解】人对物体大小的感觉取决于物体在眼中的视角,从观察纸筒看大小不同的圆纸片,要使看上去大圆纸片和小圆纸片差不多大小,应该让大圆片远离观察纸筒,小纸片离观察筒近一些,大纸片距离较远时,看起来和小纸片一样大。故选A。
20. 一个月中,月相最圆的时间大约在农历( )。
A. 初一B. 十五或十六C. 三十
【答案】B
【解析】
【详解】月相实际上是人们从地球上看到的月球被太阳照亮的部分,月相圆缺变化一个周期的时间是一个月,月相在一个月中的变化规律是上半月由缺变圆,下半月由圆变缺。月相最圆的时间大约是农历的每月十五或十六。故选B。
21. 下列属于月球特征的是( )。
A. 自己会发光B. 有许多环形山C. 表面有70% 左右被水覆盖
【答案】B
【解析】
【详解】A.月球是不发光的,我们能看到月球是因为它能反射太阳光,题干错误;
B.月球表面有许多环形山,题干正确;
C.地球表面有70%左右被水覆盖,不是月球,题干错误。
故选B。
三、连线题
22. 将下列物体运动与相应的运动形式用线连起来。
弹拨后的钢尺运动 转动
指尖陀螺的运动 滚动
行驶汽车的轮子运动 振动
发条青蛙玩具的运动 摆动
小孩荡秋千 平动
【答案】
【解析】
【详解】物体有平动、滚动、振动、跳动和摆动等运动方式,物体运动方式之间并不是孤立存在的,它们往往是相互联系的,一个复杂的运动方式可能包含多种简单的运动方式。弹拨后的钢尺的运动方式是振动;指尖陀螺的运动方式是转动;行驶汽车的轮子运动方式是滚动;发条青蛙玩具的运动方式是平动;小孩荡秋千的运动方式是摆动。
四、填图题。
23. 请写出鸡蛋的内部结构。
【答案】
【解析】
【详解】鸡蛋由卵壳、卵白、卵黄和气室等部分组成。卵壳具有保护卵细胞的作用,卵白保护胚胎,做缓冲剂。卵黄内储藏着胚胎发育的营养物质,气室内储藏着空气,供胚胎发育所需要的氧气。从内到外内部黄色的是卵黄,卵黄外大面积的白是卵白,卵白与最外层的卵壳之间的是气室。
24. 下列动物分别属于哪一类?请将序号填在下图中。
①麻雀 ②苍蝇 ③鸭子 ④熊猫 ⑤企鹅
⑥泥鳅 ⑦大象 ⑧螳螂 ⑨黄鱼 ⑩鲸鱼
【答案】
【解析】
【详解】昆虫类动物的主要特征:身体分为头、胸、腹三部分,头上有触角、眼、口器等,胸部有三对足,一般卵生。苍蝇、螳螂属于昆虫;鱼类动物的主要特征:身体表面大多有鳞,用鳃呼吸,靠鳍运动,终生生活在水中,一般通过产卵繁殖后代。泥鳅、黄鱼属于鱼类;身体覆盖羽毛、长有翅膀、用喙取食、卵生的动物叫作鸟类。企鹅、鸭子、麻雀属于鸟类;哺乳类动物的主要特征:身体主要包括头、颈、躯干、四肢等部分,身体表面有毛,体温恒定,用肺呼吸,一般胎生,哺乳。熊猫、大象、鲸鱼属于哺乳动物。
五、实践探究题。
25. 学校开运动会,各班同学都跳跃报名参赛。运动员们陆陆续续来到比赛场地。
(1)100米赛跑时,有利于运动员取得好成绩,他要做( )。
A. 直线运动B. 曲线运动C. 直线运动和曲线运动
(2)小明、小刚和小强参加800米跑步比赛,在三分钟时看三位运动员的位置,小明正向终点跑去,小刚正好在终点线上,小强刚刚跑过终点。按照目前情况来看,跑得更快的是( )。
A. 小明B. 小刚C. 小强
(3)小明、小刚和小强同时又参加50米跑步比赛,其中小明跑完全程用时9.3秒,小刚用了9.8秒,小强用了9.5秒,那么速度最快的是( )。
A. 小明B. 小刚C. 小强
(4)小明在运动会中报名参加了两个项目:50米短跑和800米长跑,在正常情况下,完成50米项目比800米项目所需要的时间( )。
A. 长B. 短C. 一样
(5)在4×100米接力赛的最后一棒,第一跑道的小明先接到拉力棒,第三跑道的小刚后接到拉力棒。在接近终点时,小刚超过小明最先到达终点。可以看出( )的速度更快。
A. 小明B. 小刚C. 小强
【答案】(1)A (2)C (3)A (4)B (5)B
【解析】
【分析】根据物体的运动轨迹是直线还是曲线,将运动分为直线运动和曲线运动,物体的运动轨迹是直线的运动是直线运动,物体的运动轨迹是曲线的运动是曲线运动。
【25题详解】
在相同距离下,所用时间越短成绩越好。直线运动比曲线运动要更省距离,也就更省时间,所以要做直线运动,故选A。
【26题详解】
物体在单位时间内通过的路程的多少,叫做速度。速度可以表示物体运动的快慢,速度等于单位时间内物体移动的距离。小明三分钟跑了不到800米,小刚恰好跑了800米,小强跑了800多米,所以跑的最快的是小强,故选C。
【27题详解】
在相同距离下,所用时间越短成绩越好,小明跑完全程用时9.3秒,小刚用了9.8秒,小强用了9.5秒,小明用时最短跑的最快,故选A。
【28题详解】
小明的跑步速度是一定的,速度一定时距离越长用时越长,距离越短用时越短,所以50米比800米要用时短,选B。
【29题详解】
小明先接到拉力棒,第三跑道的小刚后接到拉力棒,小明起跑早于小刚;小刚超过小明最先到达终点,小刚用时小于小明,距离相同,小刚用时最短所以小刚的速度大于小明,故选B。
26. 小敏同学利用星期天时间在家研究影子的奥秘。
(1)日晷是我国古代的计时工具,它是根据阳光下影子的( )变化制成的。
A. 长短B. 方向C. 形状
(2)一天中,( )时候铅笔的影子最短。
A. 10点B. 12点C. 14点
(3)在阳光下,下列时间中铅笔影子最长是在( )。
A. 8点B. 12点C. 14点
(4)经过一天的铅笔影子测量,小敏发现影子的变化与( )无关。
A. 太阳的位置B. 铅笔的颜色
(5)在阳光下,小敏测得电线杆的影子长8米,过一会儿,它的影子长9米,这种现象发生在( )。
A. 上午B. 中午C. 下午
(6)下列叙述中的“影”与产生手影的原理不一样的是( )。
A. 立竿见影B. 形影不离C. 湖光倒影
(7)小敏在灯光下做手影游戏,影子投在白墙上。白墙相当于接收影子的( )。
A. 光源B. 遮挡物C. 屏
(8)小敏想要将手影变成“大雁”,他可以( )。
A. 将手电筒光线调亮些B. 调整手电筒的照射方向C. 调整手的摆放姿势
【答案】(1)B (2)B (3)A (4)B (5)C (6)C (7)C (8)C
【解析】
【分析】产生影子需要的条件是光源、遮挡物和屏。
【26题详解】
我国古代利用日影变化规律制作了一种测量时间的仪器,我们称为日晷。太阳东升西落,阳光下物体的影子也自西向东发生规律变化,日晷就是利用阳光下影子方向变化计时的。故选B。
【27题详解】
阳光下物体影子长短的变化是随着太阳在天空中的位置改变而变化的,太阳位置最高时,影子最短;太阳位置越低,影子越长。在一天中太阳最高点是12点,此时铅笔的影子最短,故选B。
【28题详解】
一天中,阳光下物体影子的变化规律是早晨和傍晚影子长,中午影子短。所以早上8点的影子要长于14点的影子,故选A。
【29题详解】
影子的变化与太阳的位置和方向有关,与物体本身的颜色无关,故选B。
【30题详解】
影子从8米到9米长度增长了,一天中阳光下物体影子的变化是上午从长变短,下物从短变长,故影子变长发生在下午,选C。
【31题详解】
A.立竿见影光沿直线传播产生影子;
B.形影不离光沿直线传播产生影子;
C.湖光倒影是光的反射现象;
手影的产生是光沿直线传播不同是是C,故选C。
【32题详解】
产生影子需要的条件是光源、遮挡物和屏,灯光是光源,手是遮挡物,白墙的角色是屏。故选C。
【33题详解】
小敏想要将手影变成“大雁”就要改变影子的形状,通过改变光源和遮挡物之间的距离可以改变影子的大小,调整手的摆放姿势可以改变影子的形状,故选C。
相关试卷
这是一份浙江省嘉兴市海盐县教科版2023-2024学年四年级下册期末考试科学试卷(原卷版+解析版),文件包含浙江省嘉兴市海盐县教科版2023-2024学年四年级下册期末考试科学试卷原卷版docx、浙江省嘉兴市海盐县教科版2023-2024学年四年级下册期末考试科学试卷解析版docx等2份试卷配套教学资源,其中试卷共21页, 欢迎下载使用。
这是一份2022-2023学年浙江省绍兴市越城区教科版三年级下册期末考试科学试卷(原卷版+解析版),共15页。试卷主要包含了填空题,判断题,选择题,写一写,实验探究等内容,欢迎下载使用。
这是一份159,2023-2024学年浙江省嘉兴市平湖市教科版五年级上册期末考试科学试卷,共17页。试卷主要包含了01), 形成下图雅丹地貌的主要原因是等内容,欢迎下载使用。

