


湖南省岳阳市华容县2023-2024学年高一下学期期末考试化学试题(含答案)
展开注意事项:
1、本试卷分选择题和非选择题两部分,共6页。时量75分钟,共100分。答题前,考生要将自己的姓名、考号填写在答题卡上,并将自己的条形码横向平整地粘贴在规定区域。
2、回答选择题时,用2B铅笔把答题卡上对应题目的答案标号涂黑,如需改动,用橡皮擦干净后,再选涂其它答案标号,写在本试卷和草稿纸上无效。
3、回答非选择题时,用0.5毫米黑色墨水签字笔将答案按题号写在答题卡上,写在本试卷和草稿纸上无效。
4、考试结束时,将答题卡交回。
可能用到的相对原子质量:H1 O16 S32 Fe56 Cu64 Zn65
一、单项选择题(本题共14个小题,每小题3分,共42分。在每小题给出的四个选项中,只有一项是符合题目要求的。)
当光束通过下列分散系时,会出现丁达尔效应的是
A. FeCl3溶液B. 云、雾C. CuSO4溶液D. 蔗糖溶液
将下列各组物质分类正确的是
A. 酸:硫酸、醋酸、NaHSO4、硝酸B. 同素异形体:金刚石、石墨、C60
C. 盐:生石灰、硝酸钾、CaCO3D. 碱:烧碱、纯碱、熟石灰
下列表示相关微粒的化学用语正确的是
A. Cl-的结构示意图:
B. 氯化氢的电子式为:H+[ eq \(\s\up 3(•),\s\up -3(•)) eq \(\s\up 6(••),\s\up -6(••),Cl) eq \(\s\up 3(•),\s\up -3(•))]
C. 碳酸钾的电离方程式K2CO3=2K++CO eq \(\s\up 2(2-),\s\up -2(3 ))
D. 中子数为9的氮原子: eq \(\s\up 2(9),\s\up -2(7))N
下列各组离子在溶液中一定能够大量共存的是
A. 在强酸性溶液中:K+、HCO eq \(\s\up 2(),3)、SO eq \(\s\up 1(2),\s\up 0(4 ))、Cl
B. 在含有大量OH-的溶液中:NO3-、Na+、Cl-、[Al(OH)4]-
C. 在含有大量SO eq \(\s\up 1(2),\s\up 0(4 ))的溶液中:Ba2+、Na+、Cu2+、Cl-
D. 在含有大量Fe2+的溶液中:OH-、Na+、Cl-、NO eq \(\s\up 2(),3)
下列离子方程式书写正确的是
A. 铁片插入稀硫酸中:2Fe+6H+═2Fe3++3H2↑
B. 往BaCl2溶液中通入少量的CO2:
C. 铜与稀硝酸反应:3Cu+2NO eq \(\s\up 2(),3)+8H+═3Cu2++2NO↑+4H2O
D. 一小块金属Na投入水中:Na+H2O═Na++OH-+H2↑
设NA为阿伏加德罗常数的值,下列说法正确的是
A. 标况下4.48L CH3CH2OH所含的分子数为0.2NA
B. 56g铁粉与1mlCl2充分反应,转移的电子数为3NA
C. 0.1 ml Na2O2固体中含有的离子数目为0.3NA
D. 1ml Cl2与足量的NaOH溶液反应,转移的电子数为2NA
氮化硅(Si3N4)是一种新型陶瓷材料,它可由石英与焦炭在高温的氮气流中通过如下反应制得:。下列对该反应的说法正确的是
A. 氮化硅中氮元素化合价为+3价
B. 该反应的氧化剂是SiO2和N2
C. 该反应的还原剂为C单质
D. 上述反应中每生成1 ml Si3N4转移24ml电子
下列实验操作、现象及得出的结论均正确的是
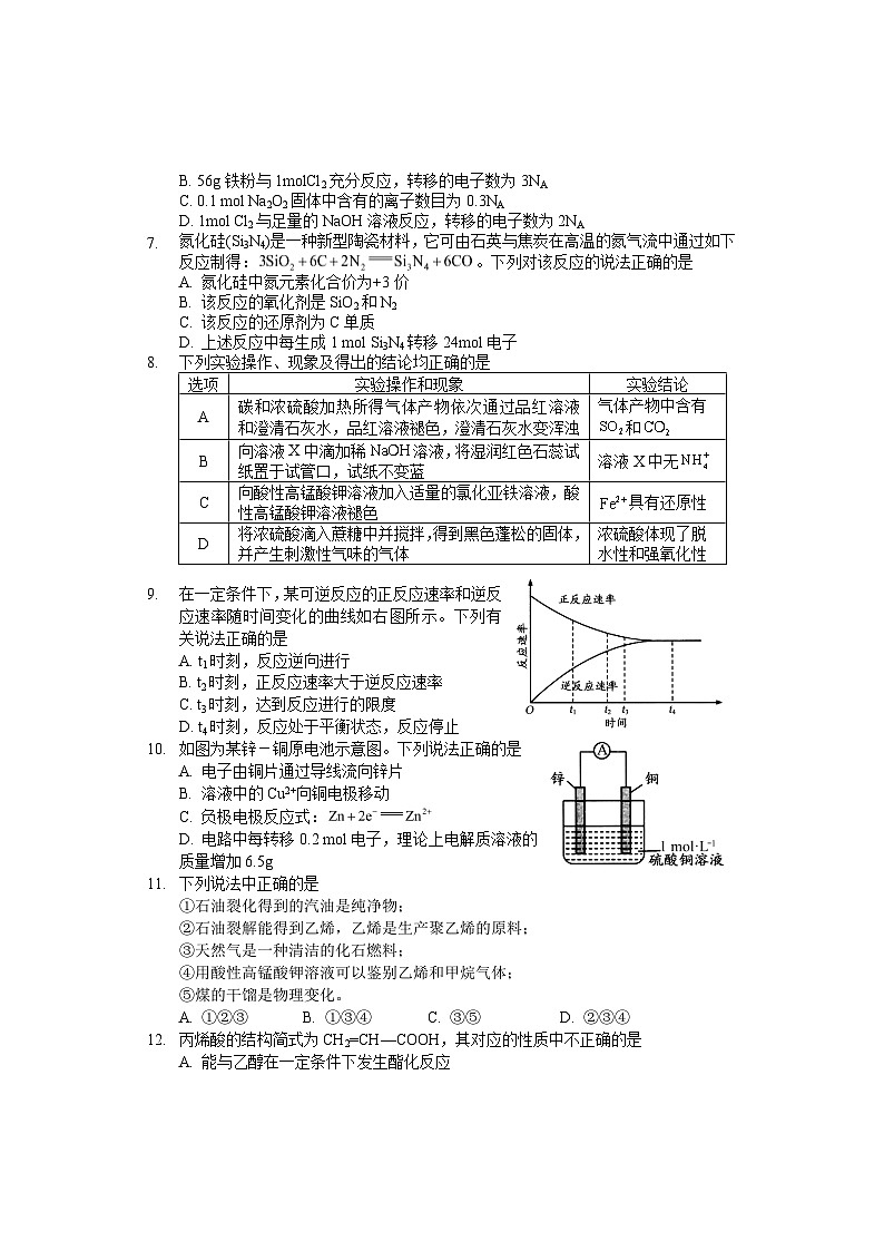
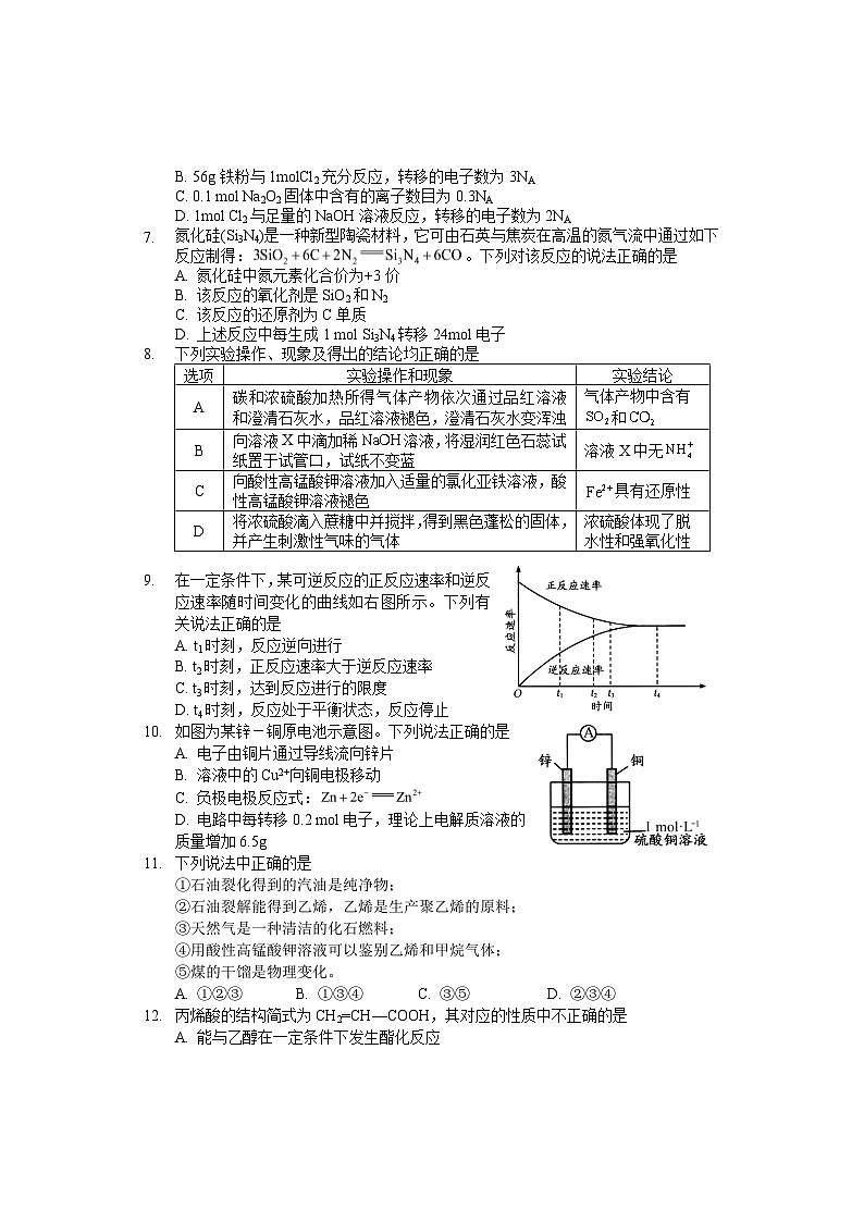
在一定条件下,某可逆反应的正反应速率和逆反应速率随时间变化的曲线如右图所示。下列有关说法正确的是
A. t1时刻,反应逆向进行
B. t2时刻,正反应速率大于逆反应速率
C. t3时刻,达到反应进行的限度
D. t4时刻,反应处于平衡状态,反应停止
如图为某锌-铜原电池示意图。下列说法正确的是
A. 电子由铜片通过导线流向锌片
B. 溶液中的Cu2+向铜电极移动
C. 负极电极反应式:
D. 电路中每转移0.2 ml电子,理论上电解质溶液的
质量增加6.5g
下列说法中正确的是
①石油裂化得到的汽油是纯净物;
②石油裂解能得到乙烯,乙烯是生产聚乙烯的原料;
③天然气是一种清洁的化石燃料;
④用酸性高锰酸钾溶液可以鉴别乙烯和甲烷气体;
⑤煤的干馏是物理变化。
A. ①②③B. ①③④C. ③⑤D. ②③④
丙烯酸的结构简式为CH2=CH—COOH,其对应的性质中不正确的是
A. 能与乙醇在一定条件下发生酯化反应
B. 能与溴水发生取代反应
C. 能与新制的Cu(OH)2悬浊液反应
D. 能通过加成聚合反应生成高分子化合物
从黑铜矿(主要含有Cu2S、FeS和少量SiO2杂质),利用黑铜矿湿法炼铜并制取
硫酸亚铁溶液的工艺流程如图:
下列说法错误的是
A. 黑铜矿在“高温煅烧”前需要经过粉碎处理
B. “高温煅烧”时,矿石中的硫元素被氧化
C. 酸浸时,稀硫酸也可以用稀盐酸代替
D. 固体X可以为铁粉,试剂Y可以为CuSO4溶液
短周期元素W、X、Y、Z的原子序数依次增大。W是地壳中含量最高的元素,Z的次外层电子数是最外层电子数的2倍,常温下,Y的单质遇浓硝酸时会发生钝化,X的质子数比Y的少2。下列说法正确的是
A. 金属性:X< YB. 化合物ZW2中仅含共价键
C. 原子半径:Z>Y> X> WD. Y2W3为碱性氧化物
二、非选择题(每空2分,共58分。)
(14分)已知:A(分子式为:C2H4)是来自石油的重要有机化工原料,B、D是厨房中常见的两种有机物,E是具有果香味的有机物,F是一种高聚物,可制成多种包装材料。请完成下列空白。
(1)A的电子式为________________,D分子中的官能团名称是____________。
(2)①的反应类型为___________________,③的反应类型为_________________。
(3)写出反应E的结构简式____________________________________。
(4)乙烯与氢气反应得到乙烷,下列物质与乙烷互为同系物的有_______。(填字母)
A. CH2=CH2B. HOCH2CH2OH
C. CH3CH2CH3D. CH3CH2 eq \\al(\s\up -8( |),\s\up -18(CH3),CH) advance \l3CH3
(5)写出反应②的化学方程式:______________________________________。
(14分)Ⅰ.金属矿物资源以及海水资源的利用有着非常重要的意义。工业海水淡化及从海水中提取溴的过程如下:
请回答下列问题:
(1)海水淡化的方法有_______________法、反渗透法和电渗析法等。
(2)从海水中可以得到食盐,为了除去粗盐中的,可将粗盐溶于水,然后进行下列五项操作:①过滤 ②加过量溶液 ③加适量盐酸 ④加过量溶液 ⑤加过量溶液。正确的操作顺序是_____________(填字母)。
A. ⑤④②③①B. ⑤④②①③C. ④⑤②①③D. ⑤②④①③
(3)步骤Ⅱ用水溶液吸收,反应的离子方程式为________________________。
(4)步骤Ⅱ吹出的Br2还可以用纯碱吸收,发生的反应3Br2+ 6Na2CO3+3H2O=5NaBr+ NaBrO3+6NaHCO3。当吸收0.3 ml Br2时,反应中转移电子的物质的量是_____ml。
(5)工业上电解饱和食盐水制Cl2的化学方程式__________________________。
Ⅱ.金属矿物冶炼得到的铁屑和海带中提取的碘可以用于生产KI,工艺流程如图所示:
请回答下列问题:
(6)KI的溶解度随温度变化比较大,操作A包括____________、冷却结晶、过滤。
(7)请设计一种检验水溶液中是否含有碘单质的方法:___________________。
(16分)Ⅰ.已知Na2S2O3与硫酸的反应为Na2S2O3+H2SO4=Na2SO4+SO2↑+S↓+H2O,某研究小组为研究外界条件对化学反应速率的影响,设计实验如表,回答下列问题:
(1)实验①②研究的是__________对化学反应速率的影响。
(2)V1=______,V2=______。
Ⅱ.CO2催化加氢合成新能源甲醇,既实现了碳资源充分利用,又可有效减少CO2排放。在体积为2L的密闭容器中,充入2mlCO2和6mlH2,一定条件下发生反应:
CO2(g)+3H2(g)CH3OH(g)+H2O(g),测得CO2(g)和CH3OH(g)的浓度随时间变化如右图所示。
(3)在4min到9min时间段,v(CO2)=__________ ml·L-1·min-1
(4)下列情况不能说明上述反应达到平衡状态的是_________(填字母)。
A. CH3OH的质量保持不变
B. H2的含量保持不变
C. 正反应和逆反应速率相等
D. CO2、H2、CH3OH和H2O的物质的量之比为1:3:1:1
(5)平衡时H2的物质的量为___________。
Ⅲ.燃料电池是一种高效、环境友好的供电装置,如H2燃料电池,其电极总反应为
2H2+O2=2H2O。
(6)则负极通入的气体为:____________________。
(7)若此燃料电池电路中转移2ml电子,则消耗的O2在标准状况下的体积为______。
(14分)实验小组学习了,反应的相关知识后,欲探究镁是否与SO2气体反应,设计了下列实验装置图(注:石棉线是一种耐火材料,不参与反应)。
请回答下列问题:
(1)盛放浓硫酸的仪器名称___________________。
(2)a装置的作用_______________________________。
(3)若可供选择的固体试剂有:木炭、铜片、亚硫酸钠固体。则装置A中发生反应的化学方程式为_____________________________________________________。
(4)装置B中所盛放的药品是____________(填名称),作用是____________________。
(5)装置D中NaOH溶液的作用是________________________________。
(6)实验完毕后观察到石棉绒上有黄色固体物质生成,写出该固体与足量O2发生反应的化学方程式为__________________________________________。
华容县2023-2024学年高一下学期期末考试
化学参考答案及评分标准
一、单项选择题(每小题3分,共42分)
1-5.BBCBC610.CCDBB11-14.DBCB
二、非选择题(共58分)
15、(1) 羧基
(2)加成反应 酯化反应(或取代反应)
(3)CH3COOC2H5 或CH3COOCH2 CH3 或 CH3CH2OOCCH3
(4)CD
(5)2CH3CH2OH+O2 eq \(\s\up 2(Cu),\s\up -4(),) 2CH3CHO+2H2O
16、(1)蒸馏
(2)B D (填字母)。
(3)SO2+Br2+2H2O===4H++ SO42−+2Br-
(4)0.5
(5)2NaCl+ 2H2O eq \(\s\up 2(电解),=) H2↑+ Cl2 ↑ +2NaOH
(6)蒸发浓缩
(7)取少量水溶液于试管中,滴入淀粉溶液,若溶液变蓝,则含有碘单质
17、(1)温度
(2)V1= 2.0 , V2= 1.0
(3)0.05
(4)D
(5)1.5 ml
(6)H2
(7)11.2L
18、(1)分液漏斗
(2)防倒吸
(3)Na2SO3+H2SO4 === Na2SO4+SO2↑+H2O。
(4)浓硫酸 干燥SO2气体
(5)吸收多余的SO2气体,防止污染环境
(6)S +O2 eq \(\s\up 2(点燃),=) SO2选项
实验操作和现象
实验结论
A
碳和浓硫酸加热所得气体产物依次通过品红溶液和澄清石灰水,品红溶液褪色,澄清石灰水变浑浊
气体产物中含有和
B
向溶液X中滴加稀溶液,将湿润红色石蕊试纸置于试管口,试纸不变蓝
溶液X中无
C
向酸性高锰酸钾溶液加入适量的氯化亚铁溶液,酸性高锰酸钾溶液褪色
具有还原性
D
将浓硫酸滴入蔗糖中并搅拌,得到黑色蓬松的固体,并产生刺激性气味的气体
浓硫酸体现了脱水性和强氧化性
实验序号
反应
温度(℃)
加入0.1ml/L
Na2S2O3溶液的体积(mL)
加入0.1ml/L
H2SO4溶液的
体积(mL)
加入水的
体积(mL)
出现浑浊的
时间(s)
①
20
2.0
2.0
0
t1
②
40
2.0
V1
0
t2
③
20
1.0
2.0
V2
t3
湖南省岳阳市2023-2024学年高二下学期期末考试化学试题: 这是一份湖南省岳阳市2023-2024学年高二下学期期末考试化学试题,共12页。试卷主要包含了考生必须保证答题卡的整洁,用NA表示阿伏加德罗常数等内容,欢迎下载使用。
湖南省岳阳市华容县2023-2024学年高二上学期期末监测化学试题(含答案): 这是一份湖南省岳阳市华容县2023-2024学年高二上学期期末监测化学试题(含答案),共7页。试卷主要包含了下列实验能达到目的的是,下列溶液中,一定呈中性的是等内容,欢迎下载使用。
湖南省岳阳市2023-2024学年高一上学期1月高中教学质量监测(期末考试)化学试题(含答案): 这是一份湖南省岳阳市2023-2024学年高一上学期1月高中教学质量监测(期末考试)化学试题(含答案),共8页。试卷主要包含了考生必须保证答题卡的整洁,5 Mn等内容,欢迎下载使用。