




初中数学苏科版八年级上册6.1 函数综合训练题
展开考查题型一 常量与变量
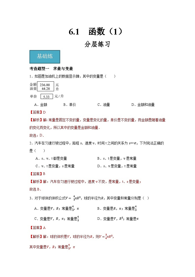
1.如图是加油机上的数据显示牌,其中的变量是( )
A.金额B.单价C.油量D.金额和油量
【答案】D
【解析】解:常量是固定不变的量,变量是变化的量,单价是不变的量,而金额是随着油量的变化而变化,所以其中的变量是金额和油量.
故选:D.
2.汽车在匀速行驶过程中,路程s、速度v、时间t之间的关系为s=vt,下列说法正确的是( )
A.s、v、t都是变量B.s、t是变量,v是常量
C.v、t是变量,s是常量D.s、v是变量,t是常量
【答案】B
【解析】解:汽车在匀速行驶过程中,速度v不变,是常量,t、s是变量;
故选B.
3.对于球体的体积公式V= 43πR3,球的半径为R,其中变量和常量分别是( )
A.变量是V,R;常量是43,πB.变量是R,π;常量是43
C.变量是V,R,π;常量是43D.变量是V,R3;常量是π
【答案】A
【解析】解:球的体积是V,球的半径为R,则V=34πR3,
其中变量是V,R;常量是43,π
故选:A.
4.用一根10cm长的铁丝围成的矩形,现给出四个量:①长方形的长;②长方形的宽;③长方形的周长;④长方形的面积.其中是变量的有_______个.
【解析】解:由题意知长方形的周长一定,
∴变量有长、宽和面积.
故答案为 3个.
5.解决以下问题:
(1)某人持续以a(m/min)的速度经t(min)跑了s(m),其中常量是 ,变量是 .
(2)在t(min)内,不同的人以不同的速度a(m/min)跑了s(m),其中常量是 ,变是 .
(3) s(m)的路程,不同的人以不同的速度a(m/min)各需跑t(min),其中常量是 ,变量是 .
(4)根据以上叙述,写一句关于常量与变量的结论: .
【解析】(1)a; t,s
(2)t; a,s
(3)s; a,t
(4)常量与变量是相对的,在一种条件下的变量可能是另一种条件下的常量.
6.分析并指出下列关系中的变量与常量:
(1)球的表面积S(cm2)与球的半径R(cm)之间的关系为S=4πR2.
(2)以固定的速度v0(m/s)向上抛一个小球,小球的高度ℎ(m)与小球运动的时间t(s)之间的关系为ℎ=v0t−4.9t2.
(3)一物体自高处自由落下,这个物体运动的距离ℎ(m)与它下落的时间t(s)之间的关系为ℎ=12gt2(其中g取9.8 m/s2).
(4)已知橙子每千克的售价是1.8元,则购买橙子的质量W(千克)与所付款x(元)之间的关系为x=1.8W.
【解析】(1)常量是4π,变量是S、R.
(2)常量是v0、-4.9,变量是h、t.
(3)常量是12g,变量是h、t.
(4)常量是1.8,变量是x、W.
考查题型二 函数关系的识别
1.下列曲线中不能表示y是x的函数的是( )
A. B.
C. D.
【答案】B
【解析】解:∵A、C、D的图象都满足对于x的每一个确定的值,y都有唯一的值与其对应,
∴A、C、D的图象能表示y是x的函数;故A、C、D选项不符合题意;
B的函数图象,对任意x>0的一个值,y的对应值都有两个,不符合函数的定义,故此选项符合题意;
故选:B.
2.下列关于变量x,y的关系,其中y不是x的函数的是( )
A.B.
C.D.
【答案】B
【解析】解:A、C、D当x取值时,y有唯一的值对应,
故选B.
3.声音在空气中的传播速度简称音速,实验测得音速与气温的一些数据如下表:
下列结论错误的是( )
在变化中,气温是自变量,音速是气温的函数
y随x的增大而增大
当气温为30∘C时,音速为350米/秒
温度每升高5∘C,音速增加3米/秒
【答案】C
【解析】解:A 、对于气温的每一个值,都存在一个唯一确定的音速,符合函数定义,
∴气温是自变量,音速是因变量,正确,
∴ A不符合题意;
B、由表格数据可知:y随x的增大而增大,正确,
∴B不符合题意;
C、由表格数据可知:温度每升高5∘C,音速增加3米/秒,
∴当气温为30∘C时,音速为349米/秒,结论错误;
∴ C符合题意;
D、由表格数据可知:温度每升高5∘C,音速增加3米/秒,正确
∴D不符合题意.
故选:C.
4.向平静的水面投入一枚石子会激起一圈圈圆形涟漪,当圆形涟漪的半径r从3cm变成6cm时,圆形的面积S从 cm2变成 cm2.这一变化过程中 是自变量, 是关于自变量的函数.
【解析】解:当r=3时,圆的面积为9π;
当r=6时,圆的面积为36π;
这一变化过程中半径是自变量,面积是半径的函数.
故答案是:9π,36π,半径,面积.
5.在下列关系式中:①长方形的宽一定时,其长与面积的关系;②等腰三角形的底边长与面积;③圆的周长与圆的半径.其中,是函数关系的是 (填序号)
【解析】①长=面积÷宽,是函数关系;
②高不能确定,共有三个变量,不是函数关系;
③周长=2π⋅半径,是函数关系.
故答案为:①③.
6.如图所示,某加油站地下圆柱体储油罐示意图,已知储油罐长度为d,截面半径r(d,r为常量),油面高度为h,油面宽度为w,油量为v(h,w,v为变量),则下面四个结论中,①w是v的是函数;②v是w的函数;③h是w的函数;④w是h的函数,所有正确结论的序号是 .
【解析】解:根据圆柱的体积公式的实际应用,
油面高度为h,会影响油面的宽度w,从而影响油量v,
对于①,w是v的函数;由于v确定,故h确定,w就确定,故①正确;
对于②,v是w的函数,由于w确定,h有两个(上下对称),所以v有两个,故与函数的定义相矛盾,不是函数,故②错误;
对于③,h是w的函数,同②,w确定,所以有两个h(上下对称)故与函数的定义相矛盾,不是函数,故③错误;
对于④,w是h的函数,h确定,则w确定,故④正确.
故①④正确.
故答案为:①④.
7.某电动车厂2022年各月份生产电动车的数量情况如表:
(1)在上述过程中,指出自变量和关于自变量的函数;
(2)哪个月份电动车的产量最高?哪个月份电动车的产量最低?
【解析】(1)解:自变量是时间x,自变量的函数是月产量y.
解:由表格得,6月份电动车的产量最高,1月份电动车的产量最低.
1.按如图所示的方式摆放餐桌和椅子,用x来表示餐桌的张数,用y来表示座位数.
(1)题中有几个变量?
(2)你能写出两个变量之间的关系吗?
【解析】(1)两个
(2)能.y=4x+2
2.人的大脑所能记忆的内容是有限的,随着时间的推移,记忆的东西会逐渐被遗忘,德国心理学家艾宾浩斯第一个发现了记忆遗忘规律.他根据自己得到的测试数据描绘了一条曲线(如图所示),这就是非常有名的艾宾浩斯遗忘曲线,观察图像并回答下列问题:
(1)其中自变量是 ;
(2)2小时后,记忆保持量大约是 ;
(3)图中B点表示的意义是 ;在学习后 内遗忘的速度最快;
(4)有研究表明,如果及时复习,一天后记忆能保持98%.根据遗忘曲线,如不复习,会有什么样的结果?老师要求学生“堂清”、“日清”,请结合艾宾浩斯遗忘曲线谈谈你的看法.
【解析】(1)解:由图像可知,其中自变量是时间.
故答案为:时间;
(2)由图像可知,2小时后,记忆保持量大约是43%.
故答案为:43%;
(3)结合图像可知,图中B点表示的意义是:记忆9小时后记忆保持量约为38%;
在学习后0−2h内遗忘的速度最快.
故答案为:记忆9小时后记忆保持量约为38%;0−2h;
(4)如不复习,会很快忘掉很多,只能保持大约30%的记忆保持量;老师要求学生“堂清”、“日清”,提示我们学习后要及时复习.
气温x℃
0
5
10
15
20
音速y(米/秒)
331
334
337
340
343
时间x/月
1
2
3
4
5
6
7
8
9
10
11
12
月产量y/万辆
8
8.5
9
10
11
12
10
9.5
9
10
10
10.5
苏科版八年级上册6.2 一次函数课后测评: 这是一份苏科版八年级上册<a href="/sx/tb_c100320_t7/?tag_id=28" target="_blank">6.2 一次函数课后测评</a>,文件包含62一次函数1分层练习解析版docx、62一次函数1分层练习docx等2份试卷配套教学资源,其中试卷共9页, 欢迎下载使用。
数学八年级上册6.1 函数课后练习题: 这是一份数学八年级上册<a href="/sx/tb_c100319_t7/?tag_id=28" target="_blank">6.1 函数课后练习题</a>,文件包含61函数2分层练习解析版docx、61函数2分层练习docx等2份试卷配套教学资源,其中试卷共13页, 欢迎下载使用。
初中数学苏科版八年级上册第六章 一次函数6.1 函数课后复习题: 这是一份初中数学苏科版八年级上册第六章 一次函数6.1 函数课后复习题,共9页。试卷主要包含了单选题,填空题,解答题等内容,欢迎下载使用。