高中生物人教版 (2019)必修1《分子与细胞》第5节 核酸是遗传信息的携带者导学案
展开核酸分脱氧核糖核酸(简称DNA)和核糖核酸(简称RNA)两大类。真核生物的DNA主要分布在细胞核中,线粒体和叶绿体内也含有少量的DNA。RNA主要分布在细胞质中。
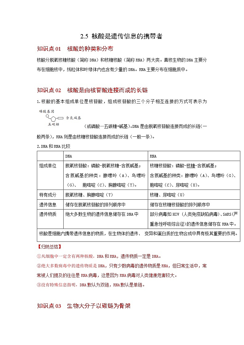
知识点02 核酸是由核苷酸连接而成的长链
1.核酸的基本组成单位是核苷酸,组成核苷酸的三个分子相互连接的方式可表示为(或磷酸—五碳糖+碱基)。DNA是由脱氧核苷酸连接而成的长链(一般两条),RNA则是由核糖核苷酸连接而成的长链(一般一条)。
2.DNA和RNA比较
【归纳总结】
①凡细胞中一定含有两种核酸,DNA和RNA,遗传物质一定是DNA。
②绝大多数病毒中的遗传物质是DNA,只有少数病毒的遗传物质是RNA,但日常生活中,常常被人们提及的往往是RNA病毒,这是因为RNA病毒对人类健康危害较大。
③没有特殊信息指明,DNA默认为双链,RNA默认是单链。
知识点03 生物大分子以碳链为骨架
1.在构成细胞的化合物中,多糖、蛋白质、核酸都是生物大分子。
2.组成多糖的基本单位是单糖,组成蛋白质的基本单位是氨基酸,组成核酸的基本单位是核苷酸,这些基本单位称为单体。每一个单体都以若干个相连的碳原子构成的为碳链基本骨架。生物大分子是由许多单体连接成的多聚体。
【特别提醒】常见生物大分子的初步水解产物、彻底水解的产物、代谢终产物
拓展知识
考法01 核酸的结构层次
核酸的结构层次如下图所示:
1.组成核酸的元素有C、H、O、N、P 5种。
2.核酸的基本组成单位是核苷酸,一分子核苷酸有一分子磷酸、一分子五碳糖和一分子碱基构成,三者之间连接是“磷酸—五碳糖—碱基”,如图。
3.核酸初步水解的产物是核苷酸,彻底水解的产物是磷酸、五碳糖、碱基。
【典例1】DNA完全水解后,得到的化学物质是( )
A.氨基酸、葡萄糖、含氮碱基
B.脱氧核糖、含氮碱基、磷酸
C.氨基酸、核苷酸、葡萄糖
D.核糖、含氮碱基、磷酸
【答案】B
【解析】DNA又叫脱氧核糖核酸,其初步水解的产物是脱氧核苷酸,彻底水解的产物是脱氧核糖、含氮碱基和磷酸,故选B。
考法02 DNA和RNA的异同
1.DNA与RNA的比较
2.不同生物的核酸、核苷酸、碱基、遗传物质归纳
【典例2】下列关于真核细胞DNA和RNA的比较,正确的是( )
A.构成的碱基相同
B.构成的五碳糖相同
C.核苷酸之间的连接方式相同
D.在细胞内分布的主要部位相同
【答案】C
【解析】DNA中的碱基为A、T、C、G,RNA中的碱基为A、U、C、G,构成两者的碱基部分相同,A错误。构成真核细胞DNA的五碳糖为脱氧核糖,构成真核细胞RNA的五碳糖为核糖,不相同,B错误。核苷酸之间均通过磷酸二酯键连接,连接方式相同,C正确。DNA主要分布在细胞核,RNA主要分布在细胞质,D错误。
考法03 核酸分子的多样性和特异性
1.核酸分子的多样性体现在:构成核酸(DNA或RNA)的4种核苷酸的数目成千上万,其排列顺序千变万化,因此,决定了核酸(DNA或RNA)分子具有多样性。
2.核酸分子的特异性是指:每个核酸(DNA或RNA)中核苷酸(脱氧核苷酸或核糖核苷酸)的种类、数目和排列顺序是特定的,决定了每一个核酸(DNA或RNA)分子具有特异性。
3.绝大多数生物的遗传物质是DNA,少数病毒的遗传物质是RNA。
4.DNA多样性、蛋白质多样性和生物多样性的关系
【典例3】分析HIV的化学组成,得到下图所示组成关系,相关叙述正确的是( )
A.a→甲的过程在HIV的核糖体上完成
B.乙彻底水解可产生磷酸基、核糖和A、G、T、C四种碱基
C.a与a之间通过“—NH—COOH—”相连接
D.HIV的遗传信息储存在大分子乙中
【答案】D
【解析】首先由图中HIV联想到RNA和蛋白质,然后推出甲、乙两种物质分别是蛋白质和RNA,a、b是构成甲、乙的小分子物质,所以a、b可能是氨基酸和核糖核苷酸,最后根据元素组成再确认甲、a分别是蛋白质和氨基酸,乙、b分别是RNA和核糖核苷酸。HIV无细胞结构,只有侵入宿主细胞,利用宿主细胞的核糖体才能合成自身的蛋白质;RNA中含有U而不含T;氨基酸之间通过肽键“—NH—CO—”相连接;RNA是HIV的遗传物质。
考法04 生物大分子以碳链为骨架
1.单体是指组成生物大分子(多糖、蛋白质、核酸)的基本单位。
2.每个单体都以若干个相连的 C 原子构成的 C 链为基本骨架,多个单体经脱水缩合而成的结构称为多聚体。
【典例4】下列关于生物大分子的叙述,错误的是( )
A.生物大分子都以碳链为基本骨架
B.RNA是生物大分子,也能储存遗传信息
C.生物大分子的基本组成单位是单体
D.脂肪作为生物大分子,是细胞良好的储能物质
【答案】D
【解析】生物大分子的单体都以碳链为基本骨架,因此生物大分子都以碳链为基本骨架,A正确;RNA作为一些病毒的遗传物质也能储存遗传信息,核酸是细胞内携带遗传信息的物质,细胞中的核酸包括DNA和RNA,B正确;生物大分子又叫多聚体,其基本组成单位是单体,C正确;脂肪是细胞良好的储能物质,但不属于生物大分子,D错误。
DNA
RNA
组成单位
脱氧核苷酸:磷酸-脱氧核糖-含氮碱基;
含氮碱基的种类:腺嘌呤(A)、鸟嘌呤(G)、 胞嘧啶(C)、胸腺嘧啶(T)。
核糖核苷酸:磷酸-核糖-含氮碱基;
含氮碱基的种类:腺嘌呤(A)、鸟嘌呤(G)、 胞嘧啶(C)、尿嘧啶(U)。
特有成分
脱氧核糖、胸腺嘧啶(T)
核糖、尿嘧啶(U)
遗传信息
储存在脱氧核苷酸的排列顺序中
储存在核糖核苷酸的排列顺序中
遗传物质
绝大多数生物的遗传信息储存在DNA中
部分病毒如HIV (人类免疫缺陷病毒)、SARS(严重急性呼吸综合征)的遗传信息储存在RNA中。
核酸是细胞内携带遗传信息的物质,在生物体的遗传、 变异和蛋白质的生物合成中具有极其重要的作用。
物质
初步水解产物
彻底水解产物
代谢终产物
淀粉
麦芽糖
葡萄糖
CO2、H2O
蛋白质
多肽
氨基酸
CO2、H2O和尿素
核酸
核苷酸
磷酸+五碳糖+碱基
CO2、H2O、尿素和磷酸盐
项目
DNA
RNA
中文名
脱氧核糖核酸
核糖核酸
元素组成
C、H、O、N、P
基本单位
脱氧核苷酸
核糖核苷酸
组成
成分
五碳糖
脱氧核糖
核糖
碱基
A(腺嘌呤)、G(鸟嘌呤)、C(胞嘧啶)
T(胸腺嘧啶)
U(尿嘧啶)
磷酸
磷酸
一般结构
两条脱氧核苷酸链
一条核糖核苷酸链
存在部位
主要在细胞核
主要在细胞质
生物种类
核酸种类
碱基种类
核苷酸种类
遗传物质
细胞生物
DNA和RNA
5种
8种
DNA
病毒
DNA病毒
DNA
4种
4种
DNA
RNA病毒
RNA
4种
4种
RNA
高中人教版 (2019)第2章 组成细胞的分子第2节 细胞中的无机物精品导学案: 这是一份高中人教版 (2019)<a href="/sw/tb_c162336_t4/?tag_id=42" target="_blank">第2章 组成细胞的分子第2节 细胞中的无机物精品导学案</a>,共5页。学案主要包含了归纳提升等内容,欢迎下载使用。
人教版 (2019)必修1《分子与细胞》第2章 组成细胞的分子第3节 细胞中的糖类和脂质优秀导学案: 这是一份人教版 (2019)必修1《分子与细胞》<a href="/sw/tb_c162338_t4/?tag_id=42" target="_blank">第2章 组成细胞的分子第3节 细胞中的糖类和脂质优秀导学案</a>,共4页。学案主要包含了特别提醒等内容,欢迎下载使用。
人教版 (2019)必修1《分子与细胞》第2章 组成细胞的分子第2节 细胞中的无机物优质导学案: 这是一份人教版 (2019)必修1《分子与细胞》<a href="/sw/tb_c162336_t4/?tag_id=42" target="_blank">第2章 组成细胞的分子第2节 细胞中的无机物优质导学案</a>,共5页。学案主要包含了归纳提升等内容,欢迎下载使用。

