所属成套资源:【暑假衔接】初中九年级化学自学提升
第16讲 化学式(人教版)-新九年级化学暑假衔接讲义(教师版+学生版)
展开
这是一份第16讲 化学式(人教版)-新九年级化学暑假衔接讲义(教师版+学生版),文件包含第16讲化学式教师版-新九年级化学暑假衔接讲义人教版docx、第16讲化学式学生版-新九年级化学暑假衔接讲义人教版docx等2份学案配套教学资源,其中学案共16页, 欢迎下载使用。
一、化学式和化学式的意义
1.化学式:用元素符号和数字的组合表示物质组成的式子。每种纯净物都有一个固定的化学式,如 氧气 O2 、水 H2O 、二氧化碳 CO2 、氧化汞 HgO 。
2.化学式的意义
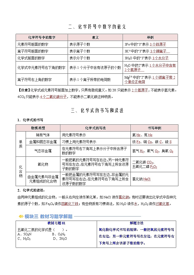
二、化学符号中数字的意义
【注意】化学式或元素符号前面加上数字,只具有微观意义。如2H只能表示2个氢原子,不能表示氢元素。4CO2只能表示4个二氧化碳分子,不能表示二氧化碳这种物质。
三、化学式的书写和读法
1.化学式的书写
2.化学式的读法:
由两种元素组成的化合物,一般从右向左读作某化某,如NaCl读作氯化钠;有时还要读出化学式中各种元素的原子个数,如Fe3O4读作四氧化三铁;有些物质有习惯读法,如H2O读作水,H2O2读作过氧化氢。
考点一 化学式和化学式的意义
1.下列关于化学式“H2O”意义的描述不正确的是( )。
A.表示水这种物质
B.表示一个水分子
C.表示水由氢、氧两种元素组成
D.表示1个水分子由1个氢分子和一个氧原子构成
【答案】D
【解析】A、H2O宏观上可表示水这种物质,故A正确;
B、H2O可表示一个水分子,故B正确;
C、H2O可表示水由氢、氧两种元素组成,故C正确;
D、H2O可表示1个水分子由2个氢原子和一个氧原子构成,故D错误。
故选D。
2.某同学描述了某化学符号的含义:①表示一种物质;②表示一个分子;③表示该物质由两种元素组成;④表示一个分子由三个原子构成。该化学符号可能是( )。
A.O2B.NOC.H2OD.HClO
【答案】C
【解析】A、O2表示氧气这种物质,表示1个氧分子,表示氧气由氧元素组成,表示1个氧分子由2个氧原子构成,不符合题意;
B、NO表示一氧化氮这种物质,表示1个一氧化氮分子,表示一氧化氮由氮元素和氧元素组成,表示1个一氧化氮分子由1个氮原子和1个氧原子构成,不符合题意;
C、H2O表示水这种物质,表示1个水分子,表示水由氢元素和氧元素组成,表示1个水分子由2个氢原子和1个氧原子构成,符合题意;
D、表示次氯酸这种物质,表示1个次氯酸分子,表示次氯酸由氢元素、氯元素和氧元素组成,表示1个次氯酸分子由1个氢原子、1个氯原子和1个氧原子构成,不符合题意。
故选C。
3.食醋的主要成分是醋酸(分子式为C2H4O2)。下列有关醋酸组成的说法中,正确的是( )。
A.醋酸分子中含有1个氧分子
B.醋酸是由醋酸分子构成的
C.醋酸是由2个碳元素、4个氢元素和2个氧元素组成的
D.醋酸是由2个碳原子、4个氢原子和2个氧原子构成的
【答案】B
【解析】A、醋酸分子是由碳原子、氢原子和氧原子构成,不含氧分子,故选项说法不正确;
B、醋酸是由醋酸分子构成的,故选项说法正确;
C、物质由元素组成,元素只讲种类,不讲个数,醋酸是由碳元素、氢元素和氧元素组成的,故选项说法不正确;
D、1个醋酸分子是由2个碳原子、4个氢原子和2个氧原子构成的,故选项说法不正确。
故选B。
考点二 化学符号中数字的意义
4.下列符号表示2个氧原子的是( )。
A.OB.O2C.2OD.2O2
【答案】C
【解析】A、O可以表示氧元素或1个氧原子,故选项错误;
B、O2可以表示氧气或一个氧分子,故选项错误;
C、根据原子的表示方法,用元素符号来表示一个原子,表示多个该原子,就在其元素符号前加上相应的数字。因此2O表示两个氧原子,故选项正确;
D、根据分子的表示方法,正确书写物质的化学式,表示多个该分子,就在其化学式前加上相应的数字。2O2表示2个氧分子,故选项错误。
故选C。
5.下列符号只有微观含义的是( )。
A.H2B.NeC.NaD.2H2O
【答案】D
【解析】A、H2宏观上表示氢气,微观上表示1个氢分子,既具有微观意义,又具有宏观意义,故选项错误;
B、Ne宏观上表示氖气、氖元素,微观上表示1个氖原子,既具有微观意义,又具有宏观意义,故选项错误;
C、Na宏观上表示钠单质、钠元素,微观上表示1个钠原子,既具有宏观意义,又具有微观意义,故选项错误;
D、2H2O微观上表示2个水分子,只具有微观意义,不具有宏观意义,故选项正确。
故选D。
6.对下列化学符号中数字“3”的说法正确的是( )。
①3N ② ③ ④3Ag ⑤ ⑥
A.表示分子个数的是①②B.表示离子个数的是⑤⑥
C.表示分子中原子个数的是②③D.表示离子所带电荷数的是④⑤
【答案】C
【分析】化学符号前面的数字,表示微粒的个数;化学符号右下角的数字,表示一个该微粒中所含该原子的数目;化学符号右上角的数字,表示一个该离子所带的电荷数;
①3N 表示 3 个氮原子,②2NH3 表示 1 个氨分子中含有3个氮原子,③SO3 表示 1 个三氧化硫分子中含有 3 个氧原子,④3Ag 表示 3 个银原子,⑤Al3+表示 1 个铝离子带 3 个单位正电荷,⑥3OH−表示 3 个氢氧根离子。
【解析】A、根据分析可知,没有表示分子个数的, 错误;
B、根据分析可知,表示离子个数的只有⑥, 错误;
C、根据分析可知,表示分子中原子个数的是②③,正确;
D、根据分析可知,表示离子所带电荷数的是⑤,错误。
故选C。
考点三 化学式的书写和读法
7.下列符号能表示氯气的是( )。
A.2ClB.Cl2C.Cl-D.2Cl2
【答案】B
【解析】A、原子的表示方法,用元素符号来表示一个原子,表示多个该原子,就在其元素符号前加上相应的数字。2Cl表示2个氯原子,不符合题意;
B、气态非金属单质化学式书写的方法是在元素符号右下角写上表示分子中所含原子数的数字,Cl2表示氯气,符合题意;
C、Cl-表示氯离子,不符合题意;
D、分子的表示方法,正确书写物质的化学式,表示多个该分子,就在其化学式前加上相应的数字。2Cl2表示2个氯分子,不符合题意。
故选B。
8.下列物质的化学式读法和写法都正确的是( )。
A.五氧化二磷 5O2P B.氖气 Ne2 C.氧化铁 Fe2O3 D.二铝化三氧 Al2O3
【答案】C
【解析】A、五氧化二磷写为P2O5,此选项错误;
B、氖气是稀有气体,稀有气体用元素符号表示,故氖气写为Ne,此选项错误;
C、氧化铁写为Fe2O3,此选项正确;
D、Al2O3读作三氧化二铝或氧化铝,此选项错误。
故选C。
下列物质的化学式均有错误,请改正。
(1)二氧化氮—O2N: ;
(2)过氧化氢—HO: ;
(3)氩气—Ar2: ;
(4)硫化锌—SZn: ;
【答案】(1)NO2 (2)H2O2 (3)Ar (4)ZnS
【解析】根据化学式的写法和读法进行解答。
一、选择题
1.关于过氧化氢(H2O2)的说法正确的是( )。
A.过氧化氢是由氢分子和氧分子构成的
B.保持过氧化氢化学性质的微粒是氢原子和氧原子
C.一个过氧化氢分子由4个原子构成
D.过氧化氢是由2个氢元素和2个氧元素构成的
【答案】C
【解析】A、过氧化氢分子是由氢原子和氧原子构成的,不可能含有其他物质的分子,选项错误;
B、由分子构成的物质,分子是保持物质化学性质的最小粒子。故保持过氧化氢化学性质的微粒是过氧化氢分子,选项错误;
C、一个过氧化氢分子中含有2个氢原子和2个氧原子,故一个过氧化氢分子由4个原子构成,选项正确;
D、元素属于宏观概念,有种类无个数,过氧化氢是由氢、氧两种元素组成的,选项错误。
故选C。
2.化学观念是化学课程要培养的核心素养之一。下列从不同角度对H2O和H2O2的认识不正确的是( )。
A.元素观:H2O和H2O2都由氢、氧元素组成
B.结构观:H2O和H2O2化学性质不同,因为它们的分子构成不同
C.微粒观:H2O和H2O2中都含有氢分子
D.变化观:H2O和H2O2均可用于制备O2
【答案】C
【解析】A、由化学式可知,H2O和H2O2都是由氢、氧元素组成,故A不符合题意;
B、分子是保持物质化学性质的最小微粒,水是由水分子构成,过氧化氢是由过氧化氢分子构成,故两者的化学性质不同,故B不符合题意;
C、H2O中含有氢元素,一个H2O分子中含有2个氢原子;H2O2中含有氢元素,一个H2O2分子中含有2个氢原子,故C符合题意;
D、水电解可以生成氢气和氧气,过氧化氢在二氧化锰催化作用下生成水和氧气,故H2O和H2O2均可用于制备O2,故D不符合题意。
故选C。
3.化学用语是简明扼要、信息丰富、国际通用的语言。下列化学用语中,表示两个氮分子的是( )。
A.2NB.2N2OC.N2D.2N2
【答案】D
【解析】A、2N表示2个氮原子,A错误;
B、2N2O表示2个一氧化二氮分子,B错误;
C、N2表示氮气或者氮分子或者1个氮分子,C错误;
D、2N2表示2个氮分子,D正确。
故选D。
4.以下符号中的“2”表示2个分子的是( )。
A.2COB.C.D.2Ag
【答案】A
【解析】A、化学式前的数字表示分子个数,则2CO表示2个一氧化碳分子,该选项符合题意;
B、离子符号前的数字表示离子个数,则2H+表示2个氢离子,该选项不符合题意;
C、元素符号右下角的数字表示分子中原子个数,则P2O5中的“2”表示一个五氧化二磷分子中含有2个磷原子,该选项不符合题意;
D、元素符号前的数字表示原子个数,则2Ag表示2个银原子,该选项不符合题意。
故选A。
5.猜化学灯谜时,三位同学对一个化学符号做如下描述。甲:表示一种物质;乙:表示一个分子;丙:表示一个分子中含有三个原子。描述的可能是下列符号中的( )。
A.H2B.H2O2C.SO2D.3N
【答案】C
【解析】A、H2可表示氢气这种物质,也可以表示1个氢分子,还可以表示一个氢分子中含有2个氢原子,故A错误;
B、H2O2可表示过氧化氢这种物质,也可以表示一个过氧化氢分子,还可以表示一个过氧化氢分子中含有2个氢原子和2个氧原子,故B错误;
C、SO2可表示二氧化硫这种物质,也可以表示一个二氧化硫分子,还可以表示一个二氧化硫分子中含有1个硫原子和2个氧原子,即一个二氧化硫分子中含有3个原子,故C正确;
D、 3N只能表示3个氮原子,故D错误。
故选C。
6.下列符号不具有宏观意义,只具有微观意义的是( )。
A.AlB.O2C.2COD.A1Cl3
【答案】C
【解析】A、Al表示铝元素,还可以表示铝这种物质,故选项具有宏观意义,该选项不符合题意;
B、O2可以表示氧气这种物质,具有宏观意义,该选项不符合题意;
C、2CO表示两个一氧化碳分子,不具有宏观意义,只具有微观意义,该选项符合题意;
D、AlCl3可以表示氯化铝这种物质,具有宏观意义,该选项不符合题意。
故选C。
7.下列符号中的“2”与O2中的“2”所表示的含义相似的是( )。
A.H2B.2ZnC.2COD.
【答案】A
【解析】A、H2中的“2”表示1个氢分子中含有2个氢原子,该选项符合题意;
B、元素符号前的数字表示原子个数,则2Zn表示2个锌原子,该选项不符合题意;
C、化学式前的数字表示分子个数,则2CO表示2个一氧化碳分子,该选项不符合题意;
D、元素符号右上角的数字表示离子所带电荷数,则中的“2”表示1个硫酸根离子带2个单位负电荷,该选项不符合题意。
故选A。
8.下列化学用语书写正确的是( )。
A.两个氮分子:2NB.氧化镁:MgO
C.两个氢原子:D.钙离子:
【答案】B
【解析】A、化学式前的数字表示分子个数,则两个氮分子的符号为2N2,该选项不正确;
B、氧化镁中,镁元素化合价为+2价,氧元素化合价为-2价,则化学式为MgO,该选项正确;
C、元素符号前的数字表示原子个数,两个氢原子的符号为2H,该选项不正确;
D、元素符号右上角的数字表示该离子所带的电荷数,且数字在前,正负号在后,则钙离子的符号为Ca2+,该选项不正确。
故选B。
9.下列化学用语书写正确的是( )。
A.4个硫原子:S4B.五氧化二磷:P5O2
C.两个过氧化氢分子:H2O2D.由三个氧原子构成的单质分子:O3
【答案】D
【解析】A、原子用元素符号表示,多个原子就是在元素符号前面加上相应的数字,故4个硫原子表示为:4S,不符合题意;
B、根据“先读后写”,五氧化二磷的化学式为:P2O5,不符合题意;
C、分子用化学式表示,多个分子就是在化学式前面加上相应的数字,故两个过氧化氢分子表示为:2H2O2,不符合题意;
D、由三个氧原子构成的单质分子为臭氧分子,表示为:O3,符合题意。
故选D。
10.化学用语是化学学习的重要组成部分,下列说法错误的是( )。
A.3K:表示3个钾原子B.Ca:表示钙元素
C.2N:表示2个氮分子D.4Cl-:表示4个氯离子
【答案】C
【解析】A、用元素符号来表示一个原子,表示多个该原子,就在其元素符号前加上相应的数字,故3K:表示3个钾原子,选项正确;
B、元素符号能表示一种元素,故Ca可以表示钙元素,选项正确;
C、用元素符号来表示一个原子,表示多个该原子,就在其元素符号前加上相应的数字,故2N表示2个氮原子,选项错误;
D、根据离子符号的书写,将数字和正负号标在元素符号的右上角,先写数字,后标正负号,数值为1,省略不写,故4Cl-:表示4个氯离子,选项正确。
故选C。
11.下列对化学用语中“2”所表示意义的理解,正确的是( )。
A.H2中的“2”表示两个氢原子
B.2Mg中的2表示两个镁原子
C.SO2:表示二氧化硫中含有2个氧原子
D.“3S2-”中的2”表示三个硫离子带两个单位负电荷
【答案】B
【解析】A、化学式中元素符号右下角的数字表示一个分子中含有的原子个数,中的“2”表示一个氢分子中含有两个氢原子,A理解错误,不符合题意;
B、元素符号前的数字表示原子个数,则中的“2”表示两个镁原子,B理解正确,符合题意;
C、标在化学式中元素右下角的数字表示一个分子中所含原子的数目,中的“2”表示1个二氧化硫分子中含有2个氧原子,C理解错误,不符合题意;
D、标在元素符号右上角的数字表示1个离子所带的电荷数,中的“2”表示一个硫离子带有两个单位的负电荷,D理解错误,不符合题意。
故选B。
12.对于下面科学符号中数字“2”的含义,理解错误的是( )。
A.N2:表示一个氮分子由2个氮原子构成
B.S2﹣:表示1个硫离子带2个单位负电荷
C.2OH﹣:表示2个氢氧根离子
D.H2S:表示硫化氢中有2个氢原子
【答案】D
【解析】A、化学符号右下角的数字,表示一个该微粒中所含该原子的数目; N2中数字“2”表示一个氮分子由2个氮原子构成,不符合题意;
B、化学符号右上角的数字,表示一个该离子所带的电荷数; S2﹣中数字“2”表示1个硫离子带2个单位负电荷,不符合题意;
C、化学符号前面的数字,表示微粒的个数; 2OH﹣中数字“2”表示2个氢氧根离子,不符合题意;
D、化学符号右下角的数字,表示一个该微粒中所含该原子的数目; H2S中数字“2”表示一个硫化氢分子中有2个氢原子,符合题意。
故选D。
二、填空题
13.化学符号是化学用语的一种重要的表现形式。根据以下符号回答:
①H2 ②2H ③NH3 ④NO
(1)可以表示2个氢原子的是 (填序号)。
(2)既有宏观意义,又有微观意义的符号是 (填序号)。
(3)③化学符号数字中“3”的含义是 。
【答案】(1)②
(2)①③
(3)一个氨气分子中含有3个氢原子
【解析】(1)元素符号前的数字表示原子的数目,则2个氢原子可表示为2H,故填②;
(2)H2既可以表示氢气这种物质,也可表示1个氢分子;NH3既可以表示氨气这种物质,也可以表示一个氨气分子,既有宏观意义,又有微观意义,故填①③;
(3)③化学符号数字中“3”的含义是一个氨气分子中含有3个氢原子,故填:一个氨气分子中含有3个氢原子。
14.写出下列物质的化学符号:
氧气 ;氮气 ;水 ;二氧化碳 ;磷 ; 五氧化二磷 ;氦气 ;氖气 ;氩气 。
【答案】O2 N2 H2O CO2 P P2O5 He Ne Ar
【解析】氧气是由氧气分子构成的气体单质,其化学式为:O2;氮气是由氮气分子构成的气体单质,其化学式为:N2;水是由水分子构成的,一个水分子是由两个氢原子和一个氧原子构成,其化学式为:H2O;二氧化碳由二氧化碳分子构成,1个二氧化碳分子含有1个碳原子和2个氧原子,其化学式为:CO2;磷是固态的非金属单质,化学式直接用元素符号来表示,可表示为:P;五氧化二磷的化学式为:P2O5;氦气是稀有气体单质,其化学式直接用元素符号来表示,可表示为:He;氖气是稀有气体单质,其化学式直接用元素符号来表示,可表示为:Ne;氩气是稀有气体单质,其化学式直接用元素符号来表示,可表示为:Ar。
模块一 思维导图串知识
模块二 基础知识全梳理(吃透教材)
模块三 教材习题学解题
模块四 核心考点精准练(3大考点)
模块五 小试牛刀过关测
1.能用化学式表示某些常见物质的组成。
2.能从宏观与微观、定性与定量相结合的视角说明化学式的含义。
3.理解化学符号中数字的意义。
4.学会简单物质化学式的书写和读法。
化学式“H2O”的意义
化学式的意义
宏观意义
表示水这种物质
表示一种物质
表示水由氢元素和氧元素组成
表示物质的元素组成
微观意义
表示1个水分子
表示物质的1个分子
表示1个水分子由2个氢原子和1个氧原子构成
表示物质1个分子的构成
化学符号中的数字
意义
举例
元素符号前面的数字
表示原子个数
3Fe中的“3”表示3个铁原子
离子符号前面的数字
表示离子个数
3K+中的“3”表示3个钾离子
化学式前面的数字
表示分子个数
3H2O中的“3”表示3个水分子
化学式中元素符号右下角的数字
表示1个分子中含有该原子的个数
H2O中的“2”表示1个水分子中含有2个氢原子
离子符号右上角的数字
表示1个离子所带的电荷数
Mg2+中的“2”表示1个镁离子带2个单位正电荷
物质类型
化学式的写法
书写举例
单质
稀有气体
用元素符号表示
氦He、氖Ne
金属和固态非金属
习惯上用元素符号表示
铁Fe、铜Cu、碳C、硫S
气态非金属
在元素符号右下角写上表示分子中所含原子数的数字
氢气H2、氧气O2、臭氧O3
化合物
氧化物
一般把氧的元素符号写在右边,另一种元素符号写在左边,在元素符号右下角写上所含该原子数的数字
二氧化碳CO2、
五氧化二磷P2O5
由金属元素与非金属元素组成的化合物
一般把金属的元素符号写在左边,非金属的元素符号写在右边,在元素符号右下角写上所含该原子数的数字
氯化钠NaCl
教材习题01
五氧化二氮的化学式是( )。
A.5O2N B.O5N2
C.N2O5 D.2N5O
解题方法
氧化物化学式书写的规律:一般把氧的元素符号写在右边,另一种元素符号写在左边,在元素符号右下角写上所含该原子数的数字。
【答案】C
教材习题03
用元素符号或化学式填空:
7个氮原子 ;
3个钠原子 ;
1个氢分子 ;
4个二氧化碳分子 。
解题方法
原子的表示方法:用元素符号表示一个原子,表示多个该原子,就在其元素符号前加上相应的数字。
分子的表示方法:正确书写物质的化学式,表示多个该分子,就在其化学式前加上相应的数字。
【答案】7N;3Na;H2;4CO2
教材习题04
写出下列物质的名称:
SO2 ;MgCl2 。
解题方法
由两种元素组成的化合物,一般从右向左读作某化某;有时还要读出化学式中各种元素的原子个数。
【答案】二氧化硫;氯化镁
相关学案
这是一份第15讲 水的组成(人教版)-新九年级化学暑假衔接讲义(教师版+学生版),文件包含第15讲水的组成教师版-新九年级化学暑假衔接讲义人教版docx、第15讲水的组成学生版-新九年级化学暑假衔接讲义人教版docx等2份学案配套教学资源,其中学案共26页, 欢迎下载使用。
这是一份第14讲 水的净化(人教版)-新九年级化学暑假衔接讲义(教师版+学生版),文件包含第14讲水的净化教师版-新九年级化学暑假衔接讲义人教版docx、第14讲水的净化学生版-新九年级化学暑假衔接讲义人教版docx等2份学案配套教学资源,其中学案共27页, 欢迎下载使用。
这是一份第12讲 元素(人教版)-新九年级化学暑假衔接讲义(教师版+学生版),文件包含第12讲元素教师版-新九年级化学暑假衔接讲义人教版docx、第12讲元素学生版-新九年级化学暑假衔接讲义人教版docx等2份学案配套教学资源,其中学案共27页, 欢迎下载使用。

