













第十单元 第63课时 生物技术的安全性与伦理问题-2025年高考生物大一轮复习课件
展开1.教学活动:搜集文献资料,就“转基因食品是否安全”展开辩论。2.教学活动:搜集关于设计试管婴儿的资料,并在小组内讨论“是否支持设计试管婴儿”。3.教学活动:搜集历史上使用生物武器的资料,并分析其严重危害。
考点一 转基因产品的安全性
考点二 关注生殖性克隆人
考点三 禁止生物武器
2.对转基因产品安全性的争论
3.理性看待转基因技术(1)理性看待转基因技术的前提①清晰地了解转基因技术的 和 规程。②看到人们的观点受到许多复杂的政治、经济和 等因素的影响。③要靠 的证据和 的逻辑进行思考和辩论。
(2)我国对转基因技术的态度①研究上要 ,坚持自主创新。②推广上要 ,做到确保安全。③管理上要 ,坚持依法监管。(3)我国相关部门制定了一系列的政策、法规并成立相关机构①维护了消费者对转基因产品的 和 。②保证了转基因技术和已经上市的转基因产品的 。③为保障农业转基因生物安全提供重要的技术支撑。
(1)通过转基因技术生产药物只是转基因微生物方面的应用( )
(2)种植的转基因植物中以大豆和玉米最多,其次是转基因棉花和油菜( )
(3)若转基因植物的外源基因来源于自然界,则不会存在安全性问题( )
(4)转基因生物可能会破坏生态平衡( )
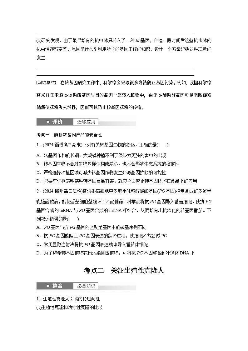
目前我国转基因抗虫棉的种植面积已经占到棉田总面积的90%,这些抗虫棉有没有可能造成基因污染呢?科研小组利用PCR技术检测杂草中是否含有Bt抗虫蛋白基因,结果如图。
(1)实验中设置空白实验的目的是什么?阳性对照组加样孔内应该加入什么?
提示 设置空白实验是为了排除实验操作、试剂污染等对结果的影响;阳性对照组加样孔内应该加入Bt抗虫蛋白基因。
(2)根据电泳结果可以得出的结论是什么?
提示 棉田杂草6、7中检测出Bt抗虫蛋白基因,说明转基因抗虫棉已经造成基因污染。
(3)研究发现,由于最早培育的抗虫棉只转入了一种Bt基因,种植一段时间后这些抗虫棉的抗虫性逐渐变差,原因是什么?利用所学的基因工程的知识,设计一个方案延缓这种现象的发生。
提示 棉铃虫产生抗Bt抗虫蛋白的变异,在抗虫棉的选择下,棉铃虫对Bt抗虫蛋白的抗性不断增强;将两种或两种以上的Bt抗虫蛋白基因同时转入棉花细胞。
在转基因研究工作中,科学家会采取很多方法防止基因污染。例如,我国科学家将来自玉米的α-淀粉酶基因与目的基因一起转入植物中,由于α-淀粉酶基因可以阻断淀粉储藏使花粉失去活性,因而可以防止转基因花粉的传播。
考向一 辨析转基因产品的安全性1.(2024·淄博高三期末)下列有关转基因生物的叙述,正确的是A.转基因作物的长期、大规模种植不利于侵染力更强的害虫的出现B.转基因生物不会对生物多样性构成威胁,也不会影响生态系统的稳定性C.严格选择种植区域可减少转基因作物发生外源基因扩散的可能性D.只要有证据表明某种转基因食品有害,就应全面禁止转基因技术在食 品上的应用
2.(2024·郴州高三质检)普通番茄细胞中多聚半乳糖醛酸酶基因(PG基因)控制合成的多聚半乳糖醛酸酶,能使番茄细胞壁破坏而不耐储藏。科学家将抗PG基因导入番茄细胞,使抗PG基因合成的mRNA与PG基因合成的mRNA相结合,从而培育出抗软化的转基因番茄。下列叙述错误的是A.PG基因与抗PG基因的区别是基因中的碱基序列不同B.抗PG基因能阻止PG基因表达的翻译过程,使细胞不能合成PGC.常用显微注射法将抗PG基因表达载体导入番茄体细胞D.为了避免转基因植物花粉污染周围植物,可将抗PG基因整合到叶绿体DNA上
1.生殖性克隆人面临的伦理问题(1)生殖性克隆和治疗性克隆的比较
(2)关于生殖性克隆人的争论
(3)我国 、不允许、不支持、不接受任何生殖性克隆人实验。(4)我国政府重视 所涉及的伦理问题,主张对治疗性克隆进行有效监控和严格审查。
2.试管婴儿和设计试管婴儿的比较
(1)生殖性克隆人会面临流产、死胎和畸形儿等问题,是正常现象,不违反人类传统的伦理道德( )
(2)生殖性克隆人破坏了人类基因多样性的天然属性,不利于人类的生存和进化( )(3)生殖性克隆和治疗性克隆没有本质区别( )
(4)中国政府主张对治疗性克隆和生殖性克隆进行有效监控和严格审查( )
下面是试管婴儿及克隆人的培育流程图,分析并回答下列问题:Ⅰ.试管婴儿与设计试管婴儿的培育过程:
Ⅱ.克隆人的培育过程:
(1)在Ⅰ的图示中, 是试管婴儿的培育过程, 是设计试管婴儿培育的过程(填图中序号)。
(2)试管婴儿与设计试管婴儿技术的主要区别是什么?
提示 设计试管婴儿多了胚胎移植前的遗传学诊断过程。
(3)试管婴儿技术与克隆技术在技术环节上的主要差异是什么?
提示 前者需要经过体外受精,后者需要用到细胞核移植技术。
(4)试管婴儿技术与克隆技术分别属于哪种生殖方式?
提示 试管婴儿技术属于有性生殖,克隆技术属于无性生殖。
(5)治疗性克隆与生殖性克隆过程中胚胎的处理方式相同吗?有什么区别?
提示 不相同。治疗性克隆获得的早期胚胎主要用于获得胚胎干细胞,然后诱导胚胎干细胞分化出所需的特定的组织、细胞和器官;在生殖性克隆过程中,获得的胚胎移入母体的子宫内发育成婴儿。
考向二 治疗性克隆和生殖性克隆3.(2024·泰州高三期末)生殖性克隆和治疗性克隆既有相同点,又有本质的区别。下列相关叙述错误的是A.前者面临伦理问题,后者也会面临伦理问题B.两者都涉及体细胞核移植技术,都与试管婴儿技术有本质的区别C.前者为了产生新个体,后者为了治疗疾病D.生殖性克隆人能丰富人类基因的多样性
4.(2024·大连高三调研)中国首例“设计试管婴儿”的父母均为地中海贫血基因的携带者。此前,二人曾育有一女,此女患有重度地中海贫血。为了生一个健康的孩子,用孩子的脐带血帮助姐姐进行造血干细胞移植,设计了这个婴儿。下列有关叙述错误的是A.“设计试管婴儿”和“试管婴儿”均为有性生殖B.“设计试管婴儿”往往需要对胚胎进行遗传学诊断C.“设计试管婴儿”应用了体细胞核移植、早期胚胎培养、胚胎移植等技术D.“设计试管婴儿”与“试管婴儿”都要进行胚胎选择,但两者选择的目的不同
1.生物武器的种类和特点(1)种类
(2)特点①致病性强;传染性强;人易感。②较隐蔽:不易被发现;易传播(如气溶胶),发病有潜伏期,污染面积大、危害时间长。③易得到:制备容易,花费小。④传染途径多,治疗困难。⑤受自然条件影响大。
2.《禁止生物武器公约》(1)1972年4月,苏联、美国、英国分别在其首都签署了《______________ 》,并于1975年3月生效。(2)1984年11月,我国也加入了这一公约。(3)1998年6月,中美两国元首重申了在任何情况下____________________ 生物武器,并反对生物武器及其技术和设备的扩散。(4)2010年,在第65届联合国大会上,我国政府主张全面禁止和彻底销毁 等各类大规模杀伤性武器。
(1)天花病毒、波特淋菌、霍乱弧菌和炭疽杆菌都可以用来制造生物武器( )(2)生物武器可通过吸入、误食、接触带菌物品,被带菌昆虫叮咬等侵入人体( )(3)我们对待生物武器的态度是坚决禁止生物武器( )
考向三 辨析生物武器的种类、特点和危害5.(2024·岳阳高三质检)将生物技术运用于战争或恐怖活动,后果非常可怕。下列有关生物武器的叙述,错误的是A.生物武器包括致病菌类、病毒类和生化毒剂类等B.人体对利用转基因技术制造的新型致病菌不能产生免疫反应C.转基因微生物制成的生物武器可能具有目前人类难以预防和治疗的特点D.经过基因重组的生物武器可能使受害国居民感染而施放者不易感染
6.炭疽杆菌造成感染者死亡率极高的主要原因之一是它能产生两种成分为蛋白质的内毒素。有科学家将该菌的大型环状DNA分子破坏,该菌仍能产生内毒素。下列对炭疽杆菌的叙述,不正确的是A.炭疽杆菌合成的内毒素属于代谢产物B.控制内毒素合成的基因位于炭疽杆菌的拟核中C.如将炭疽杆菌用于军事用途或恐怖活动,则属于生物武器D.将蜡状杆菌改造成像炭疽杆菌一样的致病菌需要通过转基因技术
1.(选择性必修3 P102)我国科学家将来自玉米的 基因与目的基因一起转入植物中,由于 基因可以阻断淀粉储藏使花粉失去活性,因而可以防止 的传播。2.(选择性必修3 P106)生殖性克隆是指_______________________________ 。3.(选择性必修3 P106)治疗性克隆是指___________________________________________________________________________________________________________。
通过克隆技术产生独立生存的新
利用克隆技术产生特定的细胞、组织和器官,用它们来修复或替代受损的细胞、组织和器官,从而达到治疗疾病的目的
4.为避免人为遗传改造品种对自然鱼群基因库的干扰,通常需要将其培育成三倍体鱼后才能投放到自然水体中饲养,其原理是_____________________________________________________________________________________________________________________________。5.对于植物来说,导入外源基因容易引起基因污染,科学家为此将外源基因导入叶绿体或线粒体内,原因是____________________________________________________________________________。
三倍体鱼在进行减数分裂时,染色体联会紊乱,几乎不能形成正常的生殖细胞,投放到自然水体中饲养不会因与其他鱼类杂交引起生态危机
在叶绿体或线粒体内的目的基因不会通过花粉传递,故可在一定程度上避免基因污染
6.“试管婴儿”技术诞生后,继而出现了“设计试管婴儿”技术,二者在应用上的区别:__________________________________________________________________________________________________________;在技术手段上的区别:与“试管婴儿”相比,“设计试管婴儿”在胚胎移植前需进行 。现在大多数人反对设计婴儿性别,其原因是__________________________________________。
前者主要用于解决不孕不育问题,后者可以用于治疗白血病、贫血症等疾病,也可用于设计孕育不患某些遗传病的胎儿
破坏了人类正常的性别比例,违反了伦理道德
7.生物武器的种类: 类、 类和 类等。8.生物武器是一种大规模的杀伤性武器,与常规武器相比,生物武器___________、 。彻底销毁生物武器是全世界爱好和平的人民的共同期望。1998年6月,中美两国元首在关于《禁止生物武器公约》议定书的联合声明中,重申了在任何情况下 、 、 生物武器,并反对生物武器及其技术和设备的扩散。
一、选择题:每小题给出的四个选项中只有一个符合题目要求。1.下列关于转基因技术的叙述,你认为下列说法欠妥的是A.转基因技术应用的基本原理是基因重组,转基因作物是转基因技术的 一种产物B.若转基因作物产生了对人类健康及环境的负面影响,我们应该摒弃转 基因技术C.科学家必须在现有知识与技术的基础上尽量考虑转基因作物可能存在 的风险并采取相应的防范措施D.国家必须对转基因作物研究制定相应的法律法规,并进行严格管理与 有效控制
2.植物生物反应器主要以整株植物、植物组织或植物悬浮细胞为加工场所,生产药物蛋白。叶绿体遗传转化体系是近年发展起来的一种新的植物生物反应器,是以叶绿体为外源DNA受体的安全性极高的一种转化方式。下列叙述不正确的是A.构建叶绿体遗传转化体系时,需要的工具酶是限制酶和 DNA连接酶B.构建的基因表达载体中含有叶绿体特异启动子,使得目的基因只能在 叶绿体中表达C.植物叶绿体表达体系可以防止转基因作物的目的基因通过花粉在自然 界中扩散D.把目的基因导入叶绿体DNA中,将来产生的配子中一定含有此目的基因
3.面对转基因产品的安全性问题,下列解决的方法中欠妥的是A.一旦发现转基因产品出现了安全性问题,要求马上停止实验,并封存 转基因产品B.要求对外源DNA进行认真选择,避免产生对人体有毒害的或过敏的蛋 白质C.对用大肠杆菌作为转基因受体的菌株,限定必须使用37 ℃以下便会死 去的菌株D.把重组DNA的转移限制在遗传上有缺陷的生物上
4.(2024·徐州高三模拟)转基因作物因其具有抗旱、抗寒、抗虫等能力而为粮食缺少的国家所推崇。但是反对者表示:对转基因食物进行的安全性研究都是短期的,无法有效评估人类进食转基因食物几十年后或更久以后的风险。请用已学过的知识判断,下列叙述错误的是A.转基因作物的基因可能传播到野生植物体内,造成基因污染B.食用转基因食品时,食品中的基因会整合到人的基因组中C.转入抗虫基因的植物,有可能会导致昆虫群体抗性基因频率增加D.即使转基因植物的外源基因来源于自然界,也仍然存在安全性问题
5.当面对日常生活中与转基因技术有关的话题时,我们需要理性地表明观点和参与讨论。下列叙述错误的是A.在清晰地了解转基因技术的原理和操作规程的基础上来讨论转基因技 术的相关问题B.转基因食品风险评估时需要考虑目的基因和标记基因的安全性问题C.商家不应该利用公众对转基因食品“恐惧”的心理,把“非转基因” 作为推销的噱头D.转基因技术将不同生物的DNA进行转移和重组之后,就会创造出新物种
6.“治疗性克隆”可用胚胎干细胞克隆出人体不同的组织、细胞,以用于医学研究和治疗。下列相关叙述错误的是A.治疗性克隆虽然用于治疗疾病,但是也涉及伦理问题B.治疗性克隆可解决器官移植时供体器官不足和免疫排斥问题C.用病人的细胞产生胰岛细胞以治疗糖尿病属于治疗性克隆D.我国政府不赞成、不允许、不接受任何治疗性克隆人实验
7.下列关于“试管婴儿”“设计试管婴儿”技术及安全伦理的叙述,不正确的是A.“试管婴儿”“设计试管婴儿”技术在生物学上所依据的原理都是有 性生殖B.“试管婴儿”“设计试管婴儿”技术对人类的作用是相同的C.“设计试管婴儿”形成的胚胎需遗传学诊断后植入母体孕育D.不符合遗传要求的胚胎如何处理会引起道德伦理之争
8.嵌合病毒是一种基因工程重组病毒,在制备技术上并不存在太大问题,但作为重组病毒,在安全性上还是有一定的风险。在自然条件下,病毒之间自发产生重组,可能获得一些意想不到的新型病毒,它比母株毒性更强,对生物体更具有威胁性。下列相关叙述错误的是A.嵌合病毒的性状可由受体病毒和供体病毒的遗传物质共同控制B.若将嵌合病毒制成生物武器,则可能具有人类难以预防的特点C.若将嵌合病毒制成生物武器,则可能具有感染特定人群的特点D.对于入侵机体的嵌合病毒,人体可能无法识别,致使其危害极大
9.2022年12月16日,《禁止生物武器公约》第九次审议大会在日内瓦闭幕。此次审议大会及其成果标志着全球生物安全治理取得重要进展。下列关于生物武器的叙述,错误的是A.相对于常规武器、核武器和化学武器等,生物武器最大的特点是携带 和投放简单B.生物武器对人的危害不仅有身体上的,还有心理上的C.中国坚决支持禁止生物武器的主张,奉行不发展、不生产、不储存生 物武器的政策,并反对生物武器的扩散D.现代生物武器的防护,主要包括预警体系、防控体系和疫苗库
10.生物技术的进步在给人类带来福祉的同时,会引起人们对它安全性的关注,也会带来新的伦理困惑与挑战。下列相关说法正确的是A.针对转基因技术,我国一贯坚持在研究上要“小心谨慎、稳健实施”B.目前,克隆技术已十分成熟,可以保证生殖性克隆人在技术上安全高效C.生物武器是指天花病毒、波特淋菌、霍乱弧菌和炭疽杆菌等致病微生物D.“设计试管婴儿”可以有目的地改造特定基因,特定情况下可用于治 疗疾病
11.下列关于生物技术安全性和伦理问题的叙述,错误的是A.反对设计试管婴儿的原因之一是有人滥用此技术选择性设计婴儿B.生物武器难以检测,用其进行杀伤时可能并不会被马上察觉C.应严格选择转基因植物的目的基因,避免产生对人类有害的物质D.生物武器是用微生物、毒素、干扰素及重组致病菌等来形成杀伤力
12.下列有关生物技术安全性的叙述错误的是A.科学家将玉米的α-淀粉酶基因与目的基因一起转入植物中,阻断淀粉 储藏使花粉失去活性而防止转基因花粉的传播,达到防止基因污染的 目的B.中国政府不赞成、不允许、不支持、不接受任何生殖性克隆人实验C.生物武器具有致病能力强、攻击范围广的特点D.利用设计试管婴儿技术,解决不孕不育夫妇的生育问题
注:1为阳性对照,2为空白(阴性)对照,3~7为NC89烟草样品,8~18表示杂草样品。
二、选择题:每小题给出的四个选项中有一个或多个符合题目要求。13.(2024·滨州高三质检)为了解转基因烟草对生态环境的影响,研究人员以TMV—cp烟草品种NC89为实验材料,对转基因烟草外源基因TMV—cp漂移到杂草上的可能性进行了研究。研究人员随机选取了5株NC89烟草,并在NC89烟草株系及周边随机选取各种杂草,提取DNA,根据TMV—cp基因设计引物进行PCR扩增,电泳结果如图。
下列相关叙述错误的是A.设置空白对照是为排除实验操作等对结果的影响B.电泳结果表明TMV—cp基因在NC89烟草细胞内稳定存在C.电泳结果表明烟草中TMV—cp基因漂移至周边杂草D.将TMV—cp基因转入其他植物时不需要经过安全性评价
14.2018年11月,世界首例免疫艾滋病的基因编辑婴儿诞生。这项研究用到了能够精确定位并修饰基因的基因编辑技术,即基因编辑时用约为头发二十分之一细的针把Cas9蛋白和特定的RNA引导序列注入受精卵中,对CCR5基因进行修改,预期婴儿出生后能天然抵抗人类免疫缺陷病毒。关于该技术的安全性问题,下列说法错误的是A.基因编辑时,引导序列可能发生变异,导致剪切错误,造成不可预知的后果B.经过基因编辑的个体,有可能影响基因选择性表达,而导致其他疾病的产生C.将基因编辑技术应用于治疗性克隆,不符合人类伦理道德D.只要加强监管、完善法律法规、完善技术手段,不需担心基因编辑技术的安 全性
15.下列应用实例中,涉及生物技术安全性与伦理问题的是A.利用基因编辑技术获得身体健康和智力超群的“完美婴儿”B.利用克隆人解决不孕不育患者的生育难题C.利用人体的胚胎干细胞治疗阿尔茨海默症D.利用自己出生时保留的脐带血治疗白血病
2025届高考生物一轮总复习选择性必修3第十单元生物技术与工程第53讲生物技术的安全性与伦理问题课件: 这是一份2025届高考生物一轮总复习选择性必修3第十单元生物技术与工程第53讲生物技术的安全性与伦理问题课件,共26页。PPT课件主要包含了氨基酸,生长迅速,营养品质优良,相应病毒,抗除草剂,耐储藏,经济发展水平,安全性,原理和操作规程,经济和文化等内容,欢迎下载使用。
2025届高考 一轮复习 人教版 生物技术的安全性与伦理问题 课件: 这是一份2025届高考 一轮复习 人教版 生物技术的安全性与伦理问题 课件,共23页。PPT课件主要包含了转基因产品的安全性,关键·真题必刷等内容,欢迎下载使用。
新高考生物一轮复习课件 第十单元 第7课 胚胎工程与生物技术的安全性和伦理问题(含解析): 这是一份新高考生物一轮复习课件 第十单元 第7课 胚胎工程与生物技术的安全性和伦理问题(含解析),共60页。PPT课件主要包含了核心概念·自查,曲细精管,初情期,出生前,受精卵,雌性动物生殖,2受精过程,早期胚胎发育,胚胎的早期培养,生理环境相同等内容,欢迎下载使用。