所属成套资源:2023-2024学年高二物理下学期期末考点大串讲(人教版2019)
- 专题03 磁场【考点串讲PPT】2023-2024学年高二物理下学期期末考点大串讲(人教版2019) 课件 0 次下载
- 专题04 电磁感应【考点串讲PPT】2023-2024学年高二物理下学期期末考点大串讲(人教版2019) 课件 0 次下载
- 专题05 交变电流【考点串讲PPT】2023-2024学年高二物理下学期期末考点大串讲(人教版2019) 课件 0 次下载
- 专题06 热学【考点串讲PPT】2023-2024学年高二物理下学期期末考点大串讲(人教版2019) 课件 0 次下载
- 专题07 近代物理【考点串讲PPT】2023-2024学年高二物理下学期期末考点大串讲(人教版2019) 课件 0 次下载
高二物理下期末模拟预测卷03(选必1(2~4章)+选必2全部+选必3全部)原卷版+解析版2023-2024学年高二物理下学期期末考点大串讲(人教版2019)
展开
这是一份高二物理下期末模拟预测卷03(选必1(2~4章)+选必2全部+选必3全部)原卷版+解析版2023-2024学年高二物理下学期期末考点大串讲(人教版2019),文件包含高二物理下期末模拟预测卷03选必124章+选必2全部+选必3全部原卷版2023-2024学年高二物理下学期期末考点大串讲人教版2019docx、高二物理下期末模拟预测卷03选必124章+选必2全部+选必3全部解析版2023-2024学年高二物理下学期期末考点大串讲人教版2019docx等2份试卷配套教学资源,其中试卷共26页, 欢迎下载使用。
满分100分,考试时间:90分钟
注意事项:
1. 考试范围:选择性必修1(2~4章)、选必2全部+选必3全部
2. 题型:8(单选)+4(多选)+2(实验)+4(计算)
第I卷(选择题,共40分)
一、选择题(本题共12题,总分40分。其中1~8题,只有一个选项符合题意,每题3分,共24分;第9~12题,每题4分,共16分,每题有多个选项符合题意,全部选对得4分,少选漏选得2分,错选得0分)
1.如图所示是氢原子的能级图,一个处于能级上的氢原子发生能级跃迁时,下列说法正确的是( )
A.向低能级跃迁时,电子的动能和电势能都减小
B.该氢原子可能发出3种不同频率的光
C.用动能为0.78eV的钾离子去撞击该氢原子,可使该氢原子跃迁到能级
D.要使该氢原子发生电离,入射光的能量最少为13.60eV
【答案】C
【详解】A.根据库仑力提供向心力,即,可知
向低能级跃迁时,减小,电子动能增加;电子带负电,电势能减小,故A错误;
B.一个处于能级上的氢原子发生能级跃迁时,可能发出2种不同频率的光,或只发出1种频率的光,故B错误;
C.由题知
可知用动能为0.78eV的钾离子去撞击该氢原子,可使该氢原子跃迁到能级,故C正确;
D.要使该氢原子发生电离,入射光的能量最少为,故D错误。
故选C。
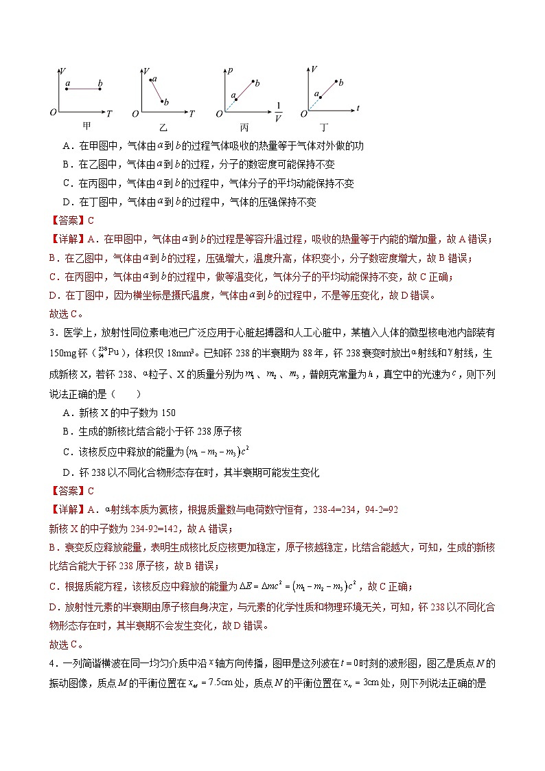
2.下列对一定质量的理想气体状态发生变化时所遵循的规律描述正确的是( )
A.在甲图中,气体由到的过程气体吸收的热量等于气体对外做的功
B.在乙图中,气体由到的过程,分子的数密度可能保持不变
C.在丙图中,气体由到的过程中,气体分子的平均动能保持不变
D.在丁图中,气体由到的过程中,气体的压强保持不变
【答案】C
【详解】A.在甲图中,气体由到的过程是等容升温过程,吸收的热量等于内能的增加量,故A错误;
B.在乙图中,气体由到的过程,压强增大,温度升高,体积变小,分子数密度增大,故B错误;
C.在丙图中,气体由到的过程中,做等温变化,气体分子的平均动能保持不变,故C正确;
D.在丁图中,因为横坐标是摄氏温度,气体由到的过程中,不是等压变化,故D错误。
故选C。
3.医学上,放射性同位素电池已广泛应用于心脏起搏器和人工心脏中,某植入人体的微型核电池内部装有150mg钚(),体积仅18mm3。已知钚238的半衰期为88年,钚238衰变时放出射线和射线,生成新核X,若钚238、粒子、X的质量分别为、、,普朗克常量为,真空中的光速为,则下列说法正确的是( )
A.新核X的中子数为150
B.生成的新核比结合能小于钚238原子核
C.该核反应中释放的能量为
D.钚238以不同化合物形态存在时,其半衰期可能发生变化
【答案】C
【详解】A.射线本质为氦核,根据质量数与电荷数守恒有,238-4=234,94-2=92
新核X的中子数为234-92=142,故A错误;
B.衰变反应释放能量,表明生成核比反应核更加稳定,原子核越稳定,比结合能越大,可知,生成的新核比结合能大于钚238原子核,故B错误;
C.根据质能方程,该核反应中释放的能量为,故C正确;
D.放射性元素的半衰期由原子核自身决定,与元素的化学性质和物理环境无关,可知,钚238以不同化合物形态存在时,其半衰期不会发生变化,故D错误。
故选C。
4.一列简谐横波在同一均匀介质中沿轴方向传播,图甲是这列波在时刻的波形图,图乙是质点N的振动图像,质点M的平衡位置在处,质点N的平衡位置在处,则下列说法正确的是( )
A.该列波的波速大小为0.3m/s,且沿轴负方向传播
B.质点N的振动方程为
C.0~2s内,质点M的路程为1m
D.从时刻起,质点M回到平衡位置的最短时间为0.05s
【答案】B
【详解】A.由图甲可知波长为,由图乙可知周期为,该列波的波速大小为
时刻,质点N向下振动,根据同侧法,波沿轴正方向传播,故A错误;
B.质点N的振动方程为
当,,解得
故质点N的振动方程为,故B正确;
C.0~2s内,经历了5个周期,质点M的路程为,故C错误;
D.波沿轴正方向传播,从时刻起,质点M回到平衡位置的最短时间为,故D错误。
故选B。
5.如图所示,固定在水平面上的半径为r的金属圆环内存在方向竖直向上、磁感应强度大小为B的匀强磁场。长为l的金属棒,一端与圆环接触良好,另一端固定在竖直导电转轴OO′上,随轴以角速度匀速转动。在圆环的A点和电刷间接有阻值为R的电阻和电容为C、板间距为d的平行板电容器,有一带电微粒在电容器极板间处于静止状态。已知重力加速度为g,不计其它电阻和摩擦,下列说法正确的是( )
A.棒产生的电动势为
B.电阻消耗的电功率为
C.微粒的电荷量与质量之比为
D.电容器所带的电荷量为
【答案】C【详解】AB.根据法拉第电磁感应定律可得,棒产生的电动势为
电路中的电流
电阻消耗的电功率为,故AB错误;
CD.由于导体棒电阻不计,则电容器两端电压等于电动势,则有
解得
电容器所带的电荷量为,故C正确,D错误。
故选C。
6.如图所示,在以半径为R和2R的同心圆为边界的区域中,有磁感应强度大小为B、方向垂直纸面向里的匀强磁场。在圆心O处有一粒子源(图中未画出),在纸面内沿各个方向发射出比荷为的带负电的粒子,粒子的速率分布连续,忽略粒子所受重力和粒子间的相互作用力,已知sin37°=0.6,cs37°=0.8。若所有的粒子都不能射出磁场,则下列说法正确的是( )
A.粒子速度的最大值为
B.粒子速度的最大值为
C.某粒子恰好不从大圆边界射出磁场,其在磁场中运动的时间为(不考虑粒子再次进入磁场的情况)
D.某粒子恰好不从大圆边界射出磁场,其在磁场中运动的时间为(不考虑粒子再次进入磁场的情况)
【答案】C
【详解】AB.根据洛伦兹力提供向心力
可得粒子的运动半径为
可知粒子速度最大时,运动半径最大,做出粒子的运动轨迹如图所示
根据几何关系有
联立解得,故AB错误;
CD.某粒子恰好不从大圆边界射出磁场,即粒子速度最大时,根据几何关系有
解得其在磁场中运动的时间为,故C正确;D错误。
故选C。
7.如图所示,半径为R的特殊圆柱形透光材料圆柱体部分高度为,顶部恰好是一半球体,底部中心有一光源S向顶部发射一束由a、b两种不同频率的光组成的复色光,当光线与竖直方向夹角变大时,出射点P的高度也随之降低,只考虑第一次折射,发现当P点高度h降低为R时恰好只剩下a光从顶部射出(光速为c),下列判断正确的是( )
A.在此透光材料中a光的传播速度小于b光的传播速度
B.同一装置用a、b光做单缝衍射实验,b光的衍射现象更加明显
C.此透光材料对b光的折射率为
D.a光从P点射出时,a光经过SP路程所需的时间为
【答案】C
【详解】A.由题意可知,只剩下a光从顶部射出时,b光发生全反射,而a光没发生全反射,可知b光临界角比a光小,根据
可知b光的折射率比a光的大,根据,可知在此透光材料中a光的传播速度大于b光的传播速度,故A错误;
B.b光的折射率比a光的大,b光的频率比a光的大,则b光的波长比a光的小,波长越长,越容易发生明显的衍射现象,则同一装置用a、b光做单缝衍射实验,a光的衍射现象更加明显,故B错误。
C.只剩下a光从顶部射出时,如图所示
由题意可知
可得
则
解得
即
在中,由正弦定理得,
b光发生全反射有,
此透光材料对b光的折射率为,故C正确;
D.a光从P点射出时,a光经过SP路程所需的时间为,故D错误;
故选C。
8.如图甲,一质量为m的物体B放在水平面上,质量为2m的物体A通过一轻弹簧与其连接。给A一竖直方向上的初速度,当A运动到最高点时,B与水平面间的作用力刚好为零。从某时刻开始计时,A的位移随时间变化规律如图乙,已知重力加速度为g,下列说法正确的是( )
A.时间内,物体A的速度与加速度方向相反
B.物体A在任意一个1.25s内通过的路程均为50cm
C.物体A的振动方程为
D.物体B对水平面的最大压力为9mg
【答案】C
【详解】A.时间内,物体A由负的最大位移向平衡位置运动,回复力指向平衡位置,可得物体A的速度方向与加速度方向相同,均沿轴正方向,故A错误;
B.由图可知物体A振动周期为,物体A由特殊位置(平衡位置或最大位移处)开始计时,在任意一个内,物体A通过的路程等于振幅的5倍,即50cm,除此外的位置在1.25s内通过的路程不等于振幅的5倍,故B错误;
C.物体A的振动方程为
将代入可得,
可得,故C正确;
D.当A运动到最高点时,B与水平面间的作用力刚好为零,对B,根据牛顿第二定律有,
对A,根据牛顿第二定律有
根据对称性,当A运动到最低点时,对A,根据牛顿第二定律有
此时水平面对物体B的支持力最大,有
根据牛顿第三定律,物体B对水平面的最大压力为6mg,故D错误。
故选C。
9.图甲和图乙是某手动发电的手电筒内部发电机的两个截面示意图,多匝线圈a处于辐向的磁场中,线圈a连接理想变压器的原线圈.副线圈接一小灯泡,当推动手柄使线圈a沿轴线做振幅一定的往复运动,其v-t图像为如图丙所示的正弦曲线时,小灯泡恰好能正常发光。该小灯泡长期使用导致灯丝变细,要使旧灯泡恢复之前的亮度,下列措施可行的是( )
A.仅减少线圈a的匝数B.仅增加变压器副线圈的匝数
C.增大推动手柄时的周期T0D.增大推动手柄时的最大速度v0
【答案】BD
【详解】
灯丝变细,小灯泡的电阻变大,要使旧灯泡恢复之前的亮度,可以增加灯泡两端的电压。
A.仅减小线圈a的匝数会减小灯泡两端的电压,选项A错误;
B.减少变压器原线圈的匝数或增加变压器副线圈的匝数也可以增加灯泡两端的电压,选项B正确;
C.增大推动手柄时的周期T0会使灯泡两端的电压降低,选项C错误;
D.增大推动手柄时的最大速度v0可以增加灯泡两端的电压,选项D正确。
故选BD。
10.如图所示,在同一种介质中两列简谐横波甲、乙沿x轴方向相向传播。甲向左传播,乙向右传播。t=0时刻,甲、乙两列波的波形前端刚好分别传到x=-1cm和x=-2cm处的两点,已知乙波的波速。下列说法中正确的( )
A.t=0时,x=-6cm处的质点Q沿x轴正方向运动
B.甲波波源的振动频率为100Hz
C.P、Q两质点振动方向始终相反
D.x=0处的质点在t=0.05s时的位移为10cm
【答案】BD
【详解】A.由于乙沿x轴正方向传播,所以t=0时,x=-6cm处的质点Q沿y轴负方向运动。故A错误;
B.在同一种介质中的两列简谐横波的波速相等,由图可知甲波的波长为
则甲波波源的振动频率为,故B正确;
C.t=0时刻,P、Q两质点振动方向相反;由两波的波长不同可知两波源的振动频率不同,所以P、Q两质点振动方向不能始终相反,故C错误;
D.乙波的周期
乙波传播到处所需的时间,
在t=0.05s时x=0处的质点参与乙波振动的时间
所以在t=0.05s时x=0处的质点参与乙波振动的位移为
甲波的周期
由
所以x=0处的质点在t=0.05s时的位移为
所以x=0处的质点在t=0.05s时的位移为,故D正确。
故选BD。
11.如图甲,MN、PQ为两根间距为L的足够长固定平行光滑金属导轨,导轨平面与水平面间夹角,上端M、P间接一个阻值为R的定值电阻,两导轨间存在垂直导轨平面向上的匀强磁场,长为L、质量为m的金属棒ab放置在导轨上。现将棒由静止释放,同时对棒施加一个沿导轨向下的恒定拉力F,当棒下滑距离d时,棒刚好达到匀速运动状态,此过程中棒的加速度大小随其速度变化的关系图像如图乙。重力加速度为g,金属棒及导轨电阻不计,棒始终与导轨垂直且接触良好,下列说法正确的是( )
A.拉力的大小
B.匀强磁场的磁感应强度
C.金属棒加速过程中通过棒某一截面的电量为
D.金属棒加速过程中,电阻上产生的焦耳热
【答案】CD
【详解】
AB.根据题意,由图乙可知,当棒的速度为0时,加速度为,则有
当棒的速度为时,加速度为0,则有感应电动势为
感应电流为
金属棒受到的安培力为
又有
解得,,故AB错误;
C.根据题意,由公式、和可得,金属棒加速过程中通过棒某一截面的电量为
,故C正确;
D.根据题意,金属棒加速过程中,由能量守恒定律有,解得
故D正确。
故选CD。
12.有一金属棒ab,质量为m,电阻不计,可在两条轨道上滑动,如图所示,轨道间距为L,其平面与水平面的夹角为,置于垂直于轨道平面向上的匀强磁场中,磁感应强度为B,金属棒与轨道的最大静摩擦力等于滑动摩擦力,回路中电源电动势为E,内阻不计(假设金属棒与轨道间动摩擦因数为),则下列说法正确的是( )
A.若,导体棒不可能静止
B.若,导体棒不可能静止
C.若导体棒静止,则静摩擦力的方向一定沿轨道平面向上
D.若导体棒静止,则静摩擦力的方向可能沿轨道平面向下
【答案】BD
【详解】AB.根据闭合电路的欧姆定律可得
当导体棒受到的摩擦力向上且刚好静止,则根据共点力平衡可得
解得
当导体棒受到的摩擦力向下且刚好静止,则根据共点力平衡可得
解得
故电阻的范围在,导体棒静止,故A错误,B正确;
CD.根据AB的分析可知,静摩擦力可能向上,也可能向下,故C错误,D正确。
故选BD。
第II卷(非选择题,共60分)
二、实验题(每空2分,共16分)
13.元宵节是是中国的传统节日,在以往孩子们在这一天会手提着蜡烛灯笼,在大街小巷游玩。随着科技的进步,造型独特、功能齐全的电子灯笼、音乐灯笼相继问世。某实验小组购置了一个电灯泡灯笼,其电路如图甲所示,当单刀双掷开关拨到1的时候,灯常亮,当开关拨到2的时候,在控制芯片的作用下灯就会闪一闪,非常好看。
(1)该实验小组为了实现到了晚上自动亮灯而白天不亮灯,于是在电路中将C、D间的导线去除,在这两点间增加了一个亮度感应开关(其结构主要是一个电磁继电器和一个光敏电阻R),如图乙,其工作原理如下:
①开关任意接通1或2,接通开关;
②若环境较暗,灯亮起;
③若环境中光亮度较高,光敏电阻的电阻 (填“较大”或“较小”),电磁继电器中的线圈电流 (填“较大”或“较小”),两个触点与铁片 (填“接触”或“分离”)。
(2)该实验小组还想实现亮度自动调节功能,即灯的亮度可以随着环境亮度的变化而变化,环境越亮的时候灯越暗。他们向调节电路虚线框内接入了一个半导体光敏电阻,如图丙所示,请设计并补充电路图(使用光敏电阻符号:) 。
【答案】 较小 较大 分离
【详解】(1)③[1][2][3]若环境中光亮度较高,光敏电阻的电阻较小,电磁继电器中的线圈电流较大,两个触点与铁片分离。
(2)[4]环境越亮的时候光敏电阻的阻值越小,要求灯越暗,则光敏电阻与灯泡并联,补充电路图如图
14.如图甲所示是一个摆线长度可调的单摆振动的情景图,O是它的平衡位置,P、Q是小球所能到达的最高位置.图乙是某摆长时小球的振动图象,g取10。
(1)按照图甲所示的装置组装好实验器材,为测量单摆的摆动周期,测量时间应从摆球经过 (填“O”“P”或“Q”)时开始计时;
(2)测出悬点O到小球球心的距离(摆长)L及单摆完成n次全振动所用的时间t,则重力加速度g= (用L、n、t、π表示)。
(3)用多组实验数据作出图象,也可以求出重力加速度g。已知三位同学作出的图线的示意图分别如图中的a、b、c所示,其中a和b平行,b和c都过原点,图线b对应的g值最接近当地重力加速度的值。则相对于图线b,下列分析正确的是 (选填选项前的字母)。
A.出现图线a的原因可能是误将悬点到小球下端的距离记为摆长L
B.出现图线c的原因可能是误将49次全振动记为50次
C.图线c对应的g值小于图线b对应的g值
(4)若把该装置从车城中学移动到莫斯科某教堂内,则单摆的摆动周期将 。(选填变大、变小、不变)
【答案】 O B 变小
【详解】(1)[1]为测量单摆的摆动周期,测量时间应从摆球经过O时开始计时;
(2)[2]单摆的周期为
由单摆的周期为,得
(3)[3] A.根据单摆周期公式,得
图像的斜率为;设小球的半径为r,,则
根据数学知识对比,
斜率相等,两者应该平行,是截距,故出现a图像的原因是误将悬点到小球上端的距离记为摆长,故A错误;
B.误将49次全振动记为50次时周期测量值偏小,导致重力加速度测量值偏大,图像斜率偏小,故B正确;
C.由图线斜率是,知图线c对应的斜率最小,g值最大,大于图线b对应的g值,故C错误。
故选B。
(4)[4]若把该装置从车城中学移动到莫斯科某教堂内,纬度升高,重力加速度变大,周期将变小。
三、解答题
15.(9分)如图所示,下端开口的汽缸竖直放置,底面及活塞水平,汽缸内壁有卡口a和b,紧贴卡口a的下方和b的上方左右两侧分别装有厚度不计的两个压力传感器,卡口a、b的间距为h,a距汽缸顶部的高度为2.5h。厚度可忽略的活塞上方密封有一定质量的理想气体,活塞质量为m,面积为S。开始时气缸内气体温度为T0,卡口a下方两个传感器的示数之和为0.5mg,现用电热丝缓慢加热汽缸中的气体,直至活塞到达卡口b且两个压力传感器的示数之和也为0.5mg。已知大气压强为,重力加速度大为g,活塞和汽缸壁均绝热,不计它们之间的摩擦。求:
(1)到达最终状态时汽缸内气体的温度;
(2)在此过程中气体对外做功的数值。
【答案】(1);(2)
【详解】(1)设大气压强为,开始时气缸内气体压强为开始时活塞受力平衡,则
最终状态时气缸内气体压强为,活塞在b处受力平衡,则
由理想气体状态方程得,
联立解得,
(2)设活塞刚离开卡口a时,气缸内气体压强为,对活塞有
此过程中气体对外所做的功
解得
16.(9分)如图所示,一玻璃砖的截面由半圆和等边三角形ABC组成,O点为圆心,半圆的直径BC长为2R,半圆上的D点到BC的距离为。一束光射到D点,入射角为60°,折射光线与BC垂直。已知光在真空中的传播速度为c。求:
(1)玻璃砖的折射率n;
(2)光在玻璃砖中的传播时间t。
【答案】(1);(2)
【详解】(1)半圆上的D点到BC的距离为,则有
可得折射角为
则玻璃砖的折射率为
(2)光射到AC边时的入射角为,发生全反射的临界角为
则有
故光在传播到AC边后发生全反射,光路图如图所示
光在玻璃砖中的路程为
光在玻璃砖中的传播速度为
则光在玻璃砖中的传播时间为
17.(9分)一列简谐横波在水平绳上沿x轴正方向传播,在t=0时刻的波形如图所示,绳上三个质点M、N、P的平衡位置分别为xM=10m,xN=40m,xP=25m,从该时刻开始计时,M点的振动位移随时间变化关系为。求:
(1)该简谐横波的波速v;
(2)再经过多长时间,质点M、N振动的速度相同。
【答案】(1);(2)(n=0,1,2,3…)
【详解】(1)根据题意可知,M点的振动位移随时间变化关系为
则振动周期为
根据波形图可知,简谐横波的波长为
该简谐横波的波速
(2)当某质点位于平衡位置时,其两侧与它平衡位置间距相等的质点速度相同。平衡位置的振动状态传播到MN中点的距离为(n=0,1,2,3…)
经过的时间为
解得(n=0,1,2,3…)
18.(17分)如图所示,一个半径为r的金属圆环水平固定,长为r且电阻为的金属杆a沿半径放置,其一端与圆环接触良好,另一端固定在过圆心的导电竖直转轴上,金属杆a随转轴以角速度匀速转动。圆环内存在竖直向下的磁感应强度大小为的匀强磁场,圆环边缘及转轴分别与水平放置且间距为L的粗糙金属轨道相连。足够长的光滑绝缘轨道与金属轨道平滑连接,且处在竖直向下的磁感应强度大小为的匀强磁场中。垂直轨道放置的金属杆b,长为L、质量为m、电阻为,与轨道的动摩擦因数为。绝缘轨道上放置一个质量为M、总电阻为的“”形金属框,它的三个边长均为L。初始时,线框的边右侧区域存在竖直向下的磁感应强度大小为的匀强磁场。已知,,重力加速度为g,不考虑框架中的电流产生的磁场影响,除已给电阻外其它电阻值均忽略不计,最大静摩擦力和滑动摩擦力大小相等。
(1)要使金属杆b能向右运动,求转轴转动的角速度的最小值;
(2)当角速度为时,求金属杆b到达虚线位置时的速度大小(已知b杆到达前已平衡);
(3)当角速度为时,金属杆b与“”形金属框碰撞形成一闭合的正方形方框后,一起进入右侧磁场区域,求运动稳定后“”形框产生的焦耳热(结果用分数表示)。
【答案】(1);(2);(3)
【详解】(1)设要使金属杆b能向右运动,转轴转动的角速度的最小值为,金属杆a切割磁感线,根据法拉第电磁感应定律有
电路中的电流为
对金属杆b受力分析,可知
解得
(2)当角速度为时,根据法拉第电磁感应定律有
金属杆b切割磁感线:
电路中的电流为
对金属杆b,根据受力平衡有
解得
(3)金属杆b与金属框发生碰撞时会形成一闭合的正方形方框,规定向右为正方向,根据动量守恒定律有
稳定后,有
其中
回路中的焦耳热为
金属框产生的焦耳热为
相关试卷
这是一份期末模拟预测卷01(选必1:2~4章+选必3全部)原卷版+解析版2023-2024学年高二物理下学期期末考点大串讲(人教版2019),文件包含期末模拟预测卷01选必124章+选必3全部原卷版2023-2024学年高二物理下学期期末考点大串讲人教版2019docx、期末模拟预测卷01选必124章+选必3全部解析版2023-2024学年高二物理下学期期末考点大串讲人教版2019docx等2份试卷配套教学资源,其中试卷共24页, 欢迎下载使用。
这是一份高二物理下学期选必一期末复习卷,共6页。试卷主要包含了单选题,多选题,实验题,计算题等内容,欢迎下载使用。
这是一份湖南省岳阳市湘阴县第二中学2023-2024学年高二下学期选必一期末物理复习卷,共6页。试卷主要包含了单选题,多选题,实验题,计算题等内容,欢迎下载使用。

