江苏省盐城市2023-2024学年高一下学期6月期末生物试题(原卷版+解析版)
展开1.本试卷考试时间为75分钟,试卷满分100分,考试形式闭卷。
2.本试卷中所有试题必须作答在答题卡上规定的位置,否则不给分。
3.答题前,务必将自己的姓名、准考证号用0.5毫米黑色墨水签字笔填写在试卷及答题卡上。
一、单选题:本部分包括14题,每题2分,共计28分。每题只有一个选项最符合题意。
1. 下图表示某概念模型,以下相关叙述与该模型相符的是( )
A. 若①是生物大分子,则②③④⑤可表示多糖、脂肪、核酸、蛋白质
B. 若①是含氮化合物, 则②③④⑤可表示几丁质、淀粉酶、mRNA、ADP
C. 若①是还原糖,则②③④⑤可表示核糖、乳糖、蔗糖、糖原
D. 若①是密码子, 则②③④⑤可表示 UUA、CCG、GGU、AAT
【答案】B
【解析】
【分析】1、糖类一般由C、H、O三种元素组成,分为单糖、二糖和多糖,是主要的能源物质。常见的单糖有葡萄糖、果糖、半乳糖、核糖和脱氧核糖等。植物细胞中常见的二糖是蔗糖和麦芽糖,动物细胞中常见的二糖是乳糖。植物细胞中常见的多糖是纤维素和淀粉,动物细胞中常见的多糖是糖原。淀粉是植物细胞中的储能物质,糖原是动物细胞中的储能物质。
2、组成脂质的化学元素主要是C、H、O,有些脂质还含有P和N,细胞中常见的脂质有:(1)脂肪:是由脂肪酸与甘油发生反应而形成的,作用:①细胞内良好的储能物质;②保温、缓冲和减压作用。(2)磷脂:构成膜(细胞膜、核膜、细胞器膜)结构的重要成分。(3)固醇:维持新陈代谢和生殖起重要调节作用,包括胆固醇、性激素、维生素D等。
【详解】A、脂肪不是生物大分子,A错误;
B、几丁质是一种含氮多糖,组成元素C、H、O、N,淀粉酶化学本质是蛋白质,组成元素C、H、O、N等,mRNA和ADP组成元素C、H、O、N、P,B正确;
C、蔗糖、糖原不是还原性糖,还原性糖有葡萄糖、果糖、半乳糖、乳糖、麦芽糖等,C错误;
D、密码子是指mRNA上决定一个氨基酸的三个相邻碱基,所以AAT不是密码子,D错误。
故选B。
2. 下列有关细胞结构与其部分功能的叙述,正确的是( )
A. AB. BC. CD. D
【答案】D
【解析】
【分析】1、高尔基体:单层膜囊状结构,在动物细胞中与分泌物的形成有关,在植物中与细胞壁的形成有关。
2、中心体:无膜结构,存在于动物和低等植物中,与动物细胞有丝分裂有关。
3、核仁:非膜结构,与某种RNA的合成以及核糖体的形成有关。
4、细胞骨架:非膜结构,由蛋白质纤维组成的网架结构,维持着细胞的形态,锚定并支撑着细胞中许多细胞器,与细胞运动、分裂、分化以及物质运输、能量转化、信息传递等生命活动密切相关。
【详解】A、分泌蛋白的合成场所在核糖体,A错误;
B、中心体,无膜结构,存在于动物和低等植物中,与动物细胞有丝分裂中纺锤体形成有关,B错误;
C、核仁,非膜结构,与某种RNA的合成以及核糖体的形成有关,C错误;
D、细胞骨架,非膜结构,由蛋白质纤维组成的网架结构,维持着细胞的形态,锚定并支撑着细胞中许多细胞器,D正确。
故选D。
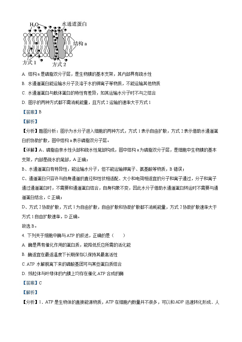
3. 水分子通过生物膜的方式有如图所示的两种,下列相关叙述错误的是( )
A. 结构a是磷脂双分子层,是生物膜的基本支架,其内部具有疏水性
B. 水通道蛋白能运输水分子及溶于水的钾离子等物质,不能运输其他物质
C. 水通道蛋白与载体蛋白的特性有差异,如其运输水分子时不与之结合
D. 图示的两种方式都不需消耗能量,且方式2运输的速率大于方式1
【答案】B
【解析】
【分析】题图分析:图示为水分子进入细胞的两种方式,方式1表示自由扩散,方式2表示借助水通道蛋白的协助扩散,图中结构a表示磷脂双分子层。
【详解】A、磷脂由亲水性头部和疏水性尾部构成,图中结构a为磷脂双分子层,是细胞中生物膜的基本支架,内部是疏水的尾部,A正确;
B、水通道蛋白有特异性,能运输水分子,但不能运输钾离子、氨基酸等物质,B错误;
C、通道蛋白只容许与自身通道的直径和性状相适配、大小和电荷相适宜的分子和离子通过,分子和离子通过通道蛋白时,不需要和通道蛋白结合,自身构象不变,因此水分子借助水通道蛋白转运时不需要与通道蛋白结合,C正确;
D、方式2协助扩散,方式1为自由扩散,自由扩散和协助扩散都不消耗能量,方式2协助扩散速率大于方式1自由扩散速率,D正确。
故选B。
4. 下列关于细胞中酶与ATP的叙述,正确的是( )
A. 酶是具有催化作用的蛋白质,能降低反应所需的活化能
B. 酶适宜在最适温度下长期保存以保持其最高活性
C. ATP 水解脱离下来的磷酸基团可与某些蛋白质结合
D. 线粒体与叶绿体的内膜上均存在催化ATP合成的酶
【答案】C
【解析】
【分析】1.ATP是生物体的直接能源物质,ATP在细胞内数量并不很多,可以和ADP迅速转化形成.人和动物体内产生ATP的生理过程只有呼吸作用,高等植物体内产生ATP的生理过程有光合作用和细胞呼吸,ATP中的能量可用于各种生命活动,可以转变为光能、化学能等,但形成ATP的能量来自于呼吸作用释放的能量或植物的光合作用。
2.酶是由活细胞产生的具有催化作用的有机物,绝大多数酶是蛋白质,极少数酶是RNA.酶的特性:高效性、专一性和作用条件温和的特性。酶促反应的原理:酶能降低化学反应的活化能。
【详解】A、酶是活细胞产生的具有催化作用的有机物,绝大多数酶是蛋白质,极少数酶是RNA,能降低反应所需的活化能,A错误;
B、酶适宜在低温条件下才可能长期保存,B错误;
C、ATP 水解脱离下来的磷酸基团可与某些蛋白质结合,如在ATP为主动运输供能的过程中,ATP分子的末端磷酸基团脱离下来,可以参与离子主动运输的载体蛋白结合,C正确;
D、线粒体内膜是有氧呼吸第三阶段的场所,存在催化ATP合成的酶,叶绿体的类囊体结构博是光反应场所存在催化ATP合成的酶,但叶绿体的内膜上不均存在催化ATP合成的酶,D错误。
故选C。
5. 下列关于高中生物学部分实验的选材、操作的叙述,错误的是( )
A. 性状分离比的模拟实验中,甲、乙两桶内小球的数量必须相等
B. 观察细胞质流动实验中,用黑藻叶制作临时装片时不需要切片
C. 探究pH对酶活性的影响时,一般不宜选用淀粉、淀粉酶作为实验材料
D. 用酸性重铬酸钾检测无氧呼吸产生的酒精时,应先耗尽培养液中的葡萄糖
【答案】A
【解析】
【分析】1、由于雄性配子的数量多于雌配子的数量,所以性状分离模拟实验中代表雌、雄生殖器官的2个小桶中彩球总数可以不同;
2、酸性重铬酸钾既能将酒精中的羟基氧化成羧基,也能将葡萄糖中的醛基氧化成羧基,因此酸性重铬酸钾溶液与酒精和葡萄糖都会出现由橙色变为灰绿色的颜色变化;
【详解】A、由于雄性配子的数量多于雌配子的数量,所以性状分离模拟实验中代表雌、雄生殖器官的2个小桶中彩球总数可以不同,A错误;
B、黑藻是一种多细胞藻类,叶片是由单层细胞组成,可以直接制作成临时装片,即不需要切片,B正确;
C、探究pH对酶活性的影响时,一般不宜选用淀粉、淀粉酶作为实验材料,因为在较强酸或碱性条件下酶会失活,但酸会使淀粉水解,因此酸性条件下也可以检测到还原糖的产生,没办法控制单一变量,C正确;
D、酸性重铬酸钾溶液与酒精和葡萄糖都会出现由橙色变为灰绿色的颜色变化,所以用酸性重铬酸钾溶液检测酵母菌无氧呼吸产生的酒精,应先耗尽培养液中的葡萄糖,D正确。
故选A。
6. 下列叙述中,能较好实现分离相关物质或结构目的的是( )
A. 使用适宜浓度的蔗糖溶液将分生区细胞的细胞壁与原生质层分离
B. 使用差速离心法将细胞中不同大小的细胞器分离
C. 根据色素在层析液中的扩散速度不同将绿叶中不同种类的色素分离
D. 根据密度梯度离心后放射性强弱不同将14N-DNA和15N-DNA分离
【答案】B
【解析】
【分析】色素在滤纸条上分离原因是不同色素在层析液中的溶解度不同,溶解度大,扩散速度快;溶解度小扩散速度慢。
【详解】A、分生区细胞没有大液泡,难以发生质壁分离,A错误;
B、细胞器密度不同,使用差速离心法可将细胞中不同大小的细胞器分离,B正确;
C、根据色素在层析液中的溶解度不同可将不同色素进行分离,C错误;
D、根据分子量的大小可将14N-DNA和15N-DNA通过密度梯度离心进行分离,D错误。
故选B。
7. 下列关于遗传学上几种交配类型及作用的叙述,错误的是( )
A. 测交:可用于提高杂合子后代中显性纯合子的比例
B. 自交:可用于植物纯合子和杂合子的鉴定
C. 杂交:可用于判定一对相对性状的显隐性
D. 正交与反交:可用于检验某性状遗传属于核遗传还是质遗传
【答案】A
【解析】
【分析】杂交是不同基因型的个体的交配,可探索控制生物性状的基因的传递规律;自交是指相同基因的个体的交配,一般是指植物的自花传粉;测交指待测个体与隐性纯合子相交配,从而测定待测个体的基因组成;正交和反交是相对而言的,正交中父方和母方分别是反交中母方和父方,主要用于检验是细胞核遗传还是细胞质遗传。
【详解】A、测交是指F1与隐性纯合子相交,若F1是显性纯合子,则后代是显性杂合子和隐性纯合子,若F1是显性杂合子,则后代是显性杂合子,若F1是隐性纯合子,则后代是隐性纯合子,从而可以测定Fl的基因组成,不可用于提高杂合子后代中显性纯合子的比例,A错误;
B、自交是指植物的自花(或同株)受粉,可用于植物纯合子、杂合子的鉴定,B正确;
C、杂交指植物的异花受粉和动物不同个体间的交配,将不同优良性状集中到一起,得到新品种,可用于判定一对相对性状的显隐性,C正确;
D、正交和反交是相对而言的,正交中父方和母方分别是反交中母方和父方,主要用于检验是细胞核遗传还是细胞质遗传,D正确。
故选A。
8. 洋葱鳞茎有红色、黄色和白色三种,研究人员用两种纯合的洋葱杂交,F1全为红色鳞茎洋葱,F1自交,F2中红色、黄色和白色鳞茎洋葱分别有122株、29株和11株。下列相关叙述正确的是( )
A. 洋葱鳞茎不同颜色是由叶绿体中不同色素引起的
B. 洋葱鳞茎颜色是由同源染色体上两对等位基因控制的
C. F2的红色鳞茎洋葱中纯合子与杂合子的比为1:5
D. F2中重组型个体自交,得到白色鳞茎洋葱的概率为1/6
【答案】C
【解析】
【分析】分析题意:F2中红色、黄色和白色鳞茎洋葱分别有122株、29株和11株,即红:黄:白=12:3:1,该比例类似与9:3:3:1,说明洋葱鳞茎颜色是由遵循自由组合定律的两对等位基因控制的。
【详解】A、液泡内含细胞液,含有糖类、色素、无机盐等,洋葱鳞茎不同颜色是由液泡中不同色素引起的,A错误;
B、根据题干信息可得F2中不同颜色鳞茎洋葱的表现型比例大致为12(9+3):3:1,满足两对等位基因控制性状的分离比,故洋葱鳞茎颜色是由遵循自由组合定律的两对等位基因控制的,B错误;
C、分析题意:F2中红色、黄色和白色鳞茎洋葱比例约等于12:3:1,该比例类似与9:3:3:1,洋葱鳞茎颜色是由遵循自由组合定律的两对等位基因控制的。假设F2的黄色鳞茎洋葱的基因型为A_B_、A_bb,包括了AABB和AAbb,故F2的红色鳞茎洋葱中纯合子占2/12=1/6,C正确;
D、F2中重组个体比例为3/16,故自交得到白色洋葱的概率为1/8×1/4=1/32,D错误。
故选C。
9. 下图是观察某二倍体植物花粉母细胞减数分裂时不同时期细胞的实拍图像,以下相关叙述错误的是( )
A. 可通过观察染色体形态、数目和位置来判断细胞所处时期
B. 图像按分裂时期先后顺序可排序为①→⑤→③→②→④
C. 图①、③细胞中都存在同源染色体和染色单体
D. 图②、⑤细胞中染色体都排列在细胞板位置
【答案】D
【解析】
【分析】据图分析可知:①处于减数第一次分裂前期;②处于减数第二次分裂中期;③处于减数第一次分裂后期;④处于减数第二次分裂末期结束;⑤处于减数第一次分裂中期。
【详解】A、减数分裂过程中,细胞中的染色体形态、位置和数目都在不断地发生变化,因此可通过观察细胞中染色体的形态、数目和位置作为判断细胞所处分裂时期的依据,A正确;
B、①中同源染色体联会,处于减数第一次分裂前期,②中子细胞中的染色体位于赤道板上,处于减数第二次分裂中期,③中同源染色体分离,处于减数第一次分裂后期,④中形成4个生殖细胞,处于减数第二次分裂末期结束,⑤中同源染色体成对的排列在赤道板上, 处于减数第一次分裂中期,因此,图像按分裂时期先后顺序可排序为①→⑤→③→②→④,B正确;
C、①中同源染色体联会,处于减数第一次分裂前期,③中同源染色体分离,处于减数第一次分裂后期,因此图①、③细胞中都存在同源染色体和染色单体,C正确;
D、②中子细胞中的染色体位于赤道板上,处于减数第二次分裂中期,⑤中同源染色体成对的排列在赤道板上, 处于减数第一次分裂中期,赤道板不是细胞板,D错误。
故选D。
10. 下列关于探索DNA是遗传物质实验的相关叙述,正确的是( )
A. 格里菲思实验证明了DNA是肺炎链球菌的遗传物质
B. 艾弗里实验的检测指标是观察培养基中菌落的种类
C. 赫尔希和蔡斯实验中可用14C代替32P标记DNA
D. 赫尔希和蔡斯实验中可用酵母菌代替大肠杆菌
【答案】B
【解析】
【分析】T2噬菌体侵染细菌的实验步骤:分别用35S或32P标记噬菌体→噬菌体与大肠杆菌混合培养→噬菌体侵染未被标记的细菌→在搅拌器中搅拌,然后离心,检测上清液和沉淀物中的放射性物质;结论:DNA是遗传物质。
【详解】A、格里菲思实验证明了S菌体内存在某种转化因子,可以将加热杀死的R型菌转化为S型菌,A错误;
B、艾弗里实验运用是减法原理,通过观察培养基中菌落的种类,来研究转化因子是何种物质,B正确;
C、DNA和蛋白质均含有C元素,所以不可以用14C代替32P标记DNA,C错误;
D、大肠杆菌是T2噬菌体的专一性宿主,所以不能用酵母菌代替大肠杆菌,D错误。
故选B。
11. 如图表示大肠杆菌质粒DNA的复制过程,其中复制叉是DNA复制时在DNA链上形成的Y型结构。若该细菌的质粒DNA含有的碱基数目为m,腺嘌呤数目为a。下列相关叙述,错误的是( )
A. 质粒DNA中每个磷酸基团均与两个脱氧核糖相连接
B. 质粒DNA复制具有单起点、双向复制的特点
C. 复制叉的形成离不开解旋酶和DNA酶的参与
D. 该DNA复制n次,消耗胞嘧啶脱氧核苷酸的数目为(2n-1)×(m/2-a)
【答案】C
【解析】
【分析】DNA半保留复制过程:DNA解旋后提供模板、碱基互补配对、聚合形成子链、子链与模板链形成双螺旋结构。
【详解】A、质粒DNA中是环状DNA,所以其每个磷酸基团均与两个脱氧核糖相连接,A正确;
B、根据图示可知,质粒在复制时形成了两个复制叉,所以质粒DNA复制具有单起点、双向复制的特点,B正确;
C、复制叉的形成离不开解旋酶和DNA聚合酶的参与,DNA酶是水解DNA的,C错误;
D、DNA分子中含有的碱基数目为m,含有T的数目为a,则一个DNA分子中含有的C的数目是(m-2a)/2,因此复制n次共需要胞嘧啶脱氧核苷酸的数目为(2n-1)×(m-2a)/2,D正确。
故选C。
12. 如图为某基因表达过程的示意图,下列叙述正确的是( )
A. 该图可表示原核生物基因表达过程
B. ①的一条链进入细胞质作为转录的模板
C. ②、④中均含有一定数量的氢键
D. ②、肽链的形成过程均遵循碱基互补配对原则
【答案】D
【解析】
【分析】如图为某基因表达过程的示意图,①为DNA,②为mRNA,③为核糖体,④为tRNA。
【详解】A、原核生物没有以核膜为界限的细胞核,基因表达时边转录边翻译,图示基因表达时先转录后翻译,可表示真核生物基因表达过程,A错误;
B、转录的模板是DNA的一条链,该过程在细胞核中进行;翻译的模板是mRNA,该过程在细胞质中的核糖体上进行,B错误;
C、④为tRNA,tRNA链经过折叠,部分碱基互补配对形成氢键,②为mRNA,单链结构,无氢键,C错误;
D、转录是以DNA的一条链为模板合成RNA的过程,DNA的模板链和RNA间碱基互补配对;翻译是以mRNA为模板合成蛋白质的过程,mRNA上的密码子和tRNA上的反密码子碱基互补配对,所以②、肽链的形成过程均遵循碱基互补配对原则,D正确。
故选D。
13. 下列有关表观遗传的叙述,正确的是( )
A. 表观遗传导致的性状改变可以遗传给下一代
B. 表观遗传现象仅出现在某些特定生命活动过程中
C. 构成染色体的组蛋白甲基化不会影响基因的表达
D. 同卵双胞胎之间的差异皆是由表观遗传引起的
【答案】A
【解析】
【分析】表观遗传:指DNA序列不发生变化,但基因的表达却发生了可遗传的改变,即基因型未发生变化而表现型却发生了改变,如DNA的甲基化。
【详解】A、表观遗传导致的性状改变可以遗传给下一代,A正确;
B、表观遗传现象普遍存在于生物体的生长、发育和衰老的整个生命活动过程中,B错误;
C、构成染色体的组蛋白甲基化会影响基因的表达,C错误;
D、同卵双胞胎的基因组成一般相同,他们所具有的微小差异与表观遗传有关,也可能与基因突变有关,D错误。
故选A。
14. 下图是某动物精原细胞减数分裂过程中染色体的部分行为变化示意图,部分染色体片段缺失或重复均导致精子死亡。以下相关叙述,正确的是( )
A. 图甲变异的类型是染色体倒位
B. 图甲反映了猫叫综合征的发病机理
C. 图乙的四条染色体含8个DNA分子
D. A方式产生的精子死亡率低于B方式
【答案】C
【解析】
【分析】染色体结构变异的基本类型:(1)缺失:染色体中某一片段的缺失,例如,猫叫综合征是人的第5号染色体部分缺失引起的遗传病,因为患病儿童哭声轻,音调高,很像猫叫而得名。(2)重复:染色体增加了某一片段,果蝇的棒眼现象就是X染色体上的部分重复引起的。(3)倒位:染色体某一片段的位置颠倒了180度,造成染色体内的重新排列。(4)易位:染色体的某一片段移接到另一条非同源染色体上或同一条染色体上的不同区域。
【详解】A、易位是染色体的某一片段移接到另一条非同源染色体上或同一条染色体上的不同区域,图甲变异的类型是染色体易位,A错误;
B、猫叫综合征是人的第5号染色体部分缺失引起的遗传病,而图甲变异的类型是染色体易位,B错误;
C、乙图所示时期细胞中的染色体发生了配对,处于减数第一次分裂前期,此时图乙的四条染色体,含有8条染色单体,含8个DNA分子,C正确;
D、由图可知,按B方式分离得到的精子有2种,一种为含两条正常染色体(12345和6789),另一种为含相互易位的染色体(12389和6745),不存在染色体片段缺失或重复,根据题干信息可知,都可以存活,因此按B方式产生的精子都不致死;按A方式产生的精子有两种情况,一种情况:一种为含有染色体(12345和12389),另一种为含有的染色体(6789和6745),或者另一种情况:一种为含有染色体(12345和6745),另一种为含有的染色体(6789和12389),这两种情况都存在染色体的缺失和重复,由题意可知,都会死亡,因此按A方式产生的精子都会死亡,因此A方式产生的精子死亡率高于B方式,D错误。
故选C。
二、多选题:本部分包括4题,每题3分,共计12分。每题有不止一个选项符合题意。每题全选对者得3分,选对但不全的得1分,错选或不答的得0分。
15. 下列关于细胞生命历程的叙述,正确的是( )
A. 新细胞都是由老细胞分裂产生的
B. 细胞分化导致细胞种类增多,但细胞内核酸种类没有发生改变
C. 衰老细胞的细胞体积变小、细胞核体积增大
D. 细胞分裂和凋亡共同维持多细胞生物体的细胞数量
【答案】CD
【解析】
【分析】1、细胞分化是指在个体发育中,由一个或一种细胞增殖产生的后代,在形态,结构和生理功能上发生稳定性差异的过程。细胞分化的实质:基因的选择性表达。
2、细胞凋亡是由基因决定的细胞编程序死亡的过程。细胞凋亡是生物体正常的生命历程,对生物体是有利的,而且细胞凋亡贯穿于整个生命历程。细胞凋亡是生物体正常发育的基础、能维持组织细胞数目的相对稳定、是机体的一种自我保护机制。
3、衰老细胞的特征:细胞内水分减少,细胞萎缩,体积变小,但细胞核体积增大,染色质固缩,染色加深;细胞膜通透性功能改变,物质运输功能降低;细胞色素随着细胞衰老逐渐累积;有些酶的活性降低;呼吸速度减慢,新陈代谢减慢。
【详解】A、一般情况下,新细胞都是由老细胞分裂产生的,但也有特殊情况,比如受精卵是由精子和卵细胞结合形成的,A错误;
B、细胞分化是指在个体发育中,由一个或一种细胞增殖产生的后代,在形态,结构和生理功能上发生稳定性差异的过程,所以细胞分化会导致细胞种类增多,细胞内遗传物质DNA没有发生改变,但由于基因的选择性表达细胞内RNA种类会发生改变,B错误;
C、衰老的细胞呼吸速度降低,细胞内水分减少,细胞萎缩,体积变小,但细胞核体积增大,染色质固缩,染色加深,C正确;
D、细胞分裂会使细胞的数目增加,细胞凋亡会使有些细胞死亡,所以细胞分裂和凋亡共同维持多细胞生物体的细胞数量,D正确。
故选CD。
16. 下列关于基因的叙述中,正确的是( )
A. 基因本质上都是有遗传效应的DNA片段
B. 非等位基因不一定位于非同源染色体上
C. 控制一对相对性状的基因可能会发生基因重组
D. 遗传病是基因结构改变而引发的疾病
【答案】BC
【解析】
【分析】1、染色体的主要成分是DNA和蛋白质,染色体是DNA的主要载体;
2、基因是有遗传效应的DNA片段,是控制生物性状的遗传物质的功能单位和结构单位,DNA和基因的基本组成单位都是脱氧核苷酸。
3、基因在染色体上,且一条染色体含有多个基因,基因在染色体上呈线性排列。
【详解】A、基因通常是有遗传效应的DNA片段,有些生物遗传物质是RNA,这类生物的基因是指有遗传效应的RNA片段,A错误;
B、非等位基因不一定位于非同源染色体上,也可以位于同源染色体的不同位置,B正确;
C、性状与基因之间不一定是一一对应的关系,例如有些性状由多对等位基因控制,所以控制一对相对性状的基因可能会发生基因重组,C正确;
D、遗传病是遗传物质发生改变而引发的疾病,D错误。
故选BC。
17. 人的X染色体和Y染色体形态不完全相同,存在着同源区(Ⅱ)和非同源区(Ⅰ、Ⅲ),如图所示,下列叙述错误的是( )
A. 同胞姐妹体内至少有一条 X染色体相同
B. Ⅰ片段上的基因不存在等位基因
C. Ⅱ片段上的基因控制的性状遗传与性别无关
D. 人成熟的生殖细胞中只有卵细胞不含Ⅲ片段
【答案】BCD
【解析】
【分析】人类的性别决定是XY型,X、Y染色体是异型同源染色体,X染色体和Y染色体上存在着同源区(Ⅱ)和非同源区(I、Ⅲ)。同源区段上,X、Y染色体上有等位基因,在非同源区段I上的基因,Y染色体上无对应的等位基因,在非同源区段Ⅲ上,X染色体上无对应的等位基因。
【详解】A、男性的性染色体组成是XY,女性是XX,同胞姐妹体内都有一条X染色体来自父方,因此至少有一条X染色体相同,A正确;
B、位于片段Ⅰ上的基因存在等位基因,如女性中有两条X染色体,可能有XA与Xa,属于等位基因,B错误;
C、Ⅱ区段是X与Y染色体的同源区段,该区段上的基因控制的性状的遗传与性别有关,如XbYB与XbXb杂交的子代,雄性全为显性,雌性全为隐性,C错误;
D、片段Ⅲ是Y染色体上的特有区段,女性没有Y染色体,因此Ⅲ片段上的基因只存在于男性体内,女性不含该片段,D错误。
故选BCD。
18. 许多年前,某大峡谷中的松鼠被一条河流分隔成甲、乙两个种群,两个种群所发生的变化如图所示。下列叙述错误的是( )
A. 种群甲与种群乙的全部基因构成了一个基因库
B. a、b、d分别为地理隔离、突变和基因重组、生殖隔离
C. c是自然选择,可以导致生物定向进化
D. 物种1与物种2细胞中的基因完全不同
【答案】AD
【解析】
【分析】隔离是物种形成的必要条件,形成新物种一定会经过生殖隔离,但不一定会经历地理隔离。
【详解】A、基因库是一个种群所含有的全部基因,A错误;
B、a、b、d分别为地理隔离、突变和基因重组(提供进化的原材料)、生殖隔离(新物种形成的标志),B正确;
C、c是自然选择,可以使种群基因频率定向变化,导致生物定向进化,C正确;
D、物种1与物种2起源于共同祖先,细胞中的基因部分相同,D错误。
故选AD。
三、非选择题:本部分包括5题,共60分。
19. 下图为某绿色植物叶肉细胞部分结构和生理活动简图,结构甲为细胞边界,结构乙、丙为双层膜的细胞器,①~⑦为相关的生理过程。请据图回答:
(1)结构甲是___。它功能复杂程度与其成分中___的种类和数量密切相关。关于甲的分子结构模型,目前被大家普遍接受的是___模型。
(2)过程①的发生需要满足两个条件,一是具有相当于半透膜的结构,二是___。过程②中吸收的Mg2+可参与结构乙中___的合成。在③④⑤⑥⑦过程中, 能产生ATP的是___(填序号),能消耗NADH的是___(填序号)。
(3)某兴趣小组选择番茄A、B两品种探究植物生长过程中光照强度对光合作用的影响,部分实验内容与结果如下表:
该实验的自变量是___。据表分析,A、B两个品种中,更耐阴的是___。
(4)该小组设计下图所示的实验装置来探究另一种绿色植物的生理作用。假设该植物光合作用的产物以及呼吸作用的底物均为葡萄糖,并且其无氧呼吸的产物为酒精和二氧化碳,不考虑装置内其他微生物的干扰。下列说法正确的是___(填写选项)。
A. 若要探究该植物的呼吸作用类型,应选择装置一和装置二,并在黑暗条件下进行
B. 光照条件下,装置三中红色液滴向右移动的距离代表O2生成量
C. 要测得真正光合速率,可选择光照条件下的装置一和装置三
D. 黑暗条件,若装置一中的红色液滴向左移动,装置二中的红色液滴不移动,则该植物只进行有氧呼吸
【答案】(1) ①. 细胞膜 ②. 蛋白质 ③. 流动镶嵌
(2) ①. 浓度差(膜内溶液浓度高于膜外溶液浓度) ②. 叶绿素(叶绿素a与叶绿素b) ③. ③⑤⑥ ④. ⑥⑦
(3) ①. 番茄品种与光照强度 ②. B (4)AD
【解析】
【分析】1、光合作用包括光反应和暗反应两个阶段。光反应发生场所在叶绿体的类囊体薄膜上,色素吸收、传递和转换光能,并将一部分光能用于水的光解生成NADPH和氧气,另一部分光能用于合成ATP。暗反应发生场所是叶绿体基质中,首先发生二氧化碳的固定,即二氧化碳和五碳化合物结合形成两分子的三碳化合物,在有关酶的催化作用下,三碳化合物接受ATP和NADPH释放的能量,并且被NADPH还原,随后,一些接受能量并被还原的三碳化合物在酶的作用下,经过一系列反应转化成糖类,另一些接受能量并被还原的三碳化合物,经过一系列变化,又形成五碳化合物,这些五碳化合物又可以参与二氧化碳的固定。
2、 有氧呼吸的全过程十分复杂,可以概括地分为三个阶段,每个阶段的化学反应都有相应的酶催化。 第一个阶段是,1分子的葡萄糖分解成2分子的丙酮酸,产生少量的[H],并且释放出少量的能量。这一阶段不需要氧的参与,是在细胞质基质中进行的。 第二个阶段是,丙酮酸和水彻底分解成二氧化碳和[H],并释放出少量的能量。这一阶段不需要氧直接参与,是在线粒体基质中进行的。 第三个阶段是,上述两个阶段产生的[H],经过一系列的化学反应,与氧结合形成水,同时释放出大量的能量。这一阶段需要氧的参与,是在线粒体内膜上进行的。
【小问1详解】
题干信息知,结构甲为细胞的边界,甲是细胞膜,细胞膜功能复杂程度与其成分中蛋白质的种类和数量密切相关。目前被大家普遍接受的是细胞膜结构模型是流动镶嵌模型。
【小问2详解】
过程①表示用的时间细胞在吸水,细胞发生渗透作用的条件:一是具有相当于半透膜的结构,二是浓度差(膜内溶液浓度高于膜外溶液浓度)。Mg2+参与构成叶绿素。分析图可知,③表示光反应,④表示暗反应,⑤细胞呼吸的第一阶段,⑥表示有氧呼吸的第二三阶段,⑦无氧呼吸的第二阶段,所以 能产生ATP的是③表示光反应、⑤细胞呼吸的第一阶段、⑥表示有氧呼吸的第二三阶段,能消耗NADH的是⑥表示有氧呼吸的第二三阶段、⑦无氧呼吸的第二阶段。
【小问3详解】
分析表格数据,正常光照和弱光照形成对照,自变量是光照强度,植物A和植物B形成对照,自变量是植物种类,所以该实验的自变量是光照强度和植物种类;品种B在弱光照处理时叶绿素a和叶绿素b含量增加,且CO2吸收速率比A品种大,说明B品种比A品种更耐阴。
【小问4详解】
A、装置一烧杯中盛放NaOH溶液的作用是吸收呼吸作用产生的二氧化碳,该装置中液滴的移动代表氧气的变化,装置二中的水不吸收二氧化碳,液滴的移动代表呼吸作用释放的二氧化碳量与消耗氧气量的差值,可以根据液滴移动的情况来判断呼吸作用类型,且为避免光合作用的干扰,应提供黑暗条件,A正确;
B、装置三中由于二氧化碳缓冲液的存在,其中的二氧化碳浓度是稳定的,其中液滴的移动可表示光下净光合速率的大小,即代表O2的释放量, B错误;
C、要测得真正光合速率,需要将装置一置于黑暗下,测得其呼吸速率,装置三置于光照下测得净光合速率,两者相加即为真正光合速率,C错误;
D、黑暗条件,若装置一中的红色液滴向左移动,说明植物在黑暗条件下进行有氧呼吸消耗了氧气,装置二中的红色液滴不移动,表明植物没有进行无氧呼吸,则该植物只进行有氧呼吸,D正确。
故选AD。
20. 图1和图2是基因型为AaBb的某雄性高等动物(2n)精巢中细胞分裂图像(仅示部分染色体),图3是测定的该动物体内细胞增殖不同时期的细胞①~⑦中染色数与核DNA分子数的关系图。请回答下列问题:
(1)图1细胞的分裂方式及时期是___,对应于图3中的细胞___,正常情况下其分裂产生的子细胞的基因型是___。
(2)图2所示细胞名称为___。它具有B、b等位基因,是因为减数分裂Ⅰ过程中___发生了部分互换。
(3)图3中,细胞②含___个染色体组;细胞___(填图3中数字序号)中DNA聚合酶活性非常高;⑥→⑦过程中染色体发生的行为是___,该行为___(填“会”或“不会”)被秋水仙素所抑制。
(4)人类的头颈部鳞状细胞癌(简称HNSCC)与染色体片段或整条染色体丢失密切相关。正常细胞中一条染色体的端粒有___个,而HNSCC细胞常有染色体端粒缺失,姐妹染色单体在分裂后期连接在一起而出现“染色体桥现象”,如图所示。若染色体断裂发生在___(填“a”或“b”)处,则有可能使子细胞中的原癌基因数量增多,进而造成细胞过度增殖。
【答案】(1) ①. 有丝分裂后期 ②. ⑦ ③. AaBb
(2) ①. 次级精母细胞 ②. 同源染色体上的非姐妹染色体单体
(3) ①. 1 ②. ④⑤ ③. 着丝粒分裂 ④. 不会
(4) ①. 2或4 ②. a
【解析】
【分析】据图分析:图1细胞含有同源染色体,且没有发生同源染色体的联会和分离的行为,同时姐妹染色体分离移向细胞两极,处于有丝分裂后期;图2细胞不含同源染色体,但姐妹染色体分离移向细胞两极,处于减数第二次分裂后期,该细胞是次级精母细胞;
图3是测定的该动物体内细胞增殖不同时期的细胞①~⑦中染色数与核DNA分子数的关系图,细胞①染色体数和核DNA数都为n,是精细胞,细胞②染色体数为n,核DNA数为2n,是处于减数第二次分裂前期和中期的次级精母细胞,细胞③染色体数为2n,核DNA数为2n,是处于减数第二次分裂后期和末期的次级精母细胞,或者是精原细胞,细胞④染色体数为2n,核DNA数为2.5n,说明该细胞的DNA正在复制,该细胞处于分裂间期,细胞⑤染色体数为2n,核DNA数为3.2n,说明该细胞的DNA也正在复制,该细胞也处于分裂间期,细胞⑥染色体数为2n,核DNA数为4n,说明该细胞处于有丝分裂前期或者是减数第一次分裂的前期,细胞⑦染色体数为4n,核DNA数为4n,说明该细胞处于有丝分裂的后期或末期。
【小问1详解】
图1细胞含有同源染色体,且没有发生同源染色体的联会和分离的行为,同时姐妹染色体分离移向细胞两极,说明该细胞处于有丝分裂后期,对应于图3中的细胞⑦染色体数为4n,核DNA数为4n,正常情况下其分裂产生的子细胞的基因型与亲本细胞基因型一样为AaBb。
【小问2详解】
图2细胞不含同源染色体,但姐妹染色体分离移向细胞两极,说明该细胞处于减数第二次分裂后期,该动物是雄性高等动物,所以该细胞名称是次级精母细胞。
由图二可知,它具有B、b等位基因,是因为减数分裂Ⅰ的前期,同源染色体上的非姐妹染色体单体间发生了对等片段的交换。
【小问3详解】
图3中,细胞②染色体数为n,核DNA数为2n,是处于减数第二次分裂前期和中期的次级精母细胞,含有1个染色体组;
细胞④染色体数为2n,核DNA数为2.5n,细胞⑤染色体数为2n,核DNA数为3.2n,说明细胞④⑤的DNA也正在复制,该细胞也处于分裂间期,所以细胞④⑤中DNA聚合酶活性非常高;
细胞⑥染色体数为2n,核DNA数为4n,说明该细胞处于有丝分裂前期或者是减数第一次分裂的前期,细胞⑦染色体数为4n,核DNA数为4n,说明该细胞处于有丝分裂的后期或末期,⑥→⑦过程中染色体发生的行为是着丝粒分裂,秋水仙素会抑制纺锤体形成,但不会影响着丝粒的分裂。
【小问4详解】
正常细胞中一条染色体没有复制时端粒有2个,复制后正常染色体上有两条姐妹染色单体,每条染色单体上端粒有2个,端粒总共就有4个;
如图所示染色体的每条姐妹染色单体都有一个原癌基因,姐妹染色单体在分裂后期连接在一起而出现“染色体桥现象”后,若染色体断裂发生在a处,左侧染色体中就不含原癌基因,右侧染色体则含2个原癌基因,有可能使子细胞中的原癌基因数量增多。
21. miRNA是真核细胞中的一类内源性的具有调控功能但不编码蛋白质的短序列RNA。成熟的miRNA组装成沉默复合体,识别某些特定的mRNA(靶RNA),进而调控基因的表达。请据图回答:
(1)胰岛B细胞可进行图甲中的___过程(填序号)。
(2)图乙对应于图甲中的过程___(填序号),甲硫氨酸对应的密码子是___。请写出转录产物为图乙中mRNA片段的DNA 模板链的碱基序列:5'-___-3'。
(3)结合图示推测,miRNA的作用原理:miRNA通过识别靶RNA并与之结合,通过引导沉默复合体使靶RNA降解;或者不影响靶RNA的稳定性,但干扰___识别密码子,进而阻止___(填名称)过程,如图乙所示。
(4)真核生物核基因转录生成的前体mRNA需要经过修饰加工,在5'端加上“帽子”,在3'端加上ply-A尾,之后再通过核孔进入细胞质,完成翻译过程,部分过程如图所示。请回答下列问题:
①在翻译过程中,mRNA5'端的“帽子”和3'端的ply-A 尾可相互结合形成环状结构,图中核糖体沿mRNA移动的方向为___(填“顺”或“逆”)时针,合成的多条多肽链中的氨基酸序列彼此___(填“相同”或“不同”)。
②图中提高翻译效率的机制主要有形成环状mRNA和___,其中前者有利于终止密码子靠近___,便于刚完成翻译的核糖体迅速开始下一次翻译。
【答案】(1)②③④ (2) ①. ④ ②. AUG ③. GACTTTCAT
(3) ①. tRNA(反密码子) ②. 翻译
(4) ①. 顺 ②. 相同 ③. 多聚核糖体(一个mRNA 分子上结合多个核糖体) ④. 起始密码子
【解析】
【分析】分析甲图:①表示DNA的自我复制,②、③表示转录,④表示翻译。分析乙图:乙图表示翻译过程,该过程是在核糖体中以mRNA为模板,按照碱基互补配对原则,以tRNA为转运工具、以细胞质里游离的氨基酸为原料合成蛋白质的过程。
【小问1详解】
析甲图:①表示DNA的自我复制,②、③表示转录,④表示翻译。胰岛B细胞是高度分化的细胞,不能进行DNA复制,但可进行转录和翻译,即可进行图甲中的②③④过程。
【小问2详解】
图乙是以mRNA为模板合成多肽的过程,表示翻译过程,对应于图甲中的过程④;密码子是指mRNA上的三个相邻碱基,图乙中甲硫氨酸的反密码子UAC,翻译过程中是密码子和反密码子碱基互补配对,对应的mRNA密码子是AUG。tRNA的3'端结合氨基酸,由此知道mRNA序列为5'-AUGAAAGUC-3',则其DNA 模板链与其互补,碱基序列为3'-TACTTTCAG-5'或5'-GACTTTCAT-3'。
【小问3详解】
miRNA是RNA的一种,RNA是由DNA的一条链为模板转录过程的产物,由“miRNA 是真核细胞中的一类内源性的具有调控功能但不编码蛋白质的短序列RNA”可推知,其作用原理可能是:miRNA通过识别靶RNA并与之结合,通过引导沉默复合体使靶RNA降解;或者不影响靶RNA的稳定性,但干扰tRNA识别密码子,进而阻止翻译过程,如图乙所示。
【小问4详解】
①翻译是沿着mRNA5'往3'端进行的,结合题图可知,在翻译过程中,mRNA5'端的“帽子”和3'端的ply-A尾可相互结合形成环状结构,图中核糖体沿mRNA移动的方向为顺时针,由于翻译的模板为同一条mRNA,故合成的多条多肽链中的 氨基酸序列彼此相同。
②图中提高翻译效率的机制主要有形成环状mRNA和多聚核糖体(一个mRNA分子上结合多个核糖体),其中形成环状mRNA有利于终止密码子靠近起始密码子(翻译的起点),以便于刚完成翻译的核糖体迅速开始下一次翻译。
22. 苯丙酮尿症是一种单基因遗传病,其发病机理如下图:由于基因突变导致苯丙氨酸羟化酶(酶①)结构异常,苯丙氨酸只能在酶②的催化下形成苯丙酮酸并在体内积累,损伤中枢神经系统。请分析回答下列问题:
(1)苯丙酮尿症是由于相应基因的碱基对发生了___而引起的一种遗传病。基因控制性状的方式除上图中的方式之外,基因还可通过控制___直接控制生物体的性状。我国政府启动不含苯丙氨酸奶粉补助项目,通过减少苯丙氨酸摄入来改善新生儿患者症状,说明生物的表型由___。
(2)以下为某家族苯丙酮尿症(设基因为B、b)和进行性肌营养不良病(设基因为D、d)的遗传家系图,其中Ⅱ-4家族中没有出现过进行性肌营养不良病。
①苯丙酮尿症的遗传方式为___;进行性肌营养不良病的致病基因位于___染色体上。
②II-3和II-1 基因型相同的概率为___。若II-3与II-4生了一个患进行性肌营养不良病的克莱费尔特症(XXY)患者,则该患儿是因___(选择“父亲”或“母亲”)减数分裂异常,形成基因型为___的配子与另一方正常配子结合形成受精卵。
③若Ⅲ-1与一正常男人婚配,他们所生的孩子最好是___(填“男孩”或“女孩”)。若Ⅱ-1再次怀上胎儿,为排除该胎儿是否可能患苯丙酮尿症,可采取的产前诊断措施是___。
A.B超检查 B.染色体组型分析
C.基因检测 D.羊水检查
(3)科研人员调查得人群中苯丙酮尿症的发病率为1/10000,将该人群当作一个遗传平衡的群体,则其内苯丙酮尿症携带者的基因型频率为___。
【答案】(1) ①. 替换 ②. 蛋白质的结构 ③. 环境和基因共同决定
(2) ①. 常染色体隐性遗传 ②. X ③. 100% ④. 母亲 ⑤. XdXd ⑥. 女孩 ⑦. CD
(3)198/10000
【解析】
【分析】题图分析:Ⅱ1和Ⅱ2都不患苯丙酮尿症,其女儿Ⅲ2患苯丙酮尿症,故苯丙酮尿症为常染色体隐性遗传病。Ⅱ3和Ⅱ4不患进行性肌营养不良症,其儿子Ⅲ5患进行性肌营养不良症,因此进行性肌营养不良症也是隐性遗传病,又由于Ⅱ-4家族中没有出现过进行性肌营养不良病,说明Ⅱ-4不含该病致病基因,所以进行性肌营养不良病的致病基因位于X染色体上。
【小问1详解】
材料中的苯丙酮尿症是由于苯丙氨酸羟化酶基因的模板链局部碱基序列由GTC突变为GTC,导致其编码的氨基酸发生变化,最终导致苯丙氨酸羟化酶缺乏而形成的,该过程中相应基因的碱基对发生了替换。苯丙酮尿症体现了基因通过控制酶的合成控制代谢过程,进而控制生物体的性状。除上图中的方式之外,基因还可通过控制蛋白质的结构直接控制生物体的性状。我国政府启动不含苯丙氨酸奶粉补助项目,通过减少苯丙氨酸摄入来改善新生儿患者症状,说明生物的表型由环境和基因共同决定的。
【小问2详解】
①Ⅱ1和Ⅱ2都不患苯丙酮尿症,其女儿Ⅲ2患苯丙酮尿症,故苯丙酮尿症为常染色体隐性遗传病。Ⅱ3和Ⅱ4不患进行性肌营养不良症,其儿子Ⅲ5患进行性肌营养不良症,因此进行性肌营养不良症也是隐性遗传病,且II4家族中没有出现过进行性肌营养不良症,即II4不携带进行性肌营养不良症的致病基因,故进行性肌营养不良症是伴X染色体隐性遗传病。
②关于进行性肌营养不良症,Ⅱ3的基因型为XDXd,Ⅱ4的基因型为XDY;关于苯丙酮尿症,Ⅱ3的基因型为Bb,Ⅱ4的基因型为bb,Ⅲ4的基因型为Bb,关于进行性肌营养不良症,因为Ⅱ1的女儿Ⅲ1为患者,故可推知Ⅱ1的基因型为XDXd,关于苯丙酮尿症,Ⅱ1的基因型为Bb,故Ⅱ1和Ⅱ3的基因型都是BbXDXd,所以Ⅱ1和Ⅱ3基因型相同的概率为100%。Ⅱ3的基因型是BbXDXd,II-4基因型是bbXDY,了一个患进行性肌营养不良病的克莱费尔特症(XXY)患者,基因型为XdXdY,只有其母亲Ⅱ3含有Xd,所以该患儿是因母亲减数分裂异常,形成基因型为XdXd 的配子与另一方正常配子结合形成受精卵。
③关于进行性肌营养不良症,Ⅲ1的基因型为XdXd,其所生儿子一定是进行性肌营养不良症患者(XdY);关于苯丙酮尿症,Ⅲ1的基因型为1/3BB或2/3Bb,男女患病的概率相等,而且较低,故建议生女孩。
ABCD、苯丙酮尿症是基因突变引起的遗传病,若想检测可通过基因检测,也可通过羊水检查,由于羊水中有胎儿游离的DNA,可以对DNA进行检测,而B超检查和染色体组型分析都不能检测基因突变引起的遗传病,AB错误,CD正确。
故选CD。
【小问3详解】
如果用p代表基因B的频率,q代表基因b的频率。那么,遗传平衡定律可以写成: (p+q)2=p2+2pq+q2=1,p2代表BB纯合子的频率,q2代表bb 纯合子的的频率,2pq代表杂合子Bb的频率。如果一种群达到了遗传平衡,其基因型频率应当符合p2+2pq+q2=1。
科研人员调查得人群中苯丙酮尿症的发病率为1/10000,即bb频率为1/10000,则b频率为1/100,B频率为1-1/100=99/100,则苯丙酮尿症携带者的Bb频率为21/10099/100=198/10000。
23. 玉米(2N=20)是重要的粮食作物之一。请回答下列问题:
(1)测定玉米基因组DNA序列时,需测定___条染色体上的DNA碱基序列。
(2)采用A、B两株玉米进行下图示遗传实验,实验中涉及到的传粉方式是___。
(3)玉米的高秆(H)对矮秆(h)为显性,抗病(R)对易感病(r)为显性,两对基因分别位于两对同源染色体上。下图表示利用品种甲(HHRR)和乙(hhrr)通过三种育种方法(A~C)培育优良品种矮秆抗病(hhRR)植株的过程。
Ⅰ.品种甲、乙杂交的操作步骤是___(用文字和箭头写出主要的操作步骤即可)。
Ⅱ.用方法A培育优良品种时,获得②hR植株常用的方法为___。②hR植株是___,往往长得弱小,高度不育,为获得可育植株④hhRR,目前最常用且最有效的方法是采用___处理②hR植株。
Ⅲ.用方法B培育优良品种应用的原理是___。用方法B培育优良品种时,先将基因型为HhRr的植株自交获得子代(F2),F2植株中自交会发生性状分离的基因型共有___种,这些植株在全部F2中的比例为___。若将F2的全部高秆抗病植株去除雄蕊,用F2矮秆抗病植株的花粉随机授粉,则杂交所得子代中的纯合矮秆抗病植株占___。
Ⅳ.图中所示的方法C最难获得优良品种,其原因是___。
【答案】(1)10 (2)异花传粉
(3) ①. 套袋→传粉→套袋 ②. 花药离体培养 ③. 单倍体 ④. 秋水仙素 ⑤. 基因重组 ⑥. 5 ⑦. 3/4 ⑧. 4/27 ⑨. 基因突变具有低频性、不定向性
【解析】
【分析】1、人工授粉过程:去雄(未成熟花的雄蕊)→套袋→授粉→套袋。
2、分析图二可知:方法A是单倍体育种,方法B是杂交育种,方法C是诱变育种。
【小问1详解】
玉米(2N=20),细胞中含有2个染色体组,每个染色体组中有10条染色体,这10条染色体携带着控制生长发育的全部遗传信息,因此测定玉米基因组DNA序列时,需测定10条染色体上的DNA碱基序列。
【小问2详解】
玉米的雌雄异花,实验中涉及到的传粉方式是异花传粉。
【小问3详解】
Ⅰ.玉米为单性花,品种甲、乙杂交的操作步骤即人工授粉过程为套袋→传粉→套袋。
Ⅱ.植株②hR由配子发育而来,属于单倍体,获得②hR植株常用的方法为花药离体培养。为获得可育植株④hhRR,目前最常用且最有效的方法是采用秋水仙素处理②hR植株。
Ⅲ.方法B是杂交育种,应用的原理是基因重组。基因型为HhRr的植株自交,子代基因型有HHRR、HHRr、HHrr、HhRR、HhRr、HhRR、hhRR、hhRr、hhrr共9种,会发生性状分离的基因型为HHRr、HhRR、HhRr、HhRR、hhRr共5种,占。F2的高秆抗病植株中,基因型及比例为HHRR、HHRr、HhRR、HhRr,F2的矮秆抗病植株中,基因型及比例分别为hhRR、hhRr。F2高秆抗病植株产生的配子及比例为HR、Hr、hR、hr;矮秆抗病植株产生的配子及比例为hr、hR,则杂交所得子代中的纯合矮秆抗病植株(hhRR)占hR×hR=。
Ⅳ.方法C是诱变育种,其原理为基因突变,具有低频性、不定向性,难以获得优良品种。选项
结构名称
结构特点
功能
A
高尔基体
单层膜结构
与分泌蛋白的合成、加工、包装和膜泡运输紧密相关
B
中心体
非膜结构
与动物细胞有丝分裂过程中染色体的形成有关
C
核仁
双层膜结构
与某种RNA的合成以及核糖体的形成有关
D
细胞骨架
非膜结构
能锚定并支撑着细胞中许多细胞器
品种
光照处理
叶绿素a含量
(mg/cm2)
叶绿素b含量
(mg/cm2)
CO2吸收速率
(mg/cm2)
A
正常光照
1.81
0.42
4.59
A
弱光照
0.99
0.25
2.60
B
正常光照
1.39
0.27
3.97
B
弱光照
3.80
3.04
2.97
江苏省宿迁市2023-2024学年高一下学期6月期末生物试题(原卷版+解析版): 这是一份江苏省宿迁市2023-2024学年高一下学期6月期末生物试题(原卷版+解析版),文件包含江苏省宿迁市2023-2024学年高一下学期6月期末生物试题原卷版docx、江苏省宿迁市2023-2024学年高一下学期6月期末生物试题解析版docx等2份试卷配套教学资源,其中试卷共33页, 欢迎下载使用。
江苏省射阳县陈洋中学2023-2024学年高一下学期期末考试生物试题(原卷版+解析版): 这是一份江苏省射阳县陈洋中学2023-2024学年高一下学期期末考试生物试题(原卷版+解析版),文件包含江苏省射阳县陈洋中学2023-2024学年高一下学期期末考试生物试题原卷版docx、江苏省射阳县陈洋中学2023-2024学年高一下学期期末考试生物试题解析版docx等2份试卷配套教学资源,其中试卷共30页, 欢迎下载使用。
江苏省盐城市阜宁县2023-2024学年高一下学期4月期中生物试题(原卷版+解析版): 这是一份江苏省盐城市阜宁县2023-2024学年高一下学期4月期中生物试题(原卷版+解析版),文件包含江苏省盐城市阜宁县2023-2024学年高一下学期4月期中生物试题原卷版docx、江苏省盐城市阜宁县2023-2024学年高一下学期4月期中生物试题解析版docx等2份试卷配套教学资源,其中试卷共30页, 欢迎下载使用。

