搜索
    上传资料 赚现金
    英语朗读宝

    [生物]2024年 广州中考模拟测试卷四(解析版)

    [生物]2024年 广州中考模拟测试卷四(解析版)第1页
    [生物]2024年 广州中考模拟测试卷四(解析版)第2页
    [生物]2024年 广州中考模拟测试卷四(解析版)第3页
    还剩16页未读, 继续阅读
    下载需要10学贝 1学贝=0.1元
    使用下载券免费下载
    加入资料篮
    立即下载

    [生物]2024年 广州中考模拟测试卷四(解析版)

    展开

    这是一份[生物]2024年 广州中考模拟测试卷四(解析版),共19页。试卷主要包含了选择题,非选择题等内容,欢迎下载使用。
    一、选择题(共35小题,每小题2分,共70分)
    1.最大的生态系统是( )
    A.生物圈 B.太平洋 C.热带雨林 D.长江流域
    【答案】A
    【解析】生物圈是地球上所有生物与其生存的环境形成的一个统一整体,既有生物部分又有非生物部分,包括森林生态系统、海洋生态系统、农田生态系统、草原生态系统、淡水生态系统、湿地生态系统、城市生态系统等等,故生物圈是地球上是最大的生态系统,A符合题意。
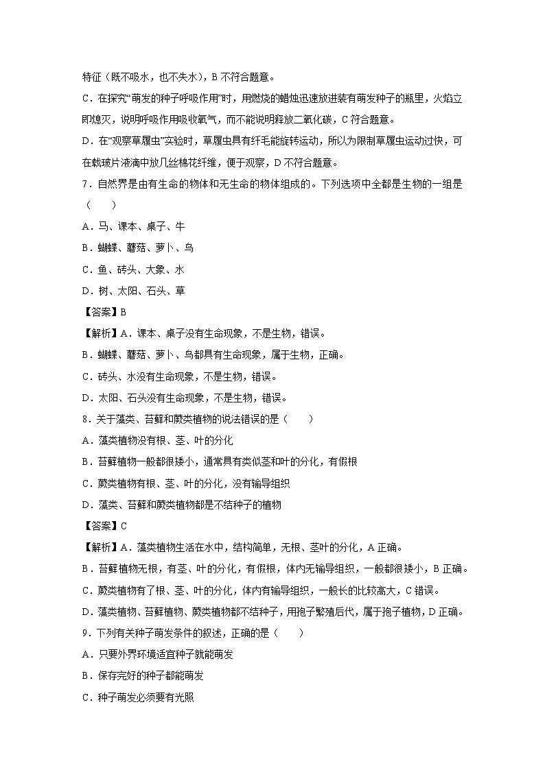
    2.用显微镜观察“生物”二字,显微镜下看到的图形应该是下列哪种情况? ( )
    A.B.C.D.
    【答案】B
    【解析】做此类题有个小诀窍,就是把这个在显微镜下看到的物像写到一张小纸上,然后把这张纸旋转180度后,再看就是左右上下颠倒的图像。在显微镜下观察到的物像是倒像,即上下是颠倒的,右左也是颠倒的。因此,使用显微镜观察写有“生物”二字的玻片时,视野中的物像是“生物”二字上下左右都颠倒后的图像,即将 “生物”在同一平面内旋转180°得到的B图像: 。故选B。
    3.下列男、女生殖器官中,具有分泌性激素作用的是( )
    A.输精管和输卵管 B.睾丸和卵巢
    C.精囊腺和子宫 D.附睾和阴道
    【答案】B
    【解析】结合分析可知:睾丸是男性的主要性器官,也是男性的性腺,能够产生精子和分泌雄性激素。卵巢是女性的主要生殖器官,呈葡萄状,位于腹腔内,左右各一个,能产生卵细胞并分泌雌性激素。所以,选项男、女生殖器官中,具有分泌性激素作用的是睾丸和卵巢,B正确。
    4.关于预防近视眼做法的叙述,错误的是( )
    A.不在强烈的或太暗的光线下看书写字
    B.读写姿势要端正,眼与书之间的距离保持在50厘米以上的距离
    C.乘车、走路时不能看书
    D.不要长时间观看电视节目
    【答案】B
    【解析】A. 不要在暗弱光线下和直射的阳光下看书写字,A正确。
    B. 读书写字的姿势要正确,读书写字时眼与书的距离保持在33cm左右,B错误。
    C. 不要躺在床上、在公共汽车上或走路时看书,C正确。
    D. 不要长时间看书、看电视节目。看书写字、看电视或用电脑1小时后要休息一会儿,到室外活动或向远处眺望一会儿,D正确。
    5.北极熊的毛色是白的,沙漠中骆驼刺的根扎得很深,这些现象所体现的生物与环境之间的关系是( )
    A.生物适应环境 B.生物影响环境 C.环境影响生物
    【答案】A
    【解析】生物都生活在非常复杂的环境中,时刻受到环境中各种生态因素的影响,不同的生物对环境的适应方式是不同的,生物只有适应环境才能生存,换句话说,自然界中的每种生物对环境都有一定的适应性,否则早就被环境淘汰了。北极熊的毛色是白的,不易被天敌发现,沙漠中骆驼刺的根扎得很深,是生物对沙漠缺水的适应,所以这些现象所体现的生物与环境之间的关系是生物适应环境,因此BC错误,A正确。
    6.下列有关生物实验的叙述,错误的是( )
    A.在探究“光对鼠妇生活的影响”实验时,需设计明暗不同但是相通的两种环境
    B.在“制作人口腔上皮细胞临时装片”时,滴加生理盐水的目的是维持细胞正常的形态
    C.在探究“萌发的种子呼吸作用”时,用燃烧的蜡烛迅速放进装有萌发种子的瓶里,火焰立即熄灭,说明呼吸作用吸收氧气,释放二氧化碳
    D.在“观察草履虫”实验时,为限制草履虫运动过快,可在载玻片液滴中放几丝棉花纤维
    【答案】C
    【解析】A.对照实验是指其他条件都相同,只有变量不同的实验。因此在探究“光对鼠妇生活的影响”时,需设计明暗不同但是相通的两种环境,以确保除明暗不同外其他条件相同的实验,A不符合题意。
    B.在“制作人口腔上皮细胞临时装片”时,滴加生理盐水的目的是保持口腔细胞正常的形态特征(既不吸水,也不失水),B不符合题意。
    C.在探究“萌发的种子呼吸作用”时,用燃烧的蜡烛迅速放进装有萌发种子的瓶里,火焰立即熄灭,说明呼吸作用吸收氧气,而不能说明释放二氧化碳,C符合题意。
    D.在“观察草履虫”实验时,草履虫具有纤毛能旋转运动,所以为限制草履虫运动过快,可在载玻片液滴中放几丝棉花纤维,便于观察,D不符合题意。
    7.自然界是由有生命的物体和无生命的物体组成的。下列选项中全都是生物的一组是( )
    A.马、课本、桌子、牛
    B.蝴蝶、蘑菇、萝卜、鸟
    C.鱼、砖头、大象、水
    D.树、太阳、石头、草
    【答案】B
    【解析】A.课本、桌子没有生命现象,不是生物,错误。
    B.蝴蝶、蘑菇、萝卜、鸟都具有生命现象,属于生物,正确。
    C.砖头、水没有生命现象,不是生物,错误。
    D.太阳、石头没有生命现象,不是生物,错误。
    8.关于藻类、苔藓和蕨类植物的说法错误的是( )
    A.藻类植物没有根、茎、叶的分化
    B.苔藓植物一般都很矮小,通常具有类似茎和叶的分化,有假根
    C.蕨类植物有根、茎、叶的分化,没有输导组织
    D.藻类、苔藓和蕨类植物都是不结种子的植物
    【答案】C
    【解析】A.藻类植物生活在水中,结构简单,无根、茎叶的分化,A正确。
    B.苔藓植物无根,有茎、叶的分化,有假根,体内无输导组织,一般都很矮小,B正确。
    C.蕨类植物有了根、茎、叶的分化,体内有输导组织,一般长的比较高大,C错误。
    D.藻类植物、苔藓植物、蕨类植物都不结种子,用孢子繁殖后代,属于孢子植物,D正确。
    9.下列有关种子萌发条件的叙述,正确的是( )
    A.只要外界环境适宜种子就能萌发
    B.保存完好的种子都能萌发
    C.种子萌发必须要有光照
    D.种子萌发的外界条件是一定的水分、充足的空气、适宜的温度
    【答案】D
    【解析】种子萌发必须同时满足外界条件和自身条件,因此种子有了外界条件:一定量的水分、充足空气、适宜温度,还需要内部条件:胚是完整的、胚是活的、种子不在休眠期等种子才能萌发。故ABC错误,D正确。
    10.排骨玉米炖番茄是以排骨、玉米、番茄为主要食材的家常菜,口味咸鲜,营养价值丰富。下列说法不正确的是( )
    A.排骨玉米炖番茄含有人体所需的六种营养物质
    B.玉米中富含的营养物质遇碘液变蓝
    C.排骨中的主要营养成分在口腔开始消化
    D.番茄富含维生素
    【答案】C
    【解析】A.排骨玉米炖番茄含有人体所需的蛋白质、糖类、油脂、维生素、无机盐、水等六大类营养物质,A正确。
    B.玉米中含丰富的淀粉,淀粉遇碘液变蓝,B正确。
    C.排骨中的主要营养成分是蛋白质,在胃中开始消化,在小肠彻底消化成氨基酸,C错误。
    D.番茄属于蔬菜,其中富含维生素,D正确。
    11.某同学在植物园中看到四种植物,其科学名称分别是:马铃薯(Slanum tubersum)、番茄(Lycpersicn esculentum)、茄(Slanum melngana)和卷心菜(Brassica leracea)。这四种植物中亲缘关系最近的两种植物是( )
    A.马铃薯与番茄B.马铃薯与茄C.番茄与茄D.番茄与卷心菜
    【答案】B
    【解析】由题意可知,马铃薯(Slanum tubersum)、番茄(Lycpersicn esculentum)、茄(Slanum melngana)和卷心菜(Brassica leracea),其中马铃薯和茄的属名相同,因此有较近的亲缘关系。
    12.唐氏综合征是一种遗传病,患者因为额外拥有第三条21号染色体(如图)而出现学习障碍、智能障碍和残疾等症状。下列有关说法错误的是( )
    A.由图中性染色体可判断出该患者为男性
    B.该患者体内的X染色体可能来自于他的父亲
    C.该患者体内的染色体主要由蛋白质和DNA组成
    D.该患者精子中的性染色体是X染色体或Y染色体
    【答案】B
    【解析】A.分析图示可知:图中第23对染色体大小不相同,为XY染色体,故此图表示男性的体细胞中的染色体的组成,A不符合题意。
    B.男性体细胞中的Y染色体来自于他的父亲,而X来自他的母亲,B符合题意。
    C.染色体是细胞核中容易被碱性染料染成深色的物质,由DNA和蛋白质两种物质组成,C不符合题意。
    D.该男性的性染色体是XY,因此,男性产生的精子可能有Y染色体,也会有X染色体的,D不符合题意。
    13.图表示关节结构示意图,以下叙述错误的是( )
    A.骨与骨之间通过关节等方式相连形成骨骼
    B.结构②覆盖在关节表面,是骨骼肌
    C.①是关节头,表面覆盖着一层关节软骨
    D.结构③中的滑液能减少骨与骨之间的摩擦
    【答案】B
    【解析】A.骨与骨连结组成骨骼,骨连结有不活动的、半活动的和活动的三种形式,因此,骨与骨之间通过关节等方式相连形成骨骼,A正确。
    BC.关节面是组成关节的相邻两骨的接触面,①关节头、②关节,表面覆有一层⑤关节软骨,有减少摩擦和缓冲撞压的作用,B错误,C正确。
    D.结构③关节腔中的滑液能减少骨与骨之间的摩擦,增加关节灵活性,D正确。
    14.“樱桃好吃树难栽”。大樱桃以其艳丽的外观、独特的风味深受人们的喜爱。大樱桃可供食用的部分和种子分别是由什么发育来的( )
    A.子房壁 胚珠 B.子房 胚
    C.子房壁 珠被 D.胚珠 子房
    【答案】A
    【解析】樱桃的食用部分是桃肉,属于果皮部分,由子房壁发育而成,里面的种子是胚珠发育来的。可见,传粉和受精完成后,大樱桃可供食用的部分是由子房壁发育而来的,种子是由胚珠发育来的,故A符合题意,BCD不符合题意。
    15.肾小球是( )
    A.球形的血管 B.球形的毛细血管网
    C.肾小管盲端的膨大部分 D.细长而曲折的集合管
    【答案】B
    【解析】肾单位由肾小体和肾小管组成,肾小体包括肾小球和肾小囊。肾小球是个血管球,它由入球小动脉分出的数十条毛细血管弯曲盘旋而成,这些毛细血管最后汇成出球小动脉。肾小囊是一种双层壁的囊,它包在肾小球的周围,肾小囊腔与肾小管相通。
    16.如图中能表示人体男性生殖器官生长发育特点的曲线是( )
    A.aB.bC.cD.d
    【答案】D
    【解析】试题分析:进入青春期的少年,由于神经系统和激素的调节作用,导致其形态和生理机能发生一系列的变化,但与存在着进入青春期的年龄、发育速度、发育成熟的年龄等方面的个体差异,生殖器官的发育和成熟,是青春期发育最突出的特征,在进入青春期以后,不论男孩还是女孩在10岁之前性器官的发育都比较缓慢,几乎处于静止状态.在进入青春期以后,女孩约在9-11岁,男孩在11-13性器官开始迅速发育,可见D符合题意.
    17.关于用鼻呼吸比用嘴呼吸好的原因,下列叙述不正确的是( )
    A.鼻腔内的鼻毛能阻挡灰尘,清洁空气
    B.鼻腔黏膜能分泌黏液,可以湿润空气
    C.鼻腔黏膜中有丰富的毛细血管,可以温暖空气
    D.鼻腔黏膜内有嗅觉细胞,能分辨气味
    【答案】D
    【解析】鼻是呼吸系统的通道之一,鼻腔内有鼻毛,可以阻挡空气中灰尘的进入,对空气有清洁作用;鼻黏膜分泌的黏液,可以湿润空气和粘住灰尘,对空气有清洁和湿润作用;鼻黏膜内分布着毛细血管,可以温暖空气。所以用鼻呼吸比用嘴呼吸好,鼻腔黏膜内有嗅觉细胞与呼吸无关,因此ABC正确,D错误。
    18.对正常男孩性染色体的分析,正确的是( )
    A.精子的性染色体组成为XY
    B.X染色体一定来源于母亲
    C.Y染色体不可能来源于爷爷
    D.Y染色体上有23个DNA分子
    【答案】B
    【解析】A.在形成精子或卵细胞的细胞分裂过程中,染色体要减少一半,而且不是任意的一半,是每对染色体中的一条分别进入不同的精子或卵细胞中。故精子的性染色体组成为X或Y,A错误。
    B.结合“人的性别遗传图解”可知:男孩的基因组成是XY,其中Y染色体来自父亲,X染色体来源于母亲,B正确。
    C.因为Y染色体只能遗传自父亲,遗传给儿子,所以,男孩的Y染色体一定来源于爷爷,C错误。
    D.一般情况下,Y染色体上有一个DNA分子,D错误。
    19.下表列举了四种生物所属的类群以及该类群生物的部分共同特征,下列选项匹配正确的是( )
    A.甲B.乙C.丙D.丁
    【答案】D
    【解析】A.蝗虫,属于节肢动物中的昆虫纲,三对足、两对翅、会飞行和跳跃,A不符合题意。
    B.环毛蚓,环节动物门,身体为长圆筒形,由许多体节构成,B不符合题意。
    C.黑斑蛙,两栖动物,幼体生活在水中,用鳃呼吸,成体生活在陆地上,也可以生活在水中,用肺呼吸,变态发育,生殖过程离不开水,C不符合题意。
    D.眼镜蛇属于爬行类,身体有鳞片,肺呼吸,变温动物,卵生,是真正的陆生脊椎动物,D符合题意。
    20.如图是近年来在果树栽培和树木移栽过程中常用的给树木输液的情况,输液时针头应插入树木中的组织是( )
    A.分生组织 B.保护组织
    C.输导组织 D.营养组织
    【答案】C
    【解析】营养组织主要是储存营养物质; 保护组织是对内部各种组织起保护作用;输导组织有运输水、无机盐、营养物质的作用;机械组织起支持作用 ;因此,给树木输液时,针头应插入树木的输导组织,以运输到树木的其他部位。
    21.下列生物的形态结构与其功能及生活习性相适应的叙述中正确的是( )
    A.蝗虫的身体分为头、胸和腹三部分,与飞行生活相适应
    B.蜥蜴体表覆盖有角质鳞片,体温恒定,适于陆地生活.
    C.鱼鳃里密布毛细血管,有利于气体交换
    D.家兔消化道短,盲肠发达,有利于粗纤维的消化
    【答案】C
    【解析】A.蝗虫的身体分为头、胸、腹三部分增强了身体的灵活性,与飞行生活无关,故A错误。
    B.蜥蜴属于爬行动物,体表有鳞片,减少水分的散失,适于陆地相对干燥的 环境,体温不恒定,故B错误。
    C.鱼用鳃呼吸,鳃丝中的毛细血管的壁很薄,有利于进行气体交换,故C正确。
    D.家兔消化道很长,盲肠发达,有利于粗纤维的消化,故D错误。
    22.健康的生活方式可以使人们远离很多疾病的困扰,提高健康水平。下列关于健康和健康的生活方式的叙述,正确的是( )
    A.健康仅包含身体健康和心理健康两方面
    B.心情愉快是儿童青少年心理健康的核心
    C.染上网瘾不会导致身体免疫力低下
    D.染上烟瘾不会诱发呼吸系统疾病
    【答案】B
    【解析】A.现代人的健康内容包括:躯体健康、心理健康、心灵健康、社会健康、智力健康、道德健康、环境健康等,A错误。
    B.心情愉快是儿童青少年心理健康的核心。良好的情绪和适度的情绪反应,表示青少年的身心处于积极的健康状态,B正确。
    C.染上网瘾的人常常情绪不稳定、失眠,有时会发生知觉错乱现象,对极其重要的事物茫然无知觉,长期如此,还有可能导致神经衰弱症。因此染上网瘾的人会导致身体免疫力低下,还会出现心理疾病,C错误。
    D.吸烟是不健康的生活方式,吸烟首先危害呼吸系统,能诱发多种呼吸系统疾病,青少年吸烟可引起智力下降,记忆力降低,D错误。
    23.下列对保护农田生态系统有利的是( )
    A.为杀死农田害虫,大量使用农药
    B.用经过沼气池处理的粪尿、农作物的秸秆做肥料
    C.大量使用化学肥料
    D.用不经过处理的城市用水灌溉农田
    【答案】B
    【解析】A.农药治虫虽然可以杀死害虫,但是增加了农作物中化学农药残毒,还污染环境,破坏生态平衡,A错误。
    B.用经过沼气池处理的粪尿、农作物的秸秆做肥料,提高了能量利用率,B正确。
    C.多施农家肥料,可以增加农田中多种无机盐,提高土壤肥力,有利于保护农田,C错误。
    D.用不经过处理的城市用水含有有害物质,D错误。
    24.生物技术的发展大大提高了人们的生活质量,下列说法不正确的是( )
    A.利用植物组织培养技术能缩短植物的繁育时间
    B.“试管婴儿”主要利用了克隆技术
    C.利用发酵技术可制作馒头、酸奶等食物
    D.利用转基因技术可培育抗虫棉、抗冻番茄等
    【答案】B
    【解析】A.植物的组织培养指的是在无菌的条件下,将植物的茎尖、茎段或叶片等切成小块,培养在特制的培养基上,通过细胞的增殖和分化,使它逐渐发育成完整的植物体。利用组织培养技术,可以在短时间内大批量的培育出所需要的植物新个体,正确。
    B.“试管婴儿”属于体外受精、有性生殖,不属于克隆技术,错误。
    C.发酵技术可制作馒头、面包和酸奶等食物,正确。
    D.抗虫棉、抗冻番茄等都是利用转基因技术培育出来的,正确。
    25.下列关于植物和人体运输结构和运输动力的叙述,错误的是( )
    A.用“药物疗法”挽救濒于死亡的树木,需要“输液”时,应将“针头”扎入导管
    B.人体的心脏和血管输送血液,血液中的血浆运输氧气和二氧化碳
    C.被子植物体内水和无机盐的运输主要靠蒸腾作用产生的拉力
    D.心脏是推动人体血液循环的动力器官,心房和心室有都舒张的时候
    【答案】B
    【解析】A.导管是植物体内把根部吸收的水和无机盐由下而上输送到植株身体各处的管状结构。而筛管是植物体中由上而下输导有机物的管道,所以用“药物疗法”挽救濒于死亡的树木,需要“输液”时,应将“针头”扎入导管,A正确。
    B.红细胞的功能是运输氧气和部分二氧化碳,二氧化碳主要是由血浆运输的,B错误。
    C.蒸腾作用产生的蒸腾拉力,促进了植物对水分和无机盐的吸收与运输,C正确。
    D.心脏主要由心肌构成,能够收缩和舒张,推动血液在心脏和血管组成的管道系统中循环流动,是血液循环的动力器官,D正确。
    26.家兔血液中,具有止血、凝血功能的细胞主要是( )
    A.红细胞B.白细胞C.血小板
    【答案】C
    【解析】A.成熟的红细胞没有细胞核,数量最多,具有运输氧气的功能,故A不符合题意。
    B.白细胞的体积最大,有细胞核,具有吞噬病菌和防御保护的作用,故B不符合题意。
    C.血小板无细胞核,体积最小,具有止血和凝血的功能,故C符合题意。
    27.如图是完成膝跳反射的反射弧,其中表示效应器的是( )
    A.1B.2C.4D.5
    【答案】C
    【解析】迅速叩击膝盖下面的韧带时,韧带中的感受器受到刺激,产生的神经传导,经传入神经传到脊髓中的膝跳反射中枢,该中枢产生的神经传导由传出神经传到膝跳反射的效应器,引起相关的肌肉收缩,使小腿突然跳起。图中5是感受器、2是传入神经、1是神经中抠、3是传出神经、4是效应器,故C符合题意。
    28.下列对达尔文自然选择学说的叙述中错误的是( )
    A.大多数物种繁殖后代的数量往往超过现存数量
    B.生物产生的变异都有利于适应环境
    C.微小的有利变异在物种内能够逐代积累
    D.自然选择是通过生存竞争实现的
    【答案】B
    【解析】 A.达尔文认为,地球上的各种生物普遍具有很强的繁殖能力,大多数物种繁殖后代的数量往往超过现存数量,A正确。
    B.生物界普遍存在着遗传和变异,生物的变异是随机产生的,在生存斗争中,具有有利变异的个体,容易在生存斗争中获胜而生存下去,具有不利变异的个体,则容易在生存斗争中失败而死亡,B错误。
    C.生物的变异是随机产生的,微小的有利变异在物种内能够逐代积累,C正确。
    D.生物在生活过程中生存而斗争,在生存斗争中,具有有利变异的个体,容易在生存斗争中获胜而生存下去。反之,具有不利变异的个体,则容易在生存斗争中失败而死亡,因此,自然选择是通过生存竞争实现的, D正确。
    29.下列疾病中,可能由不良生活方式引起的是( )
    A.色盲和血友病 B.肺结核和侏儒症
    C.高血压和心脏病 D.血友病和脚癣
    【答案】C
    【解析】A.色盲是遗传物质改变引起的遗传病,血友病为一组遗传性凝血功能障碍的出血性疾病,都不是由于不健康的生活方式引起的,A不符合题意。
    B.肺结核是由结核杆菌引起的呼吸道传染病,幼年时生长激素分泌过少会得侏儒症,都不是不良的生活方式造成的,B不符合题意。
    C.心脏病、心血管疾病、高血压、恶性肿瘤都是由生活方式不良引起的现代文明病,C符合题意。
    D.血友病为一组遗传性凝血功能障碍的出血性疾病,脚廯是由真菌引起的,都不是不良的生活方式造成的,D不符合题意。
    30.某同学吃西瓜时,不小心把一粒西瓜子咽了下去,最终西瓜子随粪便排出体外。这粒西瓜子在其体内经过的部位依次是( )
    A.口腔→咽→胃→胰→小肠→大肠→肛门
    B.口腔→咽→胃→肝→小肠→盲肠→肛门
    C.口腔→咽→食道→胃→小肠→大肠→肛门
    D.口腔→咽→食道→胰→胃→小肠→大肠→肛门
    【答案】C
    【解析】消化道自上而下依次是:口腔、咽、食道、胃、小肠、大肠和肛门,因此,这粒西瓜子在其体内经过的部位依次是口腔→咽→食道→胃→小肠→大肠→肛门,C符合题意。
    31.下列关于人体生理活动或现象的说法,正确的是( )
    A.患者输血时优先考虑输O型血为原则
    B.尿液形成应经过肾小管的滤过作用
    C.遇巨大声响时迅速捂上耳朵且张口能保护鼓膜
    D.膝跳反射是非条件反射
    【答案】D
    【解析】A.输血时应以输同型血为原则,A错误。
    B.尿液形成应经过肾小球和肾小囊内壁的滤过和肾小管的重吸收作用,B错误。
    C.遇巨大声响时捂上耳朵或者张开口,保持鼓膜内外的气压平衡,能保护鼓膜,C错误。
    D.膝跳反射是非条件反射,D正确。
    32.如图,下列与人体生命活动调节有关的说法,不正确的是( )
    A.图一中[②]胰岛分泌的胰岛素通过导管进入毛细血管,输送到身体各处
    B.图二表示患近视的眼球,成像特点是物像落在[b]视网膜的前方
    C.图三中听觉感受器位于内耳的[5]耳蜗处
    D.图四表示神经系统由[A]脑、[B]脊髓及它们发出的神经组成
    【答案】A
    【解析】A.图一中②胰岛分泌的胰岛素直接进入毛细血管,输送到身体各处,胰岛属于内分泌腺,内分泌腺没有导管,A错误。
    B.视觉的形成的过程是:外界物体反射来的光线,依次经过角膜、瞳孔、晶状体和玻璃体,并经过晶状体等的折射,最终落在视网膜上,形成一个物像,视网膜上有对光线敏感的细胞,这些细胞将图像信息通过视神经传给大脑的一定区域,人就产生了视觉。因此,图二表示患近视的眼球,成像特点是清晰物像落在b视网膜的前方,需戴凹透镜矫正,B正确。
    C.耳蜗为听觉感受器,外界声波通过外耳道,传到鼓膜,鼓膜振动,通过听小骨传到内耳,刺激耳蜗内的细胞进而产生神经冲动,神经冲动沿着听神经传到大脑皮层的听觉中枢,形成听觉,C正确。
    D.图四表示神经系统,神经系统由A脑、B脊髓及它们发出的C神经组成,D正确。
    33.下列关于动物与人类关系非常密切,下列相关叙述不正确的是( )
    A.海蜇营养丰富,加工后可以食用
    B.蝎、蜈蚣、蝉蜕可以入药
    C.珍珠是由河蚌的贝壳分泌的物质形成的
    D.鱼类为人类提供富含蛋白质的食物
    【答案】C
    【解析】A.海蜇是腔肠动物,营养丰富,加工后可以食用,故A正确。
    B.蝎、蜈蚣、蝉蜕等都可以入药,治疗疾病,故B正确。
    C.珍珠是由河蚌的外套膜分泌物质包裹砂砾等异物形成的,故C错误。
    D.鱼富含蛋白质,可以为人类提供动物蛋白,故D正确。
    34.生物实验小组分别用黄瓜表层果肉细胞和人的口腔上皮细胞做材料制成临时装片,在显微镜下观察,并绘制出细胞简图如图:据此分析正确的是( )
    A.两种细胞共有的结构有:细胞壁、细胞质、细胞核等
    B.②是细胞壁,对细胞起保护和支持作用
    C.甲图中的能量转换器只有线粒体
    D.④是细胞核,内有遗传物质DNA
    【答案】D
    【解析】A.植物细胞的基本结构有:细胞壁、细胞膜、细胞质、细胞核、叶绿体、线粒体、液泡等。动物细胞的基本结构有:细胞膜、细胞质、细胞核等,A错误。
    B.②细胞膜具有保护和控制物质进出的作用,细胞膜能让有用的物质进入细胞,有害的物质挡在外面,同时把细胞产生的废物排到细胞外,B错误。
    C.图甲是植物细胞具有的能量转换器有叶绿体和线粒体,C错误。
    D.④细胞核是遗传信息库,细胞核内含遗传物质DNA,DNA上有指导生物发育的全部信息,控制着生物的发育和遗传,D正确。
    35.为了健康地度过青春期,做好青春期的健康保健很重要。下列做法错误的是( )
    A.保持良好的心理状态B.勤换勤洗内衣裤
    C.常吃刺激性强的食物D.积极参加体育锻炼
    【答案】C
    【解析】进入青春期,男孩和女孩的身高、体重都迅速增加,另外,神经系统以及心脏和肺等器官的功能也明显增强。青春期的男孩和女孩在生理上也有一定的变化,男孩出现遗精,女孩会来月经,随着身体的发育,性意识也开始萌动,常表现为从初期的与异性疏远,到逐渐愿意与异性接近,或对异性产生朦胧的依恋。这些都是正常的心理变化。这时候,保持良好的心理状态,积极参加体育锻炼,更要注意树立远大理想,把精力集中在学习、工作和培养高尚的情操上。在男女同学相处时,要做到相互帮助、勉励,共同进步,建立真诚的友谊。在人际交际中,要做到自尊、自爱,勤换勤洗内衣裤保持良好的个人卫生,少吃一些刺激性的食物。
    二、非选择题(共4小题,每空1分,共20分)
    36.(6分)如图是人体消化、呼吸、循环及排泄等生理活动示意图,其中的A、B、C、D表示人体的几大系统。①~⑥表示人体的某些生理过程。请据图回答下列问题:
    (1)图中②所示的生理过程是 的气体交换,B系统代表的是 系统。
    (2)食物消化后的营养物质由A系统进入血液循环的过程①,称为 ,不能消化的食物残渣形成粪便,由A系统的 排出。
    (3)D系统结构和功能的基本单位是 。
    (4)图中①~⑥表示人体的某些生理过程中,与排泄有关的是 (填数字)。
    【答案】(1)肺泡与外界;呼吸(2)吸收;肛门(3)肾单位(4)②⑤⑥
    【解析】(1)②表示肺泡与外界的气体交换,此过程是通过呼吸运动实现的,B代表的是呼吸系统,呼吸系统由呼吸道和肺组成,其中的主要器官是肺,完成气体交换。
    (2)营养物质通过消化道壁进入循环系统的过程叫做吸收;所以图中①所示的生理过程是吸收;不能消化的食物残渣形成粪便,由A消化系统的肛门排出体外。
    (3)D泌尿系统包括肾脏、输尿管、膀尿道组成,肾脏是形成尿液的器官,肾单位是肾脏的结构和功能的基本单位。
    (4)人体内代谢废物排出的途径有三条:排尿(尿液中含有尿素、水、无机盐)由泌尿系统排出、排汗(汗液中含有水、无机盐、尿素)由皮肤排出体外;呼吸(呼出的气体中含有较多的二氧化碳)由呼吸系统排出体外,故②⑤⑥表示的人体排泄途径。
    37.(5分)以下图一、图二、图三和图四为某大棚中菜豆生物周期的部分示意图,(①-⑥表示结构,A、B、C表示生理过程),图四表示大棚中某气体的含量变化,请根据图回答下列问题:
    (1)在适宜的条件下,图一中菜豆种子的[ ]发育成图二的植株,在此发育过程中,营养物质来自图一中的[②] 。
    (2)在图二中,C表示为 作用。
    (3)植物生长过程中吸收的水绝大部分通过图三的气孔散失到大气中,气孔的开放和闭合受保卫细胞控制,夏天正午时保卫细胞处于 水状态。
    (4)某同学用仪器测量了大棚中一天24小时的某气体的含量,其变化情况如图四的曲线,你认为他测量的气体是 。
    【答案】(1)⑥;子叶
    (2)光合
    (3)失
    (4)氧气
    【解析】(1)图一中,①~⑥分别代表:①种皮,②子叶,③胚轴,④胚芽,⑤胚根,⑥胚。胚是种子的主要部分,由子叶、胚芽、胚轴、胚根组成,是植物的幼体,发育为图二。菜豆种子萌发时,②子叶提供营养物质。
    (2)图二中,A表示呼吸作用,B表示蒸腾作用,C表示光合作用。
    (3)气孔是由保卫细胞之间形成的小孔。被称为植物蒸腾失水的“门户”,也是气体交换的“窗口”。保卫细胞壁因外侧较薄而内侧较厚,保卫细胞吸水时,细胞膨胀,细胞厚度增加,两细胞分离,气孔张开;保卫细胞失水时,细胞收缩,细胞厚度减小,两细胞合并,气孔闭合。夏天正午气孔关闭,所以保卫细胞处于失水状态。
    (4)从图三中可以看出这种气体的浓度在早晨最低,在傍晚最高,所以这种气体应该是氧气。
    38.(6分)如图表示植物的两种生殖方式,请据图回答下列问题:
    (1)图甲表示植物的 (填“有性”或“无性”)生殖过程。该图表示植物的 (填“芽”或“枝”)的嫁接过程,要想让A嫁接成活,关键是要让A和B的 紧密贴合在一起。
    (2)如果果农将一棵甜苹果的枝条嫁接到酸苹果树上,来年嫁接的苹果枝条结的苹果的味道是 。
    (3)植物在完成传粉后,花在粉在C中的柱头分泌的黏液的刺激下开始萌发出[ ],该结构从珠孔的位置进入胚珠,后末端破裂释放出精子,与卵细胞结合形成受精卵。
    (4)传粉受精后,子房将发育成果实,④ 发育成了果皮。
    【答案】(1)无性;芽;形成层
    (2)甜味
    (3)②
    (4)子房壁
    【解析】(1)不经过两性生殖细胞的结合,而是由母体直接产生新个体,这种生殖方式属于无性生殖。图甲嫁接没有经过两性生殖细胞的结合,属于无性生殖。嫁接就是把一个植物体的芽或枝(接穗)接到另一个植物体(砧木)上,使结合在一起的两部分长成一个完整的植物体。在嫁接木本植物时,应当使接穗与砧木的形成层紧密结合,以确保接穗成活。
    (2)无性生殖产生的后代只有母体的遗传特性,这种生殖方式有利于保持亲代的优良性状,同时还加快了植物的繁殖速度。果农将一棵甜苹果的枝 条嫁接到酸苹果树上,来年嫁接的苹果枝条结的苹果的味道是甜味。
    (3)经过两性生殖细胞结合形成新个体的生殖方式属于有性生殖。花粉落到柱头上以后,在柱头上黏液的刺激下开始萌发,长出花粉管。花粉管穿过花柱,进入子房,一直到达胚珠。胚珠里面的卵细胞,跟来自花粉管中的精子结合,形成受精卵,这个过程叫做受精。
    (4)受精作用完成后,花瓣、柱头、花柱和雄蕊都完成了“历史使命”,因而纷纷凋落。子房继续发育,成为果实。其中,子房壁发育成果皮,子房中的胚珠发育成种子,珠被发育成种皮,胚珠里面的受精卵发育成胚。
    39.(3分)依据材料叙述,回答下列问题。
    材料一 新型冠状病毒肺炎,它是由被WHO命名为新型冠状病毒(2019-nCV)引起的。依据此次新型冠状病毒病例相关信息和当前防控实际,将新型冠状病毒感染者进行集中隔离治疗。我们应该保持良好的个人卫生习惯,咳嗽或打喷嚏时用纸巾掩住口鼻,经常彻底洗手,不用脏手触摸眼睛、鼻或口,对居住的房间通风换气。
    材料二 幽门螺旋杆菌是一种螺旋状、革兰阴性、微需氧性细菌。早在1893年,Bizzzer报道在狗的胃内观察到一种螺旋状微生物。幽门螺杆菌也可以生存于人体胃幽门部位,是最常见的细菌病原体之一,因此在我们平时的生活中还需要做好预防工作,首先要养成良好的卫生习惯,饭前洗手,围餐要尽量使用公筷,避免唾液里的细菌有机会通过筷子传播到食物上并互相传染。
    (1)幽门螺旋杆菌是一种细菌,它在细胞结构上与植物细胞相比没有 ,这样的生物被称为原核生物。
    (2)从传染病的预防措施角度来看,将新型冠状病毒感染者进行集中隔离治疗属于 ;勤洗手,并且对公共的场所进行消毒处理,这属于 。
    【答案】(1)成形的细胞核
    (2)控制传染源;切断传播途径
    【解析】(1)新型冠状病毒肺炎,它是由新型冠状病毒(2019-nCV)引起的,则引起新型冠状病毒肺炎的病原体是新型冠状病毒(2019-nCV),属于病毒,病毒的结构简单,仅由蛋白质外壳和内部遗传物质组成,没有细胞结构。幽门螺旋杆菌是一种细菌,细菌虽有DNA集中的区域,却没有成形的细胞核,这样的生物称为原核生物,但植物细胞有成形的细胞核,属于真核生物。(注:新型冠状病毒的遗传物质是RNA)
    (2)从传染病的预防措施角度来看,将新型冠状病毒感染者进行集中隔离治疗,是将传染源控制在流行的范围内,不让它传染到其他区域,属于控制传染源;勤洗手,并且对公共的场所进行消毒处理,阻断了病原体从传染源转移到易感宿主的过程,从而防止疾病的发生,属于切断传播途径。
    生物名称
    生物类群
    该类群的部分特征

    蝗虫
    昆虫
    有三对翅,两对足

    环毛蚓
    线形动物
    身体呈线形,不分节

    黑斑蛙
    两栖动物
    生殖过程不需要水

    眼镜蛇
    爬行动物
    卵生,是真正的陆生脊椎动物

    相关试卷

    2024年中考第三次模拟考试题:生物(广州卷)(解析版):

    这是一份2024年中考第三次模拟考试题:生物(广州卷)(解析版),共15页。

    2024年中考押题预测卷(广州卷)生物(解析版):

    这是一份2024年中考押题预测卷(广州卷)生物(解析版),共18页。

    2024年中考生物模拟测试卷03(甘肃专用)(原卷+解析版):

    这是一份2024年中考生物模拟测试卷03(甘肃专用)(原卷+解析版),共40页。试卷主要包含了中国地质大学等内容,欢迎下载使用。

    欢迎来到教习网
    • 900万优选资源,让备课更轻松
    • 600万优选试题,支持自由组卷
    • 高质量可编辑,日均更新2000+
    • 百万教师选择,专业更值得信赖
    微信扫码注册
    qrcode
    二维码已过期
    刷新

    微信扫码,快速注册

    手机号注册
    手机号码

    手机号格式错误

    手机验证码 获取验证码

    手机验证码已经成功发送,5分钟内有效

    设置密码

    6-20个字符,数字、字母或符号

    注册即视为同意教习网「注册协议」「隐私条款」
    QQ注册
    手机号注册
    微信注册

    注册成功

    返回
    顶部
    Baidu
    map