终身会员
搜索
    上传资料 赚现金
    英语朗读宝

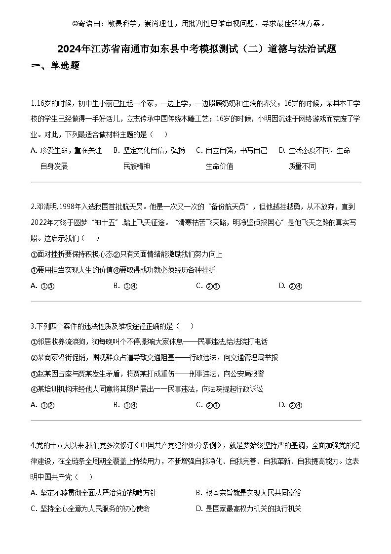
    [政治]2024年江苏省南通市如东县中考模拟测试(二)道德与法治试题

    立即下载
    加入资料篮
    [政治]2024年江苏省南通市如东县中考模拟测试(二)道德与法治试题第1页
    [政治]2024年江苏省南通市如东县中考模拟测试(二)道德与法治试题第2页
    [政治]2024年江苏省南通市如东县中考模拟测试(二)道德与法治试题第3页
    还剩3页未读, 继续阅读
    下载需要10学贝 1学贝=0.1元
    使用下载券免费下载
    加入资料篮
    立即下载

    [政治]2024年江苏省南通市如东县中考模拟测试(二)道德与法治试题

    展开

    相关试卷

    156,2024年江苏省南通市如东县双甸中学中考模拟道德与法治试卷(一):

    这是一份156,2024年江苏省南通市如东县双甸中学中考模拟道德与法治试卷(一),共5页。试卷主要包含了单项选择题,非选择题等内容,欢迎下载使用。

    2024年江苏省南通市如东县中考二模道德与法治试题(原卷版+解析版):

    这是一份2024年江苏省南通市如东县中考二模道德与法治试题(原卷版+解析版),文件包含2024年江苏省南通市如东县中考二模道德与法治试题原卷版docx、2024年江苏省南通市如东县中考二模道德与法治试题解析版docx等2份试卷配套教学资源,其中试卷共16页, 欢迎下载使用。

    2024年江苏省南通市如东县中考模拟测试(二)道德与法治试卷:

    这是一份2024年江苏省南通市如东县中考模拟测试(二)道德与法治试卷,共8页。试卷主要包含了党的十八大以来,2023年,对以下内容解读不正确的是,行政处罚与民生利益息息相关等内容,欢迎下载使用。

    欢迎来到教习网
    • 900万优选资源,让备课更轻松
    • 600万优选试题,支持自由组卷
    • 高质量可编辑,日均更新2000+
    • 百万教师选择,专业更值得信赖
    微信扫码注册
    qrcode
    二维码已过期
    刷新

    微信扫码,快速注册

    手机号注册
    手机号码

    手机号格式错误

    手机验证码 获取验证码

    手机验证码已经成功发送,5分钟内有效

    设置密码

    6-20个字符,数字、字母或符号

    注册即视为同意教习网「注册协议」「隐私条款」
    QQ注册
    手机号注册
    微信注册

    注册成功

    返回
    顶部
    Baidu
    map