


鄄城县第一中学2023-2024学年高一下学期6月月考生物试卷(含答案)
展开
这是一份鄄城县第一中学2023-2024学年高一下学期6月月考生物试卷(含答案),共15页。试卷主要包含了单选题,多选题,填空题,读图填空题等内容,欢迎下载使用。
一、单选题
1.玉米的非糯性和糯性是一对相对性状,由基因A/a控制,选用非糯性玉米甲和糯性玉米乙进行相关实验来判断显隐性及基因型。下列说法错误的是( )
A.若甲自交,F1均为非糯性玉米,则甲的基因型为AA或aa
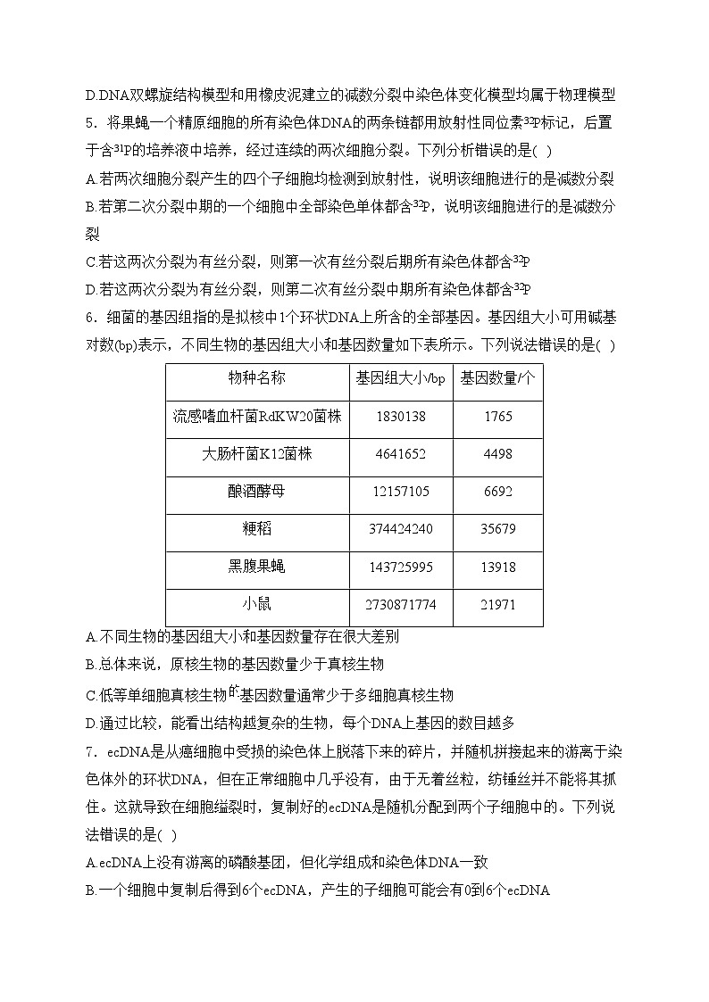
B.若乙自交,F1糯性:非糯性=3:l,则糯性为显性性状
C.若甲、乙杂交,F1非糯性:糯性=l:l,则甲基因型为Aa
D.若甲、乙杂交,F1均为非糯性玉米,则甲的基因型为AA
2.茄子是我国主要的蔬菜作物之一,茄子的果皮色是茄子选种育种的关键性状。为研究茄子果皮色的遗传规律,以紫色果皮和白色果皮茄子为亲本,进行了杂交实验,F1均为紫色,然后F1自交,F2中紫色:绿色:白色=12:3:1。下列说法错误的是( )
A.F2紫色果皮茄子的基因型有4种
B.茄子果皮颜色至少由两对等位基因控制
C.F1与白色果皮茄子杂交可验证基因的自由组合定律
D.F2中绿色果皮茄子自交后代不会出现紫色果皮
3.下图是某种单基因遗传病的家族系谱图,关于该病的说法错误的是( )
A.I2一定携带致病基因
B.若Ⅲ1,为该遗传病携带者,则其致病基因一定来源于I1
C.若该遗传病为红绿色盲,则II5与表现正常男性结婚,生出的男孩患病几率为1/4
D.禁止近亲结婚政策可有效降低该病发病率
4.下列关于生物学实验的说法,错误的是( )
A.配制解离液和冲洗卡诺氏液所用的酒精浓度是相同的
B.孟德尔发现遗传规律、摩尔根证明基因在染色体上均运用了假说-演绎法
C.证明DNA进行半保留复制的实验和噬菌体侵染细菌实验均使用了放射性同位素
D.DNA双螺旋结构模型和用橡皮泥建立的减数分裂中染色体变化模型均属于物理模型
5.将果蝇一个精原细胞的所有染色体DNA的两条链都用放射性同位素32P标记,后置于含31P的培养液中培养,经过连续的两次细胞分裂。下列分析错误的是( )
A.若两次细胞分裂产生的四个子细胞均检测到放射性,说明该细胞进行的是减数分裂
B.若第二次分裂中期的一个细胞中全部染色单体都含32P,说明该细胞进行的是减数分裂
C.若这两次分裂为有丝分裂,则第一次有丝分裂后期所有染色体都含32P
D.若这两次分裂为有丝分裂,则第二次有丝分裂中期所有染色体都含32P
6.细菌的基因组指的是拟核中1个环状DNA上所含的全部基因。基因组大小可用碱基对数(bp)表示,不同生物的基因组大小和基因数量如下表所示。下列说法错误的是( )
A.不同生物的基因组大小和基因数量存在很大差别
B.总体来说,原核生物的基因数量少于真核生物
C.低等单细胞真核生物基因数量通常少于多细胞真核生物
D.通过比较,能看出结构越复杂的生物,每个DNA上基因的数目越多
7.ecDNA是从癌细胞中受损的染色体上脱落下来的碎片,并随机拼接起来的游离于染色体外的环状DNA,但在正常细胞中几乎没有,由于无着丝粒,纺锤丝并不能将其抓住。这就导致在细胞缢裂时,复制好的ecDNA是随机分配到两个子细胞中的。下列说法错误的是( )
A.ecDNA上没有游离的磷酸基团,但化学组成和染色体DNA一致
B.一个细胞中复制后得到6个ecDNA,产生的子细胞可能会有0到6个ecDNA
C.研发抑制ecDNA的复制或促进ecDNA降解的药物,可能有助于癌症的治疗
D.正常细胞中没有ecDNA,所以正常细胞不会癌变
8.内质网中错误折叠的蛋白质,会刺激一类蛋白质类的转录因子与RNA聚合酶Ⅱ(与信使RNA合成有关)形成转录起始复合体,共同参与核内伴侣蛋白基因转录过程,产生的伴侣蛋白是一组有助于蛋白质折叠的蛋白质,确保只有正确折叠和组装的蛋白质才能沿着分泌途径进一步进行。下列说法错误的是( )
A.该转录因子在核糖体上合成,需进入细胞核内调控伴侣基因表达
B.伴侣蛋白基因转录形成的mRNA与母链碱基的组成、排列顺序都相同
C.伴侣蛋白可能有助于多种消化酶和抗体的正确折叠和分泌
D.细胞内的基因表达与否以及表达水平的高低可以受基因表达产物调控
9.基因是控制生物性状的遗传物质的结构单位和功能单位。下列有关说法正确的是( )
① 基因与性状的关系不是简单的一一对应关系
② 生物的性状也不完全由基因决定,环境也起作用
③ 基因的选择性丢失是细胞分化的本质
④ 残翅果蝇幼虫在31℃环境中变为长翅,其常温下产生的子代仍是残翅,属于表观遗传
⑤ 基因与基因、基因与表达产物、基因与环境间存在相互作用
A.②④⑤B.②③④C.①②⑤D.①③⑤
10.某哺乳动物曲细精管细胞中存在两种水通道蛋白AQP7(269个氨基酸)和AQP8(263个氨基酸),肽链条数均为一条,与之相关的两种信使RNA都含1500个碱基。下列说法正确的是( )
A.AQP8比AQP7短,可能是其基因上终止密码子比较靠前,翻译提前终止
B.指导水通道蛋白AQP7合成的基因中至少含有1614个碱基方能行使功能
C.两种肽链合成后可能进行了不同的加工,切除了不同数量的氨基酸
D.控制这两种水通道蛋白合成的基因只存在于曲细精管细胞中
11.甲基磺酸乙酯(EMS)是一种常用的化学诱变剂,主要置换碱基G中的H原子,即发生了烷化作用,会发生嘌呤和嘧啶的转化突变,即G:C突变为A:T。下列说法错误的是( )
A.基因突变是生物变异的根本来源
B.基因突变常发生在DNA分子的复制过程中,EMS能提高突变频率
C.EMS诱发基因突变后,可能会导致DNA分子的结构稳定性降低
D.由于EMS主要置换碱基G中的H原子,说明该种突变具有定向性
12.下列关于几种变异的说法,错误的是( )
A.基因突变一定会引起基因结构的改变,但不一定改变生物的性状
B.当环境改变时,原先对生物生存不利的性状也可能变得有利
C.同一双亲的后代,出现多种不同的性状组合,往往是由基因重组引起的
D.“21三体综合征”患者细胞内有三个染色体组导致联会紊乱从而不育
13.研究发现“卵子死亡”属于常染色体显性遗传病,是由编码一种细胞连接蛋白PANX1的基因发生突变导致,且PANXI基因存在不同的突变。该疾病的症状是患者的卵子取出后体外放置一段时间或受精后一段时间,会出现退化凋亡的现象,从而导致女性不孕。下列说法错误的是( )
A.该病在男女群体中发病几率相等
B.PANX1基因突变的原因可能受外来因素影响,也可能自身DNA复制错误导致
C.PANX1基因存在不同的突变,体现了基因突变的不定向性
D.用正常的PANXI的基因取代或修补患者细胞中的缺陷基因,可以起到治疗作用
14.下列关于达尔文生物进化理论两大学说及相关证据的描述,错误的是( )
A.化石是研究生物进化最直接、最重要的证据
B.从比较解剖学来看,生物细胞都有共同的物质结构基础
C.生物适应的形成离不开生物的遗传和变异与环境的相互作用
D.工蜂虽不能繁殖,但它们适于采集花粉的性状在进化上仍有意义
15.根据现代生物进化理论判断,下列说法正确的是( )
A.在进化地位上越高等的生物,适应环境的能力越强
B.通过人工选择育种,选择人们需要的品种,也会导致种群的基因频率定向改变
C.濒临灭绝的生物释放到食物充足、无天敌的新环境中,种群数量一定会大量增加
D.现代生物进化理论对遗传变异的研究,已经从性状水平深入到细胞水平
16.已知小鼠体型正常和体型侏儒由位于常染色体上一对等位基因控制,在该性状的杂合子中,来源于母方的显性基因因甲基化而不能表达,将纯合体型正常雄鼠(AA)与体型侏儒雌鼠(aa)进行交配,F1小鼠均表现为正常型,F1雌雄小鼠相互交配得F2。若F2中某只雄性侏儒鼠与雌性侏儒鼠(aa)交配,后代出现正常小鼠。下列说法错误的是( )
A.F2小鼠正常型与侏儒型比例为1:1
B.F2中的这只雄性侏儒鼠的基因型应为Aa
C.甲基化导致了基因的碱基序列发生改变,从而发生了表观遗传现象
D.该只雄性侏儒鼠在减数分裂产生的配子中A基因可能发生了去甲基化
二、多选题
17.果蝇的黄身和灰身由一对等位基因A/a控制,某研究小组为确定这对性状的显隐性关系以及基因的位置,利用一只黄身雌果蝇和一只灰身雄果蝇作为亲本杂交,F1中黄身雌果蝇:灰身雌果蝇:黄身雄果蝇:灰身雄果蝇=1:1:1:1(不考虑XY同源区段)。下列推测错误的是( )
A.若灰身为显性,则可断定A/a一定不位于X染色体上
B.因F1果蝇性状与性别无关,可知A/a位于常染色体上,但显隐性不能判断
C.F1中黄身雌雄果蝇交配一定会发生性状分离,可根据其子代情况判断显隐性
D.F1中黄身雌果蝇基因型可能与亲本雌果蝇不同
18.下图为某真核生物DNA片段的结构和复制过程图,下列有关描述错误的是( )
图1 图2
A.图1中①②③组成胞嘧啶脱氧核苷酸
B.图1中DNA一条链中相邻两个碱基之间的结构是脱氧核糖一磷酸—脱氧核糖
C.图2中3个复制起点是同时开始双向复制的,大大提高了复制的速率
D.图2过程需要用到解旋酶和DNA聚合酶
19.一只缺刻翅雌果蝇与一只正常翅雄果蝇杂交所得子一代中,缺刻翅雌果蝇:正常翅雌果蝇=1:1,雄果蝇均为正常翅,相关基因位于X染色体上。果蝇的两条X染色体有时可融合成一条X染色体,称为并联X(记作“XX”)。若另有一只含并联X的雌果蝇(XXY)和一只正常雄果蝇杂交,子代的基因型与亲代完全相同,子代连续交配也是如此,因而称为并联X保持系。下列推测正确的是( )
A.第一组果蝇的缺刻翅对正常翅为显性,子代缺刻翅雄果蝇可能存在致死现象
B.第一组子代雌果蝇数量是雄果蝇的二倍,缺刻翅基因的基因频率为1/6
C.第二组子代雌蝇都含并联X染色体,且并联X染色体在减数分裂过程中并未分开
D.利用该保持系,可“监控”和“记录”第二组雄果蝇所有染色体上的新发突变
20.抗生素的大量使用使细菌耐药性不断增强,耐药基因除了自身突变产生外,少数抗生素敏感菌可以获取耐药菌溶解后释放的耐药基因,并整合到自身DNA上。下列说法错误的是( )
A.上述细菌耐药性变异涉及到了基因突变和基因重组
B.细菌耐药基因的产生、消失与接触抗生素与否密切相关
C.耐药性增强的过程实质上是细菌种群中耐药性基因频率升高的过程
D.在“探究抗生素对细菌的选择作用”实验中,要从抑菌圈的中央挑取细菌接种
三、填空题
21.某科研小组为研究二倍体小麦多子房性状的遗传规律,设计了纯合品系A(多子房小麦)和纯合品系B(单子房小麦)的杂交实验,实验过程如下表。已知品系B细胞由小麦细胞核和山羊草的细胞质构成,异源的细胞质会抑制小麦细胞核中某基因的表达,并且被抑制的效果有可能传递多代。
(1)甲同学根据子一代性状总是与母本性状一致,推测二倍体小麦多子房性状为细胞质遗传。你是否同意该同学的推测,并阐释你的理由:___________。
(2)乙同学推测多子房与单子房最可能受一对等位基因的控制,则由杂交结果推测___________为显性性状,正交子一代全为单子房的原因是___________。正交子二代出现多子房,推测基因型为___________(基因用D/d表示)的植株不受异源的细胞质抑制。
(3)若(2)的推测正确,则正交的子一代与品系A(♂)进行杂交,子代的表型及比例为___________。
四、读图填空题
22.细胞中遗传信息的传递方向如图所示,其中①~③表示生理过程。
(1)根尖分生区细胞中进行过程②场所有___________,需要的原料和酶分别是___________。过程③与过程①相比,特有的碱基配对方式是___________。
(2)①~③过程中,小鼠卵细胞中能进行的有___________起始密码子靠近mRNA的___________(填“a”或“b”)端。绝大多数氨基酸都有几个密码子,称为密码子的简并,其对生物体生存发展的意义是___________(答出两条)
23.正常人体细胞(2n=46),下图为两名染色体易位携带者甲和乙的染色体组成,其中数字代表染色体编号,表型均正常。甲、乙中一位发生了罗氏易位,即两条近端着丝粒染色体(染色体的着丝粒位于染色体的一端,其短臂极短)在着丝粒处或其附近断裂后形成两条衍生染色体,一条由两者的长臂构成,几乎具有全部遗传物质;而另一条由两者的短臂构成,由于缺乏着丝粒故常丢失。这种易位携带者由于基本上无遗传物质的丢失,通常不会表现出异常症状。
甲(*代表易位染色体) 乙
(1)据图分析,个体___________发生了罗氏易位。乙个体的体细胞内存在___________条染色体。
(2)从交换的对象分析,易位与染色体互换的区别是___________:从基因的种类或数量分析,易位与基因突变的区别是易位改变了染色体上基因的数量或排列顺序,而基因突变是___________
(3)若甲与完全正常个体的后代中出现了表型正常的个体,则该个体体细胞中来源于甲的染色体有___________(仅限图中染色体)。一方为易位携带者时,最好对孕妇进行羊水检查,请再列举三种常见产前诊断方式___________。
参考答案
1.答案:C
解析:C、若甲、乙杂交,F1非糯性:糯性=1:1,说明亲本是测交,亲本基因型为Aa和aa,但无法判断哪一个是Aa,C错误。
2.答案:A
解析:AB、分析题意,F2中紫色:绿色:白色=12:3:1,是9:3:3:1的变形,说明该果皮颜色由两对等位基因控制,且遵循自由组合定律,设相关基因是A/a、B/b,可推知紫色的基因型是A_B_,F2紫色果皮茄子的基因型有6种A_B_、A_bb(或aaB_),A正确,B错误;C、验证基因的自由组合定律可用测交或者双杂合子自交,故F1AaBb与白色果皮茄子aabb杂交可验证基因的自由组合定律,C正确;D、F2中绿色果皮茄子aaB_(或A_bb)自交后代不会出现紫色果皮A_B_、A_bb(或aaB_),D正确。故选A。
3.答案:B
解析:若Ⅲ1为该遗传病携带者,则该病为常染色体隐性遗传病,Ⅲ1基因型为Aa,其致病基因来自于Ⅱ1,B错误。
4.答案:C
解析:A、配制解离液和冲洗卡诺氏液所用的酒精浓度是相同的,都是体积分数为95%的酒精,A正确;B、孟德尔发现遗传规律、摩尔根证明基因在染色体上均运用了假说-演绎法,其基本步骤:提出问题→作出假说→演绎推理→实验验证(测交实验)→得出结论,B正确;C、证明DNA进行半保留复制的实验和噬菌体侵染细菌实验均使用了同位素标记法,但是证明DNA进行半保留复制的实验中所用的15N不具有放射性,C错误;D、构建DNA双螺旋结构的模型和用橡皮泥建立的减数分裂中染色体变化模型属于构建物理模型法,D正确。故选C。
5.答案:A
解析:ACD、将果蝇一个精原细胞的所有染色体DNA的两条链都用放射性同位素32P标记,后置于含32P的培养液中培养,根据DNA半保留复制特点,经过第一次分裂后形成的细胞中每条染色体都含有32P标记,若进行的是有丝分裂,则第一次有丝分裂后期所有染色体都含32P,此后DNA分子再进行一次复制,则第二次有丝分裂的中期,每条染色体含有2条姐妹染色单体,其中有一条染色单体含有32P标记,即第二次有丝分裂中期所有染色体只有一条单链含32P,但由于分裂后期时着丝粒(着丝点)分裂,两条姐妹染色单体随机分向两极,最终形成的四个子细胞中有2-4个含有32P标记,A错误,CD正确;B、将果蝇一个精原细胞的所有染色体DNA的两条链都用放射性同位素32P标记,后置于含32P的培养液中培养,根据DNA半保留复制特点,经过第一次分裂后形成的细胞中每条染色体都含有32P标记,由于减数分裂过程只进行一次复制,故若第二次分裂中期的一个细胞中全部染色单体都含32P,说明该细胞进行的是减数分裂,B正确。故选A.
6.答案:D
解析:A、分析表格可知,不同生物的基因组大小和基因数量存在很大差别:如小鼠的基因组大小是2730871774bp,基因数目是21971个,而大肠杆菌K12菌株分别是4641652bp、4498个,A正确;B、表中的流感嗜血杆菌RdKW20菌株和大肠杆菌K12菌株属于原核生物,而酿酒酵母、粳稻、黑腹果蝇和小鼠属于真核生物,总体来说,原核生物的基因数量少于真核生物,B正确;C、酿酒酵母属于低等单细胞真核生物,粳稻、黑腹果蝇和小鼠属于多细胞真核生物,低等单细胞真核生物的基因数量通常少于多细胞真核生物,C正确;D、据表格信息无法得出生物的复杂程度、DNA及基因的数目关系,D错误。故选D。
7.答案:D
解析:D、正常细胞在致癌因子的作用下,原癌基因和抑癌基因会发生基因突变而癌变,D错误。
8.答案:B
解析:B、转录时遵循碱基互补配对原则,DNA含有碱基T,RNA含有碱基U,因此DNA转录形成的mRNA,与母链碱基的组成、排列顺序不相同的,B错误
9.答案:C
解析:①基因与性状的关系并不是简单的一一对应关系,如决定身高的基因与身高这一性状不是简单的线性关系,人的身高受多对基因的控制,①正确;②生物体的性状主要由基因控制,也受环境因素的影响,②正确;③细胞分化的实质是基因的选择性表达,该过程中基因并未发生丢失,③错误;④表观遗传是可遗传变异,残翅果蝇幼虫在31℃环境中变为长翅,其常温下产生的子代仍是残翅,说明该性状不可遗传,不属于表观遗传,④错误;⑤基因与基因、基因与基因表达产物、基因与环境之间存在着复杂的相互作用,这种相互作用形成了一个错综复杂的网络,精细地调控着生物体的性状,⑤正确。综上所述,①②⑤正确,C正确,ABD错误。故选C。
10.答案:C
解析:C、两种信使RNA都含1500个碱基,但AQp7含有269个氨基酸,AQP8含有63个氨基酸,因此推测两种肽链合成后可能进行了不同的加工,切除了不同数量的氨基酸,C正确
11.答案:D
解析:D、基因突变具有不定向性,EMS主要置换碱基G中的H原子,不能说明该种突变具有定向性,D错误。故选D。
12.答案:D
解析:D、"21三体综合征"患者体内的细胞中含有2个染色体组,只是第21号染色体多出一条,D错误。
13.答案:A
解析:A、"卵子死亡"是卵子在体外放置一段时间或者受精后一段时间死亡的,在男性中不会发病,A错误
14.答案:B
解析:B、从细胞和分子水平证据来看,生物细胞都有共同的物质结构基础,B错误
15.答案:B
解析:A、在进化地位上越高等的生物,适应环境的能力不一定越强,如在无氧环境中,乳酸菌能生存,但人类却不能生存,A错误;B、人工选择育种能够选择并保存人类需要的类型,该过程会导致种群的基因频率发生定向改变,B正确;C、将一个濒临灭绝的生物的种群释放到一个新环境中,即使有充足的食物,没有天敌,但若气候不适应,该种群的生物也可能会减少,C错误;
D、现代生物进化理论对遗传变异的研究已经从性状水平深入到基因水平,D错误。故选B。
16.答案:C
解析:C、甲基化是表观遗传的一种,表观遗传不改变基因的碱基序列,C错误
17.答案:BCD
解析:A、若灰身为显性,A/a位于X染色体上,亲代基因型为XAXa、XAY,后代雌性全是灰身,雄性全是黄身,与题意不符,因此A/a一定不位于X染色体上,A正确;B、一只黄身雌果蝇和一只灰身雄果蝇作为亲本杂交,F1中黄身雌果蝇:灰身雌果蝇:黄身雄果蝇:灰身雄果蝇=1:1:1:1,可能基因位于常染色体上,黄身或者灰身为显性,也可能是基因位于X染色体上,黄身为显性,B错误;C、假定基因位于常染色体上,灰身为显性,F1中黄身雌雄果蝇基因型都是aa,雌雄果蝇交配不会发生性状分离,C错误;D、如果基因位于常染色体上,灰身为显性,F1中黄身雌果蝇基因型可能与亲本雌果蝇都是aa;如果基因位于常染色体上,黄身为显性,F1中黄身雌果蝇基因型可能与亲本雌果蝇都是Aa;如果基因位于X染色体上,黄身为显性,F1中黄身雌果蝇基因型可能与亲本雌果蝇都是XAXa,D错误。故选BCD。
18.答案:AC
解析:A、核苷酸中磷酸位于五碳糖的5号位,含氮碱基位于1号位,图1中①②③表示磷酸位于3号位,不能表示核苷酸,②③④可以表示胞嘧啶脱氧核苷酸,A错误;B、图1中DNA的一条链中相邻两个碱基之间的结构是脱氧核糖一磷酸一脱氧核糖,B正确;C、图2中3个复制环的大小并不相同,说明并不是同时开始复制的,C错误;D、图2过程表示DNA复制,需要用到解旋酶打开DNA分子之间的氢键,DNA聚合酶将脱氧核苷酸连接起来,D正确。故选AC。
19.答案:AC
解析:A、据题意可知,第一组中一只缺刻翅雌果蝇与一只正常翅雄果蝇杂交所得子一代中,缺刻翅雌果蝇:正常翅雌果蝇=1:1,雄果蝇均为正常翅,相关基因位于X染色体上,假定用A/a表示控制该性状的基因,若果蝇的缺刻翅对正常翅为显性,亲代的基因型为XAXa、XAY,后代如果XAY致死,则会出现题中表现型及比例,符合题意,A正确;B、第一组中亲代的基因型为XAXa、XAY,后代XAXA:XAXa:XAY(致死):XaY=l:1:1:1,子代雌果蝇数量是雄果蝇的二倍,缺刻翅基因的基因频率为(2+1)/(2×2+1)=3/5,B错误;CD、第二组中一只含有并联X的雌果蝇(XXY)产生两种比例相等且分别含有XX(并联X染色体在减数分裂过程中并未分开)和Y的卵细胞,一只正常雄果蝇(XY)产生两种比例相等且分别含有X和Y的精子,二者杂交,子代的基因型与亲本完全相同,子代连续交配也是如此,说明子代中只存在染色体组成为XY和XXY(子代雌蝇都含并联X染色体)的个体,而染色体组成为XXX、YY的果蝇胚胎致死,综合上述分析可推知,在并联X保持系中,亲本雄果蝇的X染色体传向子代雄果蝇,亲本雄果蝇的Y染色体传向子代雌果蝇,且子代雌、雄果蝇的数量比为1:1,当雄果蝇X染色体上有新的突变产生时,子代雄果蝇的性状可能会与亲本有所不同,可见,利用该保持系,可“监控”和“记录”雄果蝇X染色体上的新发突变,C正确,D错误。故选AC.
20.答案:BD
解析:A、由题意"耐药基因除了自身突变产生外,少数抗生素敏感菌可以获取耐药菌溶解后释放的耐药基因,并整合到自身DNA上"可知,细菌耐药性变异涉及到了基因突变和基因重组,A正确;B、细菌耐药基因的产生、消失是基因突变的结果,基因突变具有不定向性,与是否接触抗生素无关,B错误;C、生物进化的实质在于种群基因频率的改变,耐药性增强的过程实质上是细菌种群中耐药性基因频率升高的过程,C正确;D、在"探究抗生素对细菌的选择作用"实验中,由于抑菌圈边缘的菌落具有对抗生素的抗性,因而要从抑菌圈的边缘挑取细菌接种,D错误。故选BD。
21.答案:(1)不同意,若为细胞质遗传,子一代自交不会发生性状分离
(2)多子房;正交子一代的细胞质几乎全部来自品系B,异源细胞质抑制了多子房基因的表达;DD
(3)多子房:单子房=1:1
解析:(1)据表分析可知,子一代自交后,子二代均出现3∶1的性状分离比,而若为细胞质遗传,子一代自交不会发生性状分离,故甲同学根据子一代性状总是与母本性状一致,推测二倍体小麦多子房性状为细胞质遗传的观点错误。
(2)已知品系B细胞由小麦细胞核和山羊草的细胞质构成,异源的细胞质会抑制小麦细胞核中某基因的表达,并且被抑制的效果有可能传递多代,杂交二中以品系B为父本,不存在异源的细胞质抑制核中基因的表达的现象,故可根据F1多子房自交得F2多子房:单子房=3:1,可知多子房对单子房为显性;正交以品系B为母本,而据题可知品系B的异源细胞质会抑制小麦核中某基因的表达,据此推测由于F1的细胞中的细胞质几乎来自母本品系B,品系B的异源细胞质抑制了多子房基因的表达;品系A为纯合的多子房小麦,基因型为DD,品系B基因型为dd,故F1基因型为Dd,杂交二中F2代基因型为DD:Dd:dd=1:2:1,隐性纯合子dd表现为单子房,杂合子Dd因受异源的细胞质抑制而表现为单子房,因F2出现1/4的多子房,可推测显性纯合子DD不受异源的细胞质抑制依然表现为多子房。
(3)若推测成立,杂交一中F1(Dd)和品系A(♂)(DD)杂交,子代为DD:Dd=1:1,F1细胞质来自品系B,细胞质为异源的细胞质,其作母本所得子代细胞质也为异源的细胞质,按照上述推测,显性纯合子DD不受抑制表现为多子房,杂合子Dd受抑制表现为单子房,即多子房:单子房=1:1。
22.答案:(1)细胞核和线粒体;四种游离的核糖核苷酸和RNA聚合酶;A-U(或A-U,U-A)
(2)②③;a;增强密码子的容错性,当密码子中有一个碱基改变时,可能不会改变对应的氨基酸;当某种氨基酸使用频率较高时,几种不同密码子编码同种氨基酸可以保证翻译速度
解析:(1)②是以DNA为模板合成RNA的过程,表示转录,根尖分生区细胞中进行过程②场所有细胞核和线粒体;转录过程的产物是RNA,故原料是四种核糖核苷酸,所需要的酶是RNA聚合酶;③是翻译过程,配对方式是A-U、U-A、G-C、C-G,①是DNA复制过程,配对方式是A-T、T-A、G-C、C-G,故过程③与过程①相比,特有的碱基配对方式是A-U(或A-U,U-A)。
(2)①是DNA分子复制,②是转录过程,③是翻译过程,小鼠卵细胞属于分化的细胞,不再进行复制,其中能进行的有②③;据图可知,图中的右侧肽链长度较长,故起始密码子靠近mRNA的a端;绝大多数氨基酸都有几个密码子,称为密码子的简并,其对生物体生存发展的意义是:增强密码子的容错性,当密码子中有一个碱基改变时,可能不会改变对应的氨基酸;当某种氨基酸使用频率较高时,几种不同密码子编码同种氨基酸可以保证翻译速度。
23.答案:(1)乙;45
(2)易位发生在非同源染色体之间,互换发生在四分体(同源染色体)的非姐妹染色单体之间;产生了新的基因,基因的数量不变
(3)13和21或13*和21*;B超检查、孕妇血细胞检查、基因检测
解析:
解析:(1)分析题意,罗氏易位是指在着丝粒处或其附近断裂后形成两条衍生染色体,一条由两者的长臂构成,几乎具有全部遗传物质,而另一条由两者的短臂构成,图乙符合题意;正常人体细胞内有46条染色体,该患者小染色体往往在第二次分裂时丢失,故细胞中有45条染色体。
(2)易位属于染色体结构变异,染色体互换属于基因重组,从交换对象分析,易位与染色体互换的区别是易位发生在非同源染色体之间,互换发生在四分体(同源染色体)的非姐妹染色单体之间;基因突变是DNA分子中发生碱基对的增添、替换、缺失,产生了新的基因,但基因的数量不变。
(3)若甲与完全正常个体的后代中出现了表型正常的个体,则该个体体细胞中来源于甲的染色体两条正常染色体即13和21或交换后的染色体但不发生遗传物质丢失,即13*和21*;常见产前诊断方式有羊水检查、B超检查、孕妇血细胞检查、基因检测。
物种名称
基因组大小/bp
基因数量/个
流感嗜血杆菌RdKW20菌株
1830138
1765
大肠杆菌K12菌株
4641652
4498
酿酒酵母
12157105
6692
粳稻
374424240
35679
黑腹果蝇
143725995
13918
小鼠
2730871774
21971
父本
母本
子一代
子二代(由子一代自交获得)
正交
品系A
品系B
全为单子房
单子房:多子房=3:1
反交
品系B
品系A
全为多子房
多子房:单子房=3:1
相关试卷
这是一份山东省菏泽市鄄城县第一中学2023-2024学年高一下学期4月月考生物试题,共21页。试卷主要包含了单选题,非选择题等内容,欢迎下载使用。
这是一份山东省菏泽市鄄城县第一中学2023-2024学年高一下学期4月月考生物试题,共12页。
这是一份山东省鄄城县第一中学2022-2023学年高二下学期4月月考生物试卷(含答案),共13页。试卷主要包含了单选题,多选题,读图填空题等内容,欢迎下载使用。