还剩4页未读,
继续阅读
所属成套资源:高三化学二轮专题复习讲义
成套系列资料,整套一键下载
盐城市2024届高三化学二轮专题复习讲义(08)-专题三第一讲 反应热
展开
这是一份盐城市2024届高三化学二轮专题复习讲义(08)-专题三第一讲 反应热,共7页。
【复习目标】
1.通过生活中实例,辨识化学反应中的能量变化,解释化学反应中能量变化的本质。
2.能进行反应焓变的简单计算,能用热化学方程式表示反应中的能量变化。
3.能运用反应焓变来选择和利用化学反应。
【重点突破】
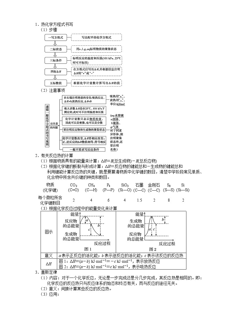
1.能辨识常见吸热、放热反应及产生能量变化的原因。
2.正确书写热化学方程式,掌握盖斯定律的应用。
【真题再现】
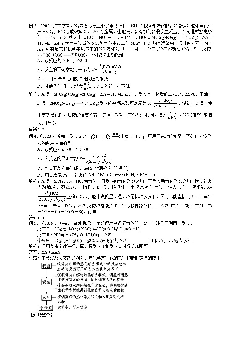
例1.(2023·江苏高考)合成尿素[CO(NH2)2]是利用CO2的途径之一。尿素合成主要通过下列反应实现:
反应I:2NH3(g)+CO2(g)=== NH2COONH4(l)
反应Ⅱ:NH2COONH4(l)=== CO(NH2)2(l)+H2O(l)
密闭体系中反应I的平衡常数(K)与温度的关系如图甲所示,反应I的△H= (填“=0”或 “>0”或“
相关试卷
盐城市2024届高三化学二轮专题复习讲义(21)-专题五第一讲 官能团的性质:
这是一份盐城市2024届高三化学二轮专题复习讲义(21)-专题五第一讲 官能团的性质,共10页。
盐城市2024届高三化学二轮专题复习讲义(06)-专题二第二讲 原子、分子结构与性质:
这是一份盐城市2024届高三化学二轮专题复习讲义(06)-专题二第二讲 原子、分子结构与性质,共10页。
盐城市2024届高三化学二轮专题复习讲义(05)-专题二第一讲 元素周期律与元素周期表:
这是一份盐城市2024届高三化学二轮专题复习讲义(05)-专题二第一讲 元素周期律与元素周期表,共7页。

