所属成套资源:2023-2024学年九年级上册物理(课件+作业)苏教版
初中物理苏科版九年级全册4 功率习题
展开
这是一份初中物理苏科版九年级全册4 功率习题,文件包含114功率作业原卷版苏科版docx、114功率作业解析版苏科版docx等2份试卷配套教学资源,其中试卷共12页, 欢迎下载使用。
A.做功所用的时间越少,功率越大B.功率越大,做的功就越多
C.做功所用的时间越多,功率越大D.在相同时间内,做功越多,功率越大
对于中考体育训练时的一些场景,下列有关说法中正确的是( )
A.跳绳时,1min内跳的次数多的同学做功一定快
B.实心球脱手后能继续向前运动,是因为受到惯性的作用
C.排球垫起后在上升过程中越来越慢,说明力可以改变物体的运动状态
D.定向踢球时脚也感到痛,是因为球对脚的作用力大于脚对球的力
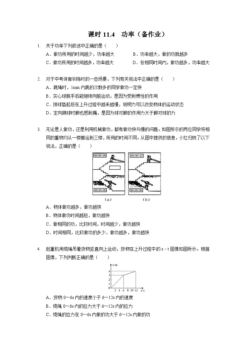
无论是人做功,还是利用机械做功,都有做功快与慢的问题。如图所示的两位同学将相同的重物均从一楼搬运到三楼,所用的时间不同。从图中提供的信息,小红归纳了以下说法,正确的是( )
A.物体做功越多,做功越快
B.物体做功时间越短,做功越快
C.做相同的功,比较时间,时间越少,做功越快
D.时间相同,比较做功的多少,做功越多,做功越快
起重机用缆绳吊着货物竖直向上运动,货物在上升过程中的s﹣t图像如图所示。根据图像,下列判断正确的是( )
A.货物0~6s内的速度小于6~12s内的速度
B.缆绳0~6s内的拉力大于6~12s内的拉力
C.缆绳的拉力在0~6s内做的功大于6~12s内做的功
D.缆绳的拉力在0~6s内的功率小于6~12s内的功率
如果你想通过爬楼梯来测量自己的功率,下列物理量不需要测量的是( )
A.身体的质量B.通过的楼梯高度C.通过的路程D.上楼所用的时间
为了比较小红和小华谁上楼时的功率大。同学们设计了如下的一些方案:
①测出二人的质量、爬楼用的时间和爬楼的高度。
②保证爬楼的时间相同,测出二人的质量、爬楼的高度。
③保证爬楼的高度相同,测出二人的质量、爬楼的时间。
其中可行的是( )
A.只有①B.只有①②C.只有②③D.①②③都可以
汽车驶上陡坡时,驾驶员通常要进行调换挡位操作,以减小汽车的行驶速度。这样做的根本目的是( )
A.省油B.安全C.增大摩擦D.增大爬坡的牵引力
超市进了一批洗衣粉,每箱10kg,搬运工要把它们搬到二楼的柜台上,假设他身体可以提供的功率P与他所搬运物体的质量m的关系如图所示。若要尽可能快地把这批器材搬上去,那么他每次搬运的箱子数应为( )
A.2个B.3个C.4个D.6个
如图所示,挖掘机挖土的速度往往很慢,这是为了( )
A.保证挖掘质量B.获得较大挖掘动力C.可以节约燃料D.保证挖掘施工安全
如图所示,两光滑斜面长度AB<AC,沿斜面AB和AC分别将同一重物从它们的底端以相同的速度拉到顶端,沿AB斜面拉力F、做功W1、功率P1;沿AC斜面拉力F2、做功W2、功率P2。则有F1 F2,W1 W2,P1 P2(均选填“>”、“=”或“<”)。
一名工人用相同的滑轮和绳子分别组成甲、乙两个滑轮组,在相同时间内把相同的物体提升相同的高度,在不计绳重及机械摩擦的情况下,甲、乙两次工人对绳子的拉力F甲 F乙,两次工人对地面的压力F'甲 F'乙,两次拉力所做功的大小W甲 W乙,两次拉力功率的大小P甲 P乙。 (均选填“>”、“=”或“<”)。
跳绳是一种很好的健身运动。学校物理兴趣小组的同学对跳绳进行了探究,得出质量为50kg的跳绳者的重心高度随时间变化的情况如图所示。则该跳绳者每跳一次绳克服重力所做的功是
J,在1min内克服重力做功的平均功率为 W。(g=10N/kg)
跳绳是我市初中毕业生体育测试的项目之一,小华想利用所学的物理知识估测自己跳绳时克服重力的平均功率(不计绳重)。
(1)用体重计测量自己的质量m;
(2)用刻度尺测出自己每次跳起的平均高度h(人的重心上升的高度);
(3)用 (填测量器材)记录跳n次所用的 (填物理量与其对应字母);
(4)计算出跳绳时克服重力的平均功率P= (用字母表示)。
(5)两人想比较跳绳的平均功率(假设两人跳起的平均高度相同),则 。
A.频率相同,体重大的功率大
B.频率相同,跳的时间长的功率大
C.体重相同,频率高的功率小
D.体重相同,跳的时间长的功率大
(6)小华要想提高跳绳测试的成绩,请你从物理学角度为他提出一条合理的建议:
。
(7)若跳绳者的质量m=50kg,跳绳者的重心高度随时间变化的情况如上图所示。根据图中所给条件,可估算出此跳绳者在1min内克服重力做功的平均功率为 W.(g取10N/kg)
某型号汽车发动机的额定功率为4×104W,在水平路面上匀速行驶时受到的阻力是2000N。在额定功率下,当汽车匀速行驶时,求:
(1)发动机所提供的牵引力大小;
(2)汽车行驶5min牵引力所做的功;
(3)汽车行驶速度的大小。
在泉城济南,游客乘坐画舫游船穿行其间,可以尽享“不出城郭而获山水之怡,身居闹市而有林泉之致”的都市休闲意趣。如图所示,若画舫游船质量为3t,从黑虎泉站出发以3.5m/s的速度匀速行驶到泉城广场站,所用时间约为5min,牵引力是6×103N。取g=10N/kg,通过计算回答:
(1)黑虎泉站到泉城广场站河段大约多长?
(2)游船在护城河中受到的浮力多大?
(3)这次水上航行中,牵引力对游船做了多少功?
(4)这次水上航行中,牵引力对游船做功的功率多大?
相关试卷
这是一份苏科版九年级全册4 功率巩固练习,文件包含114功率考点解读原卷版docx、114功率考点解读解析版docx等2份试卷配套教学资源,其中试卷共33页, 欢迎下载使用。
这是一份初中物理4 功率优秀课后作业题,文件包含114功率原卷版docx、114功率解析版docx等2份试卷配套教学资源,其中试卷共17页, 欢迎下载使用。
这是一份物理九年级全册4 功率精品同步练习题,文件包含114功率原卷版docx、114功率解析版docx等2份试卷配套教学资源,其中试卷共32页, 欢迎下载使用。

