还剩7页未读,
继续阅读
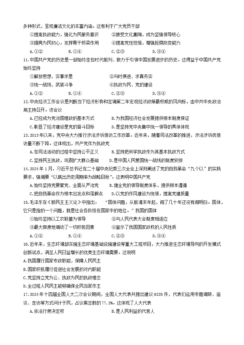
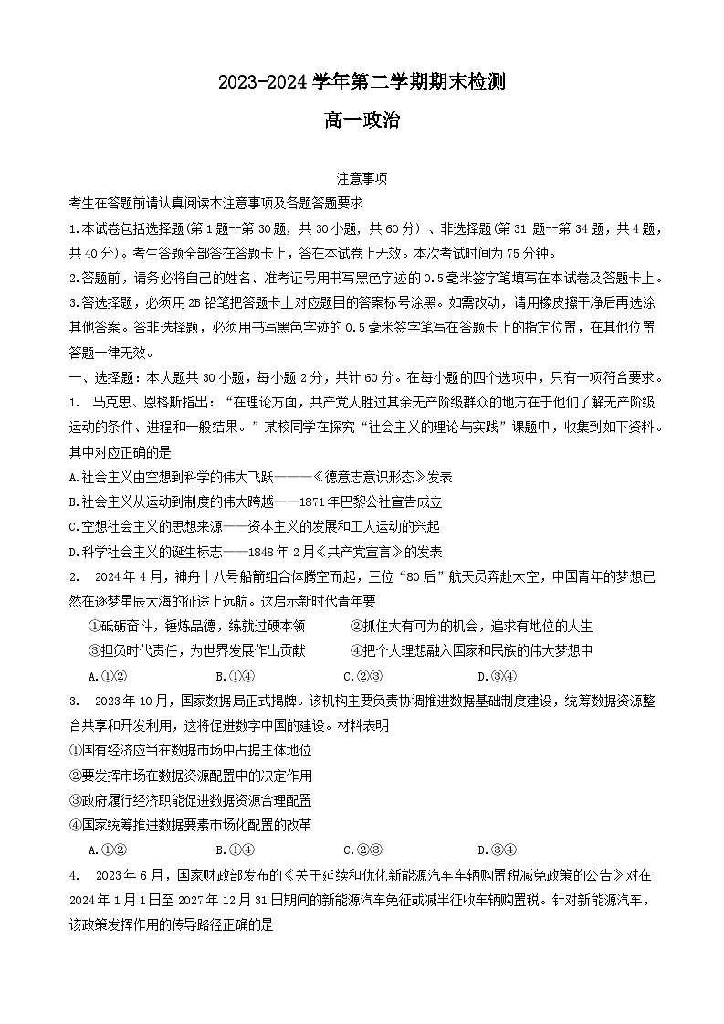
江苏省扬州市2023-2024学年高一下学期期末检测政治试题
展开
这是一份江苏省扬州市2023-2024学年高一下学期期末检测政治试题,共10页。试卷主要包含了本试卷包括选择题 、非选择题等内容,欢迎下载使用。
相关试卷
江苏省扬州市宝应县2023-2024学年高一下学期期中检测政治试题(原卷版+解析版):
这是一份江苏省扬州市宝应县2023-2024学年高一下学期期中检测政治试题(原卷版+解析版),文件包含江苏省扬州市宝应县2023-2024学年高一下学期期中检测政治试题原卷版docx、江苏省扬州市宝应县2023-2024学年高一下学期期中检测政治试题解析版docx等2份试卷配套教学资源,其中试卷共18页, 欢迎下载使用。
+江苏省扬州市宝应县2023-2024学年高二下学期期中检测政治试题:
这是一份+江苏省扬州市宝应县2023-2024学年高二下学期期中检测政治试题,文件包含江苏省扬州市宝应县2023-2024学年高二下学期期中检测政治试题docx、高二政治试卷答案新docx等2份试卷配套教学资源,其中试卷共9页, 欢迎下载使用。
江苏省扬州市高邮市2023-2024学年高一下学期3月月考政治试题:
这是一份江苏省扬州市高邮市2023-2024学年高一下学期3月月考政治试题,共9页。试卷主要包含了选择题,非选择题等内容,欢迎下载使用。

