2021年山东省青岛市中考真题化学真题
展开H-1,C-12,N-14,O-16,Na-23,Mg-24,S-32,Cl-35.5,Ca-40,Fe-56,Cu-64,Ba-137
第Ⅰ卷(共28分)
一、选择题(本题共16小题,每小题1分,共16分)
在每小题给出的四个选项中,只有一项是符合题目要求的。
1.下列物质属于纯净物的是
A.空气B.海水C.氧气D.食醋
2.下列对氢气性质的描述,属于化学性质的是
A.难溶于水B.相同状况下,密度比空气小
C.能在氧气中燃烧D.标准状况下,沸点为-252.77℃
3.向盛有下列物质的烧杯中分别加入适量的水,充分搅拌后能形成溶液的是
A.奶粉B食盐C.花生油D.面粉
4.中华传统文化蕴含丰富的化学知识。下列古诗词中涉及到化学变化的是
A.千锤万凿出深山B.蜡炬成灰泪始干
C.飞流直下三千尺D.吹尽狂沙始到金
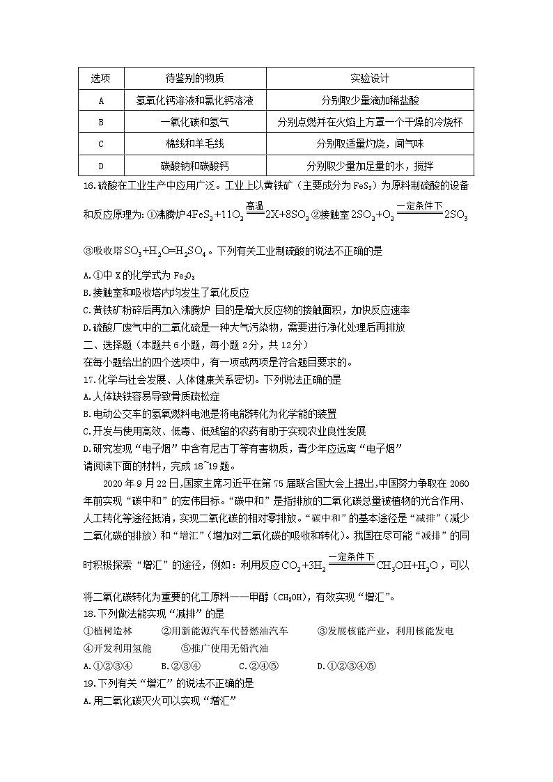
5.下列生活用品的主要材料属于无机非金属材料的是
A.玻璃杯B.塑料盆C.铁锅D.实木桌椅
6.物质的性质决定其用途。下列物质的性质和用途对应关系不正确的是
7.下列物质由离子构成的是水
A.水B.一氧化碳C.氯化钾D.金刚石
8.认识燃烧原理可以利用和控制燃烧。下列说法正确的是
A.油锅起火,立即用水灭火
B.用灯帽盖灭酒精灯,原理是隔绝了氧气
C.木柴架空燃烧更旺,原理是增大了氧气的浓度
D.家中燃气泄漏,立即打开排气扇通风
9.下列化学用语书写正确的是
A.三个氮分子3N2B.铝离子Al+3
C.两个氧原子O2D.硫酸钠NaSO4
10.下列有关水的说法不正确的是
A.用肥皂水可以区分硬水和软水
B.工业上可用多级闪急蒸馏法淡化海水
C.天然水经过沉降、过滤和杀菌消毒的净化过程,可以变成纯水
D.地球上可供人类直接利用的淡水资源很少,我们要节约用水
11.宏微结合是化学学科特有的思维方式。下列对宏观事实的微观解释不正确的是
A.六月茉莉花飘香——分子是不断运动的
B.氧气和液氧都能支持燃烧——同种分子化学性质相同
C.液态水受热变成水蒸气,体积膨胀——升高温度,分子体积变大
D.红热的铁丝在空气中不易燃烧,在氧气中剧烈燃烧——单位体积内氧分子的数目不同
12.诗句“梅子留酸软齿牙”中的“梅子”含有较多的柠檬酸,柠檬酸具有酸的通性。小华同学设计下图所示实验,验证柠檬酸的某些性质,下列实验设计不能达成实验目的的是
A.实验①验证柠檬酸溶液呈酸性
B.实验②验证柠檬酸能与金属反应
C.实验③验证柠檬酸能与碱反应
D.实验④验证柠檬酸能与碳酸盐反应
13.溶液在生产、生活中应用广泛。下列有关溶液的说法正确的是
A.75%的医用酒精中水是溶质,酒精是溶剂
B.乳化后形成的乳液与溶液同样稳定
C.把20%的蔗糖溶液均分成两份,每份溶液的溶质质量分数为10%
D.氯化钠溶于水就是钠离子和氯离子在水分子作用下均匀扩散到水中的过程
14.某化学反应的微观示意图如下,下列说法正确的是
A.甲和丙均为有机物
B.反应前后分子的总数不变
C.甲物质中碳、氢元素的质量比为4:1
D.参加反应的乙和生成的丙质量比为8:7
15.实验室鉴别下列各组物质,实验设计不能达成实验目的的是
16.硫酸在工业生产中应用广泛。工业上以黄铁矿(主要成分为FeS2)为原料制硫酸的设备和反应原理为:①沸腾炉②接触室③吸收塔。下列有关工业制硫酸的说法不正确的是
A.①中X的化学式为Fe2O3
B.接触室和吸收塔内均发生了氧化反应
C.黄铁矿粉碎后再加入沸腾炉 目的是增大反应物的接触面积,加快反应速率
D.硫酸厂废气中的二氧化硫是一种大气污染物,需要进行净化处理后再排放
二、选择题(本题共6小题,每小题2分,共12分)
在每小题给出的四个选项中,有一项或两项是符合题目要求的。
17.化学与社会发展、人体健康关系密切。下列说法正确的是
A.人体缺铁容易导致骨质疏松症
B.电动公交车的氢氧燃料电池是将电能转化为化学能的装置
C.开发与使用高效、低毒、低残留的农药有助于实现农业良性发展
D.研究发现“电子烟”中含有尼古丁等有害物质,青少年应远离“电子烟”
请阅读下面的材料,完成18~19题。
2020年9月22日,国家主席习近平在第75届联合国大会上提出,中国努力争取在2060年前实现“碳中和”的宏伟目标。“碳中和”是指排放的二氧化碳总量被植物的光合作用、人工转化等途径抵消,实现二氧化碳的相对零排放。“碳中和”的基本途径是“减排”(减少二氧化碳的排放)和“增汇”(增加对二氧化碳的吸收和转化)。我国在尽可能“减排”的同时积极探索“增汇”的途径,例如:利用反应,可以将二氧化碳转化为重要的化工原料——甲醇(CH3OH),有效实现“增汇”。
18.下列做法能实现“减排”的是
①植树造林②用新能源汽车代替燃油汽车③发展核能产业,利用核能发电
④开发利用氢能⑤推广使用无铅汽油
A.①②③④B.②③④C.②④⑤D.①②③④⑤
19.下列有关“增汇”的说法不正确的是
A.用二氧化碳灭火可以实现“增汇”
B.二氧化碳转化为甲醇不仅实现了“增汇”,还具有较高的经济效益
C.工业上将煤燃烧产生的二氧化碳压缩封存,用于生产尿素,可以实现“增汇”
D.“减排”和“增汇”并举能实现“碳中和”的目标,减缓温室效应
20.逻辑推理是化学学习中常用的思维方法。下列推理正确的是
A.原子不显电性,则不显电性的微粒一定是原子
B.复分解反应中元素化合价不变,则元素化合价不变的反应一定是复分解反应
C.化学变化过程会伴随能量变化,则有能量变化的过程定是化学变化
D.化合物含有两种或两种以上元素,则由两种或两种以上元素组成的纯净物一定是化合物
21.如图是氯化钠、硝酸钾两种物质的溶解度曲线。下列说法正确的是
A.硝酸钾的溶解度大于氯化钠的溶解度
B.50℃时,向45g硝酸钾固体中加入50g水充分搅拌,得到95g溶液
C.50℃时,将等质量的硝酸钾、氯化钠两种固体分别配制成饱和溶液,需要水的质量硝酸钾比氯化钠少
D.分别将50℃的硝酸钾、氯化钠的饱和溶液降温至20℃,硝酸钾溶液析出的固体多
22.化学变化可以实现物质间的转化。a、b、c三种物质间的转化关系如下图所示,其中“→”表示某种物质经一步反应转化为另一种物质(部分反应物、生成物及反应条件已略去)。下列说法不正确的是
A.若a、b、c常温下均为气体,且含有同种非金属元素,b能与血红蛋白结合引起中毒,则a可能是甲烷
B.若a、b、c含有同种金属元素,b、c的水溶液为浅绿色,则a一定为Fe
C.若a、b、c均为金属单质,它们之间的转化在常温下进行,则三种金属的活动性顺序一定为a﹥b﹥c
D.若a、b、c均为碱,其中b易溶于水,c难溶于水,则a→b的反应一定为
第Ⅱ卷(共52分)
三、非选择题(本题共8小题,共52分)
23.(7分)能源、环境和健康成为人类日益关注的问题。“扬帆”学习小组在劳动教育课上学习包水饺的活动中,对生活中的化学产生了浓厚兴趣,展开调查研究。请回答下列问题。
(1)水饺馅中的虾仁含有丰富的 ,它在消化道内会转化成可被人体吸收的氨基酸;水饺皮的主要成分淀粉在人体内酶的作用下最终转化成 ,再缓慢氧化成二氧化碳和水并释放能量。
(2)煮水饺时用的燃料是天然气。天然气属于 (填“可再生”或“不可再生”)能源,天然气(主要成分为CH4)燃烧的化学方程式为 。
(3)同学们调查发现,近50年我市家用燃料的使用,经历了下图所示的发展过程。
查阅资料得知:充分燃烧1kg煤或天然气释放的热量和产生SO2的质量如下图所示。
天然气代替煤作家用燃料,除了具有便于管道运輸的优点外,据图分析还具有 优点。人类即将进入多样化的新能源时期,请写出你所知道的一种新能源 。
24.(5分)实验是进行科学探究的重要方式。请根据下图回答问题。
(1)用图A所示装置进行电解水实验,可证明水是由 组成(填化学符号)。
(2)用图B所示装置进行燃烧条件的探究,白磷燃烧,红磷不燃烧,可得岀燃烧需要满足的条件之一是 。
(3)用图C所示装置从食盐水中获取蒸馏水,欲证明试管a中的冷凝水不含Cl-,使用的试剂是 ;为使水蒸气的冷凝效果更好,可采取的措施是 (写出一条即可)。
(4)用图D所示装置(装置气密性良好)测定空气中氧气的含量,若测定结果偏小,可能的原因是 (写出一条即可)
25.(5分)2021年5月7日,我国长征二号丙运载火箭将遥感三十号08组卫星发射升空。制造运载火箭用到钛合金,如图是钛元素在元素周期表中的部分信息及原子结构示意图。请回答下列问题。
(1)钛元素属于 (填“金属”或“非金属”)元素,x的数值为 ;除“元素名称为钛”和“元素符号为Ti”外,从图1中还能获取的信息是 (写出一条即可)。
(2)工业上用钠和四氯化钛制取钛的反应原理为:,该反应属于 (填基本反应类型),TiCl4中钛元素的化合价为 。
26.(8分)完成基础实验有助于提升科学素养。请根据下图装置回答问题。
(1)实验室用过氧化氢溶液与二氧化锰制取氧气,二氧化锰的作用是 ,能用于收集氧气的装置有 (选填装置字母序号)实验室选择气体收集装置的依据是 。
(2)实验室用石灰石和稀盐酸制取二氧化碳,应选用的发生装置是 (选填装置字母序号),反应的化学方程式为 ,将生成的二氧化碳通入装置F中,可观察到的现象为 。
(3)为了探究二氧化碳能否与氢氧化钠反应,某同学将两支相同的充满二氧化碳的试管,分别倒扣在氢氧化钠溶液和水电片刻后实验现象如装置G。H所示,由此得出结论:二氧化碳能与氢氧化钠反应。探究过程设计装置H的作用是 。
27.(6分)金属在生产、生活和科技领域应用广泛。请回答下列问题。
(1)2021年4月23日“大连”号驱逐舰服役。军舰的舰体材料是特种钢,能长期经受海水侵蚀和风浪冲击,由此说明这种材料具有的优良性能是 。
(2)操场上的单杠等运动器材雨天比晴天更容易生锈,说明 是导致钢铁锈蚀的一个因素。请你写岀一条减缓室外金属运动器材锈蚀的措施 。
(3)垃圾分类具有社会、经济、生态等多方面的效益。废旧易拉罐属于 (填字母序号)
A.厨余垃圾B.可回收垃圾C.有害垃圾D.其他垃圾
(4)向盛有硝酸铜、硝酸银混合溶液的试管中加入一定量的锌粉,充分反应后过滤,滤液呈蓝色。根据上述现象推知,滤液中一定含有的阳离子是 (填离子符号),滤渣中不能确定是否含有的金属是 。
28.(8分)海洋是巨大的资源宝库。“筑梦”学习小组模拟化工厂生产流程,利用海水制取纯碱和金属镁,设计方案如下图所示。请回答下列问题。
(1)流程Ⅰ为海水“晒盐”。由海水获得粗盐的结晶方法是 。
(2)流程Ⅱ为粗盐精制。粗盐中通常含有泥沙等难溶性杂质和Ca2+、Mg2+、SO42-等可溶性杂质离子。为除去上述可溶性杂质离子,将粗盐溶解并依次加入下列试剂:过量氢氧化钠溶液→过量氯化钡溶液→a→适量稀盐酸。
①上述除杂过程中,a是 。
②有同学认为,用一种试剂代替氢氧化钠和氯化钡两种试剂也能达成实验目的,该试剂是 。
③加入稀盐酸之前应进行的操作是 。
(3)流程Ⅲ为海水“制碱”。滤液A中碳酸氢钠是否饱和? (填“是”或“否”)
流程Ⅲ中循环利用的物质是 (填写化学式)
(4)流程Ⅳ为海水提镁。氢氧化镁和盐酸反应的化学方程式为 。
29.(7分)“追梦”学习小组为测定锌元素的相对原子质量,设计了下图所示实验方案进行探究(装置中盛放锌粒的网兜不与稀硫酸反应)。请根据他们的实验过程和测定的数据进行分析与计算。(电子秤示数单位为克)
(1)实验中设计干燥装置的目的是 。
(2)锌完全反应后,产生氢气的质量为 g。
(3)计算锌元素的相对原子质量。(写出计算步骤)
30.(6分)膨松剂是一种食品添加剂,能使食物具有松软或蓬松的特点。某品牌膨松剂的成分为碳酸氢钠、碳酸氢铵中的一种或两种,“圆梦”学习小组对该膨松剂的成分进行了探究。请回答下列问题。
【查阅资料】
①氨气极易溶于水,溶液显碱性;氨气能被浓硫酸吸收。
②碱石灰是氢氧化钠和生石灰两种固体的混合物。
③碳酸氢铵分解的化学方程式为:
Ⅰ.探究膨松剂的成分
小组同学设计了实验方案,如图1所示(装置气密性良好,部分夹持仪器已略去)。
【实验步骤与现象】
①打开止水夹1,关闭止水夹2,点燃酒精灯,观察到澄清石灰水变浑浊。
②打开止水夹2,关闭止水夹1,观察到无色酚酞溶液变为红色,熄灭酒精灯。
【实验分析】
(1)装置A中试管口略低于试管底部的原因是 。
(2)装置C中碱石灰的作用是 。
甲同学根据以上现象得出结论:该膨松剂的成分是碳酸氢铵。
【实验反思】
(3)乙同学提岀:通过以上现象不能确定该膨松剂中只含有碳酸氢铵。经过小组讨论,他们继续进行探究:关闭止水夹2,打开止水夹1.继续加热。当观察到 现象,得出结论:该膨松剂是碳酸氢铵和碳酸氢钠的混合物。
Ⅱ.测定膨松剂中碳酸氢铵的质量分数
小组同学又进一步设计了实验方案,如图2所示(装置气密性良好,部分夹持仪器已略去)。称量10.0g该膨松剂加入硬质玻璃管,其它各装置中的试剂均足量。关闭止水夹3,点燃酒精灯。
(4)充分反应后停止加热,打开止水夹3,从硬质玻璃管a端缓缓通入空气一段时间,其目的是 。
(5)实验后称量装置G的质量,比实验前增重17g,则该膨松剂中碳酸氢铵的质量分数为 。
(6)若没有装置H,会造成测定结果 (填“偏大”“不变”或“偏小”)。
选项
物质
性质
用途
A
干冰
升华吸热
人工降雨
B
酒精
能使蛋白质变性
杀菌消毒
C
盐酸
能与金属氧化物反应
除铁锈
D
氮气
熔沸点低
作保护气
选项
待鉴别的物质
实验设计
A
氢氧化钙溶液和氯化钙溶液
分别取少量滴加稀盐酸
B
一氧化碳和氢气
分别点燃并在火焰上方罩一个干燥的冷烧杯
C
棉线和羊毛线
分别取适量灼烧,闻气味
D
碳酸钠和碳酸钙
分别取少量加足量的水,搅拌
2023年山东省青岛市中考化学真题(无答案): 这是一份2023年山东省青岛市中考化学真题(无答案),共7页。
2023年山东省青岛市中考化学真题: 这是一份2023年山东省青岛市中考化学真题,共9页。
2022年山东省青岛市中考化学真题(教师版): 这是一份2022年山东省青岛市中考化学真题(教师版),共22页。

