湖北省夷陵中学2022-2023学年高一上学期期中考试生物试题含答案
展开这是一份湖北省夷陵中学2022-2023学年高一上学期期中考试生物试题含答案,共25页。试卷主要包含了单项选择题,非选择题等内容,欢迎下载使用。
一、单项选择题
1. 有关“生命系统”的叙述,错误的是( )
A. 一个分子或一个原子不是一个生命系统,因为它们不能完成生命活动
B. 一个SARS病毒不是一个生命系统,因为病毒不能独立完成生命活动
C. 一个大肠杆菌,属于生命系统中的细胞、个体结构层次,同时也参与构成种群、群落、生态系统、生物圈这些结构层次
D. 单细胞草履虫就是一个生命系统,而乌龟生物体中的一个细胞不是一个生命系统
【答案】D
【解析】
【分析】命系统的结构层次包括:细胞→组织→器官→系统→个体→种群和群落→生态系统→生物圈。
【详解】A、一个分子或一个原子是系统,但因为它们不能独立完成生命活动,所以不是一个生命系统,A正确;
B、因为病毒不能独立完成生命活动,所以一个SARS病毒不是一个生命系统,B正确;
C、大肠杆菌属于单细胞原核生物,属于生命系统中的细胞、个体结构层次,同时也参与构成种群、群落、生态系统生物圈这些结构层次,C正确;
D、草履虫为单细胞生物,乌龟为多细胞生物,无论单细胞生物中的一个细胞还是多细胞生物中的一个细胞均属于一个生命系统,D错误。
故选D。
2. 碳元素是构成细胞的最基本元素,对此最有说服力的解释是( )
A. 碳在细胞的各种化合物中含量最多
B. 碳在自然界中含量最为丰富
C. 在细胞的各种化合物中都含有碳
D. 碳链构成了有机物的基本骨架
【答案】D
【解析】
【分析】组成细胞的大量元素有:C、H、O、N、P、S、K、Ca、Mg,其中C、H、O、N是组成细胞的基本元素,碳是组成细胞的最基本元素,因为碳是构成生物大分子的基本骨架。细胞中和自然界中含量最为丰富的元素是氧元素。
【详解】A、碳不是细胞的各种化合物中含量最多的元素,如水中不含碳元素,A错误;
B、自然界中含量最为丰富的元素是氧,B错误;
C、细胞中的无机化合物中不一定含有碳,如水中没有碳,C错误;
D、碳链是构成生物大分子的基本骨架,所以碳元素是构成细胞的最基本元素,D正确。
故选D。
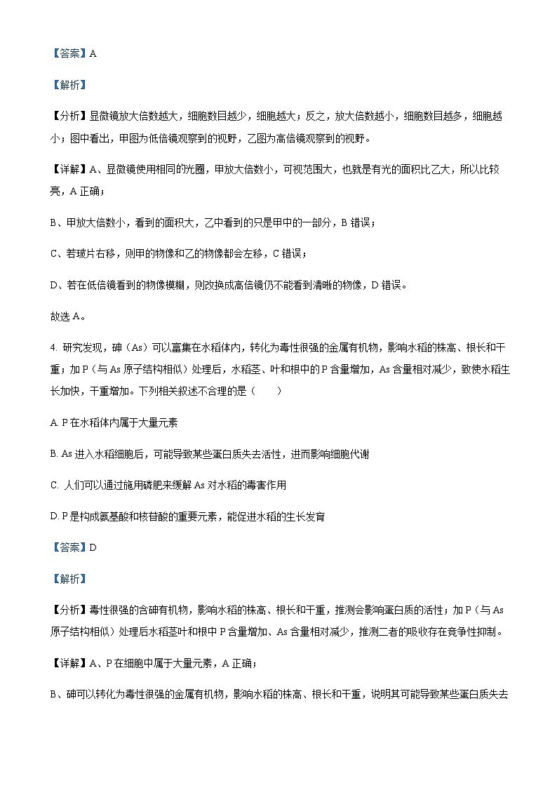
3. 小华高烧不退,去医院看病,张医生为其化验血液时,将其血液制成临时涂片在显微镜下进行观察,图甲和乙是张医生使用相同的目镜,但在两种不同的放大倍数下所 观察到的视野,下列相关叙述正确的( )
A. 若使用相同的光圈,则甲比乙亮
B. 在甲中所观察到的细胞,在乙中均可观察到
C. 若将玻片右移,则甲的物像会右移而乙的物像左移
D. 若在甲中看到的物像模糊,则改换成乙就可以看到清晰的物像
【答案】A
【解析】
【分析】显微镜放大倍数越大,细胞数目越少,细胞越大;反之,放大倍数越小,细胞数目越多,细胞越小;图中看出,甲图为低倍镜观察到的视野,乙图为高倍镜观察到的视野。
【详解】A、显微镜使用相同光圈,甲放大倍数小,可视范围大,也就是有光的面积比乙大,所以比较亮,A正确;
B、甲放大倍数小,看到的面积大,乙中看到的只是甲中的一部分,B错误;
C、若玻片右移,则甲的物像和乙的物像都会左移,C错误;
D、若在低倍镜看到的物像模糊,则改换成高倍镜仍不能看到清晰的物像,D错误。
故选A。
4. 研究发现,砷(As)可以富集在水稻体内,转化为毒性很强的金属有机物,影响水稻的株高、根长和干重;加P(与As原子结构相似)处理后,水稻茎、叶和根中的P含量增加,As含量相对减少,致使水稻生长加快,干重增加。下列相关叙述不合理的是( )
A. P在水稻体内属于大量元素
B. As进入水稻细胞后,可能导致某些蛋白质失去活性,进而影响细胞代谢
C. 人们可以通过施用磷肥来缓解As对水稻的毒害作用
D. P是构成氨基酸和核苷酸的重要元素,能促进水稻的生长发育
【答案】D
【解析】
【分析】毒性很强的含砷有机物,影响水稻的株高、根长和干重,推测会影响蛋白质的活性;加P(与As原子结构相似)处理后水稻茎叶和根中P含量增加、As含量相对减少,推测二者的吸收存在竞争性抑制。
【详解】A、P在细胞中属于大量元素,A正确;
B、砷可以转化为毒性很强的金属有机物,影响水稻的株高、根长和干重,说明其可能导致某些蛋白质失去活性,进而影响细胞代谢,B正确;
C、根据题干信息“加P处理后,水稻茎、叶和根中的P含量增加,As含量相对减少,致使水稻生长加快,干重增加”,因此可以通过施用磷肥来缓解As对水稻的毒害作用,C正确;
D、氨基酸组成元素有C、H、O、N,有含有S,不含P,D错误。
故选D。
5. DNA指纹法在案件侦破工作中有着重要作用,从案发现场提取到的DNA样品,可为案件侦破提供证据,其中的生物学原理是( )
A. 不同人体内的DNA所含碱基种类不同
B. 不同人体内的DNA所含脱氧核苷酸排列顺序不同
C. 不同人体内的DNA所含氨基酸种类、数目、排列顺序不同
D. 不同人体内DNA空间结构不同
【答案】B
【解析】
【分析】1、DNA的双螺旋结构:①DNA分子是由两条反向平行的脱氧核苷酸长链盘旋而成的。②DNA分子中的脱氧核糖和磷酸交替连接,排列在外侧,构成基本骨架,碱基在内侧。③两条链上的碱基通过氢键连接起来,形成碱基对且遵循碱基互补配对原则。
2、DNA分子的多样性:构成DNA分子的脱氧核苷酸虽只有4种,但其数目却可以成千上万,更重要的是形成碱基对的排列顺序可以千变万化,从而决定了DNA分子的多样性(n对碱基可形成4n种)。
3、DNA分子的特异性:每个特定的DNA分子中具有特定的碱基排列顺序,而特定的排列顺序代表着遗传信息,所以每个特定的DNA分子中都贮存着特定的遗传信息,这种特定的碱基排列顺序就决定了DNA分子的特异性。
【详解】A、不同人体内的DNA所含的碱基相同都是A、T、C、G,A错误;
B、DNA指纹根据人与人之间的遗传信息不同,遗传信息储藏在碱基对的排列顺序中,所以不同人体内的DNA所含的碱基排列顺序不同,B正确;
C、氨基酸是蛋白质的基本组成单位,脱氧核苷酸是DNA的基本组成单位,不同人体内的DNA所含的脱氧核苷酸数目、排列顺序不同,C错误;
D、不同人体内DNA的空间结构都是双螺旋结构,D错误。
故选B。
6. 《自然》杂志曾指出“对许多生命体而言,海藻糖的有与无,意味着生命或者死亡”。海藻糖是由两个吡喃环葡萄糖分子脱水缩合而成的非还原二糖。下列说法正确的是( )
A. 海藻糖与斐林试剂在水浴加热条件下反应可产生砖红色沉淀
B. 动物细胞中常见的二糖有蔗糖、麦芽糖和乳糖
C. 海藻糖可以被人体小肠直接吸收
D. 组成海藻糖的化学元素与组成脂肪的化学元素相同
【答案】D
【解析】
【分析】1.可溶性还原糖与斐林试剂,在水浴加热条件下产生砖红色沉淀;
2.糖类分为单糖、二糖和多糖,其中多糖包括淀粉、糖原和纤维素,它们都是以葡萄糖为基本单位聚合形成的,为细胞的供能物质;
3.蔗糖、麦芽糖是植物细胞中的二糖,乳糖是动物细胞中的二糖。
【详解】A、根据题意,海藻糖为非还原糖,故不能与斐林试剂在水浴加热条件下反应产生砖红色沉淀,A错误;
B、动物细胞中常见的二糖是乳糖,蔗糖、麦芽糖是植物特有的二糖,B错误;
C、海藻糖是由两个吡喃环葡萄糖分子脱水缩合而成的非还原二糖,因此需要水解成单糖才能被人体小肠吸收,C错误;
D、题意显示海藻糖为糖类,故组成海藻糖的化学元素为C,H、O,脂肪的化学元素为C,H、O,二者的组成元素相同,D正确。
故选D。
【点睛】
7. 图示为细胞中水的存在形式及其作用。下列叙述错误的( )
A. 甲的含义是“组成细胞的结构”,如果这部分水失去会导致细胞死亡
B. 若乙的含义是“反应物”,则可以参与氨基酸脱水缩合过程
C. 若丙的含义是“为生物体的细胞提供液体环境”,则该生物为多细胞生物
D. 冬季来临,结合水/自由水的比例增大,细胞代谢水平减弱、抗逆性增强
【答案】B
【解析】
【分析】细胞内的水的存在形式是自由水和结合水,结合水是细胞结构的重要组成成分;自由水是良好的溶剂,是许多化学反应的介质,自由水还参与许多化学反应,自由水对于营养物质和代谢废物的运输具有重要作用;自由水与结合水不是一成不变的,可以相互转化,自由水与结合水的比值越高,细胞代谢越旺盛,抗逆性越低,反之亦然。
【详解】A、甲的含义是“组成细胞的结构”,则甲为结合水,结合水是细胞结构的重要组成成分,如果这部分水失去会导致细胞死亡,A正确;
B、氨基酸脱水缩合的过程会产生水,水是生成物,不是反应物,B错误;
C、在多细胞生物体中,自由水为生物体的细胞提供液体环境,因此若丙的含义是“为生物体的大多数细胞提供液体环境”,则该生物为多细胞生物,C正确;
D、自由水与结合水的比值越高,细胞代谢越旺盛,抗逆性越低,反之亦然。冬季来临,结合水/自由水的比例增大,细胞代谢水平减弱、抗逆性增强,D正确。
故选B。
8. 奶茶,比如“茶颜悦色”,近年来已经成为街头巷尾的热门饮料,奶茶中既含有糖分如葡萄糖、麦芽糖和蔗糖,也含有一定量的脂质等物质。下列有关叙述错误的是( )
A. 奶茶中的葡萄糖是人体细胞的能源物质
B. 在对奶茶提取物之一的脂肪进行检测时可以不使用显微镜
C. 可用斐林试剂在水浴加热条件下区分葡萄糖和麦芽糖
D. 脂肪在人体细胞中氧化分解时释放的能量比同质量糖类多
【答案】C
【解析】
【分析】1、斐林试剂可用于鉴定还原糖,在水浴加热的条件下,溶液的颜色变化为砖红色(沉淀).斐林试剂只能检验生物组织中还原糖(如葡萄糖、麦芽糖、果糖)存在与否,而不能鉴定非还原性糖(如淀粉)。
2、脂肪可用苏丹Ⅲ染液鉴定,呈橘黄色。
【详解】A、葡萄糖是人体细胞的最主要的能源物质,A正确;
B、脂肪的检测和观察实验中,可以直接向样液中滴加苏丹III进行鉴定,不需要用显微镜进行观察,B正确;
C、葡萄糖和麦芽糖均为还原糖,两者均可与斐林试剂在水浴条件下产生砖红色沉淀,故无法区分,C错误;
D、同质量的脂肪中氢的比例高于糖类,氧的比例低于糖类,氧化分解时释放的能量比糖类多,D正确。
故选C。
9. 开心果已成为世界第五大坚果作物,它具有耐旱、抗热等特性,含有丰富的有机物、矿物质(如钾、钠、铁、钙)等。下列关于开心果的元素与物质组成的叙述,正确的是( )
A. 矿物质在细胞中多以化合物形式存在,少数以离子形式存在
B. 细胞中结合水的含量远远多于自由水,以利于其耐受干旱
C. 细胞中钾、钠、钙元素含量远多于铁元素,铁属于微量元素
D. 糖类是主要的能源物质,含量最多的化合物是糖类
【答案】C
【解析】
【分析】1、组成生物体的化学元素分为大量元素和微量元素两大类:大量元素包括C、H、O、N、P、S、K、Ca、Mg,微量元素包括Fe、Mn、Zn、Cu、B、M等。
2、细胞内的水的存在形式是自由水和结合水,结合水是细胞结构的重要组成成分;自由水是良好的溶剂,是许多化学反应的介质,自由水还参与许多化学反应,自由水对于营养物质和代谢废物的运输具有重要作用;自由水与结合水不是一成不变的,可以相互转化,自由水与结合水的比值越高,细胞代谢越旺盛,抗逆性越低,反之亦然。
3、细胞内无机盐主要以离子形式存在,有的无机盐是某些复杂化合物的组成成分,许多无机盐对于维持细胞和生物体的生命活动具有重要作用,有的无机盐还参与维持酸碱平衡和渗透压。
【详解】A、矿物质也就是细胞中存在的无机盐,在细胞中大多数以离子的形式存在,少数以化合物的形式存在,A错误;
B、一般细胞中自由水的含量远远多于结合水,而结合水与自由水的比值越大,抗旱性越好,而不是结合水远远多于自由水,B错误;
C、大量元素有C、H、O、N、P、S、K、Ca、Mg等,微量元素有Fe、Mn、B、Zn、M、Cu等,大量元素含量大于微量元素含量,C正确;
D、糖类是主要的能源物质,含量最多的化合物是水,D错误。
故选C。
10. 下图是细胞膜的亚显微结构模式图。下列相关叙述错误的是( )
A. ①主要分布在细胞膜的外侧
B. ②的种类和数目与细胞膜功能的复杂程度有关
C. ②和③共同构成了细胞膜的基本支架
D. ②在细胞膜上的分布是不均匀的
【答案】C
【解析】
【分析】分析题图:图中为细胞膜的流动镶嵌模型示意图,其中①为糖蛋白,②为蛋白质,③为磷脂双分子层。
【详解】A、①为糖蛋白,与细胞间的信息交流有关,主要分布在细胞膜的外侧,A正确;
B、②为蛋白质,蛋白质在细胞膜行使功能时起重要作用,因此功能越复杂的细胞膜,蛋白质的种类和数量越多,B正确;
C、细胞膜的基本支架是③磷脂双分子层,C错误;
D、蛋白质分子有的镶嵌在磷脂双分子层表面,有的部分或全部嵌入磷脂双分子层中,有的横跨整个磷脂双分子层,蛋白质在细胞膜上的分布是不均匀的,D正确。
故选C。
11. 近日,某医院为16岁男孩做“粪菌移植”治疗自闭症,取得良好效果。粪菌移植是将健康人粪便中的功能菌群,移植到患者胃肠道内,重建新的肠道菌群。粪便中的部分细菌可以合成5-羟色胺,作为信号分子影响大脑的功能,自闭症受5-羟色胺的影响。下列有关叙述错误的是( )
A. 肠道细菌是原核生物,具有多样性
B. 肠道细菌中合成的蛋白质需要内质网和高尔基体加工
C. 肠道细菌与人体细胞都以DNA作为遗传物质
D. 肠道细菌与人体细胞都有相似的细胞膜和细胞质等
【答案】B
【解析】
【分析】1、原核生物没有核膜包被的细胞核及众多复杂的细胞器,只有核糖体一种细胞器。原核生物有细胞膜和细胞质。
2、原核生物和真核生物都以DNA作为遗传物质。
【详解】A、肠道细菌的种类有很多,都是原核生物,这些原核细胞尽管结构比较简单,但形态、结构多种多样,所以具有多样性,A正确;
B、肠道细菌是原核生物,没有内质网和高尔基体,B错误;
C、肠道细菌和人体都是具有细胞结构的生物,细胞内既含有DNA又含有RNA,但是以DNA作为遗传物质,C正确;
D、肠道细菌是原核生物,人是真核生物,真核生物和原核生物都有相似的细胞膜、细胞质和核糖体等,D正确。
故选B。
12. 下图表示油菜种子成熟过程中各种有机物的变化情况,下列有关分析正确的是( )
A. 第40天,油菜种子很容易被苏丹Ⅲ染液染成砖红色
B. 早期可溶性糖减少可能是转化成了蛋白质
C. 等质量的油菜种子比小麦种子含C、H的比例更高
D. 将成熟油菜种子磨成匀浆并加入双缩脲试剂不会出现紫色反应
【答案】C
【解析】
【分析】由曲线图分析可知,种子中可溶性糖类占种子的干重的百分比随天数的增加而减少;淀粉的含量占种子干重的百分比随天数的增加而减少;脂肪的含量随天数的增加而增加;含氮物质随天数的增加含量基本不变,据此推测可知,油菜种子在成熟的过程中,光合作用的产物糖类物质不断的转化成脂肪储存起来。
【详解】A、由曲线图分析可知,第40天时脂肪含量高,油菜种子很容易被苏丹Ⅲ染液染成橘黄色,A错误;
B、由图分析可知,早期脂肪含量增加,可溶性糖和淀粉减少,可能是可溶性糖和淀粉转化为了脂肪,B错误;
C、脂肪中C、H比例高于糖类,油菜种子中富含脂肪,小麦种子中富含淀粉,所以等质量的油菜种子比小麦种子含C、H的比例更高,C正确;
D、成熟的油菜种子中含有蛋白质,故将成熟油菜种子磨成匀浆并加入双缩脲试剂会出现紫色反应,D错误。
故选C。
13. 迁移体是近年来发现的新型膜性细胞器。细胞迁移离开初始位置时,会留下一些单层膜结构,聚集成囊泡状的迁移体,在从细胞脱落成为细胞外囊泡之前,迁移体能作为细胞的一部分执行功能,如受损的线粒体会被转运到迁移体中,再被迁移体运送到细胞外。下列叙述错误的是( )
A. 可利用差速离心法分离不同的细胞器
B. 迁移体的转运功能离不开细胞膜的流动性
C. 迁移体可实现细胞内部环境的相对稳定
D. 迁移体不属于生物膜系统的范畴
【答案】D
【解析】
【分析】生物膜系统包括细胞器膜、细胞核膜和细胞膜。
细胞膜的结构特性为一定的流动性。
【详解】A、不同细胞器质量并不相同,可利用差速离心法分离各种细胞器,A正确;
B、迁移体转运受损线粒体的过程属于胞吐,需要ATP供能,体现了细胞膜的流动性,B正确;
C、迁移体将受损线粒体运送到细胞外,可实现细胞内部环境的相对稳定,C正确;
D、迁移体是一种新型膜性细胞器,可以将受损线粒体通过胞吐运送到细胞外,体现了生物膜的流动性,迁移体属于生物膜系统的范畴,D错误。
故选D。
14. 溶酶体是细胞的“消化车间”,内含多种水解酶,下图表示溶酶体分解衰老细胞器和吞噬并杀死侵入细胞的病原体的过程,相关说法错误的是( )
A. 图中的溶酶体来源于高尔基体
B. 在溶酶体中合成的水解酶能够分解受损伤的细胞器
C. 衰老线粒体经水解酶分解的产物除图中所示去向外还可被细胞回收利用
D. 溶酶体内的多种水解酶一般不会水解溶酶体膜与其膜蛋白的特殊结构有关
【答案】B
【解析】
【分析】溶酶体是由高尔基体断裂产生,单层膜包裹的小泡,溶酶体为细胞浆内由单层脂蛋白膜包绕的内含一系列酸性水解酶的小体。是细胞内具有单层膜囊状结构的细胞器,溶酶体内含有许多种水解酶类,能够分解很多种物质,溶酶体被比喻为细胞内的“酶仓库”“消化系统”。
【详解】A、据图可知,图中的溶酶体是由高尔基体断裂形成的,A正确;
B、水解酶的本质是蛋白质,其合成场所是核糖体,B错误;
C、衰老线粒体在自噬溶酶体中水解后的部分产物可被细胞再利用(如氨基酸),有的排出细胞外,C正确;
D、溶酶体内的水解酶能分解衰老、损伤的细胞器,但不水解自身的膜结构,可能与溶酶体膜上的特殊结构有关,D正确。
故选B
15. 青蒿素被世界卫生组织称作是“世界上唯一有效的疟疾治疗药物”,是从黄花蒿茎叶中提取的无色针状晶体,可用有机溶剂(乙醚)进行提取。它的抗疟机理主要在于其活化产生的自由基可与疟原蛋白结合,作用于疟原虫的膜结构,使其生物膜系统遭到破坏。以下说法不正确的是( )
A. 青蒿素很可能在清水中溶解性较低
B. 青蒿素可以破坏疟原虫细胞的完整性
C. 青蒿素可破坏疟原虫的细胞膜、核膜和细胞器膜
D. 青蒿素不可能影响疟原虫线粒体的功能
【答案】D
【解析】
【分析】细胞中的细胞器膜和细胞膜、核膜,共同构成了细胞的生物膜系统。这些生物膜的组成成分和结构很相似,在结构和功能上紧密联系,进一步体现了细胞内各种结构之间的协调和配合。
【详解】A、题意显示,用有机溶剂(乙醚)进行提取青蒿素,可知青蒿素能溶于乙醚,属于脂溶性物质,很可能在清水中溶解度很低,A正确;
B、根据题干中“青蒿素作用于疟原虫的膜结构,使核膜及质膜破坏”可知,青蒿素可以裂解疟原虫,破坏疟原虫细胞的完整性,B正确;
C、根据题干中“青蒿素作用于疟原虫的膜结构,使核膜及质膜破坏”可知青蒿素可破坏疟原虫的细胞膜、核膜和细胞器膜等,C正确;
D、青蒿素作用于疟原虫的膜结构,使核膜、质膜细胞器膜均遭到破坏,因此,青蒿素可能影响疟原虫线粒体的功能,D错误。
故选D。
16. 如图甲是组成乙或丙的基本单位(单体),下列相关叙述错误的是( )
A. 若甲中的 m 是 T,则甲一定是乙的组成单位
B. 病毒中的核酸彻底水解得到 6 种水解产物
C. 人的神经细胞中含有甲的种类是 8 种
D. 小麦根尖细胞遗传物质中,含 4 种甲中的 m、2 种 a
【答案】D
【解析】
【分析】分析甲图:甲为核苷酸,其中a为五碳糖,b为核苷酸,m为含氮碱基;分析乙图:乙为DNA分子双螺旋结构;分析丙图:丙为mRNA。
【详解】A、若甲中的 m 是 T,则甲是脱氧核糖核苷酸,则甲一定是乙DNA的组成单位,A正确;
B、病毒只含有一种核酸,DNA或RNA,故彻底水解得到 磷酸、1种五碳糖、4种含氮碱基,共6 种水解产物,B正确;
C、人的神经细胞含有DNA和RNA,因此含有四种核糖核苷酸和四种脱氧核苷酸,共8种核苷酸,C正确;
D、小麦根尖细胞遗传物质是DNA,含有四种含氮碱基m,A、T、C、G,1种五碳糖a,即脱氧核糖,D错误。
故选D。
17. 以碳链为基本骨架的小分子单体能构成许多不同的多聚体,模式图如下。有关说法正确的是( )
A. 若图中多聚体为DNA,则参与其构成的脱氧核糖有4种
B. 若图中多聚体为多糖,则构成它的单体一定是葡萄糖
C. 若图中S1、S2、S3、S4……是同一种单体,则该多聚体可以表示淀粉
D. 若图中单体表示氨基酸,则形成长链时所有氨基和羧基都参与脱水缩合
【答案】C
【解析】
【分析】多糖、蛋白质、核酸等生物大分子都是由许多基本组成单位(单体)连接而成,多糖的单体是单糖,蛋白质的单体是氨基酸,核酸的单体是核苷酸。
【详解】A、图中多聚体为DNA,则参与其构成的脱氧核苷酸有4种,脱氧核糖只有一种,A错误;
B、若图中多聚体为多糖,则构成它的单体不一定是葡萄糖,比如几丁质单体不是多糖,而是乙酰葡萄糖胺,B错误;
C、淀粉是由多个葡萄糖组成,若图中S1、S2、S3、S4……为同一种单体,则该多聚体可以表示淀粉,C正确;
D、若图中单体表示氨基酸,并非形成此长链时所有氨基和羧基都参与脱水缩合,R中的一般不参与,D错误。
故选C。
18. 如图为真核细胞中生物膜系统部分结构的概念图,其中字母表示结构,数字代表过程,下列相关叙述正确的是( )
A. 生物膜系统是对生物体内所有膜结构的统称
B. C和G中的化学组成和结构相似,故两者的蛋白质分子基本相同
C. 若①②表示分泌蛋白在细胞中运输过程,J、K、B之间可通过具膜小泡的转移实现膜成分的更新
D. 图中结构C内膜的某些部位向内腔折叠形成嵴
【答案】C
【解析】
【分析】据图分析可知,A是核膜,B是细胞膜,C是叶绿体膜,E是类囊体薄膜,G是线粒体膜,H是线粒体内膜。
【详解】A、生物膜系统是细胞膜、核膜以及细胞器膜等结构的统称,而不是生物体内所有膜结构的统称,A错误;
B、蛋白质是生命活动的主要承担者,线粒体和叶绿体的功能不同,则C和G中的蛋白质分子是不相同的,B错误;
C、分泌蛋白由附着在内质网上的核糖体合成后,经内质网初步加工,而后形成囊泡包裹着加工后的蛋白质运往高尔基体,囊泡膜与高尔基体膜融合,成为高尔基体膜的一部分,高尔基体对蛋白质进一步修饰加工,然后形成囊泡包裹着蛋白质运往细胞膜,囊泡膜与细胞膜融合,并将分泌蛋白分泌到细胞外,可见分泌蛋白的修饰和加工由内质网和高尔基体共同完成,生物膜之间可通过囊泡的转移进行相互转化,实现膜成分的更新,C正确;
D、C表示叶绿体膜,而线粒体内膜是向内折叠形成嵴,D错误。
故选C。
【点睛】双层膜的细胞结构有:细胞核、叶绿体、线粒体;单层膜的细胞器有:内质网、高尔基体、溶酶体、液泡;无膜的细胞器有:核糖体、中心体。
一项来自康奈尔大学的研究揭示了体内蛋白分选转运作用机制,即为了将细胞内的废物清除,细胞膜塑形蛋白会促进囊泡(分子垃圾袋)形成,将来自细胞区室表面旧的或受损的蛋白质打包并带到内部回收利用工厂,在那里将废物降解,使组件获得重新利用。下列相关叙述不正确的是( )
A. 细胞膜塑形蛋白的合成场所为核糖体
B. “分子垃圾袋”的膜结构与内质网膜膜结构相似
C. 在该过程中“回收利用工厂”可能是溶酶体
D. 题中“组件”可能是氨基酸、核苷酸及葡萄糖等
【答案】D
【解析】
【分析】分泌蛋白是在细胞内合成后,分泌到细胞外起作用的蛋白质,分泌蛋白的合成、加工和运输过程:最初是在内质网上的核糖体中由氨基酸形成肽链,肽链进入内质网进行加工,形成有一定空间结构的蛋白质由囊泡包裹着到达高尔基体,高尔基体对其进行进一步加工,然后形成囊泡经细胞膜分泌到细胞外,该过程消耗的能量由线粒体提供。
题意分析,囊泡(分子垃圾袋)是由生物膜组成,成分主要是磷脂和蛋白质;“回收利用工厂”是溶酶体,将蛋白质水解形成氨基酸,因此“组件”是氨基酸;能量主要来源于线粒体。
【详解】A、核糖体是细胞中合成蛋白质的车间,因此 ,细胞膜塑形蛋白的合成场所为核糖体,A正确;
B、细胞膜塑形蛋白会促进囊泡(分子垃圾袋)形成,内质网也能形成囊泡,故分子垃圾袋的膜结构与内质网膜膜结构相似,B正确;
C、溶酶体是 细胞中的消化车间,因此,在该过程中“回收利用工厂”可能是溶酶体,C正确;
D、溶酶体中水解酶可以水解细胞中衰老损伤的细胞器等,可以作为“回收利用工厂”,蛋白质水解的产物为氨基酸,故“组件”是氨基酸,不可能为核苷酸,D错误。
故选D。
20. 关于下图的叙述不正确的是( )
A. 上图体现了细胞膜具有进行细胞间的信息交流的功能
B. 精子和卵细胞受精时要发生图B所示的信息交流方式
C. 图A、图B中靶细胞表面上的受体与信号分子结合,从而接受信息
D. 图C表示高等植物细胞通过胞间连丝交流信息,但不能交换物质
【答案】D
【解析】
【分析】据图分析,图A表明,内分泌细胞分泌的化学物质随血液流到全身各处,与靶细胞表面的受体结合进行细胞间的信息传递;图B表示的是细胞膜直接接触,③表示的是信号分子,如精子和卵细胞之间的识别和结合就是细胞膜直接接触;图C表示高等植物细胞通过胞间连丝传递信息。
【详解】图示为细胞间进行信息交流的三种方式,体现了细胞膜具有进行细胞间的信息交流的功能,A正确;精子和卵细胞依靠膜上糖蛋白的识别,靠细胞与细胞的直接接触进行信息传递,如图B所示,B正确;图中显示,图A、图B中靶细胞表面上的受体与信号分子结合,从而接信息,C正确;高等植物细胞间可以依靠胞间连丝进行信息交流和物质交换,D错误。
二、非选择题
21. 下图是植物细胞的亚显微结构,据图回答:
(1)该图表示植物细胞的亚显微结构,相比动物细胞图该图特有的细胞结构有[ ]_____ 、[ ]_____、[ ]_____。
(2)与能量转换有密切关系的细胞器是[ ]_____和[ ]_____。
(3)无膜的细胞器有[ ]_____。
(4)系统的边界是[ ]_____。
【答案】(1) ①. [1]叶绿体 ②. [6]细胞壁 ③. [9]液泡
(2) ①. [1]叶绿体 ②. [2]线粒体
(3)[8]核糖体 (4)[5]细胞膜
【解析】
【分析】分析题图:图示表示植物细胞亚显微结构模式图,其中1为叶绿体,2为线粒体,3为细胞核,4为高尔基体,5为细胞膜,6为细胞壁,7为细胞质基质,8为核糖体,9为液泡。
【小问1详解】
植物细胞相比动物细胞,该图特有的细胞结构有[1]叶绿体、[6]细胞壁、[9]液泡。
【小问2详解】
细胞内与能量转换有关的细胞器有[2]线粒体是有氧呼吸的主要场所,是细胞的“动力车间”,[1]叶绿体是光合作用的场所,能将光能转化为化学能。
【小问3详解】
核糖体无膜结构,无膜的细胞器是[8]核糖体。
【小问4详解】
细胞膜是系统的边界[5]细胞膜。
22. 图1表示细胞中三种重要有机物A、B、C的元素组成及相互关系,图2表示某种环肽的结构,请据图回答:
(1)图1中细胞结构Ⅱ的化学本质是_____。在乳酸菌中核酸是细胞内携带_____的物质,在生物体的遗传、变异和蛋白质的生物合成中起作用。
(2)若图1中的E为胃蛋白酶,可用_____试剂检测显紫色。在图1中由小分子a、b分别生成大分子物质A、B的过程中,有一共同的生成物是_____。图2中a的结构为_____(中文名称),该化合物中含有_____个游离的氨基和_____个游离的羧基。
(3)图3所示为苹果成熟期有机物质含量的变化,图中五种有机物质都含有的化学元素是_____。若在6-11月每个月采集苹果制备组织提取液,并用斐林试剂检测,则 _____月的苹果提取液砖红色最深,说明该月还原糖含量最高。苹果中还含有少量的脂质,属于细胞内良好储能物质的是_____。
【答案】(1) ①. 糖蛋白 ②. 遗传信息
(2) ①. 双缩脲 ②. 水 ③. 肽键 ④. 0 ⑤. 0
(3) ①. C、H、O ②. 10 ③. 脂肪
【解析】
【分析】氨基酸先通过互相结合的方式进行连接:一个氨基酸分子的羧基和另一个氨基酸分子的氨基相连接,同时脱去一分子水,以此类推,多个氨基酸缩合形成多肽,肽链盘曲、折叠,形成具有一定空间结构的蛋白质分子。
还原糖的鉴定:加入组织样液后,加入斐林试剂(甲液和乙液等量混合均匀后注入),进行水浴加热,观察试管颜色变化,如果出现砖红色沉淀即待测样品中含有还原糖。双缩脲试剂用于检验蛋白质;苏丹Ⅲ染液用于检验脂肪。
【小问1详解】
图1中细胞结构Ⅱ有保护、识别、润滑作用,化学本质是糖蛋白。在乳酸菌中的核酸是细胞内携带遗传信息的物质,在生物体的遗传、变异和蛋白质的生物合成中起作用。
【小问2详解】
若图1中的E为胃蛋白酶,本质是蛋白质,可用双缩脲试剂检测显紫色。易被碱性染料染成深色的物质是染色体,染色体有DNA和蛋白质组成,A为DNA,a为脱氧核苷酸,E为蛋白质,B为肽链,b为氨基酸,小分子a(脱氧核苷酸)、b(氨基酸)分别生成大分子物质A(DNA)、B(肽链)的过程中,都能生成水。图2中a的结构为肽键,该化合物为环状结构,且R基中不含氨基和羧基,故该化合物中不含有游离的氨基和游离的羧基。
【小问3详解】
图中五种有机物质中有4种糖类,元素为C、H、O,酶的本质为蛋白质或RNA,均含有C、H、O、N元素,所以五种有机物质都含有的化学元素是C、H、O。果糖和葡萄糖为还原糖,用斐林试剂检测,10月的苹果提取液砖红色最深,该月还原糖含量最高。脂质中属于细胞内良好储能物质的是脂肪。
23. 图甲表示蛋白质合成与分泌的基本途径与类型,据图回答下列问题:
(1)在同一个体的不同组织细胞中,新生蛋白质的种类繁多,蛋白质分子的结构极其多样,这是因为_____。
(2)结合图示分析,囊泡在细胞中穿梭往来,繁忙地运输着“货物”,而_____在其中起重要的交通枢纽作用。溶酶体中的水解酶合成和运输过程涉及的细胞器有_____。
(3)若上述分泌蛋白为胰岛素,囊泡与细胞膜融合过程,反映出生物膜具有_____的特点。胰岛素可随血液到达全身各处,与靶细胞膜表面的受体(糖蛋白) 结合,进而影响细胞的功能和代谢,这体现了细胞膜_____的功能。
(4)图乙表示细胞膜结构模型示意图,该模型的名称是_____模型,[2]表示_____,它是构成生物膜的基本支架。
【答案】(1)合成蛋白质的氨基酸的种类、数目、排列顺序各不相同,肽链的盘曲折叠方式及其形成的空间结构千差万别
(2) ①. 高尔基体 ②. 核糖体、内质网、高尔基体、线粒体
(3) ①. 流动性 ②. 进行细胞间信息交流
(4) ①. 流动镶嵌 ②. 磷脂双分子层
【解析】
【分析】1、分泌蛋白的合成与分泌过程大致是:首先在游离的核糖体中以氨基酸为原料开始多肽链的合成,当合成了一段肽链后,这段肽链会与核糖体一起转移到粗面内质网上继续其合成过程,并且边合成边转移到内质网腔内,再经过加工、折叠,形成具有一定空间结构的蛋白质。内质网膜鼓出形成囊泡,包裹着蛋白质离开内质网,到达高尔基体,与高尔基体膜融合,囊泡膜成为高尔基体膜的一部分。高尔基体对蛋白质做进一步的修饰加工,然后由高尔基体膜形成包裹着蛋白质的囊泡,囊泡转运到细胞膜,与细胞膜融合,将蛋白质分泌到细胞外。在分泌蛋白的合成、加工、运输的过程中,需要消耗能量,这些能量主要来自线粒体。
2、由图甲分析可知,题图甲表示蛋白质分选的基本途径与类型,经过翻译形成蛋白质后,由于内质网定向信号序列的作用,有的蛋白质进入蛋白质转运的分泌途径,依次进入内质网和高尔基体中进行加工,分别被分泌到细胞外、进入溶酶体和质膜;有的蛋白质转入蛋白质转运的非分泌途径,形成的蛋白质进入线粒体、叶绿体、细胞核和过氧化物酶体中。
3、由乙图分析可知:乙图为细胞膜的流动镶嵌模型,1为蛋白质分子,2为磷脂双分子层,3为糖蛋白,A侧为细胞外侧,B侧为细胞内侧。
【小问1详解】
在同一个体的不同组织细胞中,由于合成蛋白质的氨基酸的种类、数目、排列顺序各不相同,肽链的盘曲折叠方式及其形成的空间结构千差万别,故新生蛋白质的种类繁多,蛋白质分子的结构极其多样。
【小问2详解】在细胞内,许多由膜构成的囊泡就像深海中的潜艇,在细胞中穿梭往来,繁忙地运输着“货物”,而高尔基体在其中起重要的交通枢纽作用。溶酶体中的水解酶为胞内蛋白,在核糖体合成肽链,内质网和高尔基体进行加工,线粒体提供能量。
【小问3详解】
若上图中的分泌蛋白为胰岛素,囊泡与细胞膜融合过程,反映出生物膜具有流动性的特点。胰岛素可随血液循环,运输到全身各处细胞,只能与靶细胞膜表面的特异性受体结合,将信息传递给靶细胞,进而影响靶细胞的功能和代谢,这体现了细胞膜进行细胞间信息交流的功能。
【小问4详解】
据图乙的结构特点判断图乙表示细胞膜的流动镶嵌模型,[2]表示磷脂双分子层,它是构成生物膜的基本支架。
24. 脂质是人体需要的重要营养素之一,是人体细胞组织的组成成分,如细胞膜、神经髓鞘都必须有脂质参与,肝脏对生物体的脂质代谢具有重要调节作用。回答下列问题:
(1)脂质是细胞中重要的化合物,其中,______是最常见的脂质。______是构成动物细胞膜的重要成分,在人体内还参与血液中脂质的运输。
(2)多种脂质分子可与肝脏合成的载脂蛋白结合,并经血液运输到不同组织细胞储存、分解或者作为______等激素合成的原料。
(3)小鼠的生物钟基因R与脂肪代谢有关,为研究影响R基因表达的其他因素,研究者将生长状况一致的小鼠随机平均分为四组,分别进行如下处理,10周后进行相关检测,结果如下图所示。
①由结果可知:安静状态时,______导致R蛋白表达量显著降低,脂肪合成增加。高脂饮食时,R基因表达量不同的原因包括______及运动连续性。
②脂肪在肝脏细胞中堆积过多会引发脂肪肝,影响人体健康。结合本实验研究结果,提出预防脂肪肝的合理建议:______。
【答案】(1) ①. 脂肪 ②. 胆固醇
性激素 (3) ①. 高脂饮食 ②. 是否运动、运动强度 ③. 低脂饮食或高脂饮食配合高强度间歇运动
【解析】
【分析】据图可知,在不同含量脂肪饮食饮食和不同活动量情况下,R蛋白相对表达数值,且高强度间歇运动高脂饮食>安静低脂饮食>低强度持续运动高脂饮食>安静高脂饮食。
【小问1详解】
脂质是细胞中重要的化合物,其中,脂肪是最常见的脂质,是良好的储能物质。胆固醇是构成动物细胞膜的重要成分,在人体内还参与血液中脂质的运输。
【小问2详解】
多种脂质分子可与肝脏合成的载脂蛋白结合,并经血液运输到不同组织细胞储存、分解或者作为性激素等激素合成的原料,性激素的化学本质是脂质。
【小问3详解】
①由图中数值可知:安静状态时,高脂饮食导致R蛋白表达量显著降低,脂肪合成增加。高脂饮食时,R基因表达量不同的原因包括是否运动、运动强度及运动连续性。
②脂肪在肝脏细胞中堆积过多会引发脂肪肝,影响人体健康。结合本实验研究结果,提出预防脂肪肝的合理建议:低脂饮食或高脂饮食配合高强度间歇运动。
【点睛】本题主要考查脂肪的分类以及相关基因与脂肪代谢的关系。
相关试卷
这是一份湖北省夷陵中学2022-2023学年高一上学期期中考试生物试题含答案,共25页。试卷主要包含了单项选择题,非选择题等内容,欢迎下载使用。
这是一份2023届湖北省夷陵中学高三元月第一次调研模拟测试生物试题(解析版),共15页。
这是一份2023届湖北省夷陵中学高三元月第一次调研模拟测试生物试题含答案,共19页。

